Эффективность амплификации всего генома одиночных циркулирующих опухолевых клеток, обогащенных CellSearch и отсортированных по FACS

Эффективность амплификации всего генома одиночных циркулирующих опухолевых клеток, обогащенных CellSearch и отсортированных по FACS
Эффективность амплификации всего генома одиночных циркулирующих опухолевых клеток, обогащенных CellSearch и отсортированных по FACS

Фон

Опухолевые клетки в крови пациентов с метастатическими карциномами связаны с плохой выживаемостью. Знание генетического состава клеток может помочь направить целевую терапию. Мы оценили эффективность и качество выделения и амплификации ДНК из одиночных циркулирующих опухолевых клеток (CTC).

методы

Эффективность процедуры определяли путем добавления крови к клеткам SKBR-3, обогащения с помощью системы CellSearch с последующей сортировкой отдельных клеток с помощью флуоресцентно-активированной сортировки клеток (FACS) и амплификации всего генома. Отбор одноклеточной ДНК из фиксированных и нефиксированных клеток SKBR-3 секвенировали и анализировали качество ДНК. Один CTC от пациентов с раком легкого использовался для демонстрации потенциала молекулярной характеристики одного CTC.

Результаты

Общая эффективность процедуры от клетки с шипами до амплифицированной ДНК составляла приблизительно 20%. Потери, связанные с системой CellSearch, составили около 20%, перенос в FACS - около 25%, сортировка - около 5%, а амплификация ДНК - около 25%. Секвенирование Exome показало, что на качество ДНК влияли фиксация клеток, амплификация и низкое начальное количество ДНК. Одна фиксированная ячейка имела среднее покрытие на глубине 20 × 30% при секвенировании до средней глубины 40 ×, тогда как одна нефиксированная ячейка имела 45% покрытие. GenomiPhi-амплифицированная геномная ДНК имела покрытие 72% против покрытия 87% геномной ДНК. Двадцать один процент CTC от пациентов с раком легких, идентифицированных системой CellSearch, может быть выделен индивидуально и усилен.

Выводы

CTC, обогащенные системой CellSearch, сортировали по FACS, а ДНК извлекали и амплифицировали с общей эффективностью 20%. Анализ данных секвенирования показал, что эту ДНК можно использовать для вызова вариантов, но не для количественных измерений, таких как определение количества копий. Около 55% экзома отдельных клеток SKBR-3 были успешно секвенированы на глубину 20 ×, что позволило назвать 72% вариантов. Общее покрытие было уменьшено до 30% на глубине 20х, что позволило вызвать 56% вариантов в ячейках с фиксированной ячейкой.

Фон

Варианты лечения пациентов с метастатическими карциномами быстро растут и создают сопутствующую потребность в сопутствующей диагностике для определения наиболее эффективной терапии. Чтобы целевая терапия была эффективной, ее цель должна присутствовать в опухолевых клетках. Однако раковые клетки неоднородны как внутри, так и между пациентами, что вызывает необходимость индивидуальной характеристики опухолевых клеток. Кроме того, в течение болезни может развиться устойчивость к терапии, и желательно своевременное выявление и поиск альтернативных методов лечения. Биопсию опухоли трудно, если не невозможно, получить в то время, когда указана новая линия терапии. Опухолевые клетки из солидных опухолей попадают в кровообращение, и эти циркулирующие опухолевые клетки (CTC) могут служить в качестве жидкой биопсии для руководства терапией. Наличие ХТК у пациентов с метастатическими карциномами связано с плохой выживаемостью, с большей нагрузкой, указывающей на худший прогноз (1-5). Цели лечения могут быть оценены на CTC (6-9); однако частота CTC чрезвычайно низка (10, 11), что затрудняет получение достаточного количества CTC для оценки всех потенциальных целей лечения. Способность изолировать и амплифицировать ДНК из отдельных СТС могла бы преодолеть некоторые из этих проблем. Мы оценили возможность амплификации ДНК после флуоресцентно-активированной сортировки клеток (FACS) CTC, полученной с помощью единственной в настоящее время клинически подтвержденной системы для подсчета CTC (12).

методы

Пациент и контрольные образцы

Образцы пациентов были получены от 10 пациентов с метастатическим мелкоклеточным раком легких или метастатическим немелкоклеточным раком легких. Контрольные образцы были взяты у здоровых добровольцев в возрасте от 20 до 55 лет. От каждого участника отбирали 10 мл крови в эвакуированной пробирке для отбора крови CellSave (Veridex LLC, Raritan, NJ, USA) или этилендиаминтетрауксусной кислоты (EDTA; Beckton Dickinson, Franklin Lanes, NJ, USA). Здоровые добровольцы давали информированное согласие на сдачу крови в соответствии с протоколом исследования, утвержденным Комитетом по этике (METC Twente). Все пациенты дали согласие на сдачу крови для исследования, и протокол исследования был одобрен комитетом по этике из Медицинского центра Университета Гронингена, Нидерланды.

Идентификация циркулирующих опухолевых клеток и подготовка к сортировке клеток

Аликвоты по 7, 5 мл крови обрабатывали на CellTracks Autoprep с использованием набора для клеточной циркулирующей опухоли CellSearch (Veridex LLC) (12). Обогащенные клетки флуоресцентно метили красителем нуклеиновой кислоты 4-6-диамидино-2-фенилиндолом (DAPI) и моноклональными антителами, направленными против CD45, флуоресцентно меченными аллофикоцианином (APC) и направленными против цитокератинов (CKs), меченных фикоэритрином. Для перечисления CTC картриджи помещали в CellTracks Analyzer II или CellSpotter для получения и просмотра изображений (Veridex LLC) (11, 12). После сканирования картриджи хранили при 4 ° C не более 24 часов до дальнейшей обработки. Содержимое картриджа переносили в мерную пробирку 12 × 35 мм и дважды промывали буфером для разведения 200 мкл, чтобы обеспечить удаление большинства клеток из картриджа. Чтобы обеспечить достаточные сигналы флуоресцентной нуклеиновой кислоты, добавляли 2 мкг / мл Hoechst 33342 (Molecular Probes, Eugene, OR, USA; кат. H3570) в течение 15 минут при 37 ° C до сортировки клеток. Кроме того, было добавлено 2 × 10 4 гранул (BD Biosciences, Jan Jose, CA, USA; кат. 345249), чтобы обеспечить правильные настройки прибора и служить в качестве негативного контроля для сортировки клеток и амплификации ДНК.

Сортировка по одной ячейке

FACSARIA II (BD Biosciences), оснащенный лазером с длиной волны 375 нм, 488 нм и 633 нм и устройством для размещения отдельных клеток, использовали для сортировки по одному CTC. Клетки сортировали в 384-луночные планшеты (BioRad, Hercules, CA, USA; кат. HSP3805). Перед использованием прибор был откалиброван с использованием шариков CS & T (Beckton Dickinson; cat. 641412). Перед сортировкой были установлены сортировочные ворота и количество клеток и гранул, которые должны быть отсортированы в 384 лунках. Для сортировки по одной клетке в лунку также были отсортированы 20 шариков. Чтобы служить положительным и отрицательным контролем для амплификации ДНК, для каждого пациента было отобрано 10 одиночных лейкоцитов (CD45 +, Hoechst +), пять лунок с 20 шариками и пять лунок были оставлены пустыми. Лунки, которые имели инициацию амплификации ДНК в течение 95 минут, считались положительными.

Эффективность амплификации ДНК

Клетки из линии клеток рака молочной железы SKBR-3 использовали для мониторинга индивидуальных реакций амплификации как одиночных, так и множественных клеток по сравнению с амплификацией фоновой ДНК. После трипсинизации клетки суспендировали в 9 мл культуральной среды (модифицированная по Дульбекко среда Игла; Sigma Aldrich, Сент-Луис, Миссури, США; кат. D5796), 1% пенициллин / стрептомицин (Sigma Aldrich; кат. P4333), 2 мМ L-глютамин (Sigma Aldrich; кат. G7513) и 10% фетальная сыворотка теленка (Sigma Aldrich; кат. F4135). Эту суспензию переносили в пробирку CellSave. Через 24 часа 1 мл этой суспензии окрашивали 2 мкг / мл Hoechst 33342 (Invitrogen, Grand Island, NY, USA; кат. H3570) в течение 15 минут при 37 ° C. Затем к клеткам добавляли 2 × 10 4 гранул (BD; кат. 345249) и 100, 10, 1 и 0 клеток SKBR-3 и 20 гранул сортировали в 384-луночный планшет. Пять экспериментов были выполнены для каждого уровня спайка, за исключением отдельных клеток, для которых было выполнено 10.

После сортировки лунки обрабатывали протеиназой К путем инкубации с 1 мкл 0, 625% протеиназы К (Sigma Aldrich; кат. P4850) в 10 мМ Трис-HCl рН 7, 4 в течение 1 часа при 50 ° С. Протеиназа К была инактивирована инкубацией в течение 10 минут при 96 ° С. После этой стадии в каждую лунку добавляли 5 мкл смеси для амплификации, содержащей Evagreen, двухцепочечный ДНК-краситель (Biotium, Hayward, CA, USA; кат. 31000). Смесь для амплификации состояла из компонентов из набора для амплификации ДНК GE Illustra GenomiPhi (GE Healthcare Life Sciences, Waukesha, WI, USA; cat. 25-6600-31), объединенного с Evagreen для мониторинга реакции. Состав смеси для каждой лунки составлял 1, 75 мкл буфера для образцов, 2, 25 мкл реакционного буфера, 0, 25 мкл фермента, 0, 125 мкл Evagreen и 0, 625 мкл H 2 O. Планшет инкубировали в течение 250 минут при 30 ° C в BioRad CFX 384. Количественный ПЦР-прибор при измерении флуоресценции каждые 5 минут. После этого фермент Phi29 инактивировали в течение 10 минут при 65 ° C и планшеты хранили при -20 ° C.

Анализ качества образца фиксированных клеток, нефиксированных клеток и выделенной ДНК путем секвенирования экзома

Клетки SKBR-3 трипсинизировали, суспендировали в культуральной среде и выделяли геномную ДНК с использованием системы очистки геномной ДНК Promega Wizard SV (Promega, Madison, WI, USA); Кот. A1120). Клетки окрашивали Hoechst 33342 и по отдельности помещали в лунки 30-луночного предметного стекла с эпоксидным покрытием (Menzel-Gläser, Braunschweig, Germany; cat X1XER312B) с использованием микроманипулятора (Eppendorf, Hamburg, Germany). Подтверждение того, что лунки действительно содержали одну клетку, было получено с помощью флуоресцентной микроскопии. Контрольные лунки были заполнены 50 CellSave-фиксированными или 50 нефиксированными клетками. Фиксированные клетки лизировали путем инкубации с 1 мкл 0, 625% протеиназы К в 10 мМ Трис-HCl pH 7, 4 в течение 1 минуты, 10 минут, 30 минут или 1 часа при 50 ° C. Протеиназа К была инактивирована, как указано выше, путем инкубации в течение 10 минут при 96 ° С. Нефиксированные клетки лизировали, добавляя 1 мкл лизисного буфера (400 мМ КОН, 25 мМ ЭДТА, 100 мМ дитиотреитола) к клеткам и инкубируя в течение 10 минут на льду, после чего 1 мкл буфера для нейтрализации (0, 4 мкл 1 М HCl и 0, 6 мкл) Добавляли 1 М трис-HCl, рН 7, 5, предварительно смешанный). ДНК амплифицировали, как описано выше, за исключением добавления Evagreen. Образцы инкубировали в течение 2 часов при 30 ° С во влажной камере. Отдельно 10 нг геномной ДНК амплифицировали в пробирке в 5 мкл амплификационной смеси. Для получения достаточного количества ДНК для секвенирования исходные образцы для амплификации переносили во флакон и повторно амплифицировали в 100 мкл амплифицирующей смеси с использованием того же набора и композиции реагента в течение 2 часов при 30 ° C. Конечный продукт очищали с использованием набора для очистки ПЦР Qiagen (Qiagen GmbH, Хильден, Германия). Геномная ДНК (× 1), амплифицированная геномная ДНК (× 1), амплифицированная ДНК из 50 клеток (× 3) и амплифицированная ДНК отдельных клеток (× 7) были использованы для секвенирования Illumina (Genome Analyzer IIx (GAIIx); Illumina, (Сан-Диего, Калифорния, США)).

Exome секвенирование

Exomes были захвачены с использованием набора для обогащения Exome от Illumina TruSeq. Области захвата TruSeq охватывали 62 Мб, включая 20 794 гена (201 121 экзон). Согласно определениям RefGene, 94, 4% экзонных областей, 83, 9% 5'-нетранслируемых областей и 91, 9% 3'-нетранслируемых областей были включены в целевой захват. Библиотеки ДНК для предварительного обогащения конструировали в соответствии со стандартным протоколом из Руководства по подготовке образцов ДНК TruSeq от Illumina. Полосу 200-300 п.н. отбирали в геле для каждой библиотеки, и обогащение экзом проводили в соответствии с Руководством TruSeq по обогащению экзом Illumina. Проводили два цикла гибридизаций на основе биотинилированной приманки с последующим связыванием со стрептавидиновыми магнитными шариками, этапом промывки и этапом элюции. После второго элюирования проводили 10-циклическое ПЦР-обогащение, и обогащенные библиотеки подвергали секвенированию Illumina (GAIIx). Библиотеки денатурировали гидроксидом натрия и загружали в cBot Illumina для генерации кластеров в соответствии с рекомендациями производителя. Секвенирование с парным концом (2 × 75 п.н.) проводили с использованием наборов TruSeq SBS (Illumina). Для каждой пробы использовалась одна полоса. Для выравнивания необработанных показаний с каждой дорожки секвенирования (в формате fastq) с эталонным геномом человека (NCBI37 / hg19) с использованием параметров по умолчанию использовался выравниватель Burrows-Wheeler (13). Выровненные чтения были обработаны и отсортированы с помощью SAMtools (14), а дубликаты ПЦР были помечены Picard MarkDuplicates (15). Базовая перекалибровка, локальная перестройка вокруг индилей и вызов варианта с одним нуклеотидом были выполнены с использованием GenomeAnalysis ToolKit (16). Базовая статистика по глубине покрытия и составу вариантов была выполнена с использованием пакета BEDtools (17), VCFtools (18) и пользовательских сценариев Perl.

Данные о последовательности были депонированы в Европейском архиве нуклеотидов с номером доступа для исследования PRJEB4979.

Результаты

Сортировка по одной ячейке

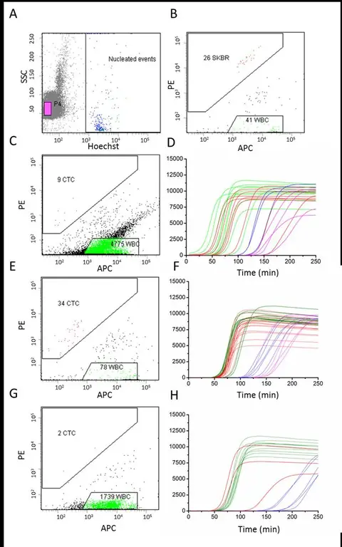
На рис. 1 показаны типичные диаграммы рассеяния по результатам проточной цитометрии содержимого картриджа CellSearch после обработки 7, 5 мл крови с добавлением 50 клеток SKBR-3. Панель A показывает окрашивание DAPI / Hoechst, а ворота для идентификации бусин изображены розовым цветом; ворота, используемые для идентификации ядросодержащих клеток, также указаны. Панель B показывает окрашивание CD45-APC в сравнении с окрашиванием CK-PE событий DAPI / Hoechst +. На этой панели указаны ворота, используемые для идентификации СТС (изображены красным) и лейкоцитов (изображены зеленым). В этом примере 41 событие идентифицировано как CD45 +, CK- и DAPI + лейкоциты и 26 событий как CD45-, CK + и DAPI + CTC. В этом случае CTC представляли собой клетки SKBR-3, которые были введены в кровь; Было получено 26 из 50 (52%) клеток SKBR-3 с шипами. Форма и положение ворот CTC были установлены таким образом, чтобы в этих воротах при обработке крови здоровых доноров появлялось как можно меньше событий DAPI +, при этом отбирая как можно больше CTC из положительных образцов пациентов. Таблица S5 в дополнительном файле 1 содержит результаты восьми здоровых контрольных образцов, проанализированных с этими настройками после запуска CellSearch. В среднем эти образцы имели 1, 6 ± 1, 1 события в воротах CTC. На панелях C, E и G показаны диаграммы рассеяния CD45-APC, CK-PE образцов трех пациентов с метастатическим раком легкого. Можно наблюдать большое изменение количества CTC, а также количества лейкоцитов в этих образцах. Кроме того, популяция CD45 +, CK +, DAPI + может наблюдаться между лейкоцитами и воротами CTC, которые различаются по частоте.

фигура 1
фигура 1

Проточно-цитометрический анализ обогащенных CellSearch циркулирующих опухолевых клеток и амплификация целого генома в реальном времени односортных лейкоцитов и циркулирующих опухолевых клеток. Панели (A) и (B) показывают сортировку для идентификации и сортировки отдельных CTC, отдельных лейкоцитов и гранул. Панели (C) (Таблица 1, пациент 7), (E) (Таблица 1, пациент 1) и (G) (Таблица 1, пациент 2) показывают результаты анализа и сортировки трех пациентов с раком легких. Панели (D), (F) и (H) показывают соответствующую амплификацию ДНК в реальном времени отдельных отсортированных клеток. Кривые показывают флуоресценцию Evagreen всех смесей реакции амплификации всего генома во времени. APC = аллофикоцианин, PE = фикоэритрин, SSC = боковое рассеяние.

Изображение в полном размере

Эффективность амплификации ДНК

Одной из основных проблем амплификации цельного генома (WGA) является контроль качества. Большинство реакций амплификации настолько чувствительны, что любой след ДНК в лунках, не содержащих клетки, будет амплифицирован до максимального выхода, который часто неотличим от лунок, содержащих клетки, даже при использовании методов контроля качества, таких как гель-электрофорез или количественная ПЦР. Однако простым методом проверки наличия клетки в скважине является добавление флуоресцентного красителя нуклеиновой кислоты к реакции амплификации, за которой можно следить в режиме реального времени, как показано на рисунке 2. На этом рисунке показан мониторинг в режиме реального времени. амплификации ДНК в лунках, в которые были отсортированы 100, 10, 1 и 0 клеток SKBR-3. Двадцать бус также были отсортированы в каждую лунку. Помимо действия в качестве контроля, объем капель служит в качестве носителя для перемещения клетки к нижней части скважины. Более высокое количество ДНК в лунках с большим количеством клеток можно четко различить, и, что наиболее важно, лунки, содержащие одну клетку, можно легко отличить от отрицательных контролей. В двух из 10 лунок (обозначенных стрелками), в которых была отсортирована отдельная клетка SKBR-3, амплификация происходила одновременно с отрицательным контролем, что указывало на то, что клетка либо не была отсортирована, либо не лизирована правильно. Все отрицательные контроли усиливались примерно через 90 минут независимо от того, содержали ли они шарики или нет. Одна лунка с одним СКБР-3 не показала какого-либо усиления.

фигура 2
фигура 2

ДНК амплификации SKBR-3 сортировали в 384-луночный планшет. Розовый цвет обозначает 100 клеток SKBR-3 плюс 20 шариков. Синий цвет обозначает 10 клеток SKBR-3 плюс 20 бусин. Красный обозначает одну клетку SKBR-3 плюс 20 бусин. Зеленый цвет обозначает 0 клеток SKBR-3 и 20 шариков. Черный указывает на пустой колодец. Клетки лизировали обработкой в течение 1 часа при 50 ° С 1 мкл раствора белка К, инактивацией в течение 10 минут при 96 ° С и охлаждением до 4 ° С. Смесь для амплификации всего генома (5 мкл) добавляли и инкубировали в течение 250 минут при 30 ° C на устройстве для количественной ПЦР BioRad CFX 384 при измерении флуоресценции каждые 5 минут. Две стрелки указывают на амплификацию двух отдельных клеток, которые не показали никакой амплификации.

Изображение в полном размере

Выход и воспроизводимость выделения циркулирующих опухолевых клеток и амплификации всего генома образцов с шипами

Поскольку ХТК встречаются редко у большинства пациентов, цель состоит в том, чтобы сохранить потери клеток во время процедуры как можно ниже. Чтобы количественно оценить выход и проиллюстрировать воспроизводимость каждого из важных этапов, 500, 50 и 5 клеток SKBR-3 помещали в 7, 5 мл крови. Кровь обрабатывали системой CellSearch, переносили и идентифицировали с помощью FACS, сортировали с помощью FACS, затем ДНК выделяли и амплифицировали с помощью WGA. Рисунок 3 показывает доходность каждого из этих шагов. Эффективность системы CellSearch для восстановления клеток SKBR-3 составляла приблизительно 80% и была близка к полученному сообщению о восстановлении клеток SKBR-3 (11, 12). Около 50% клеток SKBR-3 с шипами были затем обнаружены в DAPI +, CK +, CD45-gate и около 40% клеток с шипами SKBR-3 были отсортированы. Урожайность при 500 пиках клеток была ниже по сравнению с 50 и 5 пиками клеток. Процент лунок, которые привели к эффективной амплификации с помощью WGA, составлял приблизительно 20% с наибольшим отклонением на уровне пика 5 клеток. Более подробную информацию о тестах на урожайность и воспроизводимость можно найти в Таблице S1 в Дополнительном файле 1.

Рисунок 3
Рисунок 3

Выходы каждого из этапов амплификации всего генома. Клетки SKBR-3 сортировали на аликвоты по 7, 5 мл крови, содержащей 500, 50 и 5 клеток, и обогащали и подсчитывали с помощью CellSearch. Содержимое картриджа CellSearch помещали в пробирку FACS, а клетки SKBR-3 сортировали в 384-луночный планшет. В каждой лунке проводили реакцию амплификации GE GenomiPhi в присутствии Evagreen. Выход каждого этапа в процедуре был определен и нанесен на график в процентах от исходного количества. Каждый эксперимент проводился в трех экземплярах, за исключением сортировки с 5 клетками, которая проводилась шесть раз. FACS, флуоресцентная сортировка клеток.

Изображение в полном размере

Эффективность выделения циркулирующих опухолевых клеток и амплификации целого генома у пациентов с раком легкого

Количество ХТК у пациентов с метастатическим мелкоклеточным и немелкоклеточным раком легких сильно варьирует (1, 2). Чтобы определить эффективность, с которой можно выделить CTC и индивидуально отсортировать и амплифицировать ДНК, образцы крови от 10 пациентов с раком легких были обработаны с использованием системы CellSearch. Было определено количество CTC, идентифицированных в 7, 5 мл крови, процент клеток, которые были идентифицированы как CTC с помощью FACS и отсортированы, а также количество одиночных CTC, успешно амплифицированных (таблица 1). Усиление считалось успешным, когда скважина имела порог цикла (Ct) ниже, чем отсечка 95 минут. Из контрольных образцов, которые были сделаны, два из 50 отрицательных контролей с 20 шариками, отсортированными из тех же образцов, были ниже этого порога. Ни один из 50 пустых отрицательных контролей не был ниже этого порога. Из одного контроля лейкоцитов от тех же пациентов, 85% (n = 100) были ниже этого порога. Панели C, E и G на рисунке 1 показывают три примера используемых сортировочных затворов, а графики амплификации ДНК в реальном времени у этих пациентов показаны на панелях D, F и H. Из девяти CTC, определенных FACS на панели C, шесть показали успешную амплификацию ДНК, тогда как девять из десяти лейкоцитов успешно амплифицировались, как показано на панели D. Из 34 CTC, идентифицированных FACS на панели E, 17 показали успешную амплификацию ДНК, тогда как все 10 лейкоцитов успешно амплифицировались, как показано на панели F. Из двух CTC, идентифицированных FACS на панели G, два показали успешную амплификацию ДНК, а также все десять лейкоцитов успешно амплифицировались, как показано на панели H.

Таблица 1 Количество циркулирующих опухолевых клеток CellSearch в образцах от 10 пациентов с метастатическим раком легкого, а также количество циркулирующих опухолевых клеток, идентифицированных и отсортированных с помощью флуоресцентно-активированной сортировки клеток и успешно амплифицированных

Таблица в натуральную величину

Качество всей геномной амплифицированной ДНК путем секвенирования экзома

ДНК, полученная с помощью наборов WGA, вероятно, содержит аберрации, введенные методом амплификации. Амплифицированный геном отдельных клеток еще более склонен к аберрациям из-за низкого количества начальных копий. ДНК, полученная из одиночной, множественной и геномной ДНК из клеток SKBR-3, была использована для секвенирования экзома и анализа для проверки качества и представления экзома. Доля оснований, картируемых в целевых экзонных областях, была достаточно стабильной для всех выборок (приблизительно 60%), а общая глубина покрытия на выборку была достаточной для надежного вызова варианта. Распределение по глубине покрытия (рис. 4А) показывает, что доля непокрытых оснований при низкой глубине покрытия резко увеличилась во всех образцах, подвергшихся WGA. Для образцов, амплифицированных из 50 клеток, не было различий в покрытии от фиксированных и нефиксированных клеток. Для образцов, амплифицированных из отдельных клеток, была более высокая доля низких или непокрытых оснований, самая высокая для ДНК, амплифицированной из фиксированных одиночных клеток. На рисунке 4B показан общий охват выше определенной глубины покрытия.

figure4
figure4

Глубина покрытия. (A) Фракция оснований с указанной глубиной покрытия геномной ДНК (темно-синяя с отметкой, n = 1), амплифицированная геномная ДНК (красная, n = 1), амплифицированная ДНК из множества нефиксированных клеток (желтая, n = 1), амплифицированная ДНК из множества фиксированных клеток (зеленый, n = 2) и одиночных нефиксированных (фиолетовый, n = 3) и фиксированных клеток (синий, n = 4). (B) Совокупная доля экзома, которая была покрыта выше глубины покрытия для тех же образцов, что и (A). Пунктирные линии обозначают стандартные отклонения. Линии из 50 ячеек с фиксированным (зеленым) и 50 ячеек с нефиксированным (желтым) в основном перекрываются гДНК, геномная ДНК; WGA, амплификация всего генома.

Изображение в полном размере

В геномной ДНК SKBR-3 было обнаружено 42 225 вариантов эталонного генома человека (NCBI37 / hg19). В WGA этой ДНК было обнаружено 36 339 вариантов, из которых 75, 3% соответствовали вариантам, обнаруженным в изолированной геномной ДНК (рис. 5А, С). Примерно такое же количество вариантов (38 752) можно обнаружить в ДНК, полученной из 50 клеток, из которых 78, 1% соответствуют геномной ДНК. В образцах с одной ячейкой число совпадающих вариантов уменьшилось до 23 847 (56, 5% совпадение) для нефиксированных ячеек и 15 071 (35, 7% совпадение) для фиксированных ячеек. Частота ложных обнаружений составляла около 6000 (от 4534 до 6438) для многоячеечных выборок и нефиксированных выборок из одной ячейки (рис. 5В). Все фиксированные выборки с одной ячейкой имели явно более высокий уровень ложных обнаружений (от 8 267 до 9 211). В одноклеточных образцах отношение гетерозиготных к гомозиготным вариантам также уменьшилось (фигура 5D). Более подробная информация о варианте вызова и ложных отрицаниях приведена в таблицах S2 и S3 в дополнительном файле 1.

figure5
figure5

Сюжеты вариантов названы в образцах ДНК. (A) Общее количество вариантов, найденных в образцах. (B) Ложный уровень обнаружения - количество вариантов, которых не было в геномной ДНК. (C) Количество вариантов, которые соответствуют геномной ДНК. (D) Отношение гетерогенности к однородности найденных вариантов. Сокращения по оси X: gDNA = геномная ДНК, WGAgDNA = амплификация всего генома, выполненная на gDNA, амплификация всего генома WGA 50, сделанная на 50 клетках, NF = не фиксированная, F = фиксированная.

Изображение в полном размере

обсуждение

Чтобы определить тип терапии рака с наибольшей вероятностью успеха, опухолевые клетки, представляющие рак, должны быть доступны во время введения терапии. Специально для целевого лечения знание гетерогенности опухолевых клеток относительно целей лечения имеет большое значение. Характеристика на уровне отдельных клеток важна для определения степени этой неоднородности. Способность изолировать опухолевые клетки, циркулирующие в крови, дает возможность для жидкой биопсии на протяжении всего заболевания и стимулирует разработку множества технологий, позволяющих такое выделение. Однако эти CTC чрезвычайно редки, и единственной клинически подтвержденной системой для захвата этих клеток является система CellSearch. После обогащения CTC от CTC остается от 100 до 10000 лейкоцитов, и можно использовать различные методы для выделения одного CTC из этих обогащенных клеточных суспензий. Примерами являются использование микроманипулятора (19) и использование DEPArray (20) после того, как клетки были извлечены из картриджа и идентифицированы с помощью флуоресцентной микроскопии. Лазерная микродиссекция отдельных клеток (21) также возможна, но исследований, использующих ее в сочетании с CellSearch, по нашим данным, не проводилось. В нашем исследовании мы оценили использование FACS для выделения одиночного CTC из суспензий обогащенных CTC клеток. Каждый из этих методов имеет свои преимущества и недостатки, и выбор диктуется наличием оборудования в лаборатории, временем и опытом, необходимыми для выделения отдельных ячеек, а также затратами и эффективностью, с которой CTC можно получить из обогащенная клеточная популяция.

Все методы, используемые для выделения CTC, страдают от потери клеток на этапах переноса. В наших экспериментах мы потеряли от 40% до 50% клеток, идентифицированных системой CellSearch как CTC от FACS. Это все еще является благоприятной характеристикой по сравнению с потерями клеток, которые мы понесли при использовании микроманипулятора (данные не показаны). Описанные потери клеток происходят в модельной системе, в которой известно количество опухолевых клеток в крови, и потери на каждом этапе можно определить. Трудно, если не невозможно, определить потери при использовании крови пациента, поскольку количество СТС в крови неизвестно. Однако мы можем оценить количество CTC, обнаруженных системой CellSearch, и определить процент извлеченных CTC и количество CTC, из которого ДНК может быть успешно амплифицирована. Успешная амплификация индивидуально отсортированного CTC в образцах от пациентов с раком легкого значительно варьировалась, что свидетельствует о том, что «качество» CTC является важным фактором. Вероятной причиной изменчивости является то, что ДНК не может быть успешно амплифицирована, когда CTC подвергаются апоптозу. Аналогичное наблюдение было сделано для CTC, которые были исследованы флуоресцентной гибридизацией in situ (8). Необходимо будет разработать дополнительные маркеры, которые могут гарантировать, что идентифицированные CTC имеют высокую вероятность успешного выделения и амплификации ДНК / РНК.

Время обработки для получения амплифицированной ДНК из отдельных клеток в целом составляет около 48 часов. Поскольку КТК редки и в некоторых случаях хрупки, кровь с ЭДТА не является оптимальной для сохранения таких клеток. По этой причине трубка CellSave была разработана для обеспечения стабильности CTC в течение до 96 часов перед обработкой. Недостаток этого метода фиксации заключается в том, что ДНК должна высвобождаться из фиксированных белков клетки для оптимальной амплификации генерируемых продуктов. Мы использовали различное время инкубации для обработки протеиназой K для оптимизации предварительной обработки образца, измеренной в качестве одноэлементной ДНК WGA из клеток, подвергшихся воздействию CellSave путем секвенирования exome. Однако это не привело к каким-либо различиям в данных последовательности ДНК. Из более ранних экспериментов мы знаем, что обработка протеиназой К необходима для достижения любого продукта амплификации из отдельных фиксированных клеток. Исходя из этого, мы заключаем, что дальнейшее лечение протеиназой К не приведет к дальнейшим улучшениям.

Желательно охарактеризовать содержание ДНК отдельных клеток при амплификации генома без потери представления исходной ДНК. Различные наборы для амплификации ДНК являются коммерчески доступными и могут быть разделены на изотермические наборы для амплификации (набор GE GenomiPhi на основе Phi-29 или набор Qiagen RepliG) и наборы на основе линкерного адаптера, такие как Silicon Biosystems Ampli1 и серия Rubicon PicoPLEX., Первые два имеют преимущество очень удобного для пользователя протокола с очень коротким практическим временем и низкими затратами. Набор Rubicon PicoPLEX требует больше усилий, но также быстр, как и изотермические наборы. Набор Ampli1 имеет самый длительный практический срок работы и протокол, который длится более трех дней. Фактически, все возможные методы амплификации могут быть применены к отсортированному по ячейкам CTC CellSearch. Чтобы продемонстрировать сортировку, амплификацию и секвенирование одного CTC, мы адаптировали набор GE GenomiPhi.

На анализируемые экзомы отдельных клеток SKBR-3 отрицательно повлиял процесс амплификации, но он все же содержал полезную информацию. Если мы посмотрим на резкое увеличение низких или непокрытых оснований после WGA во всех образцах, становится ясно, что сам процесс амплификации вызывает большое смещение. Это делает эту амплифицированную ДНК непригодной для количественных измерений. Кроме того, начальное количество одной клетки и клеточная фиксация также оказывают существенное влияние на конечное качество ДНК. Часть вариантов может быть восстановлена, и это может быть увеличено при объединении ДНК отдельных амплифицированных клеток.

Из рисунка 3 ясно, что в тех же самых образцах была большая разница в количестве обнаруженных ячеек в CellSearch и последующем количестве CTC, обнаруженных с использованием FACS. Возможно, что клетки были потеряны из-за их хрупкости, в свою очередь, из-за процесса проницаемости в протоколе CellSearch или из-за неспецифического прилипания клеток к поверхностям пипеток и пробирки. Кроме того, CTC, которые связаны с лейкоцитом, могут пропустить строб CTC из-за слишком высокого уровня окрашивания AP45 CDC. Из более ранних исследований мы узнали, что переменное количество СТС у пациентов является апоптотическим (8), и необходимо изучить влияние этого процесса на последовательность генома. Метод выбора усиления, описанный в этой статье, является лишь одним из многих доступных методов. Используемый метод зависит от типа и качества выборки, а также от типа требуемых выходных данных. Различия между этими наборами и наиболее оптимальным набором для амплификации ДНК CTC с одной клеткой еще предстоит определить.

Выводы

Мы показали, что CTC, обогащенный системой CellSearch, может быть отсортирован по одной клетке с помощью FACS, а ДНК извлекается и амплифицируется с общей эффективностью 20%. Из образцов пациентов, которые были положительными для CTC, можно было отсортировать и амплифицировать 20, 6% CTC, обнаруженных в CellSearch. Анализ данных секвенирования показывает, что ДНК, амплифицированную GenomiPhi, можно использовать для вызова вариантов, но не для количественных измерений. Около 45% экзома отдельных клеток может быть успешно секвенировано на глубину 20 ×, что позволяет назвать 72% вариантов. В целом охват был снижен до 30% на глубине 20х, что позволило назвать 56% вариантов в клетках, фиксированных в CellSave.

Сокращения

APC:
аллофикоцианин
п.н.:
Пар оснований
CK:
Цитокератин
КТК:
Циркулирующие опухолевые клетки
DAPI:
4'-6-диамидино-2-фенилиндол
ЭДТА:
Этилендиаминтетрауксусной кислоты
FACS:
Флуоресцентная сортировка клеток
Мб:
Megabases
ПЦР:
Полимеразной цепной реакции
PE:
Фикоэритрин
WGA:
Амплификация всего генома.