Эффективность InterVA для определения причин смерти при словесных вскрытиях: многоузловое валидационное исследование с использованием клинических диагностических золотых стандартов

Эффективность InterVA для определения причин смерти при словесных вскрытиях: многоузловое валидационное исследование с использованием клинических диагностических золотых стандартов
Эффективность InterVA для определения причин смерти при словесных вскрытиях: многоузловое валидационное исследование с использованием клинических диагностических золотых стандартов

Фон

InterVA - широко распространенный инструмент для определения причин смерти, использующий информацию из словесных вскрытий. В нескольких исследованиях была предпринята попытка подтвердить соответствие и точность инструмента, но основное ограничение этих исследований состоит в том, что они сравнивают причину смерти, установленную в результате проверки истории болезни или диагностики выписки из больницы, с результатами InterVA. Это исследование дает уникальную возможность оценить эффективность InterVA по сравнению с сертифицированными врачами устными вскрытиями (PCVA) и альтернативными автоматизированными методами анализа.

методы

Используя золотые стандарты клинической диагностики для отбора 12 542 случаев вербального вскрытия, мы оценили эффективность InterVA как на индивидуальном, так и на популяционном уровне и сравнили результаты с PCVA, проводя анализы отдельно для взрослых, детей и новорожденных. Следуя рекомендации Murray et al., Мы случайным образом варьировали состав причин более 500 тестовых наборов данных, чтобы понять производительность инструмента в различных условиях. Мы также сравнили InterVA с альтернативным байесовским методом, упрощенным шаблоном симптомов (SSP), чтобы понять сильные и слабые стороны инструмента.

Результаты

Во всех возрастных группах InterVA работает хуже, чем PCVA, как на индивидуальном, так и на популяционном уровне. На индивидуальном уровне InterVA достигла скорректированного шанса соответствия 24, 2% для взрослых, 24, 9% для детей и 6, 3% для новорожденных (исключая свободный текст, учитывая выбор одной причины). На уровне популяции InterVA достигла точности доли смертности от конкретных причин - 0, 546 для взрослых, 0, 504 для детей и 0, 404 для новорожденных. Сравнение с SSP выявило четыре специфические характеристики, которые приводят к превосходной производительности SSP. Увеличение согласованности с поправкой на шанс достигается путем разработки моделей причинно-следственных связей (2%) с использованием всех элементов, а не только тех, которые сопоставлены с элементами InterVA (7%), с присвоением вероятностей группам симптомов (6%) и использование эмпирических в отличие от экспертных вероятностей (до 8%).

Выводы

Учитывая широкое использование словесного вскрытия для понимания бремени болезней и для определения приоритетов медицинского вмешательства в областях, где отсутствуют надежные системы регистрации актов гражданского состояния, точный анализ вербальных вскрытий имеет важное значение. Хотя InterVA является доступным и доступным механизмом для определения причин смерти с помощью словесных вскрытий, пользователи должны знать о его неоптимальных показателях по сравнению с другими методами.

Отчеты о рецензировании

Фон

Вербальное вскрытие (VA) все чаще используется во многих условиях мониторинга, эпиднадзора и исследований (1-6). В условиях отсутствия полной регистрации актов гражданского состояния и медицинского освидетельствования смерти В. А. предоставляет один из единственных методов получения эмпирической информации о причинах смерти. Основная стратегия определения причин смерти по данным, собранным с помощью прибора VA, заключается в вербальном вскрытии (PCVA), сертифицированном врачом (7-13). Byass et al. предложил InterVA в качестве автоматизированной альтернативы PCVA (14, 15). InterVA, в настоящее время в редакции 3.2 (16), была применена в ряде исследовательских и демографических сайтов наблюдения (14, 17-25). Метод основан на логике теоремы Байеса. Согласно теореме Байеса, предыдущие представления о распределении причин смерти для популяции обновляются каждым ответом симптома в инструменте. Вероятности ответа «да» на предмет, обусловленный истинной причиной смерти, были разработаны с помощью экспертных экспертных комиссий.

В нескольких исследованиях изучалась валидность InterVA как инструмента для определения причин смерти (15, 17, 18). Исследование 2003 года, анализирующее 189 опросов VA во Вьетнаме, показало, что при рассмотрении всех трех возможных причин, определенных программой, InterVA достигла более 70% соответствия, используя PCVA в качестве компаратора (14). В другом исследовании, которое использовало InterVA для оценки смертности от СПИДа из 193 опросов VA в Эфиопии, модель правильно определила 82% смертей от СПИДа, используя больничные данные в качестве золотого стандарта (17). Наконец, исследование в Кении, в котором изучалось 1823 интервью с VA, показало 35% -ное согласие между InterVA и назначением причин обзора врача (26). Основное ограничение этих исследований, как отмечают некоторые авторы, заключается в том, что они сравнивают причину смерти, установленную в результате анализа медицинских записей или диагноза выписки из больницы, с результатами InterVA. В условиях ограниченных ресурсов и в сельской местности, где проводились многие из этих исследований, качество самого больничного диагноза часто вызывает сомнения. Эти исследования предоставляют информацию о номинальной связи между назначенной больницей причиной смерти и InterVA, а не точными оценками достоверности критерия, когда существует золотая норма смерти. Кроме того, сравнение InterVA с другими опубликованными автоматизированными методами, такими как прямая оценка доли смертности от конкретных причин (CSMF) (27) или метод шаблонов симптомов (28), ограничены сообщениями о различных показателях в этих исследованиях.

Консорциум исследований показателей здоровья населения (PHMRC) предоставляет возможность оценить обоснованность критерия InterVA в большом многосайтовом исследовании. Исследование вербального вскрытия PHMRC было предпринято для разработки ряда новых аналитических методов для вербального вскрытия и проверки этих методов с использованием данных, собранных в шести местах в четырех странах (Мексика, Танзания, Индия и Филиппины) (29). Исследование PHMRC является уникальным как с точки зрения размера проверочного набора данных (7836 случаев смерти взрослых, 2075 случаев смерти детей и 2631 случай смерти среди новорожденных), так и использования строго определенных клинических диагностических критериев для смерти, которая будет включена в исследование в качестве золота стандартная причина смерти. Хотя исследование изначально не было предназначено для проверки достоверности InterVA, оно предоставляет уникальную возможность оценить эффективность InterVA по сравнению с PCVA и альтернативными автоматизированными методами анализа.

методы

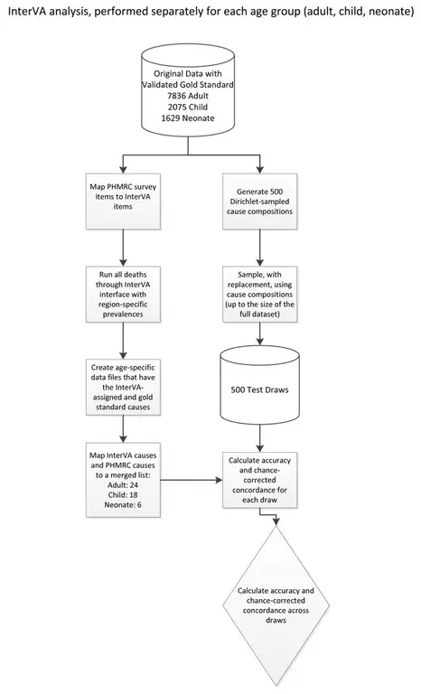
Дизайн, реализация и общие описательные результаты исследования валидации VA золотого стандарта PHMRC описаны в другом месте (29). В последнем исследовании сообщается о 46 причинах смерти среди взрослых, 21 о причинах смерти среди детей, 10 причинах смерти среди новорожденных и мертворождениях. Следует отметить, что золотой стандарт назначения причин смерти был основан на строгих клинических диагностических критериях, определенных до сбора данных. Диагностические критерии уровня 1 являются более строгими, чем уровень 2. В таблице 1 показано количество смертей среди взрослых, детей и новорожденных по причинам. (используя список общих причин, описанный ниже). Для анализа в этой статье мы представляем результаты, объединяющие золотые стандартные уровни смерти уровня 1 и уровня 2. Мы проводим и сообщаем об отдельных анализах случаев смерти взрослых, детей и новорожденных. Рисунок 1 обеспечивает визуальное представление общего подхода методов.

Таблица 1 Количество смертей среди взрослых, детей и новорожденных по причинам

Таблица в натуральную величину

фигура 1
фигура 1

Обзор аналитического процесса. Этот рисунок представляет собой наглядное представление шагов, необходимых для анализа, выполняемого отдельно для каждой возрастной группы.

Изображение в полном размере

симптомы

Версия InterVA 3.2 предназначена для ввода 106 элементов и прогнозов для 35 причин смерти во всех возрастах. Сбор данных PHMRC был основан на модификации инструмента Всемирной организации здравоохранения (ВОЗ) для VA, а в дополнительных файлах 1, 2 и 3 перечислены вопросы PHMRC, использованные для ответа на каждый элемент InterVA. Поскольку InterVA не интерпретирует отсутствующие данные, элементы, не сопоставленные из опроса PHMRC с элементами InterVA, были введены как отрицательные ответы в InterVA. Мы извлекли свободные текстовые термины из открытых ответов и закодировали их как дихотомические переменные, как описано в документе по дизайну исследования PHMRC (29). Отдельный анализ проводился с и без произвольных текстовых ответов, но их включение оказало незначительное влияние на производительность инструмента. В дополнение к 106 входам симптомов, InterVA также использует априорные показатели распространенности малярии и ВИЧ / СПИДа в регионе умершего. Мы использовали региональную распространенность малярии и ВИЧ / СПИДа в качестве основных критериев (см. Дополнительный файл 4), но провели отдельный анализ, в котором мы использовали распространенность выборки данных в качестве основных. Как мы и ожидали, использование региональной распространенности превосходило использование распространенности по жеребьевке.

Списки причин

Исследование PHMRC включало 46 причин для взрослых, 21 причину для детей, 10 причин для новорожденных и мертворождения. Для каждого наблюдения InterVA прогнозирует до трех причин смерти из списка 35 причин во всех возрастных группах. Мы сопоставили список причин InterVA и список причин PHMRC с набором взаимоисключающих, коллективно исчерпывающих категорий причин для каждой возрастной категории. Подробная информация об этом сопоставлении приведена в дополнительных файлах 5, 6 и 7. Полученные списки совместных причин содержат 24 причины для взрослых, 18 причин для детей и шесть причин для новорожденных.

Как упомянуто выше, InterVA может привести к трем потенциальным причинам для каждой смерти, а в некоторых случаях присваивает смерти неопределенную причину. В таблице 2 показана (по возрастным группам) доля смертей, которой InterVA присвоила ровно одну, две или три причины, а доля считается неопределенной. Для модулей, сообщающих только об одном назначении причины, мы используем первую причину смерти для расчета согласованности с поправкой на шанс. Мы также отдельно вычислили согласование с поправкой на случайность, используя одно, два или все три назначения причин InterVA.

Таблица 2 Процент смертей, присвоенных номерам конкретных причин по InterVA

Таблица в натуральную величину

Для расчета точности неопределенные смерти были в равной степени перераспределены по причинам, которые предсказал InterVA. Перераспределение неопределенных причин по другим причинам повышает точность измерений.

Несколько наборов проверочных тестов

В соответствии с рекомендациями Murray et al. для валидационных исследований (30) мы варьируем состав причин валидационного набора данных, создавая 500 тестовых наборов данных. Чтобы сделать это, мы сначала выбираем 500 распределений CSMF, так что сумма CSMF по причинам равна 1, 0. Это осуществляется путем выборки из неинформативного распределения Дирихле. Затем мы случайным образом отбираем образцы смертей золотого стандарта с заменой, чтобы создать тестовый набор данных с желаемым составом CSMF. Затем мы вычисляем согласованность с поправкой на шанс и точность CSMF для каждого разделения (объяснено ниже). Поскольку InterVA производит одно и то же назначение причин для любой данной смерти, случаи смерти проходили через интерфейс InterVA только один раз, и эти назначения причин использовались для анализа проверки.

метрика

Следуя рекомендациям Murray et al. (30), мы оцениваем эффективность InterVA по сравнению с золотым стандартом, используя два типа метрик, фиксирующих точность индивидуального назначения смерти и оценки CSMF. Присвоение смертей определенным причинам оценивается с использованием согласования с поправкой на вероятность, скорректированное на причину, и среднего значения согласования с поправкой на вероятность, зависящее от причины, по причинам. Как уже отмечалось, для оценки того, улучшают ли производительность вторая и третья причины, предсказанные для некоторых смертей InterVA, мы также вычисляем согласование с поправкой на случайность, включающее в себя назначения второй и третьей причин. CSMF прогнозирования производительности оценивается с использованием точности CSMF, которая масштабируется от нуля до единицы, где ноль - максимально возможная ошибка, а один - без ошибок при прогнозировании CSMF. Взаимосвязь между прогнозируемыми CSMF и истинными CSMF по 500 наборам тестовых данных суммируется для каждой причины путем выполнения регрессии истинных CSMF на предполагаемых CSMF. Подробная информация о том, как вычислить эти метрики, представлена в Murray et al. (30).

Сравнение с методом упрощенной схемы симптомов

Поскольку мы документируем низкую производительность InterVA по сравнению с PCVA (31), мы также сравнили InterVA с методом упрощенной схемы симптомов (SSP) (28, 32). SSP также основан на теореме Байеса; Тем не менее, существует четыре ключевых различия между InterVA и упрощенным SSP. Во-первых, метод SSP разрабатывает байесовские модели для одной причины по сравнению со всеми другими причинами одновременно, тогда как InterVA рассматривает все причины независимо. Во-вторых, SSP использует 40 наиболее информативных симптомов для каждой причины из всей вселенной всех элементов в опросе, в то время как InterVA ограничивается элементами, которые сопоставляются с ним (примерно треть числа входов), и использует все эти признаки (независимо от того, насколько они информативны). В-третьих, SSP фиксирует взаимозависимости ответов симптомов, в то время как InterVA рассматривает каждый симптом индивидуально. Наконец, SSP использует эмпирические измерения вероятности набора симптомов, обусловленного истинной причиной, зафиксированной в наборе обучающих данных, в то время как InterVA использует мнение экспертов. Используя данные PHMRC, мы постепенно меняем SSP, чтобы он больше походил на InterVA, и оцениваем его производительность, используя скорректированную на случайность согласованность и точность CSMF, чтобы понять, какие аспекты InterVA приводят к низкой производительности. Мы проанализировали три прогрессивно изменяющихся изменения метода SSP, чтобы определить влияние, которое каждое различие между SSP и InterVA оказывало на производительность. Во-первых, мы разработали модель SSP для всех причин одновременно, а не разрабатывали модель для каждой причины по сравнению со всеми другими причинами одновременно. Во-вторых, мы ограничили набор элементов, доступных для SSP, только теми, которые используются InterVA. В-третьих, мы заставляем SSP предположить, что каждый элемент или симптом независимы друг от друга, в отличие от кластеризации различных симптомов и развития вероятностей этих комбинаций. Более подробная информация о SSP доступна в Murray et al. (32).

Результаты

Производительность, определяющая истинную причину отдельных смертей

Общие результаты

В таблице 3 приведены медианы согласованных по шансам согласований (по всем причинам) для назначений с одной, двумя и тремя причинами. Результаты показаны отдельно для всех возрастных групп, сообщая о моделях с включением переменных текста и без них. Во всех возрастных группах и причинах выбора выбор переменных с произвольным текстом в большинстве случаев увеличивает согласованность с поправкой на шанс на 1, 3%. Эффективность InterVA, измеренная по скорректированному на случайность конкордансу, была сопоставимой для взрослых и детей с использованием одной причины выбора (взрослые = 24, 2%; дети = 24, 9%). Тем не менее, инструмент показывал значительно худшие результаты для новорожденных с согласованностью с поправкой на шанс 6, 3%.

Таблица 3 Среднее согласование с поправкой на вероятность (%) по причинам для одного, двух и трех назначений причин (интервал неопределенности 95% (UI))

Таблица в натуральную величину

Во всех трех возрастных группах рассмотрение второй и третьей причины, назначенной InterVA, привело к снижению согласованности с поправкой на шанс по сравнению с рассмотрением только первой причины. Во многом это связано с тем, что InterVA редко предсказывает более одной причины (не более 17% случаев).

На рисунке 2 показано сравнение в целом для взрослых, детей и новорожденных с PCVA, как сообщается Lozano et al. (31) для наборов данных золотого стандарта PHMRC. Для всех трех возрастных групп у InterVA заметно меньше согласований с поправкой на шанс. Интересно отметить, что показатели InterVA и PCVA соответствуют одной и той же схеме: лучше всего они проявляются у детей с небольшим отрывом, а затем у взрослых и менее хороши у новорожденных.

фигура 2
фигура 2

Медианное скорректированное совпадение InterVA и PCVA. Эта цифра сравнивает производительность InterVA с PCVA на 500 розыгрышах Дирихле. PCVA работает лучше, чем InterVA для всех возрастных групп.

Изображение в полном размере

Результаты по конкретным причинам

В дополнительном файле 8 показано согласование с поправкой на случайность по причине для взрослых, детей и новорожденных. Эти цифры были рассчитаны без использования переменных с произвольным текстом и учитывали только первое назначение причин InterVA. Эти таблицы иллюстрируют распределение производительности InterVA по причинам.

Как для взрослых, так и для детей InterVA показала хорошие результаты в отношении смертности, связанной с транспортом; конкордансы с поправкой на шанс составили 85, 6% для взрослых и 95, 7% для детей. InterVA также хорошо справлялась с некоторыми другими травмами, в том числе с высокой вероятностью скорректированного соответствия для отравления (58, 9%) и утопления (55, 8%) у детей. Для взрослых конкорданс с поправкой на шанс был выше, чем 50% для убийств, заболеваний печени и туберкулеза, и почти на 50% для злокачественных новообразований и материнской смертности. Для детей, в дополнение к вышеупомянутым травмам, InterVA имела скорректированные по шансу согласования, близкие к 50% для пневмонии / сепсиса и ВИЧ / СПИДа. Для новорожденных единственной причиной с вероятностно-скорректированным соответствием более 50% была перинатальная асфиксия (77, 4%).

В то время как InterVA показала хорошие результаты по некоторым причинам, таким как эти отдельные травмы, существует ряд причин, которые InterVA изо всех сил пытался точно предсказать. Для взрослых наименьшее количество скорректированных соответствий было для заболевания нервной системы (-4, 3%) и остаточной категории других неинфекционных заболеваний (-4, 0%). Для детей InterVA изо всех сил пытался точно назначить индивидуальные смертельные случаи по ряду категорий. Как и у взрослых, у InterVA были плохие показатели с остаточными категориями, такими как другие острые инфекции и другие заболевания пищеварения, с согласованными с шансами согласованиями -5, 9% для обеих причин. Конкорданс с поправкой на вероятность был также низким для заболеваний, которые редки у детей, таких как хроническая сердечная смерть и злокачественные новообразования. Для новорожденных InterVA не показала хороших результатов по ряду причин. Опять же, мы увидели согласованность с наименьшей вероятностью для самой редкой причины (менингит = -25, 0%). Врожденная аномалия - еще одна неонатальная причина, по которой InterVA показала плохие результаты с согласованностью с поправкой на шанс -12, 9%.

Оценка производительности CSMFs

Точность CSMF

В таблице 4 представлена медианная точность CSMF (по всем причинам) для назначений с одной, двумя и тремя причинами. Результаты показаны отдельно для всех возрастных групп, сообщая о моделях с включением переменных текста и без них. Во всех возрастных группах и причинах выбора выбор переменных с произвольным текстом не более увеличивает точность на 0, 016. Показатели InterVA были сопоставимы для взрослых и детей, с точностью 0, 546 для взрослых и 0, 504 для детей. Тем не менее, инструмент работал значительно хуже для новорожденных, с точностью до 0, 404.

Таблица 4 Медиана точности CSMF при 500 тиражах Дирихле, по возрастной группе и количеству причин (95% UI)

Таблица в натуральную величину

Во всех трех возрастных группах рассмотрение второй и третьей причин, назначенных InterVA, оказало незначительное влияние на точность с максимальной разницей 0, 017. Хотя рассмотрение множества причинных причин оказало отрицательное влияние на согласованность, скорректированную по случайности, эта связь не была оценена с точки зрения точности. Это подразумевает, что на уровне населения, назначения второй и третьей причины так же точны, как и первое.

Рисунок 3 суммирует точность CSMF для трех возрастных групп и предоставляет сравнительные сравнения для PCVA, как сообщалось Lozano et al. (31) для той же базы данных золотого стандарта PHMRC. Во всех возрастных группах точность CSMF существенно ниже, чем у PCVA. Интересно, что InterVA работает лучше для старших возрастных групп, в то время как PCVA работает лучше для младших возрастных групп.

Рисунок 3
Рисунок 3

Медианная точность CSMF для InterVA и PCVA. Эта цифра сравнивает производительность InterVA с PCVA на 500 розыгрышах Дирихле. Он показывает значительно лучшие показатели для PCVA, чем InterVA для всех возрастных групп.

Изображение в полном размере

Истинные и оценочные CSMF

На рисунке 4 показаны результаты регрессии истинного CSMF на предполагаемом CSMF для четырех отобранных причин для взрослых (в дополнительном файле 9 показаны результаты для всех причин для взрослых, детей и новорожденных). Каждый элемент выходных данных имеет отдельное значение для отношений между истинными и предполагаемыми CSMF. Идеальный наклон должен составлять 1, 00, так что увеличение единицы в истинном CSMF соответствует равному увеличению единицы в оценочной CSMF. Идеальное значение перехвата составляет 0, 00, и отклонение от этого дает информацию о производительности инструмента в группах с небольшими фракциями причины для данного конкретного заболевания. Наконец, среднеквадратичная ошибка (RMSE) дает меру неопределенности в оценочных CSMF.

figure4
figure4

Расчетные и истинные CSMF. На этом рисунке показаны графики разброса предполагаемого CSMF в сравнении с истинным CSMF для пневмонии / сепсиса, убийств, материнской смерти и ВИЧ / СПИДа в 500 тиражах Дирихле. Он демонстрирует эффективность InterVA для четырех причин смерти, так как доля причин варьируется. Каждый график показывает результаты регрессии истинного CSMF по оценкам CSMF, а также среднеквадратичную ошибку.

Изображение в полном размере

Причины, выбранные для рисунка 4, были выбраны для демонстрации различий между показателями InterVA. И убийство, и материнская смерть дают примеры, в которых почти нулевые перехваты, 0, 014 и 0, 009 соответственно, указывают на хорошие показатели в выборочных популяциях с небольшими фракциями причин. Однако в обоих случаях наклон, который существенно отклоняется от 1, 00, означает, что InterVA будет недооценивать долю этих причин в популяциях, где заболевание является распространенным. Низкие среднеквадратические средние значения (≤.006) указывают на то, что недооценка постоянна для разных моделируемых групп населения и может быть подвержена последующей коррекции. При пневмонии / сепсисе и ВИЧ / СПИДе приводятся примеры, в которых фракции причины переоцениваются в ничьих с фракциями с низкой причиной. С большими перехватами, 0.160 и 0.082 соответственно, InterVA предсказывает наличие этих условий, даже если они практически отсутствуют в популяции. Наконец, более высокие значения RMSE (> 0, 01) предполагают, что исправление этой переоценки будет более трудным, чем исправление недооценки убийств или материнской смертности.

Сравнение с вариантами SSP

На рисунке 5 показано сравнение согласованной медианной вероятности InterVA по причинам с точностью CSMF по сравнению с тремя вариантами SSP, примененными к одному и тому же набору данных. До модификации метод SSP имел согласованность с поправкой на случайность 48% и точность 0, 73. Первый вариант SSP предусматривал разработку модели для всех причин одновременно, а не причинно-следственных моделей. Это снизило согласованность с поправкой на шанс на 2% и точность на 0, 02. Второй вариант дополнительно изменил методы, используя только вопросы опроса, сопоставленные с опросом InterVA. Это снизило согласованность с поправкой на шансы еще на 7% и снизило точность еще на 0, 04. В дополнение к этим изменениям третий вариант SSP предполагает, что ответы на каждый симптом являются независимыми, в отличие от использования кластеров симптомов, которые учитывают корреляцию между элементами в шаблонах ответов. Этот метод снизил согласованность с поправкой на шанс на 6%, что привело к общему согласованию с поправкой на шанс 33% и точности 0, 60. По мере того, как SSP модифицируется, чтобы стать более похожим на InterVA, его производительность как с точки зрения согласованности, так и точности с поправкой на шансы постоянно снижается.

figure5
figure5

Сравнение InterVA с вариациями упрощенного метода симптомов. На этом рисунке показаны характеристики четырех сочетаний SSP и InterVA для взрослых с учетом выбора одной причины (исключая свободный текст). Это демонстрирует важность различных аспектов байесовских методов.

Изображение в полном размере

На рисунке 6 показано сравнение выбранных эмпирических вероятностей SSP с экспертными вероятностями InterVA для симптома острого кашля. Этот график иллюстрирует некоторые из различий в априорных вероятностях выбранных причин, которые, основываясь на вышеупомянутом анализе, могут составлять до 8% с поправкой на вероятность совпадения и точностью 0, 05. Следует отметить, что InterVA, как правило, имеет более высокую вероятность, чем SSP, по причинам, не связанным с кашлем (утопление, самоубийство, материнская смерть), в то время как SSP имеет более высокую вероятность по связанным причинам, таким как инфекции и хронические респираторные заболевания.

figure6
figure6

Сравнение эмпирических вероятностей упрощенной модели симптомов и экспертных вероятностей InterVA. Диаграмма рассеивания сравнивает вероятности InterVA и SSP для выбранных причин с учетом симптома острого кашля. Эта разница апостериорных вероятностей отчасти ответственна за превосходную производительность SSP.

Изображение в полном размере

обсуждение

Эта оценка эффективности InterVA по сравнению с назначением причины смерти по золотому стандарту в большом многосайтовом исследовании показывает общую скорректированную вероятность совпадения 24, 2%, 24, 9% и 6, 3% для взрослых, детей и новорожденных, соответственно. На уровне оценки CSMF InterVA имеет точность CSMF 0, 546 для взрослых, 0, 504 для детей и 0, 404 для новорожденных. По сравнению с PCVA, производительность InterVA намного ниже с точки зрения согласованности с поправкой на случайность, и это приводит к значительно большим ошибкам в оценочных CSMF (31).

Плохая производительность InterVA, учитывая некоторые опубликованные исследования, вызывает удивление. Однако не во всех исследованиях сообщалось о хорошем соответствии. Оти и соавт. (33) сравнили InterVA на 1823 смертельных случаях с обзором врача и обнаружили согласованность с поправкой на шанс в 31, 2%, что не намного выше, чем здесь сообщается - расчеты авторов. Одно другое валидационное исследование выявило согласованность с поправкой на 33, 3% при сравнении InterVA с обзором врача (14). Два фактора могут объяснить разницу в результатах здесь по сравнению с более благоприятными исследованиями. Во-первых, база данных PHMRC является первым валидационным исследованием VA, где причина смерти была определена с использованием строгих клинических диагностических критериев, а не обзора медицинских карт или диагноза в больнице. Различие имеет решающее значение; в обзоре медицинской карты диаграмма может указывать на инфаркт миокарда, но не иметь документации о том, как был поставлен этот диагноз. В наборе данных PHMRC смерть от инфаркта миокарда требует, по крайней мере, одного из следующих действий: сканирование перфузии сердца, изменения электрокардиограммы, документированная история коронарного шунтирования или чрескожная транслюминальная коронарная ангиопластика или стентирование, коронарная ангиография и / или изменения фермента в контекст ишемии миокарда. Во-вторых, трудно сравнивать результаты предыдущих исследований, потому что разные показатели и результаты представлены только для одной композиции CSMF в данных испытаний. Мюррей и соавт. сообщают, что результаты могут широко варьироваться в зависимости от состава CSMF, и поэтому метрики, основанные на одном CSMF, могут вводить в заблуждение (30).

Сообщение о скорректированных шансом конкордансах и результатах регрессии CSMF, истинных по CSMF, оцененных для каждой причины, обеспечивает основу для анализа сильных и слабых сторон InterVA. Очевидно, что программа в настоящее время лучше подходит для выявления некоторых более очевидных причин, чем другие, более сложные. Программа также имеет отличительные характеристики, основанные на доле причины каждого заболевания. Это отчасти объясняет, почему разные исследования показали разные уровни точности для программы. InterVA может легко идентифицировать смертельные случаи с очень вероятными симптомами, такими как дорожно-транспортные травмы, но он боролся с менее явными причинами, такими как инфекции. Там также, казалось, были некоторые аномальные результаты от программы. Например, программа указывает, что вероятность присвоения утопления в качестве истинной причины составляет 0, 99, если респондент ответил «да» на вопрос «утонул ли он?» Однако из 117 случаев смерти взрослых, в которых респондент указал, что имело место утопление, InterVA назвала только шесть из них «утоплением» в качестве причины смерти. Мы считаем, что это было результатом ошибки кодирования в программе. InterVA также имеет тенденцию чрезмерно прогнозировать перинатальную асфиксию у новорожденных. Хотя мы не уверены, почему это так, мы считаем, что это заметный недостаток программы. Мы надеемся, что результаты по конкретным причинам могут быть использованы для лучшего информирования экспертов-априоров о будущих байесовских методах.

Анализ InterVA по сравнению с другим байесовским автоматическим подходом, Упрощенная схема симптомов, также дает четкое представление о том, почему InterVA не работает должным образом. Анализ вариантов SSP, предназначенных для аппроксимации InterVA, показывает, что четыре фактора способствуют улучшению результатов с использованием SSP: использование взаимозависимостей в реакциях на симптомы, использование всех элементов в инструменте ВОЗ или PHMRC, а не только 106 элементов в InterVA, использование эмпирических вероятностей симптомов, обусловленных истинной причиной, а не экспертным суждением, и, наконец, техническое преимущество разработки моделей для каждой причины относительно других причин, а не всех причин независимо (32). Переход к эмпирическим вероятностям улучшил согласованность с поправкой на шансы на 4%, учет взаимозависимостей некоторых элементов добавил еще 6%, а расширение списка элементов InterVA до полного списка элементов добавило еще 7%. Постепенное улучшение производительности вариантов SSP обеспечивает понимание того, как ограничения реализации теоремы Байеса в InterVA способствуют ее низкой производительности.

Есть несколько ограничений этого исследования. Во-первых, поскольку списки причин InterVA и PHMRC необходимо было объединить в единый список причин, InterVA по существу поставили задачу предсказать причины, которые не были созданы для выявления (например, конкретные виды травм). И наоборот, существует ряд причин, по которым InterVA может очень хорошо предсказать, которые не были включены в исследование (например, недоедание у детей). InterVA теоретически мог бы хорошо работать по этим причинам, что увеличило бы его среднее согласование с поправкой на шанс. Обратите внимание, что список причин, использованных для оценки производительности PCVA, был немного длиннее, поэтому производительность InterVA могла быть несколько преувеличена (31). Во-вторых, был ряд предметов InterVA, которые не были сопоставлены с опросом PHMRC (17 вопросов для взрослых, 32 вопроса для детей и 30 вопросов для новорожденных). Включение этих элементов, вероятно, улучшит производительность инструмента. В-третьих, InterVA прогнозировала смертность в некоторых возрастных группах по причинам, которые в основном относятся к другим возрастным группам. Например, он предсказал недоношенного ребенка как причину ребенка и недоедание как причину взрослого. Эти смерти были отнесены к остальной другой категории. Эта практика также может преувеличить точность InterVA.

Вклад этого исследования - использование золотых стандартных случаев для валидации InterVA. Вышеупомянутые исследования предоставляют только информацию о взаимосвязи между InterVA и назначенной больницей или проверенной врачом причиной смерти. Это исследование обеспечивает прямое сравнение InterVA с подтвержденными золотым стандартом причинами смерти. Также важно отметить, что это исследование рассматривает эффективность InterVA в различных культурных и эпидемиологических условиях. Тем не менее, дальнейший анализ с каждого из сайтов даст конкретные результаты об эффективности InterVA в каждой из стран, включенных в исследование PHMRC.

Выводы

Это исследование продемонстрировало сильные и слабые стороны InterVA как метода оценки причин смерти как на индивидуальном, так и на популяционном уровне. Впервые использование золотых стандартов для проверки иллюстрирует эффективность инструмента в различных условиях. На сегодняшний день InterVA пользуется популярностью у некоторых пользователей, поскольку он автоматизирован и может снизить стоимость анализа ВА и ускорить обработку данных. InterVA не использует произвольные текстовые элементы и неявно поощряет пользователей использовать структурированные инструменты, что также может привести к экономии средств и повышению эффективности обработки данных. Относительная вычислительная простота InterVA также означает, что он может работать в различных условиях без доступа к более сложной вычислительной мощности, которая может потребоваться для некоторых эмпирически полученных методов. Кроме того, InterVA не связан с конкретным инструментом VA, который является как сильной, так и слабой стороной. Сила в том, что, в принципе, его можно использовать для анализа данных, собранных исторически с помощью различных или более ограниченных инструментов. Недостатком, однако, является то, что значительная часть существенной информации, собранной в документах ВОЗ или PHMRC, не используется. Кроме того, поскольку он не привязан к какому-либо инструменту, элементы InterVA определены в медицинских терминах и фактически не сопоставляются с конкретными вопросами, которые могут быть заданы домашним хозяйствам. Такая неоднозначность проистекает из спецификации переменных InterVA как медицинских терминов, а не элементов инструмента VA.

Эти преимущества значительно снижают производительность по сравнению с PCVA. К счастью, другие автоматизированные опции для анализа данных VA имеют те же преимущества, но имеют подтвержденную производительность, равную или лучше, чем PCVA, такие как Тарифный метод, SSP и машинное обучение (32, 34, 35). Учитывая широкое использование VA для понимания бремени болезней и определения приоритетов медико-санитарного вмешательства в областях, где отсутствуют надежные системы регистрации актов гражданского состояния, точный анализ VA является крайне необходимым. Пока InterVA не будет существенно пересмотрен, пользователи должны тщательно рассмотреть возможность использования альтернативных автоматизированных подходов для анализа данных ВА.

Сокращения

CSMF:
доля смертности от конкретных причин
PCVA:
подтвержденное врачом устное вскрытие
PHMRC:
Консорциум исследований показателей здоровья населения
RMSE:
среднеквадратичная ошибка
SSP:
Упрощенный метод шаблонов симптомов
VA:
Вербальное вскрытие.