Генетическая характеристика клинического фенотипа Stargardt у пациентов из Южной Индии с использованием метода Сэнгера и целевого секвенирования

Генетическая характеристика клинического фенотипа Stargardt у пациентов из Южной Индии с использованием метода Сэнгера и целевого секвенирования
Генетическая характеристика клинического фенотипа Stargardt у пациентов из Южной Индии с использованием метода Сэнгера и целевого секвенирования

Фон

Болезнь Старгардта 1 (STGD1; MIM 248200) является моногенной формой аутосомно-рецессивного генетического заболевания, вызванного мутацией в ABCA4. Этот ген играет главную роль в гидролизе N-ретинилиденфосфатидилэтаноламина до полностью транс-ретинального и фосфатидилэтаноламинового. Целью данного исследования является выявление частоты предполагаемых вызывающих заболевание мутаций, связанных с болезнью Старгардта, в популяции Южной Индии.

методы

Всего из южной Индии было набрано 28 клинически диагностированных пациентов с фенотипом Stargardt. Офтальмологическое обследование всех пациентов было тщательно проведено специалистом по сетчатке глаза на основе этапов визуализации глазного дна и группировки ERG. Генетический анализ ABCA4 был выполнен для всех пациентов с использованием секвенирования Сангера и клинического секвенирования экзома.

Результаты

В этом исследовании были выявлены вызывающие заболевание мутации в ABCA4 у 75% (21/28) пациентов, у 7% (2/28) обнаружены доброкачественные варианты и у 18% (5/28) отрицательные мутации, вызывающие заболевание.

Вывод

Это первое исследование, описывающее генетическую ассоциацию вызывающей болезнь мутации ABCA4 у пациентов из Южной Индии Stargardt 1 (STGD1). Наши результаты выявили наличие двух новых миссенс-мутаций и (in / del, вариант удаления одной пары оснований и вариант сплайсинга) в ABCA4. Однако генетическая гетерогенность мутантов ABCA4 требует большего размера выборки, чтобы установить истинную корреляцию с клиническим фенотипом.

Фон

Болезнь Старгардта (STGD) является моногенной формой ювенильной макулярной дегенерации, которая впервые была описана Карлом Старгардтом в 1909 году (1, 2). Глобально оцененный уровень распространенности составляет 1 на 8000-10 000 человек. Он характеризуется ранней потерей центрального зрения, прогрессирующей дегенерацией желтого пятна, что связано с потерей фоторецепторов, приводящей к необратимой потере зрения (3, 4). Еще одной важной уникальной характерной клинической особенностью является наличие отчетливых желто-белых пятен вокруг макулы и средней периферии сетчатки (5). Симптомы болезни обычно развиваются уже в первом или втором десятилетии жизни. Гены, ассоциированные с дегенеративными дистрофиями желтого пятна, высоко экспрессируются в клетках фоторецепторов, играющих решающую роль в фототрансдукции, зрительном цикле, структуре фоторецепторов и транспорте малых молекул (6). STGD1 является одним из наиболее распространенных аутосомно-рецессивных наследственных заболеваний сетчатки, вызванных мутацией в гене подсемейства A 4 связывающей кассеты АТФ (ABCA4), тогда как мутации в элонгации жирных кислот 4 с очень длинной цепью (ELOVL4), нержавин 1 (PROM1) гены ответственны за фенотип STGD3 и STGD4 соответственно (7, 8).

Ген ABCA4, расположенный в хромосоме 1p22.1, содержит 50 экзонов, которые кодируют связанный с мембраной гликопротеин, который является повсеместным и локализован на ободке мембраны наружных дисков стержня и колбочки (9). Кроме того, он активно участвует в транспорте ретиноидного субстрата от фоторецептора к RPE (10). Действительно, мутация в ABCA4 влияет на активность транспорта ретиноидов, которая впоследствии влияет на клиренс всех транс-N-ret-PE в мембране диска стержня. Следовательно, отходы, полностью транс-N-ret-PE, реагируют с полностью транс-ретинальными образующими соединениями дигидропиридиния, которые подвергаются автоокислению и тем самым генерируют фосфатидил-пиридиния бисретиноид A2PE в фоторецепторах. До настоящего времени было зарегистрировано более 1000 мутаций в ABCA4 в разных когортах, приводящих к STGD1 и другим нарушениям сетчатки, таким как аутосомно-рецессивные дистрофии колбочек, возрастная макулярная дегенерация и пигментный ретинит (11). Насколько нам известно, только одно исследование сообщило о клинической и генетической корреляции болезни STGD1 в пяти семьях индийского происхождения (12).

В настоящем исследовании использовался комбинаторный подход, включающий традиционное секвенирование Сэнгера и целевое секвенирование экзома (TES) для определения частоты предполагаемых вариантов, вызывающих заболевания, связанных с болезнью Старгардта, в популяции Южной Индии.

методы

Исследование образцов и клиническая оценка

В период с 1998 по 2007 и 2018-2019 гг. Нами были отобраны 28 клинически диагностированных пациентов с фенотипом, подобным болезни Старгардта, из двух территорий больницы Аравинд Глаз - Мадурай и Пондичерри, Индия. Все участники исследования имеют южно-индийское происхождение (Тамил Наду, Пондичерри, Керала, Андхра-Прадеш и Карнатака). Специалисты по сетчатке глаза тщательно изучили офтальмологические особенности обоих глаз. Обследование включало возраст пациента, начало заболевания, лучшую остроту зрения (диаграмма остроты зрения BCVA-Snellen), биомикроскопию с щелевой лампой, цветную фотографию глазного дна (ретинальная камера глазного дна TRC-50IA) (Topcon, Inc., Токио, Япония), Spectral-domain оптическая когерентная томография (SD-OCT), автофлуоресцентные (AF) изображения с использованием Spectralis с модулем просмотра версии 5.1.2.0, клиническая электрофореография в полевых условиях (ERG) с помощью цветного купола Diagnosys (Diagnosys LLC, Lowell, MA) на основе стандартов Международное общество клинической электрофизиологии зрения.

Письменная форма информированного согласия была получена от всех пробандов или родителей / законных опекунов по делам несовершеннолетних после объяснения генетического исследования. Полная клиническая и семейная родословная была собрана от каждого пробанда. Это исследование было одобрено Советом по институциональной этике, Глазной госпиталь Аравинд, Мадурай, Тамил Наду, Индия. Исследование придерживалось принципов Хельсинкской декларации.

Скрининг мутаций

Два метода были приняты для определения частоты мутаций ABCA4 у пациентов с STGD1. Секвенирование Сэнгера было выполнено для 24 образцов, а остальные 4 случая были проанализированы методом клинического секвенирования экзома.

Полимеразная цепная реакция (ПЦР) для ABCA4

Пять миллилитров периферической крови были собраны у всех испытуемых с использованием ЭДТА-вакутейнера. Геномную ДНК выделяли с использованием модифицированного метода высаливания (13). Праймеры были разработаны для всех пятидесяти экзонов ABCA4 (NG_009073.1) с соответствующими границами экзон-интрон с использованием программ Primer3 и Primer BLAST. Пятьдесят нанограмм матрицы геномной ДНК использовали для амплификации всех специфических экзонов ABCA4 с 1 единицей Taq ДНК-полимеразы (Sigma), 50 мкМ dNTP (Sigma), 5 пм / мкл прямого / обратного праймеров и стандартного буфера 1X PCR (Sigma). Градиентная ПЦР была установлена для оптимизации температуры отжига (54 ° C - 66 ° C) праймеров для всех 50 экзонов ABCA4. Ампликон ПЦР очищали с использованием реагента щелочной фосфатазы экзонуклеазы I-Shrimp (Exo-SAP; Affymetrix, Санта-Клара, Калифорния, США). Далее образцы секвенировали с использованием готовой реакционной смеси Big Dye Terminator с использованием генетического анализатора ABI-3500 (Applied Biosystems, Foster city, CA).

Секвенирование

Прямое секвенирование проводили методом терминации дидезоксинуклеотидной цепи для выявления потенциальных вариантов, связанных с заболеванием. Результаты секвенирования просматривали в Finch TV и сравнивали с последовательностью кДНК ABCA4 (NM_0 00350.3). Статус зиготности вариантов по экзонам (гомозиготный, гетерозиготный и сложный гетерозиготный) также идентифицировали с помощью хроматограммы.

Оценка мутации

Все варианты, полученные в результате секвенирования Сангера, были предсказаны на его патогенность с использованием следующих инструментов in silico: Sorting Intolerant from Tolerant (SIFT) (14), PolyPhen-2 (15), Human Splicing Finder (HSF3.0) (16), Мутатор дегустатор (17) и MetaLR (18).

Целевое секвенирование экзома (TES)

Целевое секвенирование экзома было выполнено для 4 участников исследования. Панель клинического экзома Cev3 использовалась для подготовки библиотеки и захвата зонда. Используя платформу Illumina HiSeq X ten, 6800 клинически значимых генов были собраны с предварительно созданной библиотекой для генерации парных чтений на уровне 150 п.н. при глубине секвенирования 100X. Последующая обработка данных и фильтрация вариантов выполнялась с использованием собственных сценариев UNIX (19). Качество необработанных данных в файле FASTQ было проверено, и плохие чтения были удалены с помощью Fast QC (версия 0.11.5). Выравнивание чтения было выполнено с использованием выравнивателя BWA-MEM (версия 0.7.12-r1039) (23). ПЦР-дубликаты чтения из выровненных показаний были удалены с использованием дубликата Пикара (версия 2.18.24). Выровненные чтения сравнивались с эталонной версией hg19 из браузера генома UCSC. Кроме того, одиночные нуклеотидные полиморфизмы (SNP), точечные мутации и короткие индексы были расставлены по приоритетам с использованием модуля Haplotype Caller в GATK (версия 4.0). Эти варианты были окончательно аннотированы с использованием ANNOVAR (20), чтобы предсказать, была ли мутация молчаливой, ошибочной или бессмысленной.

Варианты расстановки приоритетов

Варианты, полученные из файла ANNOVAR, были расставлены по приоритетам путем применения строгого фильтра с незначительной частотой аллеля (MAF), меньшей или равной 0, 1% в 1000 геноме, ESP, ExAC и gnomAD. Были выбраны только не синонимичные варианты кодирования или места сплайсинга с оценкой сохранения> 2, 5 (оценка GERP) и оценкой CADD более 10. Чтобы предсказать вредность, варианты были дополнительно проанализированы с использованием инструментов in silico, таких как Polyphen2, SIFT, Mutation Taster, FATHMM и LRT. Наконец, отфильтрованные варианты были ранжированы по их ассоциации с болезнью Старгардта с использованием программного обеспечения VarElect (21).

Анализ сохранности и влияние миссенс-мутаций на стабильность белка

Выравнивание нескольких последовательностей проводилось с помощью онлайн-инструмента Clustal Omega. Структура домена ABCA4 была предсказана с помощью онлайн-программного обеспечения I-TASSER (https://zhanglab.ccmb.med.umich.edu/I-TASSER/). Предсказанную структуру оценивали по сканирующей матрице отсечки мутаций (mCSM), сайт-направленному мутатору SDM и серверу DUET, которые рассчитывали оценку разницы в стабильности белка дикого и мутантного типа (22).

Результаты

Вызывающие болезнь мутации, идентифицированные секвенированием Сэнгера и TES

В настоящем исследовании было набрано 28 пациентов с клинически фенотипом болезни Старгардта. У всех пораженных пробандов были жалобы на нарушение зрения или потерю центрального зрения обоих глаз, из которых офтальмологическая оценка была тщательно проведена только у 11 пациентов, которые были перенесены для дальнейшей классификации фенотипа (Таблица 1) и анализа сегрегации (Дополнительный файл 1).: Таблица S2). Прогрессирование заболевания STGD1 на основе визуализации глазного дна (классификация Фишмана) (23) и группировка ERG (24) (рис. 1) были тщательно классифицированы нашими клиницистами. Из общего числа 11 пробандов 27% были диагностированы с болезнью стадии 1, 36% были классифицированы как стадии 2, 27 и 9% имели стадии 3 и 4 соответственно. Использование неинвазивной визуализации сетчатки глаза, особенно AF, позволило улучшить визуализацию изменений глазного дна, что в противном случае было бы сложно визуализировать фундоскопически. Согласно полному ERG, 27% пробандов относились к группе 1, а также к группе 2 и 45% были отнесены к группе 3. Результаты SD-OCT показали следующие фенотипы, такие как истончение RPE, потеря / разрушение IS-OS, истончение наружной сетчатки и атрофия желтого пятна. Эти фенотипы обычно наблюдались во всех пробандах. Идентификатор случая 22 показал глазное дно, похожее на макулопатию Буллз, но ОКТ была похожа на другие фенотипы.

Таблица 1. Клинические фенотипические особенности пациентов STGD1 в южной Индии.

Таблица в натуральную величину

фигура 1
фигура 1

Репрезентативные изображения глазного дна, аутофлуоресценции и SD-OCT пациентов STGD1. Панели (I, II, III) представляют изображения глазного дна, AF и SD-OCT с идентификаторами случаев: 27, 24 и 25 соответственно. Панель I: фотографии глазного дна правого глаза пациента. Черная стрелка указывает на атрофические поражения в макуле. b Соответствующее автофлуоресцентное изображение глазного дна в центральной области представляет гипоавтофлуоресценцию (белая стрелка), с окружающими пятнами, показывающими гипер и гипоавтофлуоресценцию. c SD-OCT изображение указывает на истончение фовеальной области (синяя стрелка) и потерю наружных слоев сетчатки (красные стрелки). Панель II: фотографии глазного дна правого глаза пациента, обозначающие центральную атрофическую макулу (черная стрелка). e AF показывает соответствующую область центральной гипоаутофлуоресценции (белая стрелка) и гипераутофлуоресценции пятен. f SD-OCT изображение указывает на утончение фовеальной области (синяя стрелка) и центральную потерю фоторецепторов (красные стрелки). Панель III: g фотографии глазного дна правого глаза пациента. Изображение представляет центральную атрофическую макулу (черные стрелки), а также обширную потерю хориокапилляров и атрофию RPE по всей макуле и за ее пределами. h AF показывает большие области гипоаутофлуоресценции (белые стрелки). Истончение центральной фовеальной области (синяя стрелка) и потеря фоторецепторов были очевидны при визуализации SD-OCT (красные стрелки).

Изображение в полном размере

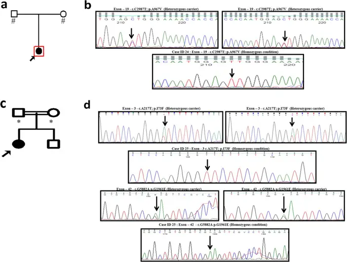
В исследовании приняты два метода. Первоначально 24 образца были подвергнуты скринингу с помощью секвенирования Сангера (Fig. 2a-b) и для дальнейшего выяснения вариантов, связанных с заболеванием, в других генах, связанных с STGD, таких как ELOVL4, CNGB3 и PROM1, было проведено целевое секвенирование экзома. TES раскрывает наличие вызывающей болезнь мутации только в ABCA4 (Fig. 2c-d), тогда как непатогенные варианты наблюдались в клинически значимых генах STGD, таких как ELOVL4, CNGB3 и PROM1 (Дополнительный файл 1: Таблица S1). Эти результаты сузили наш поиск исключительно до ABCA4 больных пациентов с ЗППП. Всего было обнаружено 126 вариантов как в экзонических, так и в интронных границах 29 экзонов. Никаких вариантов не было обнаружено ни в одном из других 21 экзонов. Из 28 образцов 21 пациент показал наличие вызывающих заболевание вариантов в экзонах ABCA4 (Таблица 2, (6, 25, 26, 27, 28, 29, 30, 31, 32, 33, 34)), тогда как 2 человека демонстрировали доброкачественные варианты через экзоны ABCA4, а остальные 5 образцов были отрицательными для ABCA4 у пациентов с STGD1. Кроме того, варианты были разделены на гомозиготные (67%), гетерозиготные (19%) и сложные гетерозиготные (14%) в зависимости от зиготности. В целом, в ABCA4 были идентифицированы 10 миссенс-мутаций, которые включали 2 новые миссенс-мутации, 4 нонсенс-мутации, новую in / del, делецию и сплайс-мутацию.

фигура 2
фигура 2

Анализ сегрегации ABCA4 для идентификаторов случаев 24 и 25. Идентификатор случая: 24 показывает отсутствие кровного родства между родителями. Затененный символ обозначает затронутый элемент, а открытые символы указывают незатронутый элемент. # - образцы были включены для генетического анализа. b Результаты Sanger показали, что у пробанда была гомозиготная мутация (c. C2987T) в ABCA4 экзон-19. Анализ сегрегации показал, что оба родителя были носителями варианта c. C2987T. c Идентификатор дела: 25 показывает родство между родителями. * - образцы были включены для генетического анализа. d Целевые результаты секвенирования экзома выявили два ошибочных варианта в ABCA4 экзоне 3 и 42. Варианты, вызывающие заболевание, были дополнительно проверены с помощью метода на основе Sanger для анализа пробанда и сегрегации для родителей.

Изображение в полном размере

Таблица 2 Список выявленных патогенных мутаций по всему ABCA4 у пациентов с STGD1. Генетический анализ 28 неродственных пробандов идентифицировал положение генома мутации ABCA4, изменение нуклеотидов и зиготность. Репрезентативные символы показывают серверы хранилища, используемые для определения общей частоты аллелей вариантов в здоровой контрольной популяции: & Консорциум агрегации Exome (ExAC); # Программа Trans-Omics for Precision Medicine (TOPMed); * База данных агрегации генома (gnomAD). Мутации, наблюдаемые в разных местах мембраны ABCA4: трансмембранный домен-1 (TMD-1); Трансмембранный домен-2 (TMD-2); Внеклеточный домен-1 (ECD-1); Внеклеточный домен-2 (ECD-2); Нуклеотидсвязывающий домен-1 (NBD-1); Нуклеотидсвязывающий домен-2 (NBD-2)

Таблица в натуральную величину

Моделирование домена ABCA4-ECD1 и предикация стабильности белка для нового варианта миссенс

Выравнивание множественных последовательностей было выполнено для двух новых миссенс-вариантов с шестью различными видами. Наблюдалось, что последовательность была на 100% сходной для обоих остатков (p. C519F; p. I73F) (фиг. 3a). Кроме того, структура экзоцитоплазматического домена ABCA4 (ECD-1; позиция 43-646) была предсказана с использованием инструмента I-TASSER. Шаблоны моделирования были получены из LOMETS (LOcal MEta-Threading-Server), модель банка данных белка (PDB) 5XJY, выбранная в качестве шаблона для прогнозирования стабильности белка. Стабильность белка была идентифицирована на основании изменения аминокислоты в консервативной области домена ECD-1. Результаты сервера (mCSM, SDM и DUET) продемонстрировали, что миссенс-мутации дестабилизируют область ECD-1, что дополнительно подчеркивается минус-значением в свободной энергии Гиббса (22) (таблица 3). Дикие и мутантные остатки просматривали с использованием PyMol версии 2.3 (фиг. 3b).

Рисунок 3
Рисунок 3

Консервативный анализ и прогноз структуры дикого типа и новых мутантных белков ABCA4. Многократное выравнивание последовательности человеческих белков ABCA4 с шестью различными видами (Danio rerio, Mus musculus, Sus scrofa, Pongo pygmaeus, Homo sapiens, Pan paniscus и Bos taurus) для выявления новых мутантов выявило изменение в высоко консервативной аминокислоте - изолейцине в фенилаланин в случае ID 25 и цистеин в фенилаланин в случае ID 10. b Белок дикого и мутантного типа ABCA4 был предсказан с помощью онлайн-инструмента I-TASSER и просмотрен PyMol версии 2.3

Изображение в полном размере

Таблица 3 Прогноз изменения стабильности белка из-за миссенс-варианта в ABCA4

Таблица в натуральную величину

обсуждение

Настоящее исследование идентифицировало мутации ABCA4 в популяции Южной Индии с клиническим фенотипом болезни STGD1 с использованием комбинации секвенирования Сэнгера и клинического секвенирования экзома. Частота гомозиготных вариантов, выявленных в популяции с использованием вышеуказанных методов, составила 75% (21/28). Из-за небольшого размера выборки и аллельной гетерогенности мутантов ABCA4 не удалось установить корреляцию между генетическими данными и клиническими фенотипическими особенностями пациентов, пораженных STGD1. Прежде всего, анализ последовательности выявил несущественные, бессмысленные и сложные гетерозиготные мутации, вовлеченные в патогенез заболевания STGD1. Это исследование также способствует пониманию спектра мутаций ABCA4 у пациентов из Южной Индии с болезнью STGD1.

Последовательность Сэнгера, рентабельный подход, была принята для точной молекулярной диагностики. Однако, несмотря на его точность, было обнаружено семь неубедительных случаев. У двух из семи пациентов были обнаружены доброкачественные варианты rs3112831 (35) (ID случая: 1), rs142673376 (ID случая: 16), а у остальных пяти пациентов (идентификаторы случая: 3, 7, 12, 15, 23) были обнаружены отрицательные результаты. вызывающая болезнь мутация в ABCA4. Неразрешенные случаи и случаи, связанные с доброкачественными вариантами, могут быть связаны со следующими факторами: (i) клиническое совпадение может привести к определенной генетике. Следовательно, другие гены-кандидаты STGD (например, ELOVL4, PROM1, CNGB3) могут играть роль в прогрессировании заболевания, (ii) мутации в глубокой интронной области ABCA4 могут быть причиной типичного фенотипа STGD.

В предыдущих исследованиях сообщалось о распространенном гипоморфном аллеле гена ABCA4, объясняющем отсутствие наследственности при аутосомно-рецессивных расстройствах (36, 37). В наших случаях гипоморфный аллель rs1801581 (c. G2828A, p. R943Q) был идентифицирован у 25% (7/28) субъектов STGD1, который, как сообщается, имеет общую незначительную частоту аллелей (GMAF - 0, 01538) в здоровой популяции. Анализ in vitro продемонстрировал патогенность варианта (p. R943Q), который оказал минимальное влияние на активность нуклеотидазы и аффинность связывания нуклеотидов (38). Этот вариант может быть патогенным только в состоянии трансаллеля, чтобы смягчить тяжесть заболевания в случаях STGD1 (ID: 5 и 14), которые обладают вызывающей заболевание гетерозиготной мутацией. Точно так же вариант модуляции риска заболевания (rs1801359) (39) был связан с гетерозиготной мутацией в случае ID: 6; что может быть причиной позднего начала экспрессии фенотипа в STGD1.

Были обнаружены две миссенс-мутации (p. C519F; p. I73F) в случае ID: 10 и ID: 25, о которых ранее не сообщалось в базе данных населения. Выравнивание нескольких последовательностей белка ABCA4 человека (Homo sapiens) и области белка ABCA4 других видов показало, что цистеин и изолейцин высоко консервативны в мутированной области по всему роду, что позволяет предположить, что мутированная область может играть роль в структурной стабильности белка ABCA4, Белок ABCA4 состоит из двух трансмембранных доменов (TMD) и двух нуклеотидсвязывающих доменов (NBD), расположенных в неидентичных тандемных половинах (TMD1-NBD1-TMD2-NBD2), которые разделены экзоцитоплазматическими доменами (ECD) (10). Обе новые мутации произошли в одном из крупных экзоцитоплазматических доменов-1 (ECD-1), который участвует в процессе транслокации субстрата с их очень подвижными шарнирными доменами (40).

Несколько сообщений показали, что распространенная причина возникновения заболевания (c.5882G> A; p. G1961E) была высокой в разных этнических когортах, таких как Сомали (41), итальянского происхождения (42) и индийского населения (12, 34). Пациенты с этим вариантом (гомозиготные и сложные гетерозиготные) были клинически классифицированы как фенотип с умеренной степенью тяжести или поздним началом заболевания (33). Однако исследования in vitro выявили серьезную дисфункцию из-за этого миссенс-варианта (11). В текущем исследовании, визуализация глазного дна у пациентов, связанных с вариантами (Идентификаторы случая: 19, 25), которые были в раннем начале прогрессирования заболевания, выявили тяжесть III и IV стадий заболевания. Кроме того, ERG указывает на дисфункцию конуса. Аналогично, в случае ID: 13 был обнаружен гомозиготный вариант p. G1961E, у которого были проблемы со зрением (BCVA-20/200 в BE) с 26-летнего возраста (клинические изображения недоступны).

Это исследование впервые описало две миссенс-мутации p. G396C и p. A967V в ассоциации с STGD1 в популяции Южной Индии. Кроме того, были обнаружены еще два варианта, вызывающих заболевание (p. Y665Ter, p. T1277 M), что соответствовало предыдущим сообщениям для населения Индии (31, 33).

Выводы

В заключение, клиническая и генетическая перспектива 28 неродственных STGD-подобных пациентов с фенотипом южно-индийского происхождения указала на различные варианты ABCA4. Однако выявленная аллельная гетерогенность не соответствовала более раннему сообщению (12). Кроме того, это создает регресс в корреляции фенотипически-генотипического отношения. Секвенирование Сэнгера считается золотым стандартом для выявления моногенных менделевских расстройств. Следовательно, этот метод был использован для определения причинных вариантов заболевания в гене кандидата ABCA4, который связан с STGD1. Чтобы расширить наши знания, был принят подход высокопроизводительного секвенирования, такого как целевое секвенирование экзома, чтобы понять генетическую гетерогенность в нашем фенотипе STGD1. Из-за небольшого количества образцов и отсутствия клинических данных нам не удалось исследовать четкую генетику фенотипа STGD.

Показатель распространенности ЗППП еще предстоит изучить среди населения Индии. Кроме того, частота ABCA4 плохо изучена в нашей когорте. Следовательно, это предварительное исследование вносит вклад в разнообразие аллелей и частоту мутаций ABCA4 в популяции Южной Индии.

Доступность данных и материалов

Все данные, полученные или проанализированные в ходе этого исследования, включены в эту опубликованную статью и ее дополнительные информационные файлы.

Сокращения

abca4:
Подсемейство ATP, связывающее кассету, член 4
AF:
автофлуоресцентной
BCVA:
Лучшая коррекция остроты зрения
ЭРГ:
Электроретинография
МАФ:
Незначительная частота аллелей
ПЦР:
Полимеразной цепной реакции
PE:
Фосфатидилэтаноламин
SD-октябрь:
Спектральная оптическая когерентная томография
STGD1:
Stargardt1
TES:
Целевое секвенирование экзома