Вторичная профилактика инсульта, определение нехирургического и нефармакологического консенсуса: результаты исследования Delphi

Вторичная профилактика инсульта, определение нехирургического и нефармакологического консенсуса: результаты исследования Delphi
Вторичная профилактика инсульта, определение нехирургического и нефармакологического консенсуса: результаты исследования Delphi

Задача

Доказательства, подтверждающие изменение образа жизни при снижении сосудистого риска, ограничены, в основном из исследований первичной профилактики. Чтобы расширить базу фактических данных для вторичной профилактики нефармакологического и нехирургического инсульта (SSP), необходимы эмпирические исследования, основанные на консенсусном определении SSP. На сегодняшний день такое определение не опубликовано. Мы использовали методы Delphi для создания научно обоснованного определения нефармакологического и нехирургического SSP.

Результаты

16 участников были членами INSsPiRE (Международная сеть исследователей вторичной профилактики инсульта), многопрофильной группы исследователей, ученых и клиницистов. Этап выявления выявил 49 ключевых элементов, сгруппированных в 3 всеобъемлющих области: факторы риска, образование и теория, прежде чем подвергнуться повторным этапам выявления, ранжирования, обсуждения и анонимного голосования. На этапе «Действие», после взаимодействия с ключевыми заинтересованными сторонами, основанного на опыте, было выработано согласованное определение, дополняющее существующие фармакологические и хирургические пути SSP: вторичная профилактика нефармакологического и нехирургического инсульта поддерживает и улучшает долгосрочное здоровье и благосостояние в повседневной жизни и снижает риск другого инсульта, опираясь на спектр теоретически обоснованных вмешательств и образовательных стратегий. Мероприятия по самостоятельному управлению изменяемыми факторами риска в образе жизни контекстуализируются и индивидуализируются с учетом возможностей, потребностей и личных значимых приоритетов людей, перенесших инсульт, и их семей.

Вступление

Международные рекомендации по наилучшей практике вторичной профилактики инсульта (SSP), хотя и зависят от этиологии, как правило, включают назначение лекарств (антигипертензивные, гиполипидемические, анти-тромбоцитарные / коагулянтные); доказательства высокого уровня подтверждают эту рекомендацию (1, 2). И наоборот, рекомендации по изменению образа жизни имеют более низкий уровень доказательности, в значительной степени основанный на первичных профилактических исследованиях, и в результате некоторые факторы риска инсульта, связанные с популяцией (например, психосоциальный стресс) (3), рассматриваются неадекватно (1, 2).

Отсутствуют убедительные доказательства того, как наилучшим образом поддержать выживших после инсульта, чтобы они могли вести себя, снижая риск. В недавних систематических обзорах сложных вмешательств в SSP, мета-анализ был возможен для ограниченных результатов из-за неоднородности первичного исследования по ключевым определениям, характеристикам населения и вмешательства, результатам и связанным мерам (4, 5). Для продвижения доказательной базы необходимы эмпирические исследования, основанные на консенсусном определении нефармакологического и нехирургического SSP и согласованного основного набора результатов. Опубликованного консенсуса по этим основополагающим инструментам не существует.

В 2016 году INSsPiRE (Международная сеть исследователей SSP), в состав которой входят специалисты по вторичной профилактике, выявленные в обзорах ML (4, 6), согласовали программу работы, первоначально сосредоточив внимание на согласованном определении вторичной профилактики, помимо фармакологических и хирургических вмешательств, для информировать стандарты исследований, облегчить синтез данных, разработку руководящих принципов и предоставление услуг.

Основной текст

методы

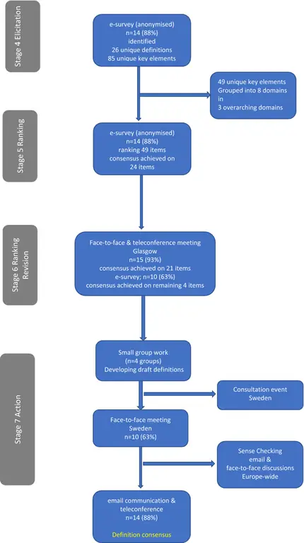
Техника Delphi: структурированный итеративный процесс, объединяющий знания и понимание ряда экспертов для достижения согласованной точки зрения по проблеме (7). Данные могут быть собраны с использованием электронных интернет-инструментов; идеал, где существуют географические барьеры. Данные были собраны и обобщены в семь этапов (7), используя как онлайн, так и персональный режимы (рис. 1).

фигура 1
фигура 1

Процесс консенсуса

Изображение в полном размере

  • Этапы 1 назначения фасилитатора и 2 идентификации участников: ML фасилитированные этапы 1-4. Стадия 6 была облегчена BD, и стадия 7 AHP; независимые, опытные исследователи. Участники были определены как современные члены INSsPiRE, то есть опубликованные исследователи, ученые и клиницисты, работающие по специальности нефармакологический и безоперационный SSP.
  • Этап 3: определение проблемы: проблема была определена как отсутствие основанного на фактических данных консенсусного определения нефармакологического и нехирургического SSP.
  • Этап 4: Сбор определений и ключевых элементов SSP. Участникам был разослан опрос по URL-ссылке. Опрос, состоящий из двух частей, попросил участников:

    1. 1. Приведите примеры опубликованных определений нефармакологического и нехирургического SSP из систематических обзоров, научных исследований, клинических руководств или сайтов третьего сектора, включая ссылки на источники.
    2. 2. Перечислите ключевые элементы вмешательства и / или лежащие в основе концепции и теории, которые считаются важными для нефармакологического и нехирургического SSP.
  • Этап 5: Ранжирование: участники получили ссылку на опрос, в котором они оценивали, без консультации с другими участниками, каждый ранее определенный ключевой элемент и концепцию по 10-балльной шкале Лайкерта: не важно (1-3), важно, но не критично (4-6), критический (7-9); Невозможно забить (10).
  • Этап 6: пересмотр рейтинга: на этом итеративном этапе использовались интерактивные и персональные режимы. Участники получили доступ к опросу 6-го этапа, который был разработан путем дополнения опроса 5-го этапа данными ответов по каждому пункту (т. Е. Частотой голосования). Участники рассмотрели общие показатели ответов и решили, следует ли пересмотреть их первоначальный рейтинг. Очередной раунд анонимного рейтинга последовал за групповыми дискуссиями. Консенсус был определен как соглашение о ранжировании ≥ 70% (8).

  • Этап 7: Действие: В небольших группах участники работали (телефон / Skype / лично) для составления проекта определений. На последующей личной встрече, после взаимодействия с заинтересованными сторонами, участники рассмотрели результаты 6-го этапа и проекты определений, а также обсудили и согласовали определение.

Этическое одобрение было получено от Комитета по этике Школы здравоохранения и наук о жизни Глазго Каледонского университета (HLS / NCH / 16/020).

Результаты

В таблице 1 указаны члены INSsPiRE, которые участвовали в ≥ 1 стадии процесса Delphi.

Таблица 1 Характеристики участников (профессия, страна)

Таблица в натуральную величину

На этапе 4 (выявление) 14 (88%) участников определили 26 уникальных определений SSP и 85 уникальных «ключевых элементов». XW сопоставил определения, удалил дубликаты и поделился полученным списком с участниками. ML сопоставил «ключевые элементы», удаленные дубликаты и элементы, разделенные на восемь областей: модифицируемые факторы риска в образе жизни, модифицируемые физиологические факторы риска, образование об инсульте, образование об изменяемых факторах риска, образование об управлении другими проблемами образа жизни, образование об управлении психосоциальными факторами, Обучение навыкам / обучение, и Подкрепляющие теории и подходы. Домены были объединены в три всеобъемлющих домена: факторы риска, образование и теория, и использовались для структурирования опроса 5 уровня. На 5-м этапе 14 (88%) участников оценивали каждый элемент по шкале Лайкерта (см. Выше).

На этапе 6 (пересмотр рейтинга) был достигнут онлайн-консенсус (n = 14, 88%), включающий 24 из 49 элементов. На последующей независимой личной встрече (n = 14, 88%) в GCU в июне 2017 года за обсуждением и прениями последовало анонимное голосование по оставшимся 25 элементам. Три элемента были объединены с другими, один был удален, и консенсус включил 14 и исключил еще три достигнутых элемента. Остались четыре выдающихся элемента; после двух дальнейших онлайн-раундов (n = 15, 94%; n = 10, 67%) был достигнут консенсус по всем четырем. К завершению этапа 6 были согласованы 42 ключевых элемента (таблица 2).

Таблица 2 Ключевые элементы SSP: статус на 5 и 6 этапах

Таблица в натуральную величину

На Стадии 7 (Действие) участники (n = 15, 94%) работали в небольших группах, чтобы составить определения, которые были ранжированы в последующем онлайн раунде; консенсус достигнут не был. В сентябре 2018 года, до личной встречи в Delphi, участники (n = 10, 67%) встретились с заинтересованными сторонами в Karolinska Institutet, Стокгольм. Эта консультация позволила участникам Delphi рассмотреть актуальность и значимость согласованных ключевых элементов и проектов определений с точки зрения заинтересованных сторон. На совещании в Дельфи все участники согласились с окончательным определением консенсуса и впоследствии проверили его на предмет смысла и доработали в электронном виде: вторичная профилактика нефармакологического и нехирургического инсульта поддерживает и улучшает долгосрочное здоровье и благополучие в повседневной жизни и снижает риск другого удара, опираясь на спектр теоретически обоснованных вмешательств и образовательных стратегий. Мероприятия по самостоятельному управлению изменяемыми факторами риска в образе жизни контекстуализируются и индивидуализируются с учетом возможностей, потребностей и личных значимых приоритетов людей, перенесших инсульт, и их семей.

обсуждение

Это основанное на консенсусе определение продвигает концепцию нефармакологического / нехирургического SSP. Предыдущая двусмысленность вокруг SSP означала врожденную трудность в формулировании соответствующих вопросов исследования, стандартизации показателей результатов и обобщении доказательств.

Не фармакологические / нехирургические SSP, как определено, не предназначены для использования в качестве профилактической стратегии. Скорее, это повышает осведомленность о дополнительных возможностях для сосредоточения на максимальном сокращении повторяющихся событий. Прибыль от скромных изменений в образе жизни в дополнение к фармакологическим вмешательствам имеет кумулятивное снижение относительного риска повторных событий на 80% (число, необходимое для лечения: 5) (9); в частности, фармакологическая приверженность является основой нашего поведения в отношении здоровья (10).

Достижение консенсуса с помощью одного только электронного голосования оказалось сложной задачей для ряда «ключевых элементов», включая небезопасное употребление алкоголя и психосоциальный стресс, оба из которых получают мало внимания в РКИ ГПБП (4, 5, 11), а решение проблемы психосоциального стресса не является ГПБП рекомендации рекомендации (1, 2). Точно так же, существует недостаточно доказательств, чтобы рекомендовать какие-либо изменения в поведении и / или теорию самоуправления в SSP. Когда достижение консенсуса стало длительным, личные встречи позволили провести эффективные открытые дебаты до анонимного голосования.

Будущая работа должна включать согласование основных результатов для нефармакологических, нехирургических SSP. В соответствии с этим определением запланированный обзорный обзор определит количество и качество доказательств из теоретически обоснованных исследований, использующих поведенческие и / или стратегии самоконтроля в отношении смертности, сердечно-сосудистых конечных точек и поведения, снижающего риск (12). Представленное здесь консенсусное определение является важным первым шагом в построении действенной, основанной на фактах области в SSP.

Ограничения

  • Маленький, самоотбор, образец
  • Ограниченное представительство медицинских культур и инфраструктуры за пределами северо-западной Европы.

Доступность данных и материалов

Наборы данных, поддерживающие выводы этой статьи, доступны в репозитории Open Science Forum: osf.io/r5wdg/?view_only = 4e84c9dcf0064457b4bac422f341c546.

Сокращения

ГП:
Глазго Каледонский университет
SSP:
вторичная профилактика инсульта
INSsPiRE:
Международная сеть вторичной профилактики инсульта: исследователи
URL:
унифицированный указатель ресурса
RCT:
рандомизированное контролируемое исследование