Картирование устойчивости хозяина к возбудителю стеблевой ржавчины у межвидового гибрида барбариса

Картирование устойчивости хозяина к возбудителю стеблевой ржавчины у межвидового гибрида барбариса
Картирование устойчивости хозяина к возбудителю стеблевой ржавчины у межвидового гибрида барбариса

Фон

Устойчивость не-хозяина (NHR) представляет собой убедительную долгосрочную стратегию защиты растений для глобальной продовольственной безопасности, однако генетическая основа NHR остается плохо изученной. Для многих заболеваний, включая стеблевую ржавчину пшеницы (причинный организм Puccinia graminis (Pg)), NHR в значительной степени не изучен из-за врожденной проблемы разработки генетически изменяемой системы, в которой происходит сопротивление. Настоящее исследование обращается к альтернативному хозяину возбудителя, барбарису (Berberis spp.), Чтобы преодолеть эту проблему.

Результаты

В этом исследовании была разработана межвидовая популяция картирования, полученная из скрещивания Pg-резистентного Berberis thunbergii (Bt) и Pg-чувствительного B. vulgaris, для изучения Pg -NHR, проявляемого Bt. Для облегчения анализа QTL и последующего вскрытия признаков были созданы первые карты генетических связей для двух родительских видов и собран эталонный геном в масштабе хромосомы для Bt (PacBio + Hi-C). Анализ QTL привел к идентификации одной области 13 сМ (~ 5, 1 Мбит / с, охватывающей 13 физических контигов) на коротком плече Bt-хромосомы 3. Дифференциальный анализ экспрессии генов в сочетании с анализом вариации последовательности между двумя родительскими видами привел к расстановке приоритетов из нескольких генов-кандидатов в области QTL, некоторые из которых принадлежат к семейству генов, ранее вовлеченных в устойчивость к болезням.

Выводы

Основные генетические и геномные ресурсы, разработанные для Berberis spp. включил идентификацию и аннотацию QTL, связанной с Pg -NHR. Несмотря на то, что необходимы последующие валидационные и точные исследования, это исследование демонстрирует выполнимость и закладывает основу для распространения Pg -NHR в альтернативном хозяине одного из самых разрушительных в сельском хозяйстве патогенов.

Фон

Стеблевая ржавчина, вызванная грибковым патогеном Puccinia graminis (Pg), на протяжении тысячелетий была одним из самых разрушительных заболеваний пшеницы и связанных с ней мелких зерен (1, 2, 3). Эффективный контроль над заболеванием был реализован в середине двадцатого века благодаря согласованному развитию устойчивых сортов пшеницы и удалению альтернативного хозяина Pg, обыкновенного барбариса (Berberis vulgaris L.), из основных районов выращивания пшеницы (3, 4). Однако в последние 20 лет появление новых вирулентных рас стеблевой ржавчины сделало некоторые давно используемые гены устойчивости неэффективными (5, 6). Например, когда раса стеблевой ржавчины пшеницы Ug99 была впервые обнаружена в Восточной Африке в 1998 году, более 80% гермоплазмы пшеницы в мире, по оценкам, были подвержены беспрецедентной вирулентности по широко распространенному гену устойчивости Sr31 (7). Быстрое распространение и продолжающаяся эволюция расы Ug99 в сочетании с недавними вспышками стеблевой ржавчины в Европе (8) подчеркивают необходимость новых источников устойчивости (9). Традиционно такие новые источники почти полностью были найдены в разнообразном генофонде Triticum. Хотя транслябельность в улучшение пшеницы может быть менее простой или потенциально даже недостижимой, дополнительный подход может искать за пределами этого генофонда потенциальные механизмы устойчивости не-хозяина (NHR) к сложному Pg-патогену.

NHR является формой устойчивости, при которой все особи потенциального вида хозяина проявляют иммунитет ко всем особям (например, расам) потенциального патогена (10). Являясь наиболее распространенной формой устойчивости к болезням и обладающей внутренней прочностью, NHR представляет убедительную стратегию для достижения долговременной защиты широкого спектра действия от многих патогенных микроорганизмов растений, включая возбудитель стеблевой ржавчины пшеницы (11, 12). Генетические механизмы, лежащие в основе Pg -NHR, остаются в основном неизвестными, особенно по сравнению с относительно хорошо изученными механизмами расово-специфической и количественной, расово-неспецифической устойчивости хозяина. За последнее десятилетие, однако, предпринимались усилия, чтобы понять, что NHR должен вызывать ржавчину, используя различные модельные и немодельные растения. Многие виды растений, в том числе Arabidopsis thaliana, Brachypodium distachyon, рис, ячмень и вигна (13, 14, 15, 16, 17, 18), были использованы для изучения NHR для P. striiformis f. зр. tritici, возбудитель пшеницы полосовой ржавчины. В отличие от этого, NHR к возбудителю стеблевой ржавчины пшеницы до настоящего времени изучался только на рисе (13), в отличие от исследований промежуточной устойчивости к Pg, проведенных на ячмене и B. distachyon (19, 20).

Как единственное глобально важное мелкое зерно, невосприимчивое ко всем известным болезням ржавчины, рис (Oryza spp.) Представляет собой логический потенциальный источник генов Pg -NHR. Генетические исследования Pg -NHR на рисе трудны, однако, именно потому, что популяции не-хозяев по определению не могут выделяться для устойчивости. Несмотря на то, что у риса было продемонстрировано некоторое ограниченное развитие инфекции Pg, что повышает возможность расщепления Pg -NHR в этой системе, процесс заражения проявляет небольшие вариации, требует утомительных микроскопических исследований для характеристики и в конечном итоге не завершается (13). В качестве альтернативы рису недавно была предложена система Berberis - Pg в качестве гибкой патологической системы для изучения генетики Pg -NHR (21). Многие виды в пределах весьма разнообразного рода Berberis, или барбариса, восприимчивы к Pg-инфекции (например, европейский барбарис B. vulgaris L., цель массивных усилий по уничтожению в регионах выращивания пшеницы в двадцатом веке) (22, 23). Другие, однако, считаются не хостами. Например, японский барбарис B. thunbergii DC. Считается не принимающим Pg по двум причинам: 1) В течение почти столетнего периода всесторонних испытаний в Лаборатории зерновых заболеваний Министерства сельского хозяйства США инфекция Pg никогда не наблюдалась в виды (24, 25, 26, 27, 28, 29, 30, 31, 32, 33), и 2) заражение Pg на B. thunbergii в естественных условиях не наблюдалось, несмотря на безудержное размножение видов в ландшафте., Поскольку известно, что гибридизация между такими видами хозяина и не хозяина происходит в природе (например, B. × ottawensis CK Scheid) (34), популяции межвидовых гибридов барбариса представляют собой потенциальные средства картирования и диссекции генетической основы Pg -NHR.

Барбарис является привлекательной моделью и по другим причинам. В отличие от риса, который не имеет известных коэволюционных взаимоотношений с Pg, барбарис считается одним из первых эудикотов, паразитированных ржавчиной (рис. 1). Действительно, многочисленные данные подтверждают идею о том, что барбарис, возможно, сыграл важную роль в эволюции грибов ржавчины. Во-первых, Berberis spp. содержит множество различных видов ржавчины, в том числе многочисленные макроциклические гетероэтические виды Puccinia (например, Pg, P. striiformis, P. montanensis, P. brachypodii, P. pigmea, P. koeleriae и P. arrhenatheri), ряд аутичных ржавчин (например, Cumminsiella spp., принадлежащий Pucciniaceae; Edythea spp., принадлежащий Uropyxidaceae; и Pucciniosira spp., принадлежащий Pucciniosiraceae), и даже некоторые анаморфные ржавчины (например, Acedidium и Uredo spp.). Во-вторых, среди телиоспор различных макроциклических ржавчин существуют лишь незначительные морфологические различия (35), что свидетельствует об одном эволюционном происхождении этих патогенов. В-третьих, недавние палеоботанические находки B. wuyunensis из слоя отложений между 55 и 65 миллионами лет назад в северо-восточном Китае позволяют предположить, что барбарис является одной из самых ранних групп покрытосеменных растений (36).

фигура 1
фигура 1

Схема предполагаемой эволюции современного макроциклического гетероэквивалентного вида Puccinia. Считается, что прыжок с хозяина является частым событием в развитии ржавчины, а барбарис считается одним из первых эудикотов, паразитированных в результате ржавчины. Пунктирные стрелки указывают на отсутствие существующих видов ржавчины, соединяющих соответствующие группы хозяев. В таких случаях связь косвенно подтверждается относительным морфологическим сходством среди телиоспор. Сплошные стрелки соединяют два вида хозяина, между которыми чередуются указанные виды ржавчины

Изображение в полном размере

Если говорить более конкретно о ржавчине травы, существует восемь известных видов Puccinia. которые завершают свою половую (половую) стадию на барбарисе и свои бесполые (обыкновенные и телиальные) стадии на злаковых растениях семейства Poaceae. Эта взаимосвязь в сочетании с относительным возрастом этих двух семейств растений позволяет предположить, что Puccinia spp. вероятно, паразитировали на Berberidaceae до экспансии их хозяев в траву. Сегодня род Puccinia состоит из более чем 2000 видов; и в этом разнообразном роде, как полагают, первичным средством видообразования является скачок хозяина, а не ко-видообразование (37). Как более свежие примеры, прыжок хозяина из Poaceae в Ranunculaceae, вероятно, продуцировал комплекс P. recondita и его выровненные виды, прыжок в Liliaceae, вероятно, продуцировал P. hordei и его выровненные виды, а прыжок в Oxalidaceae, вероятно, продуцировал P. sorghi и выровненные виды. Поскольку связь между барбарисом и ржавчиной, вероятно, предшествует такому видообразованию (рис. 1), фундаментальный интерес представляет исследование механизма (механизмов) NHR, демонстрируемого некоторыми современными видами барбариса.

В этом исследовании была создана межвидовая популяция картирования B. × ottawensis для изучения наследования гена (ов), лежащих в основе предполагаемого Pg-NHR B. thunbergii. Для поддержки этой работы были разработаны необходимые генетические и геномные ресурсы, включая карты генетических связей для двух родительских видов (B. thunbergii и B. vulgaris) и эталонный геном в масштабе хромосом для B. thunbergii. Это исследование не только устанавливает основные ресурсы для патосистемы Berberis - Pg, но также демонстрирует их использование для первоначального вскрытия Pg -NHR, с долгосрочной надеждой внести вклад в понимание возможных новых механизмов устойчивой устойчивости к патогену стволовой ржавчины.

Результаты

Обнаружение вариантов и построение карты связей

Библиотеки генотипирования по секвенированию (GBS) были сконструированы для двух родительских линий (присоединение B. vulgaris 'Wagon Hill' и присоединение B. thunbergii 'BtUCONN1') и их 182 межвидовых потомков B. × ottawensis F 1, в результате чего было получено в общей сложности 60 Гб данных (~ 401 млн. Считываний с парным концом (PE) на 150 б.п.). После качественного анализа и демультиплексирования в среднем 3 миллиона высококачественных считываний на генотип были сохранены конвейером GBS-SNP-CROP (38) (Дополнительный файл 1). Используя высококачественные считывания от двух родителей, был сгенерирован фиктивный эталон (MR), состоящий из 87, 089 центроидов (то есть фрагментов консенсуса GBS), общей длиной приблизительно 15, 4 Мбит / с.

В общей сложности 15 411 полиморфных маркеров, включая 14 043 SNP (средняя глубина D SNP = 41, 5) и 1368 инделей (D indels = 36, 4), были идентифицированы путем сопоставления всех высококачественных считываний от населения с MR. Подробный отчет об исчезновении этих маркеров с помощью последовательности фильтров для получения окончательных наборов маркеров для построения карты сцепления представлен в таблице 1. Для каждого родительского вида были построены отдельные генетические карты сцепления с использованием двустороннего псевдотестирования. картографическая стратегия (39). После отбора отдельного потомства F 1 с отсутствием данных> 30%, 161 и 162 особей были оставлены для построения карты сцепления B. thunbergii и B. vulgaris соответственно. Карта B. thunbergii была построена с использованием в общей сложности 1757 маркеров (1497 и 260 из наборов маркеров 1 и 2 соответственно; см. Таблицу 1), а карта B. vulgaris была построена с использованием в общей сложности 706 маркеров (600 и 106 из Наборы маркеров 3 и 4 соответственно). Для обоих родительских видов оставшиеся маркеры объединились в 14 различных групп сцепления, в соответствии с сообщенным хромосомным числом у этих видов Berberis. (Дополнительный файл 2: Рисунок S1).

Таблица 1 Описание последовательности фильтров, применяемых для получения окончательных наборов маркеров для построения карты связей

Таблица в натуральную величину

Сводная статистика двух генетических карт сцепления детализирована в таблице 2. Карта B. thunbergii состоит из 598 рекомбинационных бинов (т.е. картированных локусов) и имеет общую длину 1474 сМ. Количество ячеек в каждой из 14 групп сцепления (LG) варьируется от 23 (LG14) до 60 (LG2), при этом среднее расстояние между соседними ячейками составляет 2, 6 сМ. Для сравнения, карта B. vulgaris состоит из 347 ячеек и общей длиной 1714 см. Количество ячеек в каждом из этих 14 LG варьируется от 13 (LG14) до 37 (LG2), при этом среднее расстояние между соседними ячейками составляет 5, 5 сМ. Имена маркеров, аллели и генетические позиции (cM), а также цветовая визуализация событий рекомбинации у всех членов картографической популяции представлены в дополнительном файле 3 (B. thunbergii) и дополнительном файле 4 (B. vulgaris).).

Таблица 2 Сравнительная сводная статистика карт генетической связи для образцов присоединения B. thunbergii 'BtUCONN1' (Bt) и образцов присоединения B. vulgaris 'Wagon Hill' (Bv)

Таблица в натуральную величину

Фенотипирование болезни

Чтобы определить реакцию заболевания на Pg, родители и все потомство F 1 были инокулированы базидиоспорами, выбрасываемыми из проросших телиоспор, продуцированных перезимовавшими телиями Pg, обнаруженными на естественно зараженных Elymus repens. Потомство разделено на четыре четких фенотипических класса, начиная от резистентных до восприимчивых (рис. 2, таблица 3). Фенотипы заболевания были успешно получены для 153 потомства, использованного для построения карты сцепления. Из них 25 продемонстрировали явную резистентную реакцию, аналогичную реакции родительского B. thunbergii (Fig. 2c), и 61 показали отчетливо восприимчивую реакцию, аналогичную реакции родительского B. vulgaris (Fig. 2f). Из оставшихся 67 линий 38 демонстрировали умеренную резистентность (Fig. 2d), а 29 - умеренную восприимчивость (Fig. 2e).

фигура 2
фигура 2

Репрезентативные реакции на заболевание у двух картографических популяции родителей и их потомство F 1. Стойкая реакция присоединения B. thunbergii 'BtUCONN1', не проявляющая визуальных симптомов; b Восприимчивая реакция B. vulgaris присоединения 'Wagon Hill', показывающая густую пикнию на верхней поверхности листа и плодовитую, хорошо развитую эцию на нижней поверхности; c Стойкая реакция (1 балл по четырехбалльной шкале) на потомство B. × ottawensis «WH15-039», демонстрирующее редкое выпячивание; d Умеренно устойчивая реакция (оценка 2) потомства B. × ottawensis «WH15-063», демонстрирующая явные некротические поражения и некоторое образование пикнии; e Умеренно восприимчивая реакция (оценка 3) на потомство B. × ottawensis «WH15-128», демонстрирующее хорошо развитую пикнию и аэцию, а также редкие некротические поражения; и f восприимчивая реакция (оценка 4) на потомство B. × ottawensis «WH15-149», демонстрирующее хорошо развитую пикнию и аэцию и отсутствие явного некроза. Все фотографии были сделаны через 14 дней после прививки

Изображение в полном размере

Таблица 3 Описания реакций на болезнь потомства B. × ottawensis, включающего F 1 -картирующую популяцию

Таблица в натуральную величину

QTL анализ

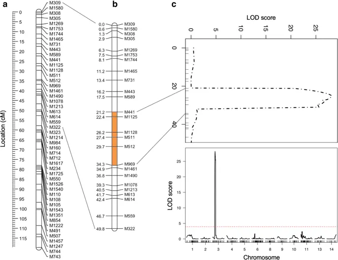
Для картирования областей, связанных с Pg -NHR у B. thunbergii, был проведен анализ составного интервального картирования (CIM) с использованием карт сцепления обоих родителей и 4-точечного типа реакции стволовой ржавчины, описанного выше. На основании порогового значения LOD 3, 9, заявленного с помощью перестановочного анализа, анализ CIM позволил идентифицировать один значимый QTL (пиковое значение LOD = 28, 2), расположенный в 25 сМ от теломеры короткого плеча хромосомы 3 B. thunbergii (рис. 3). Фланкирующие маркеры для этой области QTL 13 сМ, далее называемые QPgr-3S, определяли посредством детальной характеристики индивидуумов F 1 с событиями рекомбинации по обе стороны от пика маркера QTL M1128. Маркер дистального фланкирования M441 устанавливается Pg-резистентным индивидуумом WH15-192, а проксимальный фланкирующий маркер M969 - Pg-резистентным индивидуумом WH15-101 (дополнительный файл 3). На карте B. vulgaris значимого QTL обнаружено не было.

Рисунок 3
Рисунок 3

Область QPgr-3S на коротком плече хромосомы 3 B. thunbergii. Полная генетическая карта сцепления хромосомы 3; b Увеличенная карта сцепления короткого плеча хромосомы 3 с областью QTL QPgr-3S, обозначенной оранжевым между двумя фланкирующими маркерами, M411 и M969; c График LOD области QPgr-3S (вверху) и контекст одиночного пика QTL по 14 хромосомам B. thunbergii (внизу). Пунктирная красная линия обозначает порог значимости QTL (LOD = 3, 9), определенный с помощью анализа перестановки.

Изображение в полном размере

Создание эталонного генома B. thunbergii cv. 'Kobold'

Примерно 129 Гб данных о последовательностях было сгенерировано из 115 ячеек PacBio Single Molecule Real Time (SMRT) (химия P6-C4 на RS II), со средней длиной чтения 10 409 бит / с и длиной чтения N50 15 021 бит / с (Дополнительный файл 2: Таблица S1). Размер гаплоидного генома Kobold, широко распространенного декоративного сорта B. thunbergii с зелеными листьями, был оценен в 1, 37 Гб на основании анализа k-мер и 1, 72 Гб на основе проточной цитометрии (данные не показаны), два значения, которые связывают ранее опубликованные Размер гаплоидного генома B. thunbergii (1C) составляет 1, 51 Гб (40). Трубопровод FALCON-Unzip (41) позволил получить сборку 1, 36 Гб, состоящую из 4671 первичной контиги с длиной контига N50 0, 67 Мбит / с (таблица 4). Их соответствующие 7144 фазированных гаплотигов имели общую длину 0, 88 Гб, примерно 64% от основного пространства контига. Дальнейшее курирование в виде разрушения химеры и идентификации загадочного гаплотига (см. Материалы и методы) привело к окончательной сборке в 1, 23 Гбп, состоящей из 2698 первичных контигов с длиной контига N50 0, 76 Мбит / с (Таблица 4). Количество гаплотигов в окончательной сборке увеличилось до 8790 с общей длиной 0, 99 Гб (> 80% от основного пространства контига).

Таблица 4 Сводная статистика по B. thunbergii cv. Сборка генома «Кобольд», поэтапно

Таблица в натуральную величину

Анализ полноты и контаминации генома выявил окончательную сборку генома приемлемого качества, с полным представлением 80, 9% набора генов ядра растений BUSCO и только 15, 1% отсутствующих генов BUSCO. 83, 0% фрагментов GBS BtUCONN1, 80, 71% преадов PacBio и 92, 2% данных RNA-seq (в правильной паре) выровнены с окончательной сборкой. После первоначальной сборки FALCON-Unzip 119 первичных контигов продемонстрировали значительное сходство последовательностей с последовательностью cpDNA и мтДНК растения; но это число сократилось до одного первичного контига в окончательной сборке в результате интенсивной очистки и отверждения гаплотига.

Первичные контиги из окончательной сборки направлялись в каркасы на уровне хромосом (псевдомолекулы) на основе трехмерной информации о близости, полученной с помощью анализа захвата конформации хромосом (Hi-C) (42). Из 2698 первичных контигов 97% (2611 контигов, 1, 20 Gbp) успешно собраны в 14 псевдомолекул, представляющих 14 хромосом B. thunbergii, как показано в тепловой карте Hi-C (Дополнительный файл 2: Рисунок S2). Оставшиеся 3% (156 контигов, 33, 5 Mbp) были обозначены как контиги без лесов. Подробная сводная статистика 14 псевдомолекул, включающих B. thunbergii cv. Справочную сборку «Kobold» можно найти в дополнительном файле 2: Таблица S2.

Привязка карт генетической связи к физической сборке и присвоение номеров хромосом

Используя BLASTn с центроидами MR в качестве запросов, положения картированных маркеров GBS в окончательной сборке Hi-C использовались для привязки генетических карт связи обоих родительских видов к физической карте Кобольда. Как показано на рис. 4, наблюдается очень высокая степень синтении между двумя видами, при этом клинейность к физической карте Кобольда составляет 95, 1 и 92, 9% для карт сцепления B. thunbergii и B. vulgaris соответственно. Физические положения небольшого процента локусов на обеих картах сцепления (3, 9% у B. thunbergii и 5, 1% у B. vulgaris) были неоднозначными, поскольку их нельзя было отнести к уникальным позициям в физической сборке. Другой небольшой процент локусов (0, 93% у B. thunbergii и 1, 12% у B. vulgaris) демонстрировал однозначные совпадения BLAST с другими хромосомами, чем на карте сцепления, как показано точками на рис. 4. Примерные положения центромер были визуально выведены из тепловая карта Hi-C (Дополнительный файл 2: Рисунок S2).

figure4
figure4

Визуализация синтении генетических карт BtUCONN1 (красный) и Wagon Hill (зеленый). Генетические карты Berberis vulgaris (Bv, зеленый) и B. thunbergii (Bt, красный) (в сМ) привязаны к B. thunbergii cv. Справочная сборка «Кобольд» (Ko, синий; в Mbp) через центроиды GBS. Семь маркеров GBS, которые BLAST за пределами ожидаемых групп сцепления, обозначены небольшими цифрами (01-14), которые обозначают группы сцепления, с которыми они связаны. Четыре маркера GBS, которые ПРОРЫВЫВАЮТ до необорванных контигов, обозначены «Un». Маленькие точки рядом с картами сцепления указывают локусы с множественными неоднозначными выравниваниями по всему геному. Жирные горизонтальные черные полосы на физической карте Кобольда указывают приблизительные положения центромер, основанные на тепловой карте Hi-C. Положение области QTL QPgr -3S указано рядом с картой сцепления хромосомы 3 для родительского B. thunbergii 'BtUCONN1'

Изображение в полном размере

Чтобы назначить номера хромосом группам сцепления, псевдомолекулы из физической сборки Кобольда были отсортированы по длине и длине. Группа сцепления (LG), которая прикреплена к самой длинной псевдомолекуле в сборке Кобольда (99, 76 Мбит / с), была обозначена LG1; следующая самая длинная псевдомолекула была обозначена LG2 (99, 56 Мбит / с); и так далее до LG14 (54, 72 Мбит / с) (см. Дополнительный файл 2: Таблица S2). Так как между числом наблюдаемых групп сцепления и ожидаемым количеством хромосом для вида было совершенное согласие (40), LG1 просто был переназначен как Хромосома 1 и так далее.

Сборка транскриптома

Всего было получено 59, 6 Гб данных, состоящих из ~ 198 миллионов чтений PE по 150 б.п., путем секвенирования библиотеки из 10 различных тканей из эталонного образца B. thunbergii 'Kobold', включая незрелые ткани листьев, отобранные в различные моменты времени после инокуляция Pg (дополнительный файл 2: таблица S3). Используя конвейер Trinity (43) и окончательную сборку Kobold в качестве руководства, был собран транскриптом 189, 3 Мбит / с, содержащий 122 872 предполагаемых транскрипта и 55 186 последовательностей кДНК (полные ORF) (см. Сводную статистику в таблице 5). Качество и полнота сборки транскриптома были оценены с помощью TransRate (44) и анализа BUSCO (45). На сегодняшний день показатель TransRate 0, 22 превышает 50% опубликованных транскриптомов de novo, депонированных в TSB NCBI (44). Для сравнения, показатель TransRate транскриптома Кобольда составляет 0, 40, что указывает на его относительное качество. Статистика полноты также приемлема, о чем свидетельствует тот факт, что из набора BUSCO из 1440 генов основных растений 1286 (89, 3%) были представлены в транскриптоме, из которых 651 (45, 2%) были единичными и 635 (44, 1%) были продублированы.

Таблица 5 Описательная статистика B. thunbergii cv. Сборочный транскриптом «Kobold»

Таблица в натуральную величину

Идентификация генов кандидатов

Было обнаружено, что область QPgr-3S 13 сМ соответствует области 5, 35 Мбит / с в физической сборке, что подразумевает 20 контигов (длина N50 = 389, 7 кбит / с). В попытке уточнить сборку в области QTL эти 20 контигов были локально повторно собраны с использованием canu (46), в результате чего был получен окончательный набор из 13 контигов с уменьшенной общей длиной 5, 10 Мбит / с и увеличенной длиной контига N50, равной 508, 5. т.п.н.. Используя RepeatMasker (47), 5, 6% (~ 373 kbp) области Qpgr-3S были маскированы как повторяющиеся элементы с использованием A. thaliana в качестве модели. Всего было обнаружено 219 ретроэлементов, из которых 178 являются LTR (79 Ty1 / Copia и 99 Gypsy / DIRS1) и 41 - LINE (L1 / CIN4). Было обнаружено, что еще приблизительно 9 т.п.н. последовательности соответствуют ДНК-транспозонам. Области простых повторов последовательностей занимают общую длину 130 т.п.н., и было обнаружено 32 малых РНК.

Функциональная аннотация области QPgr-3S привела к идентификации 576 генов высокой достоверности (HC). Из них 450 были аннотированы на основе эталонного транскриптома (на основе фактических данных), а 126 были аннотированы на основе моделей предсказания генов (ab initio). Чтобы помочь определить короткий список генов-кандидатов, потенциально связанных с Pg -NHR и расставленных по приоритетам для продолжающегося исследования, список генов HC был перекрестно связан с результатами двух других анализов: дифференциальной экспрессии генов (DGE) и анализа присутствия / отсутствия (см. Материалы и методы). Временной анализ DGE привел к идентификации пяти генов (TR27614, TR9306, TR20791, TR5393 и TR12856), которые экспрессируют дифференциально при инокуляции Pg (Дополнительный файл 2: Рисунки S3 и S4). Гены TR27614 и TR9306 демонстрируют сходную картину постепенной понижающей регуляции, начиная примерно через 48 ч после инокуляции (hpi). Ген TR20791 демонстрирует повышающую регуляцию в течение первых 48 hpi, а затем понижающую регуляцию через 72 hpi. Напротив, гены TR5339 и TR12856 сначала кажутся подавленными, а затем постепенно возвращаются к своим первоначальным уровням после 72 hpi. Анализ присутствия / отсутствия выявил два гена, которые присутствуют в ссылке B. thunbergii, но, по-видимому, либо полностью отсутствуют (MA26), либо отсутствуют цельные экзоны (MA262) в B. vulgaris (Дополнительный файл 2: Рисунок S5). Доказательства возможного отсутствия B. vulgaris особенно убедительны с MA026 из-за высокого охвата считываний B. vulgaris в непосредственной близости от гена (Дополнительный файл 2: Рисунок S5).

В сочетании с данными о сцеплении, полученными в результате анализа QTL, результаты анализа DGE во времени и анализа присутствия / отсутствия повышают семь идентифицированных выше генов до статуса генов-кандидатов, связанных с Pg -NHR. Как таковые, эти кандидаты были отобраны для подробной функциональной аннотации; и ортологичные последовательности были обнаружены для трех из них (TR20791, TR27614 и TR12856) в базах данных UNIPROT и Phytozome. В частности, ген TR20791 связан с семейством белков-репрессоров ауксинов, связанных со сном; TR27614 демонстрирует высокое сходство последовательностей с ДНК-связывающими белки цинкового пальца; и TR12856 относится к семейству белков глутаминсинтетазы (глутамат-аммиачная лигаза) (Дополнительный файл 5). Остальные четыре гена-кандидата не имели совпадений ни в одной общедоступной базе данных, используемой для функциональной аннотации, и, следовательно, являются потенциально специфичными для Berberis генами или, по крайней мере, являются новыми генами, ранее не характерными для других видов. Поскольку применение секвенирования следующего поколения стало рутинным в геномных исследованиях, было обнаружено, что выявление большого количества совершенно новых транскриптов является обычным как для модельных, так и для немодельных видов (например, см. (48, 49, 50, 51)),

обсуждение

Развитие генетических и геномных ресурсов

Известные, обычно используемые картографические популяции для построения карты генетической связи у растений включают в себя сегрегацию линий F 2, популяции обратного скрещивания, двойные гаплоиды и рекомбинантные инбредные линии. Однако у самонесовместимых видов многолетних растений, особенно тех, которые имеют длительное время генерации, таких как барбарис, такие типичные картографические популяции трудно, если не невозможно, производить. Чтобы преодолеть такие проблемы, так называемая стратегия «псевдотесткросса» была впервые предложена Grattapaglia и Sederoff (1994) и успешно применена для построения карты генетической связи в лесных деревьях (39). Согласно этой стратегии, картирующая популяция полных сибс F 1 потомства развивается путем скрещивания двух неродственных и сильно гетерозиготных (т.е. не инбредных) особей. Гаметические рекомбинации могут отслеживаться в такой популяции, потому что стратегически выбранные наборы маркеров подчиняются моделям сегрегации, обнаруженным при типичных тест-скрещиваниях. Эта стратегия широко используется в видах растений, для которых другие подходы не подходят (52, 53, 54).

В этом исследовании с использованием стратегии псевдотесткросса были разработаны карты генетических связей как для B. thunbergii, так и для B. vulgaris из одной межвидовой популяции F 1. В результате применения строгих фильтров качества к набору используемых маркеров de novo GBS, почти 100% маркеров были успешно размещены на картах сцепления двух видов. Хотя анализ с помощью проточной цитометрии показывает сравнимые размеры генома между двумя родителями (B. thunbergii: 1, 72 Гб; B. vulgaris: 1, 69 Гб), общая длина карты сцепления BtUCONN1 (B. thunbergii), полученной в этом исследовании, примерно на 15% меньше. чем на карте Вагон-Хилл (B. vulgaris) (1474 см против 1714 см). Это несоответствие с ожидаемыми различиями в физических размерах генома, вероятно, связано со значительно меньшим количеством маркеров, доступных для карты B. vulgaris, по сравнению с доступными для B. thunbergii (706 против 1757). Низкая плотность маркеров часто приводит к завышенным генетическим расстояниям (55), поэтому ожидается, что дополнительные маркеры уменьшат общую длину карты сцепления B. vulgaris. Значительно меньшее количество маркеров, доступных для B. vulgaris, вероятно, является результатом относительно более низкого уровня разнообразия, наблюдаемого у этого вида в результате серьезного генетического узкого места, предположительно при его колониальном проникновении из Европы в Северную Америку (21).

Две карты сцепления, разработанные в этом исследовании, являются первыми для любого вида в пределах ранункулалес. Относительно равномерное распределение маркеров по 14 хромосомам обоих видов позволяет проводить первоначальный QTL-анализ приемлемого разрешения, при этом приблизительно 87 и 65% межмаркерных расстояний составляют менее 5 сМ для B. thunbergii и B. vulgaris соответственно. Кроме того, сильная синхронность, наблюдаемая между двумя независимыми картами, является убедительным доказательством их достоверности (рис. 4).

В качестве дополнения к генетическим ресурсам, таким как картирование популяций и карты связей, высококачественный эталонный геном может служить неоценимым ресурсом в разборе QTL, идентификации основных генов-кандидатов и облегчении их детальной характеристики. В этом исследовании современные технологии секвенирования и строительных лесов использовались для разработки высокосмежного эталонного генома de novo для B. thunbergii. Используя данные о секвенировании PacBio SMRT и захвате конформации хромосом, гаплоидную сборку 1, 2 Гб B. thunbergii cv. «Кобольд» был успешно собран в 14 хромосомных псевдомолекул. Как и в случае карт связей, эта ссылка является первой в своем роде как для члена семейства Berberidaceae, так и для отряда Ranunculales, в более широком смысле. Принимая во внимание предыдущую нехватку молекулярных ресурсов для барбариса, эталонный геном, собранный в этом исследовании, иллюстрирует способность современных технологий быстро развиваться даже в немодельных системах и устанавливает эталон для сборки de novo высокогетерозиготных видов растений с умеренный размер генома.

В заключение, разработка фундаментальных генетических и геномных ресурсов, включая генотипированную межвидовую популяцию картирования, карты сцепления для двух его родительских видов, эталонный геном в масштабе хромосом и транскриптом для нескольких тканей, устанавливает Berberis spp. как жизнеспособная модель исследования для изучения Pg -NHR. Кроме того, такие ресурсы обещают облегчить соответствующие начинания, включая глобальную работу по надзору за ржавчиной и селекцию декоративного садоводства.

QPgr - 3S и идентификация генов-кандидатов на Pg -NHR

Долгосрочная цель этого исследования состоит в том, чтобы идентифицировать ген (ы) кандидата, управляющий Pg -NHR у B. thunbergii. В качестве начального шага в этом направлении разработанные здесь генетические и геномные ресурсы позволили идентифицировать один QTL с большим эффектом (LOD> 28) на коротком плече хромосомы 3 B. thunbergii (рис. 3). Было установлено, что эта область QTL 13 сМ, получившая название Qpgr-3S, охватывает 13 физических контигов и содержит в общей сложности 576 генов с высокой степенью достоверности. Из них семь были включены в короткий список как относительно высокоприоритетные гены-кандидаты для последующих исследований, включая три, демонстрирующие гомологию с генами в общедоступных базах данных, включая связанные с покоем белки-репрессоры ауксина (TR20791), белки, связывающие ионы цинка (TR27614), и глютамин белки синтетазы (TR12856).

Нынешняя модель устойчивости к болезням предполагает, что иммунные ответы растений можно широко сгруппировать в два основных класса, а именно: защита до вторжения, запускаемая патоген-ассоциированными молекулярными структурами (PAMP-запускаемый иммунитет), и защита после вторжения, запускаемая эффекторами патогена (эффектор- вызванный иммунитет) (56, 57), оба из которых, как было показано, участвуют в широком спектре белков, связанных с защитой. Три из семи генов-кандидатов, идентифицированных здесь в этом исследовании, демонстрируют гомологию с семействами генов, вовлеченными в устойчивость к болезням в литературе. Например, известно, что ауксин действует как модулятор салициловой кислоты, фитогормона, необходимого для индукции системной приобретенной устойчивости у растений (58); факторы транскрипции цинкового пальца участвуют в регуляции гена, влияющего на дифференцировку трубки ржавчины зародыша (59); Известно, что белки глутамин-синтетазы играют ключевую роль в защите растений от патогенов посредством метаболизма аминокислот (60).

Идентификация как области QPgr-3S, так и набора генов-кандидатов с высоким приоритетом демонстрирует полезность генетических и геномных ресурсов, разработанных в исследовании, для исследования генов, лежащих в основе Pg -NHR, которые демонстрирует B. thunbergii. Такие результаты, однако, являются лишь первым шагом к идентификации генов, управляющих Pg -NHR; и требуется дополнительная работа для проверки и анализа области QTL, в дополнение к проверке гипотез гена-кандидата.

Возможные способы наследования Pg -NHR

С практической точки зрения селекции для повышения устойчивости к стеблевой ржавчине пшеницы центральные вопросы, касающиеся Pg -NHR, касаются природы и способов наследования основных генов. Как ранее наблюдалось в естественной межвидовой гибридной популяции барбариса (21), межвидовые гибриды F 1 проявляют ряд реакций на Pg, от полностью резистентных до полностью восприимчивых, с различными промежуточными формами. Этот диапазон реакций аналогичным образом наблюдался в картирующей популяции F 1, разработанной для этого исследования (рис. 2c-f и таблица 3). Если предположить, что Pg-устойчивость у B. thunbergii регулируется одним геном, независимый ассортимент во время мейоза неизбежно приведет к гомозиготному Pg-чувствительному потомству B. thunbergii. На сегодняшний день, однако, ни одно присоединение B. thunbergii не проявляло такой восприимчивости, несмотря на обширное исследование (см. Предпосылки); таким образом, единственный ген, управляющий Pg-резистентностью у B. thunbergii, маловероятен. Полигенный NHR был предложен и в других исследованиях, включая NHR риса для стеблевой ржавчины пшеницы и NHR ячменя для мучнистой росы, ржавчины стебля овса и других неадаптированных видов ржавчины (19, 61, 62).

Если действительно область QPgr-3S играет роль в Pg -NHR, данные предполагают, что лежащий в ее основе ген (ы) необходим, но недостаточен для устойчивости. Другими словами, это исследование в большинстве случаев дает первое представление о более широкой генной сети, регулирующей Pg -NHR у B. thunbergii. Действительно, в свете отсутствия сегрегации у родительских видов, не являющихся хозяевами B. thunbergii, сегрегация устойчивости среди гибридов F 1 предполагает возможное существование некоторого критического (ых) гена (ов), по определению фиксированного в генофонде B. thunbergii, вверх по течению от QPgr-3S. Из-за их фиксированного состояния в B. thunbergii такой ген (ы) не может быть картирован в популяции F 1; но в случае рецессии их однократная доза в F 1 позволила бы восприимчивость к Pg, что позволило бы обнаружить гены фоновой устойчивости (например, QPgr-3S). По всей вероятности, QPgr-3S не является критической областью, обеспечивающей Pg -NHR, а скорее является областью, способствующей устойчивости к Pg. Стратегические скрещивания между потомством F 1 и / или обратными скрещиваниями с B. thunbergii будут необходимы для проверки этой гипотезы и выявления тех критических генов, которые регулируют Pg -NHR у B. thunbergii, работа, показанная как осуществимая в настоящем исследовании.

Выводы

В этой статье мы сообщаем о разработке общедоступных основных генетических и геномных ресурсов для новой патосистемы Berberis - Pg, включая первые генетические карты для двух видов Berberis (B. thunbergii и B. vulgaris), эталонного генома в масштабе хромосом. для B. thunbergii и родственного транскриптома для облегчения характеристики генетического механизма (ов) Pg -NHR. Дальнейшая работа должна быть сосредоточена на проверке, дальнейшей характеристике и анализе выявленных QTL, включая проверку гипотез гена-кандидата. Помимо этого, теперь, когда было доказано, что патосистема Berberis-Pg является жизнеспособным средством исследования механизма Pg -NHR у B. thunbergii, в будущей работе также необходимо решить важный вопрос о потенциальной трансляционной способности такой устойчивости к пшенице. Такая переводимость, безусловно, не является данностью, особенно в свете того факта, что заражающие споры различны для хозяев Berberis (базидиоспоры) и травы (urediniospores). Однако, поскольку две рассматриваемые жизненные стадии принадлежат одному и тому же патогенному организму и поскольку берберид является вероятным наследственным хозяином этого организма до экспансии его хозяина в травы (см. Предпосылки), существует вероятность, что механизм Pg -NHR в B. thunbergii может дать представление о размножении устойчивой устойчивости к пшенице. Этим исследованием закладывается основание для окончательного ответа на этот вопрос.

методы

Картирование развития населения

Картографическая популяция B. × ottawensis, состоящая из 182 особей F 1, была получена из межвидового скрещивания между присоединением B. thunbergii 'BtUCONN1' (родитель пыльцы) и присоединением B. vulgaris 'Wagon Hill' (родитель женского пола). Верный своему виду, BtUCONN1 не является хозяином возбудителя стеблевой ржавчины и представляет собой небольшой кустарник (высотой 0, 5-2, 5 м), на котором видны целые листья длиной 1, 3-3, 8 см и соцветия длиной 1-2 см с небольшим количеством зонтиков, но в основном одиночные. цветы. В отличие от этого, Вагон-Хилл чувствителен к стеблевой ржавчине и представляет собой относительно более высокий кустарник (~ 3 м высотой), имеющий яйцевидную форму длиной 2-5 см с продолговато-продолговатыми листьями с высоко зазубренными краями (> 50 зубцов) и имеет 5-8 см. длинные подвесные кисти ярких желтых цветов. Родитель пыльцы BtUCONN1 был диким растением, которое содержалось в коллекции барбариса на исследовательской ферме Университета Коннектикута (N41 ° 47′40, 63 ″, W072 ° 13′39, 61 ″), а родительский сорт Wagon Hill является диким растением, растущим вдоль береговая линия устья Большого залива в Дареме, штат Нью-Гэмпшир (N43 ° 07′30, 64 ″, W70 ° 52′17, 95 ″).

Чтобы сделать межвидовое скрещивание, пыльцу собирали со зрелых цветков BtUCONN1 с использованием ранее описанного метода N-пентана (63) и хранили при 4 ° С до тех пор, пока цветки Wagon Hill не достигли репродуктивной зрелости. Истощение и ручное опыление женских цветков проводились на так называемой стадии воздушного шара, когда лепестки начинают слегка разводиться сверху, создавая вид надутого воздушного шара перед открытием. Чтобы нарушить покой перед посевом, семена от успешных скрещиваний расслаивали на влажном песке в чашке Петри при 4 ° С в течение трех месяцев. Размножающиеся черенки обоих родителей содержали вместе с картографической популяцией F 1 в пластиковых горшках (диаметром 11, 5 см; высотой 6, 5 см), заполненных питательной средой PRO-MIX HP, в теплице Макфарлейн в Университете Нью-Гемпшира.

Для проверки предполагаемого статуса F 1 особей в популяции картирования был разработан видоспецифичный маркер на основе ПЦР на основе имеющихся данных GBS (21). Универсальная пара праймеров была разработана для амплификации короткой геномной последовательности, проявляющей полиморфизм длины между двумя родителями. В частности, праймеры (F: 5′-CCTGATTGGGGCTCATTATC-3 ′; R: 5′-AGTGAGGAATTCCGAGCTGA-3 ′) амплифицировали фрагмент в 208 п.н. в Wagon Hill, но только в 195 п.н. в BtUCONN1, благодаря присутствию 13 п.н. Indel (см. Дополнительный файл 6: Текст S1). ПЦР проводили с общим объемом реакции 20 мкл (0, 25 мМ каждого праймера, 100 мкМ каждого dNTP, 0, 75 U Taq-ДНК-полимеразы, 10-кратного стандартного Taq-буфера и 100 нг матричной ДНК) в следующих условиях: 5 мин при 94 ° С; 32 цикла по 30 с при 94 ° С, 30 с при 52 ° С и 15 с при 68 ° С; и 5 минут при 68 ° С. Амплифицированные продукты разделяли на агарозном геле с 3% TBE / EtBr в течение 60 мин при 75 В и визуализировали с помощью УФ-трансиллюминации. Статус F 1 предполагаемого гибридного индивидуума считался подтвержденным, если были обнаружены обе полосы от двух родительских видов (Дополнительный файл 2: Рисунок S6).

Генотипирование и выявление вариантов

Геномная ДНК 182 подтвержденных индивидуумов F 1 и обоих родителей была извлечена из ~ 100 мг лиофилизированной ткани листьев с использованием модифицированного метода ЦТАБ (64). Перед подготовкой библиотеки GBS выделенную ДНК очищали с использованием колонки Geny DNA Clean & Concentrator ™ -10 компании Zymo Research (№ по каталогу D4011) в соответствии с протоколом производителя. Библиотеки с уменьшенным представлением были сконструированы с использованием двухферментного (PstI-MspI) протокола GBS, описанного Poland et al. (65) и секвенируется с помощью парного конца (PE) длиной 150 п.н. на Illumina HiSeq 2500 в Центре исследований генома Хаббарда, UNH.

Необработанные файлы FASTQ были сгенерированы CASAVA 1.8.3 и проанализированы с использованием неконтролируемого конвейера биоинформатики GBS-SNP-CROP (38, 66). Mock Reference (MR) был создан с использованием высококачественных данных PE от двух родителей; и предполагаемые варианты, как SNP, так и Indels, были идентифицированы путем выравнивания считываний PE высокого качества от родителей и всего потомства F 1 с MR, в соответствии с рекомендуемыми параметрами трубопровода для диплоидных видов. Полная информация о командных строках GBS-SNP-CROP, используемых в этом анализе, включая все указанные параметры конвейера, представлена в дополнительном файле 6: текст S2.

Построение генетической карты связей

Последовательность фильтров, применяемых для получения окончательных наборов маркеров для построения карты связей, обобщена в таблице 1. Короче говоря, маркер отбраковывался, если он удовлетворял любому из следующих критериев: 1) Он не был оценен более чем на 30% люди в населении; 2) это было гетерозиготно для обоих родителей; 3) не удалось выделить в популяции (т. Е. Все потомство было гетерозиготным по маркеру); 4) среднее отношение глубины первичного и альтернативного аллелей значительно отклонилось от ожидаемого соотношения 1: 1; и / или 5) его коэффициент сегрегации значительно отличается от ожидаемого соотношения 1: 1, в соответствии с его классом маркеров. В качестве последнего фильтра были удалены генотипы с отсутствующими данными> 30%.

Анализ сцепления был выполнен с использованием пакета R ONEMAP v2.0-4 (67), и для двух родителей были построены отдельные карты сцепления в соответствии с двухсторонней стратегией картирования псевдотесткросса (30). Карта связей BtUCONN1 была построена с использованием наборов маркеров 1 и 2, а карта Вагона Хилла - с использованием наборов маркеров 3 и 4 (см. Таблицу 1). Для каждой карты сначала был проведен двухточечный тест для всех пар маркеров с использованием минимального показателя LOD 4 и максимальной доли рекомбинации 0, 25 для группировки маркеров в группы сцепления (LG). Затем маркеры в каждом LG были упорядочены с использованием алгоритма try в ONEMAP.

Чтобы выявить потенциальные ошибки генотипирования, распространенные в данных GBS (68), карты были вручную проверены на наличие синглетонов (явные двойные пересечения) (69), которые были заменены отсутствующими значениями. Если было обнаружено, что несколько маркеров соответствуют одному и тому же генетическому бину, был выбран консенсус набора маркеров для представления бина связи для окончательных итераций отображения, которые делались до тех пор, пока функция 'ripple.seq' не сгенерировала никаких альтернативных порядков. Окончательные расстояния карты были рассчитаны с помощью функции отображения Косамби (70), а идеограммы были получены с использованием Mapchart 2.0 (71).

Фенотипирование болезни стеблевой ржавчины

Чтобы определить ответные реакции на болезнь, родители и все индивидуумы F 1 в популяции картирования были инокулированы базидиоспорами, выбрасываемыми из проросших телиоспор, продуцируемых Pg telia, обнаруженными на естественно инфицированных Elymus repens, как описано ранее (21). Родитель пыльцы BtUCONN1 демонстрирует четкую реакцию, не связанную с хозяином, типичную для B. thunbergii. В противоположность этому, у родительской особи Wagon Hill наблюдается отчетливо восприимчивая реакция B. vulgaris с хорошо развитой зрелой эцией, видимой на абаксиальных поверхностях листьев. Изображения типичных реакций родителей и отдельных лиц в популяции картирования F 1 представлены на рис. 2. Как показано в таблице 3, 4-балльная шкала была разработана в ответ на конкретные сегрегационные характеристики, наблюдаемые в этой популяции. Уровни этой шкалы основаны на следующих симптомах: 1) Степень флокирования; 2) Наличие и интенсивность некротических поражений; и 3) Наличие и плотность пикнии и эции. Все растения оценивали на реакцию на стеблевую ржавчину через 14 дней после инокуляции.

QTL анализ

Анализ QTL на устойчивость к Pg проводился с использованием карт родительских и материнских генетических связей с использованием пакета R R / qtl v1.39-5 (72). Использовалась регрессия Хейли-Нотта (73), основанная на методе составного интервального отображения (CIM); и QTL считался значимым, если его максимальный показатель LOD превышал порог, определенный с помощью анализа перестановок (1000 перестановок, уровень значимости 5%).

Сборка эталонного генома

В связи с тем, что B. thunbergii cv 'Kobold', коммерческий сорт с зелеными листьями, широко распространенный в декоративной промышленности, был выбран для секвенирования всего генома, он был выбран не только для исследований Pg -NHR, но и для декоративного разведения. Кобольд является гетерозиготным диплоидом (2n = 2x = 28) и не является хозяином стеблевой ржавчины (33). Черенки Кобольда были получены из коллекции барбариса в Университете Коннектикута, укоренились и содержались в оранжереях Макфарлейн в UNH при стандартных условиях для барбариса (21). Для секвенирования ~ 2 г свежих молодых листьев собирали с 4 до 6 клонально размноженных растений и быстро замораживали в жидком азоте. Геномную ДНК экстрагировали с использованием модифицированной процедуры CTAB (74) и количественно определяли как с помощью флуорометрии (Qubit, Thermo Fisher Scientific, Waltham, USA), так и электрофореза в агарозном геле с использованием лямбда-ДНК-стандарта. Набор BluePippin объемом 20 КБ (PacBio) был использован для подготовки библиотеки в режиме реального времени с одной молекулой (SMRT); и 115 клеток SMRT были секвенированы в системе PacBio RS II в Центре генома UC Davis, используя химию P6-C4. Все данные были собраны в виде 6-часовых видеороликов.

Наборы инструментов FALCON и FALCON-Unzip (FALCON-integrate v1.8.2) (41) использовались для сборки и фазирования всего генома. FALCON описывается как конвейер процесса иерархической сборки генома, который генерирует сборку генома из длинных операций чтения PacBio с помощью следующих основных шагов: 1) необработанная коррекция ошибок чтения посредством выравнивания подпотоков; 2) Предварительная сборка длинных, исправленных ошибок чтений; 3) Обнаружение перекрытия предварительно собранных операций чтения; 4) Фильтрация перекрытий; 5) Построение графика перекрытия; и 6) построение Контига на основе графов. После этой первоначальной сборки FALCON-Unzip используется в сильно гетерозиготных видах для разрешения различных гаплом (например, для распаковки генома) на основе структурных вариантов и связанных с ними SNP (то есть блоков гаплотипов). Этот процесс распаковки приводит к образованию ряда так называемых первичных контигов (первичная сборка) и набора ассоциированных гаплотигов (поэтапные варианты первичных контигов в областях с высокой гетерозиготностью). Полная информация о файле конфигурации FALCON, использованном в этом исследовании, представлена в дополнительном файле 6: текст S3. Наконец, алгоритм Arrow в пакете PacBio GenomicConsensus (https://github.com/PacificBiosciences/GenomicConsensus) был использован для полировки поэтапных первичных контигов и связанных с ними гаплотигов. Размер генома оценивали с использованием k-мерного анализа скорректированных по ошибкам показаний PacBio (75), а также проточного цитометрического анализа иодида пропидия с использованием Pisum sativum L. Citrad (2C = 9, 09 пг) в качестве внутреннего стандарта (цитометр BD Accuri ™ C6).) (76).

Дальнейшая полировка и отверждение сборки были выполнены с использованием трубопровода Purge Haplotigs (77). Высокий уровень гетерозиготности в некоторых геномных областях может привести к неправильному назначению гаплотигов в качестве отдельных первичных контигов (77). Чтобы идентифицировать такие ошибки и правильно назначить гомологичные контиги пулу гаплотигов, конвейер Purge Haplotigs сначала выполняет анализ глубины чтения с использованием BEDTools (78), чтобы пометить аномально низкие или высокие контиги покрытия в качестве потенциальных химер, а затем выполняет BLAST (79) против вся сборка для идентификации предполагаемых первичных контигов, проявляющих высокую гомологию друг к другу. В ходе этого процесса создаются точечные графики выравнивания, которые вручную проверяются на предмет разрушения вероятных химер, определения окончательного набора первичных контигов в качестве эталонной последовательности и назначения остаточных синтенических контигов в качестве гаплотигов. Полная информация о процессе очистки Haplotigs представлена в дополнительном файле 6: текст S4.

Оценка качества сборки генома и высоких строительных лесов

Качество окончательной кураторной сборки оценивали с использованием QUAST (80), а завершенность сборки оценивали с использованием набора из 1440 генов основных растений в BUSCO v3 (45). Чтобы идентифицировать и очистить контиги от загрязняющих веществ, окончательную сборку BLAST помещали в следующие базы данных возможных загрязняющих веществ: плазмидную ДНК (кПДНК и мтДНК) из покрытосеменных растений, геном человека (GRCh38.p7), геном Escherichia coli (CP017100.1) и 16S и 18S рРНК. База данных рРНК была создана с использованием проекта SILVA (81), а остальные были созданы с помощью выборки из Genbank. Для дальнейшей оценки полноты данные PacBio с исправленными ошибками (преады), данные RNA-seq, сгенерированные для сборки транскриптома (см. Ниже), и данные GBS из родительского объекта BtUCONN1, сгенерированные для отображения сцепления, также были выровнены с окончательной сборкой с использованием BLASR. (82), GMAP (83) и BWA (84) соответственно.

Чтобы линейно упорядочить и сориентировать первичные контиги в псевдомолекулы хромосомного масштаба, была проведена сборка с близким направлением с использованием технологии захвата конформации хромосомы Proximo ™ от Phase Genomics (Hi-C) (42). Обработка ткани, выделение хроматина, подготовка библиотеки, секвенирование и анализ Hi-C были выполнены Phase Genomics (Сиэтл, Вашингтон, США). Наконец, карта генетической связи BtUCONN1 была использована для ручной сборки сборки Hi-C с использованием JuiceBox (85), предоставляя независимую информацию для определения порядка набора якорных контигов в случаях неоднозначности.

Привязка карт генетической связи к физической сборке

Ортогональные наборы маркеров были использованы для построения карт генетической связи двух родителей; таким образом, две карты не имеют общих маркеров, что препятствует прямой оценке синтении между двумя видами. Физическая сборка, однако, представляет собой потенциальный «общий язык», с помощью которого можно сравнивать две карты, при условии, что маркеры на картах связей могут быть уникально расположены (т.е. привязаны) к физической сборке. Для этого был выполнен BLASTn (86) между центроидами МР (запросы) и курируемой сборкой (субъект). Используя только те центроиды, которые имеют уникальные позиции в эталонном геноме, были созданы графики синтении с использованием функции Pacth библиотеки черчения Matplotlib (https://matplotlib.org/index.html). Вышеуказанный метод привязки также использовался для проецирования обнаруженной области QTL Pg -NHR на физическую карту, что позволяет понять его основную физическую последовательность.

Сборка транскриптома

Для сборки транскриптома десять клонированных тканей, включая незрелую листовую ткань в различные моменты времени после инокуляции Pg, были собраны у размноженного клонально растения B. thunbergii cv. «Кобольд» (Дополнительный файл 2: Таблица S3). Свежие ткани быстро замораживают в жидком азоте и измельчают до мелкого порошка с использованием ступки и пестика. Тотальную РНК выделяли с использованием набора Zymo Research RNA Clean & Concentrator ™ (№ по каталогу R1015) в соответствии с протоколом производителей. Библиотеки RNAseq были подготовлены с помощью наборов для подготовки библиотеки RNA от Illumina TruSeq® и секвенированы с помощью считываний парным концом (PE) длиной 150 п.н. на Illumina HiSeq 2500 в Центре исследований генома Хаббарда, UNH.

Необработанные последовательности, обработанные CASAVA, были исправлены с помощью программного обеспечения BFC v1.0 (87), следуя рекомендациям протокола Oyster River для транскриптомной сборки (88). Чтения с исправленными ошибками были обработаны для удаления адаптеров Illumina и аккуратно подрезаны для удаления некачественных показаний (Phred ≤5) с использованием Trimmomatic v.0.33 (89). Все постобработанные чтения из десяти тканей были объединены, и транскриптом был собран с использованием Trinity (референс-ориентированная сборка de novo) (34). Качество сборки оценивали с использованием TransRate (44), а его полноту оценивали с использованием набора из 1440 генов основных растений в BUSCO v3 (45). В дополнение к предоставлению основных сводных статистических данных и показателей качества TransRate предоставляет общую оценку непрерывности транскриптома на основе набора метрик сопоставления; и BUSCO оценивает содержание сборки на основе представления ожидаемых единичных копий ортологов.

Идентификация генов кандидатов

Чтобы облегчить идентификацию генов-кандидатов, которые могут объяснить связь обнаруженной области QTL с ответом Pg, физические контиги, охватывающие область QTL, были локально пересобраны с использованием canu (46). Собранную область QTL затем структурно аннотировали с использованием RepeatMasker (47) и функционально аннотировали с помощью конвейера Maker (90), используя как ab-initio, так и транскриптомный анализ. Набор хорошо поддерживаемых генов в пределах области QTL, далее называемых генами высокой достоверности (HC), был определен на основе показателя качества редактирования расстояния аннотации Maker (AED <0, 7), а также требования, чтобы гены не были перекрытие и от 500 до 10000 п.н. в длину.

Комбинации подходов были предприняты, чтобы урезать полный набор генов HC к тем, которые более вероятно способствуют Pg -NHR. Был проведен эксперимент по анализу дифференциальной экспрессии генов (DGE), чтобы определить гены, уровни экспрессии которых заметно изменяются при заражении Pg. Три биологических копии незрелых листьев были взяты из клонально размноженных B. thunbergii cv. «Кобольд» растения в четыре разных момента времени: до инокуляции (T0) и через 48, 72 и 144 ч после инокуляции (T48, T72 и T144). Тотальную РНК экстрагировали, секвенировали и обрабатывали, как описано выше. Численность транскрипта была количественно оценена с помощью Kallisto (91), а анализ времени проводился с использованием Sleuth (92). Полная информация о параметрах, используемых для анализа численности стенограммы и анализа времени, приведена в дополнительном файле 6: Текст S5.

Чтобы дополнить приведенный выше анализ DGE, ~ 428 миллионов считываний дробовика PE 100 bp из родительского Wagon Hill B. vulgaris (т.е.> 30-кратная глубина повторного секвенирования) были выровнены с областью QTL в попытке идентифицировать гены HC без видимого гомолога в B. vulgaris. Окончательный список генов кандидатов с высоким приоритетом состоит из тех генов HC в области QTL, которые либо дифференциально экспрессируются при инокуляции Pg, либо имеют по крайней мере одну полную последовательность CDS, отсутствующую в B. vulgaris (Дополнительный файл 2: Рисунок S5). Предполагаемые функции белка и термины генной онтологии (GO) были назначены генам-кандидатам с использованием баз данных Phytozome v.12.1 (93) и UniProtKB (94).

Доступность данных и материалов

Все необработанные данные последовательности и окончательные сборки (геном и транскриптом) доступны через базу данных NCBI. Анализированные высококачественные данные GBS, сгенерированные для двух родительских линий и потомства 182 F 1, доступны через NCBI Short Read Archive, с идентификаторами SRA, приведенными в дополнительном файле 1. Данные RNAseq из десяти B. thunbergii cv. «Кобольдовые» ткани, используемые для сборки DGE и транскриптома, связаны с NCBI BioProject PRJNA478022; Собранный транскриптом сам доступен под идентификатором TSA GGRA00000000. Данные, относящиеся к сборке генома Кобольда, включая первичные контиги и гаплотиги FALCON-Unzip, финальную сборку на уровне хромосом под руководством Hi-C и все неохраняемые контиги, депонируются в NCBI под инвентарным номером BioProject PRJNA478403. Геном Кобольда также доступен для визуализации и аннотации через UNH WebApollo Genome Browser по адресу

Сокращения

CIM:
Составное интервальное отображение
DGE:
Дифференциальная экспрессия генов
GBS:
Генотипирование-на-секвенирования
Гены HC:
Гены высокой достоверности
Hpi:
Часы после прививки
LG:
Группа связей
Г-Н:
Ложная ссылка
НПЧ:
Не принимающее сопротивление
PAMP:
Патоген-ассоциированные молекулярные структуры
PE:
Парный конец
Pg:
Puccinia graminis
SMRT:
Одноместная молекула в реальном времени