Улучшение биомассы и липидов в морских водорослях эндофитным грибом Piriformospora Indica

Улучшение биомассы и липидов в морских водорослях эндофитным грибом Piriformospora Indica
Улучшение биомассы и липидов в морских водорослях эндофитным грибом Piriformospora Indica

Фон

Было проведено много исследований эффективности роста растений при колонизации эндофитного гриба Piriformospora indica. Однако исследования, связанные с совместным культивированием водорослей с эндофитными штаммами грибов для увеличения производства биодизеля, редки. В этом исследовании взаимодействие между P. indica и Parachlorella kessleri-I, морским штаммом водорослей, было оценено на уровне метаболизма.

Результаты

В связи с эндофитным грибом биомасса водорослей увеличилась с 471, 6 до 704 мг / л, а профиль метилового эфира жирной кислоты (FAME) P. kessleri-I значительно увеличился. В случае профиля FAME совместно культивируемого P. kessleri -I, два основных компонента биодизеля, а именно элаидиновая и олеиновая кислоты, увеличились в 1, 4 и 1, 8 раза соответственно. Чтобы выяснить изменения метаболического профиля P. kessleri -I при совместном культивировании P. indica, было проведено исследование нецелевой метаболомики на основе газовой хроматографии-масс-спектрометрии (ГХ-МС) для выявления вовлеченных метаболитов; и дифференциальная природа основных метаболитов была также подтверждена с помощью ВЭЖХ и ЖХ-МС. Наблюдалась значительная модуляция биоактивных метаболитов, таких как сукцинат, оксопропаноат, 1-аланин, глутамат, ацетат и 1, 2-пропандиол, гидроксибутан.

Вывод

Метаболиты, такие как глутамат и сукцинат, которые обычно принадлежат к шунтирующему пути ГАМК, как было отмечено, активируются. Этот путь связывает метаболизм азота и метаболизм углерода, влияя, таким образом, на рост и липидный профиль водорослей. Таким образом, эти дифференциальные метаболиты указали на важную комменсальную связь между эндофитным грибом и автотрофной морской водорослью и установили, что эндофитный гриб может быть полезен для устойчивости отраслей биотоплива из водорослей.

Вступление

Биодизель на основе водорослей - это новый источник энергии, который был исследован во всем мире как биотопливо третьего поколения. Содержание масла в водорослях может быть легко преобразовано в нефтепродукты для замены заменителей бензина, дизельного топлива, реактивного топлива и т. Д. (1). Кроме того, по сравнению с дизельным, нефтяным и другими источниками ископаемого топлива при сжигании биотоплива из водорослей не образуется оксид серы или закись азота. Он генерирует уменьшенное количество окиси углерода и несгоревших углеводородов. Кроме того, объем выбросов парниковых газов (ПГ) значительно меньше, чем у других традиционных ископаемых видов топлива (2). Топливо на основе водорослей дает значительно больше энергии на единицу площади и может быть легко выращено на земле, непригодной для сельского хозяйства (3). Тем не менее, эта технология еще не создана полностью для промышленного производства. В настоящее время повышение содержания биомассы и метилового эфира жирной кислоты (FAME) также является основной целью для биотопливной промышленности, помимо сбора урожая и экстракции липидов (4, 5, 6, 7).

В настоящее время большинство исследований было сосредоточено на использовании грибковых гранул, образованных в суспензионной среде, для сбора клеток водорослей. Эти гранулы грибов или пара-глобулы образуются из-за различной морфологии штаммов грибов. Различия в морфологии могут быть разных типов, например, микроскопические агрегаты, дисперсные гифы, образование комков, образование гранул или более плотные сферические агрегаты. Гранулирование из-за нитчатых грибов может быть различных типов, а именно: пушистые гранулы, гладко-компактные гранулы или гладко-полые гранулы. Образование гранул обычно происходит либо из одной споры, называемой гранулой без коагуляции, либо из агрегации спор на ранней стадии, которая называется гранулой коагуляции (8, 9). Немногие исследования, проведенные для описания эффективности сбора грибковых гранул, позволяют предположить, что клетки водорослей имеют чистый отрицательный поверхностный заряд из-за присутствия карбоксильной, фосфорной диэфирной, фосфорной, гидроксильной и аминной групп. Он может быть нейтрализован поверхностным зарядом мицелия и гифы штаммов грибов, которые содержат положительно заряженные полисахариды (10). Это, в свою очередь, может позволить физическое взаимодействие между двумя совершенно разными организмами, тем самым проложив путь к пониманию изменений их метаболического профиля (11).

Наиболее распространенным примером водорослевого и грибкового взаимодействия двух сложных популяций в природе является лишайник, представляющий собой симбиотическую ассоциацию двух или более двух видов (10, 12). Оба автотроф-гетеротрофных симбионта процветают, выполняя различные функции и регулируя их метаболические пути. Симбиотическое взаимодействие эндофитных грибов с морскими микроводорослями привело к образованию биологически активного метаболита, который потенциально может выступать в качестве активного фармацевтического ингредиента (13). Однако модулирующее действие эндофитного штамма грибов на микроводоросли еще не сообщалось.

Piriformospora indica - это хорошо изученный эндофитный гриб базидиомицетов, который можно выращивать по оси, что делает его наиболее подходящим среди эндофитных видов грибов для изучения механизма и развития мутуального симбиоза (14). Он легко колонизирует однодольные и двудольные растения и стимулирует рост многих растений (15, 16, 17). P. indica помогает в мобилизации нерастворимого фосфата в энергозависимом процессе и перемещает фосфат в хозяина, имитируя тем самым взаимную связь между двумя видами (14). Гриб получает от растений углеводы и факторы роста, а также помогает растениям, улучшая его функции, способствующие росту, включая повышенное усвоение питательных веществ. Исследования, расшифровывающие грибной геном, показали, что P. indica показывает отсутствующую связь между сапрофитными и облигатными биотрофными мутуалистическими видами грибов. Кроме того, несколько других исследований P. indica фокусируются на сосуществовании характеристик как симбиотических, так и облигатных биотрофных грибов, что объясняется наличием генов, ответственных за биотрофный образ жизни, и отсутствием генов для метаболизма азота (14, 18).,

Данное исследование предназначено для выяснения влияния P. indica на биомассу и липидный профиль водорослей Parachlorella kessleri -I (P. kessleri -I) в среде совместного культивирования. Кроме того, для наблюдения за изменением метаболического профиля клеток водорослей под влиянием P. indica были проведены исследования нецелевых метаболомик на основе газовой хроматографии-масс-спектрометрии (ГХ-МС). Жидкостная хроматография высокого давления (ВЭЖХ) и жидкостная хроматография-масс-спектрометрия (ЖХ-МС) использовались для обоснования различного присутствия метаболитов, идентифицированных ГХ-МС. Полученные результаты свидетельствуют о повышенном профиле накопления липидов в клетках водорослей при биотическом стрессе P. indica. Таким образом, эндофитный гриб может служить важным символом для биотопливных отраслей водорослей.

материалы и методы

Клетки морских микроводорослей P. kessleri -I ранее были выделены в нашей лаборатории и содержались в среде трис-ацетатфосфата (TAP) (19). Клетки P. kessleri -I инокулировали разведением 3 × 10 5 клеток / мл в колбах по 250 мл в трех экземплярах для каждого набора среды TAP с рабочим объемом 150 мл, а затем инкубировали при 30 ° C, 150 об / мин в условиях фотосинтеза. свет с интенсивностью 179, 8 мкмоль / с / м 2 в течение 12 дней. Грибковый штамм P. indica был любезным подарком доктора Нарендры Тутеджи, ICGEB, Нью-Дели, и его поддерживали на среде Хилла и Кафера (20). Для приготовления грибных инокулятов хламидоспоры собирали с 0, 02% (об. / Об.) Водным раствором Твин-20 из 7-дневного инкубированного П. с указанием культуры и трижды промывали в автоклавированной воде. Затем споры инокулировали в чашки Hill и Kaefer Petri и инкубировали в течение 7 дней при 30 ° C для споруляции (21). После 7 дней инкубации споры собирали из чашек Петри с 10 мл автоклавированной воды Milli-Q и фильтровали через ткань Mira с размером пор 20-25 мкм, поставляемую Calbio chem. Затем эти собранные хламидоспоры P. indica инокулировали в разведении 2, 85 × 10 5 спор / мл (приблизительно) для образования осадка в среде Хилла и Кафера. После 7 дней инкубации гранулы собирали и промывали в автоклаве Milli-Q и совместно инокулировали культурами P. kessleri-I в трис-фосфатной среде. Эти совместные культуры вместе с чистыми культурами P. kessleri -I и P. indica в качестве контролей инкубировали при 30 ° C, 150 об / мин с интенсивностью света 179, 8 мкмоль / с / м 2 в течение 12 дней соответственно в трис-фосфате (TP) средний.

Наблюдение под световым микроскопом

Конъюгированные гранулы Parachlorella kessleri -I и P. indica собирали и погружали в краситель Lactophenol Cotton Blue для окрашивания хитина, присутствующего в клеточной стенке гифов P. indica. Ячеистую сеть наблюдали при увеличении в 60 и 100 раз под вертикальным микроскопом Nikon Eclipse Ni (Nikon Corporation, Япония).

Оценка роста по содержанию хлорофилла и массе сухих клеток

Контроли и совместные культуры P. kessleri -I и P. indica инкубировали в течение 12 дней. Общее содержание хлорофилла и массу сухих клеток оценивали через регулярные промежутки времени на 3-й, 6-й, 9-й и 12-й день. Оценка общего содержания хлорофилла проводилась с использованием метода, описанного Porra et al. (22). Извлечение общего хлорофилла из водорослевой грибковой сетки осуществляли, отбирая 1 мл мацерированной культуры в 2 мл пробирки Эппендорфа из каждой установки и затем центрифугируя их при 5000 об / мин в течение 10 минут. Супернатант отбрасывали, а осадки промывали водой Milli-Q и ресуспендировали в 1 мл метанола с легким постукиванием. Затем экстракты инкубировали в темноте в течение 30 мин и центрифугировали при 5000 об / мин при 20 ° С. Затем из каждого экстракта отбирали 200 мкл верхнего метанольного слоя в 96-луночном планшете EIA / RIA Corning (Corning Incorporation, США) для одновременного измерения оптической плотности при длинах волн 665 и 652 нм в многомодовом считывателе микропланшетов Spectramax M3 (Молекулярные устройства, США).

Содержание хлорофилла рассчитывали с использованием следующих модельных уравнений (22):

Chl a: 18, 22A 665 - 9, 55A 652

Chl b: 33, 75A 652 - 14, 96A 665

Chla + b: 24, 23A 652 + 3, 26A 665

Массу сухих клеток оценивали после сбора совместных культур и контролей при 5000 об / мин, 20 ° С на 3, 6, 9 и 12-й день. Затем собранную биомассу каждого экспериментального набора высушивали при 60 ° C в сушильном шкафу с горячим воздухом в течение 8 часов и регистрировали их соответствующие веса.

Оценка накопления липидов по флуоресценции

Накопление липидов в совместной культуре и чистой культуре P. kessleri-I оценивали на разных стадиях по интенсивности флуоресценции нейтрального липида на основе Nile Red. Количественное определение нейтрального липида проводили в 96-луночном планшету в трех экземплярах. В каждый интервал времени (на 3-й, 6-й, 9-й и 12-й день) из каждого набора отбирали 1 мл культуры и центрифугировали при 5000 об / мин, 20 ° С в течение 10 минут. Затем супернатант отбрасывали и осадки ресуспендировали в 1 мл воды Milli-Q. Около 150 мкл смешивали с 20 мкл нильского красного, содержащего 25% раствор ДМСО (6 мкг / мл). Одновременно 150 мкл культуры водорослей смешивали с 20 мкл 25% ДМСО без нильского красного в качестве контроля. Контрольные неокрашенные клетки инкубировали при 40 ° С, 150 об / мин в течение 10 минут. Затем флуоресценцию регистрировали с использованием спектрофлуорометра Spectra max при длине волны возбуждения 485 нм и длине волны излучения 552 нм (23). Кратность увеличения содержания липидов рассчитывается следующим образом:

$$ / frac {{{text {Flu}}. {text {интенсивность окрашенных клеток}} - {text {Flu}}. {text {интенсивность неокрашенных ячеек}}}} {{{text {Оптическая плотность неокрашенных ячеек в}} 750; {text {nm}}}} $$

Экстракция липидов и оценка профиля метилового эфира жирной кислоты

Общий липид был извлечен, как сообщается (24). После 12 дней инкубации влажную биомассу собирают центрифугированием при 5000 об / мин и сушат при 60 ° С. Приблизительно 1 г сухой биомассы каждого экспериментального набора измельчали, используя ступку и пестик, и измельченную биомассу смешивали с 1 мл хлороформа вместе с 2 мл метанола, который затем выдерживали для встряхивания при 150 об / мин в течение 12 часов. Смеси снова встряхивали при 150 об / мин в течение 1 часа после добавления 1, 5 мл дистиллированной воды, чтобы разделить смесь на двухфазные слои. Из этого двухфазного слоя нижний слой хлороформа отделяли и отфильтровывали с использованием фильтровальной бумаги Whattmann, которую затем выпаривали путем продувки азотом. Переэтерификацию нейтрального липида проводили с использованием 2 М метанол-КОН, добавленного в соотношении 200 мкл на 20 мг общего липида. Метиловый эфир гептадекановой кислоты добавляли в качестве внутреннего стандарта в концентрации 200 мкг / мл в каждый из образцов для количественного определения содержания метилового эфира жирной кислоты (FAME). Переэтерифицированные нейтральные липиды экстрагировали 1 мл н-гексана (класс ВЭЖХ) для проведения ГХ-МС. Для количественного определения FAME использовалась система GC Agilent серии 7890A (Agilent Technologies; Сингапур), включающая колонку Omega Wax 250 (30 м × 0, 25 мм 0, 25 мкм) в сочетании с MS Agilent 7000 QQQ. Все необходимые параметры для экспериментов ГХ-МС включены в Дополнительный файл 1: Раздел «Методы».

UATR-FTIR измерение межклеточного взаимодействия

Совместные культуры и биомассы чистой культуры собирали при 5000 об / мин после полного роста. Образцы собирали и промывали водой Milli-Q и центрифугировали. Затем гранулы подвергали лиофильной сушке и хранили для дальнейшего анализа в диапазоне средних инфракрасных лучей (диапазон MIR) UATR Perkin Elmer MIR / NIR FDSC / KBr (Perkin Elmer, Сингапур) со встроенным алмазным универсальным ослабленным общим коэффициентом отражения с волновым числом в диапазоне от 600 до 4000 см -1. Всего 100 сканирований были усреднены для каждого образца, и фоновый шум со спектральным вкладом воды из пасты был вычтен из спектра отдельных измерений универсального аттенуированного преобразования - преобразования Фурье (UATR-FTIR) (25, 26).

Извлечение метаболитов и обнаружение нецелевого метаболита на основе ГХ-МС

Метаболиты образцов были извлечены с использованием протокола, сообщенного Villas-Boas et al. (27). Около 500 мг влажной биомассы для 18 повторов совместного культивирования и контроля собирали и затем гасили в течение ночи при -20 ° С в растворе, содержащем глицерин и воду в соотношении 5: 1 с добавлением 13, 5 г / л хлорида натрия. в этом. Затем осадок из каждой копии дважды промывали раствором глицерина и воды в соотношении 1: 1. Затем гранулы суспендируют в переохлажденном метаноле и встряхивают в течение 5 минут, а затем метанол выпаривают, используя продувку азотом. Метаболиты для каждого образца концентрировали, повторяя стадию экстракции метанолом три раза. Дериватизацию осуществляли с использованием 100 мкл BSTFA (N, O-бис (триметилсилил) трифторацетамида), смешанного с 1% TMCS (триметилхлорсиланом) Cerilliant (Sigma Aldrich), с последующей инкубацией при 80 ° C на горячей плите в течение приблизительно 30 минут. Для анализа на основе ГХ-МС использовали 100 мкл дериватизированных экстрактов каждого образца с внутренним стандартом гептадеканового метилового эфира.

Для анализа метаболических профилей образцов использовали ГХ-МС, снабженный колонкой HP-5 (внутренний диаметр 30 м * 0, 25 мм, толщина 0, 25 мкм, Varian), в сочетании с MS Agilent 7000 QQQ. Использовалась электронно-ионизационная система с энергией ионизации 70 эВ, и в качестве газа-носителя использовался чистый гелий с чистотой 99, 99% при постоянной скорости потока 1, 1 мл / мин. Температура массообменной линии и инжектора была установлена на 220 ° С и 250 ° С, соответственно, и температура печи была запрограммирована на 60 ° С на 1 мин, затем повышена со скоростью 5 ° С / мин до 180 ° С в течение 1 мин. мин, затем снова увеличивали со скоростью 10 ° С / мин до, наконец, 310 ° С в течение 2 мин. 1 мкл образца из каждого набора вводили в режиме разделения 5: 1 во время анализа. Сигналы записывались в режиме полного сканирования (m / z 20-600, 250 сканирований / мс).

Получены необработанные данные ГХ-МС, а также проведена деконволюция и идентификация метаболитов этих сложных данных путем сравнения их масс-спектров с данными, полученными из аутентичных образцов и / или масс-спектральной базы данных NIST (Национальный институт стандартов и технологий) с использованием AMDIS (автоматизированная масса система спектральной деконволюции и идентификации) и программное обеспечение MassHunter. Весь этот процесс был повторен, по крайней мере, для 18 биологических повторов. После предварительной обработки данных с использованием программного обеспечения AMDIS метаболиты подвергались скринингу на наличие биологически активных соединений с использованием портала соединений KEGG (Киотская энциклопедия генов и геномов) базы данных KEGG. Относительные процентные содержания этих биоактивных метаболитов рассчитывали с использованием программного обеспечения AMDIS, усредняли вручную и затем наносили на график в кластерной тепловой карте. Тепловая карта была сгенерирована с использованием графических пакетов пакета R сценария BioConductor в сочетании с палитрами R ColorBrewer (Warnes et al. (28)).

Метаболитная экстракция и жидкостная хроматография-масс-спектрометрия (LC-MS) на основе обнаружения нецелевого метаболита

Образцы выращивали в течение 12 дней и собирали при 5000 об / мин (2348 × g) 4 ° C в течение 10 минут с использованием центрифуги Eppendorf 5424R (Eppendorf, Германия). Гранулы промывали водой Milli-Q и ~ 500 мг каждого повторно суспендировали в 0, 5 мл растворителя метанол: вода (80:20) и выдерживали при -80 ° C в течение ночи. После закалки образцы гомогенизировали с помощью ультразвукового аппарата (Sonics-VCX 500, США) с использованием 30% импульса в течение 15 минут. Образцы центрифугировали и пропускали через фильтр 0, 45 мкм. 100 мкг / мл без валина использовали в качестве внутреннего стандарта вместе с образцами для анализа ЖХ-МС-МС.

Масс-спектрометр Orbitrap Fusion Lumos Ttribrid, оборудованный колонкой Acclaim Trinity P2 (100 × 2, 1 мм, 3 мкм) (Thermo Fischer Scientific, Сингапур), использовали в режиме смешивания для метаболического анализа. Основные параметры для буферной системы и LC-MS-MS указаны в дополнительном файле 1: Таблица S1. Программное обеспечение xcalibur использовалось для сбора данных LC-MS-MS (Thermo Scientific Version 3.0) и экспортировалось в формат RAW. После сбора данных каждый файл RAW был импортирован в Compound Discoverer 3.0 (Thermo Scientific), и не вложенная группировка была выполнена с 7 повторами. Каждой группе образцов, то есть водоросли, грибок и совместное культивирование, затем присваивали тип отношения (совместное культивирование / водоросль; совместное культивирование / грибок) для отображения значения p. В качестве шаблона рабочего процесса был выбран нецелевой метаболомный анализ с пиковой фильтрацией аннотаций соединений по онлайн-базам данных, как показано в дополнительном файле, связанном с рабочим процессом. Многофакторный анализ проводили с использованием Compound Discoverer 3.0 (Thermo Scientific).

Жидкостная хроматография высокого давления (ВЭЖХ) на основе анализа клеточных экстрактов

После 12 дней инкубации образцы собирали при 5000 об / мин при 25 ° С, используя центрифугу Eppendorf (Eppendorf, Германия). Затем гранулы промывали и ресуспендировали в 1 мл воды Milli-Q, а затем обрабатывали ультразвуком при 30% импульсе в течение 10 минут с помощью ультразвукового соника Sonics-VCX 500 (США). Клеточный экстракт собирали и фильтровали с использованием шприцевого фильтра 0, 45 мкм. Мы проанализировали концентрацию гидроксиглутамата и сукцината в клеточных экстрактах с помощью жидкостной хроматографии высокого давления, оборудованной колонкой Aminex HPX-87H. Дериватизацию глутамата с образованием гидроксиглутамата проводили в 2-мл пробирках для микроцентрифугирования при 45 ° С в течение 90 мин. Образцы смешивали с 0, 2 мл 1 М KNO 3, и реакцию начинали, добавляя 0, 04 мл 12 М HCl, и останавливали, добавляя 0, 2 мл 2 М NaOH. Количественную оценку дериватизированного глутамата изучали с использованием колонки Aminex HPX-87H (300 × 7, 8 мм, 10 мкм) Bio-Rad, США; Ионообменная колонка и детектор RI. Параметры ВЭЖХ, используемые для исследования глутамата и сукцината, указаны в дополнительном файле 1: раздел «Методы».

Анализ метаболического пути (MetPA)

Необычные соединения, идентифицированные в совместной культуре P. indica и P. kessleri -I в отношении их контролей, исследовали по их идентификаторам KEGG с использованием базы данных KEGG (29, 30). Идентификаторы KEGG этих соединений затем использовали в веб-интерфейсе анализа Metabopathway (MetPa) для позиционирования их в глобальных метаболических путях. Попадания соединений, полученные из MetPA, были нанесены на гистограмму с накоплением в зависимости от общих метаболитов, присутствующих в соответствующих путях базы данных KEGG, с Chlamydomonas reinhardtii, взятыми в качестве модельного организма (31).

Статистический анализ данных

Каждое статистическое значение было рассчитано на основе биологических трех экземпляров каждого экспериментального набора, а линия ошибки была рассчитана по стандартному отклонению между каждым набором, нанесенным с использованием GraphpadPrism версии 5. Для всех статистических анализов использовался тест ANOVA.

Результаты

Совместное культивирование P. kessleri -I с P. indica

С использованием совместного культивирования P. kessleri -I с P. indica изучали изменения в росте, содержании липидов, физическом взаимодействии на основе UATR и нецелевом метаболическом профиле. Трис-фосфат (TP), стандартную поддерживающую среду, использовали для совместного культивирования гранул P. indica с P. kessleri-I вместе с их чистыми культурами в качестве контролей (Fig. 1A, B). Мы наблюдали, что не происходило изменений в росте гранул P. indica в среде TP из-за отсутствия пептона и содержания углерода, которые важны для образования спор. Под световым микроскопом Nikon Ni при 100-кратном увеличении мы наблюдали гифные сети P. indica, взаимодействующие с клетками P. kessleri -I (рис. 1C). Образование биопленки грибных гиф с захваченными в нее клетками водорослей привело к их физическому взаимодействию. Было важно подтвердить, что между двумя видами существует межклеточное взаимодействие. Для этого была использована универсальная аттенуированная инфракрасная спектроскопия с преобразованием Фурье (UATR) для определения функциональных групп поверхности клетки, ответственных за адгезию двух разных клеток. В случае совместного культивирования мы наблюдали более высокие пиковые интенсивности вибрации связи С - О углеводов (Дополнительный файл 1: Рис. S1 - S3, Таблицы S2 - S4) (25). Это наблюдение, основанное на UATR, предположило сильную возможность для физического комменсализма, основанного на физическом взаимодействии между двумя видами (25, 32).

фигура 1
фигура 1

A - C Культура эндофитного гриба Piriformospora indica (Pi) и формирование параглобул в среде Хилла и Кафера для изучения взаимодействия грибов с морской водорослью Parachlorella kessleri -I (Pk -I). Спорообразование Pi на среде Хилла и Кафера через 7 дней. Затем споры Pi (2, 8 × 10 5 спор / мл) подвергали образованию грибковых гранул. B После 7 дней образования гранул Pi их совместно культивировали с Pk-I на 0-й день культивирования и инкубировали в течение 12 дней. C Взаимодействие Pi и Pk -I исследований под световым микроскопом Nikon Ni (увеличение 100 ×) после 12-го дня. Клетки Pk-I (зеленые), взаимодействующие с гифами Pi (окрашенные хлопковым синим красителем). Взаимодействующие клетки Pk-I показаны черными стрелками, а пи гифы - красными стрелками.

Изображение в полном размере

Оценка роста по соотношению содержания хлорофилла и массы сухих клеток

Мы проанализировали общее содержание хлорофилла для совместного культивирования и контроля в нмоль / мл. Согласно ранее опубликованным исследованиям, увеличение биомассы соответственно эквивалентно увеличению общего содержания хлорофилла (нмоль / мл) (33, 34). Мы наблюдали значительное увеличение общего содержания хлорофилла P. kessleri -I в совместной культуре, т.е. примерно на 11, 7 нмоль / мл выше, чем у биомассы чистой культуры (таблица 1). Затем строили соотношение корреляции общего содержания хлорофилла и их массы сухих клеток в разные моменты времени (3-й, 6-й, 9-й и 12-й день) (рис. 2). При ассоциации с эндофитным грибом биомасса водорослей была увеличена в 1, 5 раза (с 471, 6 до 704 мг / л) на 12-й день (таблица 2). Мы также проверили данные коэффициента корреляции со стандартной кривой общего содержания хлорофилла в сравнении с сухой биомассой чистой культуры (Дополнительный файл 1: Рис. S4).

Таблица 1 Оценка общего (среднего) содержания хлорофилла в совместно культивируемой и чистой культуре P. kessleri -I в разные моменты времени

Таблица в натуральную величину

фигура 2
фигура 2

Оценка соотношения содержания хлорофилла к биомассе совместно культивируемой P. kessleri -I (Pk -I) по отношению к чистой культуре. Для оценки эффективного повышения урожайности под влиянием биотического стресса, вызванного P. indica, в каждой временной точке анализировали сухое соотношение содержания хлорофилла к биомассе P. kessleri -I при pH 7. Выявлено примерно двукратное увеличение по отношению к контролю P. kessleri -I.

Изображение в полном размере

Таблица 2 Оценка массы сухих клеток (средняя) совместно культивированной и чистой культуры P. kessleri -I и P. indica в разные моменты времени

Таблица в натуральную величину

Оценка модуляции в профиле FAME

Мы измерили изменения в содержании нейтрального липида в разные моменты времени для каждого эксперимента, основанного на нормированной интенсивности флуоресценции Nile Red. Мы наблюдали максимальную интенсивность флуоресценции в совместно культивируемых клетках водорослей между 6 и 12 днями, тогда как у контролей водорослей интенсивность флуоресценции снижалась на 12-е сутки (таблица 3), возможно, из-за прекращения биосинтеза липидов. Мы наблюдали примерно однократное увеличение интенсивности флуоресценции Nile Red для совместного культивирования на 12-й день. Увеличение интенсивности флуоресценции нейтрального липида совместно выращиваемых водорослей побудило нас проанализировать профиль FAME на основе ГХ-МС, который отражает изменения в нейтральном содержание липидов. Наблюдалось резкое увеличение содержания олеиновой и элаидиновой кислот в профиле FAME для совместного культивирования в 1, 4-1, 8 раза (рис. 3). Оба они необходимы для улучшения качества биодизеля. Метиловый эфир гептадекановой кислоты внутреннего стандарта использовали для исправления системной ошибки; его хроматограмма показана в дополнительном файле 1: Рис. S5.

Таблица 3 Нейтральные липиды нормализовали интенсивность флуоресценции нильского красного в разные моменты времени

Таблица в натуральную величину

Рисунок 3
Рисунок 3

Оценка содержания FAME P. kessleri -I, совместно культивированного с P. indica, через 12 дней. Было обнаружено, что при комменсальном действии P. indica наблюдается изменение содержания метилового эфира жирной кислоты в P. kessleri-I. Примерно однократное усиление профиля FAME P. kessleri -I наблюдалось под влиянием P. indica.

Изображение в полном размере

Нецелевой метаболомный анализ на основе газовой хроматографии-масс-спектрометрии (ГХ-МС)

После оценки модуляции роста и содержания нейтральных липидов P. kessleri-I путем совместного культивирования с P. indica также было важно расшифровать изменения, происходящие на метаболическом уровне. Чтобы идентифицировать индуцированные и репрессированные метаболиты в совместной культуре, мы создали три метаболические библиотеки следующим образом: две контрольные метаболические библиотеки каждая из чистых культур водорослей, грибов и одну библиотеку из совместного культивирования. Предварительная обработка и ручной скрининг данных ГХ-МС дали в общей сложности 366 посещений, среди которых было обнаружено 152 активных метаболита. Мы наблюдали около 57 метаболитов с 19 биологически активными метаболитами после ручного скрининга через базу данных KEGG с Chlamydomonas reinhardtii, взятым в качестве модельного организма. Среди этих 57 биологически активных соединений 42 были идентифицированы в совместной культуре, 32 в контроле P. kessleri -I и 25 в контроле P. indica (таблица 4). Диаграмма Венна, построенная с использованием Venny 2.1.0, показывает набор соединений, общих или необычных в случае совместного культивирования, и их контролей (рис. 4) (35). График оценки PCA из базы данных XCMS использовался для определения взаимосвязи между образцами и использовался график загрузки для наблюдения корреляции между метаболитами и типами образцов. Мы наблюдали кластеризацию точек на графике PCA-2D из-за расхождения в типе метаболита и образца (36). Каждая точка в PCA-2D, график оценки и график загрузки обозначают определенный метаболит. Они принадлежат к разным экспериментальным наборам, и кластеризация выполняется на основе типов выборки (Дополнительный файл 1: Рис. S6). Большая часть метаболитов, с высокой вероятностью их появления, была сгруппирована в контрольных группах совместного культивирования и водорослей. Мы наблюдали около 60% дисперсии в распределении метаболитов между различными группами образцов. Кроме того, эта интерактивная кластеризация метаболитных попаданий на основе PCA в типах их образцов показала разницу в профиле метаболической библиотеки совместного культивирования (Дополнительный файл 1: Рис. S7). Далее, чтобы определить относительный иерархический кластерный анализ, мы сгенерировали тепловую карту, используя значения процентного содержания (%) биологически активных метаболитов. В нашем нецелевом подходе мы вычли процентное содержание идентифицированных биологически активных соединений, обнаруженных в совместной культуре, из контрольных. После вычитания процентного содержания метаболитов совместного культивирования из суммарной суммы их численности в контролях считалось, что более высокие из них индуцированы. Интересно, что в нашем исследовании метаболиты, такие как сукцинат, оксопропаноат, 1-аланин, глутамат и ацетат, индуцировались в совместной культуре. Эти метаболиты были отображены в тепловой карте с использованием графиков на основе R studio (рис. 5), а также в картировании путей межсетевого взаимодействия углерода (рис. 6). Репрессированные метаболиты с заметным уменьшением относительной численности, такие как 1, 2-пропандиол, гидроксибутан, ацетон и процентные значения содержания всех метаболитов, представлены в дополнительном файле 1: Таблица S5.

Таблица 4 Биоактивные соединения, идентифицированные после предварительной обработки на основе AMDIS

Таблица в натуральную величину

figure4
figure4

Диаграмма Венна была составлена для метаболического анализа совместного культивирования P. indica - P. kessleri -I после 12 дней инкубации. Количество биоактивных метаболитов из P. indica и P. kessleri -I в ходе совместного культивирования, а также в отдельных культурах показано с помощью диаграммы Венна.

Изображение в полном размере

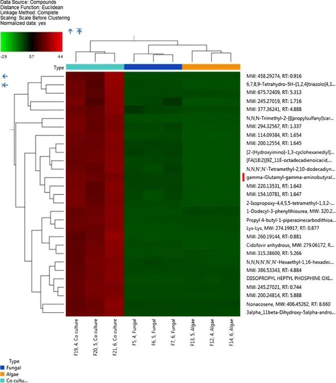
figure5
figure5

Обилие относительных% значений активированных и пониженных биоактивных метаболитов в совместной культуре P. kessleri -I- P. indica. Биоактивные соединения, отобранные из совместно культивированного метаболома, изображены на тепловой карте в отношении значения численности контролей P. kessleri -I и P. indica. Цветовые диапазоны указываются следующим образом: - от 10 до - 0, 1 для красного, от 0, 09 до 0, 1 для черного и от 0, 51 до 10 для зеленого. Тепловая карта была сгенерирована с использованием графиков сценария R. Тепловая карта использовалась для визуализации сравнительного относительного увеличения значения содержания индуцированных метаболитов по сравнению с контролями Pk -I и Pi, что облегчает визуализацию сравнения.

Изображение в полном размере

figure6
figure6

Межсетевое взаимодействие метаболизма углерода; на рисунке красные метаболиты являются индуцированными метаболитами, а синие = репрессированными метаболитами.

Изображение в полном размере

Классификация метаболитов в глобальных метаболических путях

Индуцированные метаболиты были разделены на их родственные метаболические пути онлайн-инструментом MetPa с использованием их идентификаторов KEGG. Метаболиты, классифицированные в глобальных метаболических путях, были нанесены на столбчатую диаграмму с накоплением (рис. 7), а их значения FDR и p показаны на рис. 8 и в таблице 5. Большинство индуцированных метаболитов относятся к метаболизму углерода, биосинтезу жирных кислот и амино. кислотный обмен. Наблюдение подтвердило нашу гипотезу о том, что совместное культивирование P. indica с P. kessleri -I индуцирует метаболиты, которые улучшают рост клеток водорослей и биосинтез нейтральных липидов внутри клетки. Однако для дальнейшего подтверждения и глубокого понимания клеточного метаболизма мы провели профилирование нескольких важных метаболитов на основе ВЭЖХ и ЖХ-МС-МС (29, 30).

figure7
figure7

Классификация метаболических путей по метаболомическим данным совместного культивирования P. indica - P. kessleri -I. Общее количество биологически активных метаболитов, идентифицированных в совместной культуре Pi и Pk -I (P. indica и P. kessleri -I), расположенных в глобальных метаболических путях из базы данных KEGG с использованием онлайн-инструмента MetPA MetaboAnalyst. Биологически активные метаболиты совместного культивирования Pk -I- Pi классифицируются в соответствии с их биологическими функциями.

Изображение в полном размере

figure8
figure8

Анализ обогащения метаболитов совместного культивирования, классифицированных по глобальным путям с использованием значений p и путей кратного обогащения, как классифицировано в таблице 5. Углеродный метаболизм и пути, связанные с глутаматом, показали повышенное значение p со значительным увеличением их кратного изменения количества метаболитов совместного культивирования

Изображение в полном размере

Таблица 5 Метаболиты классифицированы в глобальных путях с их значениями р и FDR

Таблица в натуральную величину

Количественная оценка концентрации сукцината и гидроксиглутамата в клеточных экстрактах

Концентрацию сукцината и гидроксиглутамата (дериватизированной аминокислоты) определяли количественно с помощью жидкостной хроматографии высокого давления (Дополнительный файл 1: Рис. S8 - S16). Количество сукцината резко увеличивалось в совместно культивируемых клетках по сравнению с контрольными культурами чистых водорослей и экстрактами грибковых клеток (таблица 6). Увеличенное количество гидроксиглутамата (таблица 7) также наблюдалось в экстракте совместно культивированных клеток, хотя оно не было слишком высоким по сравнению с накоплением сукцината.

Таблица 6 Количественная оценка концентрации сукцината в контрольных образцах и образцах для совместного культивирования методом ВЭЖХ-аминекс

Таблица в натуральную величину

Таблица 7 Количественная оценка концентрации гидроксиглутамата в контрольных образцах и образцах для совместного культивирования методом ВЭЖХ-аминекс

Таблица в натуральную величину

Многомерный анализ LC - MS - MS

Мы создали многовариантные графики после обработки не вложенных данных LC-MS-MS с помощью программного обеспечения Compound Discoverer 3.0. Диаграмма рассеяния, показанная на рис. 9, была сгенерирована, чтобы изобразить разность кратных изменений каждого попадания соединения, в то время как цвет предсказывал его значение p. На этом графике каждая точка представляет составные попадания, сопровождаемые их присутствием в каждом наборе данных соотношения образец / контроль. Основываясь на графике рассеяния, мы наблюдали, что максимальное количество попаданий принадлежит образцу (совместное культивирование) со значительно более высоким кратным изменением и значением р, имеющим максимальное сходство с соединениями, обнаруженными в контроле водорослей.

figure9
figure9

Диаграмма рассеяния для соединений, демонстрирующих кратное изменение в совместной культуре по отношению к индивидуальным водорослевым и грибковым контролям. Каждая точка данных на диаграмме рассеяния представляет составные попадания и размещается на основе их кратного изменения Log2 для образцов по сравнению с контрольными. Изменения значения p попаданий соединений показаны по цветовой шкале. Увеличение кратности Log2-изменений со значительным значением p для соединений в основном относится к образцам совместного культивирования.

Изображение в полном размере

График подсчетов, сгенерированный одновременно с графиком загрузки во время анализа основных компонентов (PCA), использовали для группировки совпадений соединений на основе профилей образца / контроля. График оценки PCA также изображал наличие трех отдельных наборов данных (содержащих водоросли, грибок и совместную культуру, показанные на рис. 10а, б). График оценки PCA, сгенерированный для классификации между тремя профилями, показал общую дисперсию 53% среди составных значений уставок данных. В нашем многомерном исследовании более высокое кратное изменение наблюдалось при попадании соединения со значительным значением p, особенно в случае совместного культивирования. Кроме того, был создан график дискриминантного анализа частичных наименьших квадратов (PLS-DA), чтобы дифференцировать различные составные совпадения профиля групп. На графике PLS-DA различные составные совпадения групп были выделены оранжевым цветом (Рис. 11). Вышеуказанные точки набора данных также были визуализированы посредством иерархического кластерного анализа тепловой карты. Мы наблюдали значительное увеличение значения р сукцината (рис. 12), глутамата (рис. 13) и ГАМК (гамма-аминомасляная кислота) (рис. 14). Попадания биологически активных соединений были обнаружены с использованием исследования LC-MS-MS для подтверждения данных ГХ-МС, представленных в дополнительном файле 1: Рис. S17. Обнаруженные попадания соединений в метаболомном анализе LC-MS-MS были классифицированы по их глобальным путям с помощью базы данных Metabolika, связанной с программным обеспечением Compound Discoverer 3.0 (рис. 15). Мы наблюдали, что максимальное количество попаданий соединений относится к метаболизму углерода и путям биосинтеза аминокислот. Таким образом, с помощью исследования LC-MS-MS была подтверждена роль сукцината и глутамата в повышении эффективности метаболических путей, связанных с модуляцией роста P. kessleri-I при совместном культивировании с P. indica.

figure10
figure10

a, b Диаграмма оценки основного компонента (PCA) и график загрузки; график оценки PCA показал общую дисперсию около 53, 1% среди наборов данных между каждой группой выборки. Пунктирные кружки используются для группировки наборов данных на основе профиля вида (синий представляет профиль водорослей, оранжевый - для совместного культивирования, а голубой - для профиля грибка). Большинство наборов данных были общими в каждой группе, только немногие были диверсифицированы. b График загрузки представляет область, в которой пики демонстрировали вариации по отношению к другим группам образцов и относительно точек набора данных, показанных на графике оценки PCA.

Изображение в полном размере

figure11
figure11

График PLSDA (частичный дискриминантный анализ) с каждой точкой данных, представляющей сложное попадание Выделенные точки данных оранжевым цветом - это соединения, которые, как было установлено, являются причиной различий между группами образцов, как показано на графике PCA.

Изображение в полном размере

figure12
figure12

Визуализация иерархического кластерного анализа с помощью тепловой карты, показывающая значительно высокое значение p для сукцинатного соединения в экстрактах совместного культивирования (выделено красным цветом)

Изображение в полном размере

figure13
figure13

Визуализация иерархического кластерного анализа с помощью тепловой карты, показывающая значительно высокое значение p для глутамата и карбоновой кислоты в экстрактах совместного культивирования (выделено красным цветом)

Изображение в полном размере

figure14
figure14

Визуализация иерархического кластерного анализа с помощью тепловой карты, показывающая значительно высокое значение p для ГАМК (гамма-амино глутамилбутират) в экстрактах совместного культивирования (выделено красным цветом)

Изображение в полном размере

figure15
figure15

Классификация глобального метаболического пути по данным метаболомики LC - MS - MS совместного культивирования P. indica - P. kessleri -I. Общее количество биологически активных метаболитов, идентифицированных в совместной культуре Pi и Pk -I (P. indica и P. kessleri -I), расположенных в глобальных метаболических путях с использованием базы данных Metabolika Discoverer 3.0

Изображение в полном размере

обсуждение

Благодаря взаимодействию с эндофитным грибковым штаммом микроводоросль адаптируется к биотическому стрессу и обычно претерпевает ряд изменений на метаболическом уровне. Действительно, связь между этими двумя видами также была подтверждена двухслойным культивированием агара, где чашки с агаром, которые совместно культивировали P. kessleri -I, показали большее количество колоний по сравнению с контрольными чашками (Дополнительный файл 1: Рис. S18 A, B). Связанные метаболические изменения вызывают модуляцию роста водорослей и липидного профиля. В дальнейшем расшифровка метаболического профиля в условиях стресса будет иметь решающее значение для получения знаний о взаимодействии одноклеточных фотоавтотрофов с грибными видами. Ассоциация эндофитных штаммов грибов с растениями или другими видами привлекла внимание благодаря своим синергетическим и комменсальным эффектам. Такие исследования дают представление о динамическом отношении межклеточного взаимодействия и его влиянии в физиологическом масштабе (37, 38). Таким образом, в нашем исследовании мы попытались выяснить влияние P. indica на биомассу P. kessleri -I, липидный профиль и связанные с ним метаболические изменения. Хуа и соавторы ранее сообщали об эффекте колонизации китайской капусты P. indica и выявили увеличение метаболитов, связанных с циклом TCA (трикарбоновая кислота) организма хозяина (39). Также наблюдалось увеличение промежуточных метаболитов, связанных с синтезом ГАМК (гамма-аминомасляной кислоты), триптофаном и фенилаланином. На аналогичном замечании мы также наблюдали увеличение процентного содержания метаболитов, связанных с циклом TCA, таких как сукцинат и ацетат. Реакция ацетата с коэнзимом A (CoA), катализируемая ферментом ацетил-СоА-синтетазой, помогает в образовании ацетил-КоА, который участвует во многих биохимических реакциях, особенно в производстве энергии (40). Сукцинат является центральным метаболитом, так как он является промежуточным звеном цикла TCA и GABA-шунта, а также связан с путем биосинтеза аминокислот через образование пирувата или оксалоацетата (41).

Кроме того, было отмечено, что уровни глутамата и сукцината повышены, которые являются основными компонентами ГАМК-шунта. Поэтому они играют основную роль в метаболизме азота и первичном метаболизме углерода (42, 43). В шунте ГАМК имеется три стадии каталитического превращения: (i) фермент глутамат-декарбоксилаза каталитически превращает 1-глутамат в amin-аминомасляную кислоту (ГАМК); (ii) ГАМК превращается в сукцинатный полуальдегид под действием ГАМК трансаминазы (iii) Наконец, фермент янтарная полуальдегиддегидрогеназа превращает сукцинат полуальдегид в сукцинат (43, 44). Увеличение содержания глутамата может быть вероятным результатом переключения цикла TCA на образование глутамата через цитрат, что приводит к уменьшению содержания 2-гидроксибутана. Несколько исследований, основанных на растениях, свидетельствуют об увеличении роста благодаря объединению GABA шунтов с балансом углерода / азота (45). Повышение уровня ГАМК является результатом биотического или абиотического стресса на тканях растений. Эти результаты метаболического профилирования показывают, что модуляция биомассы и липидов является эффектом индукции промежуточных метаболитов шунта ГАМК и метаболизма углерода, которые играют главную роль в секвестрации углерода, азота и фосфата внутри клетки водорослей. В нашем исследовании метаболомики на основе ЖХ-МС-МС мы наблюдали максимальное попадание, связанное с соединениями, имеющими фосфат в качестве своей функциональной группы. Мы также наблюдали содержание l-глутамата и сукцината во внутриклеточном экстракте клеток совместного культивирования по сравнению с контролем. Помимо расшифровки изменений, происходящих на метаболическом, физическом и морфологическом уровне, эффективность сбора смешанных гранул P. indica с Parachlorella kessleri -I при pH 3 после инкубации в течение ~ 72 часов свидетельствует об эффективности сбора ~ 60% (Дополнительный файл 1: Рис. S19). Тем не менее, необходимо провести дальнейший подробный анализ на уровне протеома и транскриптома, чтобы выяснить комплексные молекулярные изменения водорослей под влиянием эндофитного гриба.

Заключительные замечания

На основании исследования, проведенного для наблюдения воздействия P. indica на P. kessleri -I, мы пришли к выводу о существовании комменсализма между ними, который помогает P. kessleri -I в модуляции биомассы и содержания FAME. Эта модуляция является эффектом направленных изменений или усиления внутриклеточных метаболических сетей. Мы наблюдали изменения в центральном остове метаболического пути углерода, включающего межсетевые связи углеродной фиксации, метаболизма пирувата, пути TCA и пути метаболизма пропионата на основе стресса. Таким образом, это исследование предоставило убедительные доказательства того, что взаимодействие между грибковыми и водорослевыми клетками модулирует рост и накопление липидов последних. Таким образом, метод совместного культивирования эндофитного гриба может послужить важным достижением для биотопливных отраслей промышленности для повышения биомассы и, следовательно, содержания липидов в штаммах водорослей на коммерческом уровне.