Функциональная аннотация генома крупного рогатого скота посредством систематического обнаружения и характеристики состояний хроматина и вариаций, вызванных бутиратом

Функциональная аннотация генома крупного рогатого скота посредством систематического обнаружения и характеристики состояний хроматина и вариаций, вызванных бутиратом
Функциональная аннотация генома крупного рогатого скота посредством систематического обнаружения и характеристики состояний хроматина и вариаций, вызванных бутиратом

Фон

Функциональная аннотация геномов, включая доступность и модификации хроматина, важна для понимания и эффективного использования увеличенного количества сообщаемых последовательностей генома. Однако, хотя такие аннотации хорошо изучены в различных наборах тканей и типов клеток человека и модельных организмов, относительно мало данных доступно для геномов домашнего скота, что мешает нашему пониманию вариации сложных признаков, одомашнивания и адаптивной эволюции. Здесь мы представляем первый полный глобальный ландшафт регуляторных элементов у крупного рогатого скота и исследуем динамику состояний хроматина в эпителиальных клетках рубца, индуцированных регулятором-бутиратом развития рубца.

Результаты

Мы создали первую глобальную карту регуляторных элементов (15 состояний хроматина) и определили их скоординированную активность у крупного рогатого скота посредством профилирования по всему геному для шести модификаций гистонов, РНК-полимеразы II, сайтов связывания CTCF, доступности ДНК, метилирования ДНК и транскриптома в первичные эпителиальные клетки рубца (REPC), ткани рубца и эпителиальные клетки бычьей почки Madin-Darby (MDBK). Мы продемонстрировали, что каждое состояние хроматина обладает специфическим обогащением для онтологии последовательностей, транскрипции, метилирования, признаков, связанных с признаками, вариантов, связанных с экспрессией генов, сигнатур отбора и эволюционно консервативных элементов, что подразумевает различные биологические функции. После обработки бутиратом мы наблюдали, что слабые энхансеры и фланкирующие активные сайты начала транскрипции (TSS) были наиболее динамическими состояниями хроматина, происходившими одновременно со значительными изменениями в экспрессии генов и метилированием ДНК, что было в значительной степени связано с частотой зачатия телосложения и экономическими признаками роста,

Вывод

Наши результаты демонстрируют решающую роль функциональной аннотации генома для понимания регуляции генома, изменения сложных признаков и адаптивной эволюции у скота. Используя бутират, чтобы вызвать динамику эпигеномного ландшафта, мы смогли установить корреляцию между элементами питания, состояниями хроматина, активностями генов и фенотипическими результатами.

Вступление

Жвачные животные эволюционировали от животных с простым желудком, превращаясь в микробные ферментеры в кишечнике, которые могли переваривать травы и сложные углеводы (1). У жвачных животных рубец занимает центральное место в эффективности кормления, выбросе метана и продуктивности. Микробы рубца переваривают простые и сложные углеводы (клетчатку) и превращают их в летучие жирные кислоты (VFA; в основном в уксусную, пропионовую и масляную кислоты), и фактически VFA могут обеспечить от 50 до 70% потребности коровы в энергии (2). Интересно, что VFAs не только являются питательными веществами, критическими для энергетического метаболизма жвачных животных, но также, по-видимому, ответственны за дифференцировку во время постнатального развития рубца (3). Бутират был признан наиболее сильным среди VFAs в индукции изменений клеточных функций (4). Роли бутирата установлены в дифференцировке, пролиферации и подвижности клеток, а также в индукции остановки клеточного цикла и апоптоза (5). Наши предыдущие исследования показали, что бутират может регулировать модификацию гистонов ДНК (6) и генные сети, контролируя клеточные пути, включая передачу сигналов клетками, пролиферацию и апоптоз (7). Кроме того, бутират является ингибитором гистондеацетилазы (HDAC), который изменяет ацетилирование и метилирование гистона (8) и, следовательно, также действует как эпигеномный регулятор (9). Таким образом, вызванные бутиратом биологические эффекты в клетках крупного рогатого скота могут служить парадигмой эпигенетической регуляции и служить моделью для понимания всего спектра потенциальных биологических ролей бутирата и молекулярных механизмов в росте клеток, пролиферации и энергетическом метаболизме (10).

Исследователи обнаружили множество регуляторных элементов для контроля активности генома (например, экспрессии генов) у человека и модельных организмов, которые играют центральную роль в нормальном развитии и заболеваниях, что значительно улучшает нашу биологическую интерпретацию первичной последовательности ДНК (11, 12, 13, 14, 15). Дорожная карта Epigenomics Consortium (2015) определила 15 состояний хроматина (например, связанных с промотором / транскриптом и крупномасштабными репрессивными состояниями) у людей, комбинируя пять гистоновых меток, и продемонстрировала, что эти состояния имеют специфические обогащения для метилирования и доступности ДНК, а также для неэкзонических эволюционно консервативных элементов, указывая на их различные биологические роли (15). Казакевич и др. сообщили, что состояния хроматина были резко изменены во время специализации и дифференцировки кишечных стволовых клеток у взрослых людей, что указывает на их важную роль в нормальном развитии органов (16). В дополнение к фундаментальным исследованиям геномной биологии, наличие полной функциональной аннотации геномов будет способствовать пониманию геномной основы сложных признаков и болезней, что будет способствовать точной медицине у людей. Например, посредством разделения наследуемости сложных признаков с помощью различных функциональных аннотаций Finucane et al. показали, что наследственность иммунологических заболеваний была значительно обогащена энхансерами FANTOM5 (17). Speed and Balding повысила точность предсказания генома при сложных признаках и заболеваниях как у людей, так и у мышей, путем дифференциального взвешивания вариантов генома в соответствии с их функциональными аннотациями (18).

Хотя функциональная аннотация геномов хорошо изучена в различных наборах тканей и типов клеток у человека и модельных организмов, в геномах скота такой функциональной аннотации нет. Изучение глобальных регуляторных элементов геномов в животноводстве не только информирует нас об их основной биологии, но также усиливает выполнение программ улучшения генома (19, 20). Как показано в предыдущих исследованиях, даже с ограниченными функциональными аннотациями, исследователи могли бы улучшить обнаружение QTL и геномное прогнозирование для сложных признаков экономической важности у молочного скота, особенно в сценариях с несколькими породами (21, 22, 23, 24, 25). В целях создания комплексных карт, детализирующих функциональные элементы в геномах одомашненных видов животных, в 2015 году была начата скоординированная международная работа - проект «Функциональная аннотация геномов животных» (FAANG) (26).

Чтобы получить полный глобальный ландшафт регуляторных элементов у крупного рогатого скота и изучить динамику состояний хроматина в эпителиальных клетках рубца, индуцированных бутиратом (ключевым регулятором развития рубца и ингибитором HDAC (27)) на ранних стадиях развития, мы провели следующие четыре эксперимента (рис. 1). В первом исследовании мы профилировали 26 наборов данных всего генома параллельно с высоким разрешением для четырех модификаций гистонов (то есть H3K4me3, H3K4me1, H3K27ac и H3K27me3), доступности ДНК (ATCT-seq), сайтов связывания CTCF, метилирования ДНК и экспрессия РНК во вновь созданных первичных эпителиальных клетках рубца (REPC) до и после (24 ч) обработки бутиратом, соответственно. Затем мы систематически определили и охарактеризовали 15 состояний хроматина путем интеграции этих эпигеномных меток с десятками наборов данных по всему геному, включая онтологию последовательностей, экспрессию генов различных тканей / видов, метилирование ДНК, факторы транскрипции, специфичные для REPC гены, экземпляры регуляторных мотивов, элементы эволюционной консервации, крупномасштабные исследования по исследованию ассоциаций генома (GWAS) 45 сложных признаков, QTLdb крупного рогатого скота, локусы количественных признаков экспрессии (eQTL) и сигнатуры отбора у крупного рогатого скота. Чтобы понять молекулярные механизмы, лежащие в основе развития рубца, мы исследовали динамику состояний хроматина, метилирования ДНК и экспрессии генов, а также их взаимодействие до и после обработки бутиратом. Чтобы подтвердить наши результаты, мы провели еще три эксперимента, в которых мы секвенировали три модификации гистонов (H3K27ac, H3K9ac и H3K9me3) и РНК-полимеразу II (РНК-поли II) по всему геному из тканей рубца до и после отлучения от груди (эксперимент 2), до и после обработки бутиратом (эксперимент 3) и в эпителиальных клетках бычьей почки Madin-Darby (MDBK) до и после обработки бутиратом (эксперимент 4) соответственно. Мы подтвердили, что идентифицированные хроматиновые состояния и молекулярная динамика, индуцированная бутиратом в REPC, в целом были совместимы в тканях рубца и MDBK. Наше исследование продемонстрировало жизненно важную роль функциональной аннотации для понимания регуляции генов, изменения сложных признаков, одомашнивания и адаптивной эволюции у скота. Наши наборы данных послужат ценным ресурсом для интерпретации наборов биологических и генетических данных по крупному рогатому скоту, таких как GWAS различных сложных фенотипов, и тем самым будут полезны для их геномных улучшений.

фигура 1
фигура 1

Глобальный дизайн исследования. Серые прямоугольники представляют четыре различных исследования, проведенных на первичных эпителиальных клетках рубца (REPC) до и после (24 ч) обработки бутиратом (эксперимент 1), в тканях рубца до и после отъема (эксперимент 2), в тканях рубца до и после обработки бутиратом (эксперимент 3) и в эпителиальных клетках бычьей почки Madin-Darby (MDBK) до и после обработки бутиратом (эксперимент 4) соответственно. Оранжевые прямоугольники иллюстрируют эпигеномные метки, генерируемые в каждом состоянии за исследование. Зеленые прямоугольники описывают наборы данных всего генома, используемые для функциональной аннотации для 15 состояний хроматина, определенных в REPC. Розовые прямоугольники обрисовывают в общих чертах вызванные бутиратом изменения, идентифицированные в состояниях хроматина, экспрессии генов и метилировании ДНК, а также их потенциально затрагиваемые признаки и ткани. Пунктирные линии обозначают этапы проверки, которые мы использовали для результатов в REPC, используя результаты, полученные в экспериментах 2, 3 и 4. Числа в квадратных скобках - это количество анализов, сгенерированных в текущем исследовании.

Изображение в полном размере

Результаты

Общая характеристика эпигеномных, метилированных ДНК и транскриптомных наборов данных

Из четырех экспериментов мы сгенерировали в общей сложности 38 наборов эпигеномных данных всего генома с высоким разрешением, включая шесть различных меток гистонов (H3K4me3, H3K4me1, H3K27ac, H3K27me3, H3K9ac и H3K9me3), RNA poly II, ATAC и CTCF в общей сложности было получено 1 545 698 388 чистых парных операций чтения со средней уникальной степенью сопоставления 73, 20%. Кроме того, мы профилировали шесть наборов данных RNA-seq и шесть наборов данных целого геномного бисульфитного секвенирования (WGBS) из REPC для изучения изменений в экспрессии генов и метилировании ДНК до и после (24 ч) обработки бутиратом, в результате чего было получено 83 648 115 (средний однозначно сопоставленный показатель 86, 9%) и 362 173 297 (31, 9%) чистых парных чтений соответственно. Подробности сводной статистики для всех 50 вновь созданных наборов данных описаны в Дополнительном файле 2: Таблица S1.

Для всех 38 наборов эпигеномных данных, как показано в дополнительном файле 1: Рисунок S1a, мы получили в общей сложности 1 624 657 пиков со средним значением 42 754 (в диапазоне от 738 для РНК pol II в ткани рубца до отъема до 187 475 для H3K27ac в MDBK после лечение бутиратом). В целом, мы получили больше пиков от двух клеточных линий (т.е. REPC и MDBK), чем от реальных тканей рубца, возможно, отражая проблему чувствительности для измерения эпигеномных меток в реальных тканях. Соответствующий охват геномом для пиков в каждом образце составлял в среднем 1, 31% (в диапазоне от 0, 01% для РНК поли II в ткани рубца до 11, 87% для H3K27me3 в REPC после обработки бутиратом) (Дополнительный файл 1: Рисунок S1b). Через 24 ч после обработки бутиратом в REPC мы наблюдали, что CTCF, H3K27me3 и H3K4me3 в целом увеличивали процент охвата их геномом, тогда как H3K27ac, H3K4me1 и ATAC теряли процент охвата геномом (Дополнительный файл 1: Рисунок S1b). Мы наблюдали, что репрессивная гистоновая метка, H3K27me3, демонстрирует большую длину пика, чем другие эпигеномные метки (Дополнительный файл 1: Рисунок S2). Эти эпигеномные метки демонстрировали бимодальное распределение вместе с их ближайшими генами, при этом один пик перекрывался с соответствующим телом гена, а другой находился на расстоянии ~ 100 kb от тела гена (Дополнительный файл 1: Рисунок S3). Первый пик согласуется с обогащением сайтов старта транскрипции (TSS) эпигеномными метками, что указывает на существование цис-регуляторных механизмов, лежащих в основе экспрессии генов (28). Второй пик может подразумевать существование регуляторных элементов дальнего действия (например, усилителей и изоляторов); Тем не менее, необходимы дальнейшие исследования для лучшего понимания его функциональных воздействий на активность генов. Обе из двух репрессивных меток гистонов, H3K27me3 и H3K9me3, демонстрировали более высокий пик на расстоянии ~ 100 кб от генного тела по сравнению с другими эпигеномными метками (Дополнительный файл 1: Рисунок S3). Кроме того, мы обнаружили, что корреляции длины пика против длины экзона были выше, чем корреляции длины пика против длины гена и длины пика против длины хромосомы (Дополнительный файл 1: Рисунок S4-S6), что указывает на эпигеномные пики были более вероятно связаны с экзонами по сравнению с генами и хромосомами. Это может подтвердить, что эпигеномные метки играют важную роль в регуляции транскрипции (11, 15). Мы также наблюдали, что CTCF и ATAC из наборов REPC были связаны со многими активными модификациями гистонов (например, H3K4me1, H3K4me3, РНК poly II, H3K9ac и H3K27ac) как в тканях REPC, так и в рубце (Дополнительный файл 1: Рисунок S7a), демонстрируя эта эпигеномная модификация имела некоторые общие черты между первичными клетками и тканями рубца. Мы определили, что корреляции экспрессии генов образцов в группах (три биологических повторения) были очень высокими (r> 0, 99) с четким разделением между образцами из контрольной и бутиратной обработки (Дополнительный файл 1: Рисунок S7b). Тем не менее, корреляции метилирования ДНК среди шести образцов не показали четкой картины на основе групп (Дополнительный файл 1: Рисунок S7c), что согласуется с концепцией, что метилирование ДНК является относительно долгосрочным регулятором экспрессии генов по сравнению с другими эпигеномными модификациями (29). Это говорит о том, что метилирование ДНК может не регулировать транскрипционные изменения в краткосрочной перспективе, как это было протестировано здесь только в течение 24 часов после обработки бутиратом.

Систематическое определение и характеристика 15 состояний хроматина у крупного рогатого скота

Конкретные комбинации эпигеномных меток в геномной области могут иметь различную биологическую функциональность, часто называемую различными состояниями хроматина (13). Здесь мы определили 15 состояний хроматина вдоль генома, включая такие элементы, как состояния промотор / транскрипт, энхансер, бивалентный TSS / энхансер и репрессивный, посредством интеграции четырех модификаций гистонов с данными ATAC и CTCF в REPC (Рис. 2a - c). Первые три идентифицированных состояния были: (1) сильно активные промоторы / транскрипты, указывающие на активный TSS (TssA); (2) фланкирующий активный TSS (TssAFlnk); и (3) транскрибируются по генам 5 'и 3' (TxFlnk), которые, как было обнаружено, покрывают 1, 88% всего генома. Они характеризовались высокой частотой H3K4me3 в общих и высоких обогащениях вблизи промоторных областей (± 1 т.п.н. вокруг TSS 24 616 генов Ensembl), кодирующих белок областей, генов цинковых пальцев, факторов транскрипции (30) и экспрессированных генов (FPKM> 0, n = 14 839), но не репрессированные гены (FPKM = 0, n = 9777) (рис. 2г, д). TssA также демонстрирует характерно высокое обогащение островков CpG, соответствующее низкому уровню метилирования ДНК (Fig. 2f), тем самым усиливая экспрессию соседних генов и подтверждая хорошо известную отрицательную корреляцию метилирования промоторов и экспрессии генов (31). Между тем, TssAFlnk и TxFlnk демонстрируют высокие уровни метилирования, что также согласуется с высокими уровнями метилирования ДНК генных тел, положительно коррелирующих с экспрессией генов (31). При дальнейшей оценке генов TSS и TES мы наблюдали, что первые три состояния имели высокое обогащение в окрестности (± 2 т.п.н.) TSS и TES для экспрессированных генов в REPC, но не для репрессированных генов (Fig. 2g, h). TssA сосредоточен на TSS экспрессированных генов, в то время как TssAFlnk и TxFlnk фланкируют вокруг TSS экспрессированных генов (Fig. 2g, h). Параметры перехода (отражающие проксимальные положения генома) между состояниями хроматина, полученными из ChromHMM, позволяют предположить, что первые три состояния более вероятно переходят между собой, а не в другие состояния, в то время как TssAFlnk с большей вероятностью перейдет в состояние покоя, чем TssA и TxFlnk были (рис. 2i).

фигура 2
фигура 2

Определение и характеристика 15 состояний хроматина в первичных эпителиальных клетках рубца (REPC). a, b Определения и сокращения 15 состояний хроматина соответственно. c Вероятности эмиссии отдельных эпигеномных меток для каждого состояния хроматина. d Геномные покрытия состояний хроматина. e Обогащение состояний хроматина для различных геномных аннотаций, включая CpG-островки, содержание генов (промоторы были определены как ± 1 т.п.н. вокруг места начала транскрипции, TSS), экспрессированные гены (FPKM> 0, n = 14, 839) в REPC, репрессивные гены (FPKM = 0, n = 9777) в REPC, транскрипционные факторы (TF), гены, особенно высоко экспрессируемые в REPC (REPC_SG, n = 1230), и общие повторы. f Метилирование ДНК через 15 состояний хроматина в REPC. g, h Обогащение состояний хроматина около ± 2 т.п.н. TSS и TES экспрессированных генов, репрессивных генов и генов REPC-SG, соответственно. i Вероятности переходов состояний хроматина, полученные из ChromHMM, отражают проксимальные положения генома среди состояний хроматина

Изображение в полном размере

Мы обнаружили гены (n = 1230) со специфически высокой экспрессией в REPC, сравнивая экспрессию генов REPC с экспрессией генов 77 других соматических тканей и типов клеток крупного рогатого скота, исключая аналогичные ткани в желудочно-кишечном тракте (Дополнительный файл 1: Рисунок S8). Мы обнаружили, что REPC-специфические гены в значительной степени участвуют в окислительно-восстановительных и метаболических процессах (Дополнительный файл 1: Рисунок S8) и с большей вероятностью будут обогащены активными энхансерами (состояния хроматина 4-6: активный энхансер, EnhA; активный энхансер с ATAC, EnhAATAC и слабый активный энхансер, EnhWk) по сравнению с другими состояниями хроматина (Fig. 2e), что указывает на тканевую специфичность многих энхансеров для обеспечения тканеспецифической экспрессии генов (32). Соседние участки как TSS, так и TES REPC-специфических генов были обогащены активными состояниями, ассоциированными с промотором / транскриптом (состояния хроматина 1-3) (Fig. 2g, h). Мы наблюдали, что пики ATAC (состояние хроматина 10) были сильно обогащены для островков CpG и сателлитной ДНК, что позволяет предположить, что структура хроматина островков CpG и сателлитной ДНК создает доступную среду для связывания РНК-полимеразы II и других транскрипционных компонентов (33). Следует отметить фланкирующие двухвалентные TSS / энхансеры (состояние хроматина 12, BivFlnk, покрывающее 0, 56% всего генома), которые не только обогащены вблизи TSS экспрессированных генов, но также обогащены вблизи TSS репрессированных генов. BivFlnk также имел низкий уровень метилирования ДНК и имел высокое обогащение для островков CpG, областей промотора и факторов транскрипции, аналогично состояниям, связанным с активным промотором / транскриптом (Fig. 2d-f). Мы наблюдали, что репрессивный Polycomb (состояние хроматина 13, ReprPC, покрывающее 3, 58% всего генома) проявлял более высокое обогащение вблизи репрессированных генов, чем экспрессируемые гены, и имел высокий уровень метилирования ДНК (Fig. 2e, f), что указывает на их критическую роль в репрессии генов. Параметры перехода между состояниями хроматина, полученные из ChromHMM, позволяют предположить, что слабые / уравновешенные состояния, связанные с энхансером, и состояние ATAC с большей вероятностью переходят в состояние покоя, чем любые другие состояния (рис. 2i).

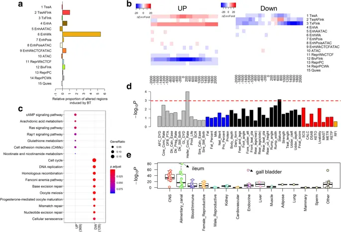
Перекрывая состояния хроматина с эпигеномными метками в тканях рубца и клеточной линии MDBK, мы подтвердили, что состояния хроматина, связанные с TssA, TssAFlnk, TxFlnk, EnhA и EnhAATAC (состояния хроматина 1-5), были в высокой степени представлены для двух гистоновых меток связаны с промоторами и энхансерами (H3K9ac и H3K27ac). Напротив, эти состояния хроматина не были чрезмерно представлены для репрессивной гистонной метки (H3K9me3), как в тканях рубца, так и в MDBK (Fig. 3a). Мы также обнаружили, что TssA глубоко обогащен РНК поли II среди тканей рубца и MDBK. Следует отметить, что паттерны метилирования ДНК 15 состояний хроматина в тканях рубца были очень похожи на РНК (Рис. 2f и 3b). Например, TssA был также гипометилирован в ткани рубца (Fig. 3b). Мы также определили, что TssA обладает наибольшим обогащением для неэкзонических консервативных элементов млекопитающих (Fig. 3c). Эти наблюдения демонстрируют, что большинство определенных состояний хроматина в REPC были единообразными в тканях и типах протестированных клеток (15). Одним из противоречивых открытий было то, что состояние хроматина BivFlnk обогащено только для H3K9ac и H3K27ac в тканях рубца и клетках, но не MDBK, что указывает на его возможную специфичность типа ткани / клетки (Fig. 3a). Точно так же состояние ATAC значительно обогащено для РНК poly II и репрессивного гистонового знака, H3K9me3, в тканях рубца, но не для MDBK (Fig. 3a). Изучив 117 077 QTL для 545 сложных признаков у QTLdb крупного рогатого скота (выпуск 37, 23 декабря 2018 г.) (34), мы подтвердили, что активные промоторы / транскрипты (состояния хроматина 1-3), за которыми следует BivFlnk, демонстрируют самое высокое обогащение для все эти QTLs по сравнению с другими состояниями хроматина оценивается (рис. 3d). Поскольку предыдущие исследования показали, что большинство eQTL были сохранены в тканях (28, 35), мы затем перекрыли хроматиновые состояния с eQTL мышц у крупного рогатого скота (36) и обнаружили, что слабые энхансеры (состояния хроматина 6 и 9) и TxFlnk обладали наибольшим обогащением для eQTL среди всех 15 состояний хроматина (Fig. 3e). Мы также продемонстрировали, что активные промоторы / транскрипты имели наибольшее обогащение для сигнатур селекции, которые были обнаружены у пяти пород крупного рогатого скота в нашем предыдущем исследовании (37) (Рис. 3f), демонстрируя, что положительный отбор с большей вероятностью связан с активными промоторами и транскриптами,

Рисунок 3
Рисунок 3

Функциональные характеристики 15 состояний хроматина. Складка обогащения для эпигеномных меток в тканях рубца (опыты 2 и 3) и клеточной линии MDBK (эксперимент 4). CO и BT представляют контрольную и бутиратную группы лечения соответственно, тогда как BE и AF представляют до и после отъема соответственно. b Особенности метилирования ДНК 15 состояний хроматина в ткани рубца. c Складка обогащений для не кодирующих консервативных элементов млекопитающих (GERP). d Сложность обогащения для 117 077 QTL (длина <10 кб) из 545 сложных признаков у крупного рогатого скота QTLdb. e Сложность обогащения для 11 602 eQTL мышц у крупного рогатого скота. f Ствол обогащения для 585 отдельных регионов по 5 породам крупного рогатого скота. Статистическую значимость для обогащения рассчитывали с использованием точного критерия Фишера, где «**» означает P <0, 01. g GWAS сигнализирует об обогащении 45 сложных признаков в популяции голштинского населения США. h Лучшие пять обогащенных мотивов среди четырех представительных состояний хроматина

Изображение в полном размере

Наш крупномасштабный анализ обогащения сигнала GWAS показал, что активные промоторы и транскрипты (т. Е. TssA, TssAFlnk и TxFlnk) были наиболее богатыми состояниями хроматина по 45 сложным признакам, имеющим экономическое значение в популяции голштинской породы в США (рис. 3g). с находками у крупного рогатого скота QTLdb (рис. 3d). Интересно, что энхансер-ассоциированные области (например, EnhA, EnhWk, EnhAATAC и EnhPoisATAC), которые, вероятно, являются тканеспецифичными, были специально обогащены по признакам типа тела (особенно по росту) и количеству соматических клеток (показатель устойчивости к маститу), предполагая потенциальную роль эпителиальных клеток рубца в росте и врожденных иммунных реакциях (Fig. 3g). Анализ обогащения мотивов показал, что 136 из 922 протестированных мотивов были значительно (с поправкой на P <0, 01) обогащены TssA, в основном, включая семейства мотивов цинкового пальца (n = 21), AP2EREBP (n = 40) и C2C2dof (n = 20) (Дополнительный файл 3: Таблица S2). Это наблюдение демонстрирует, что TssA является горячей точкой для регуляторных факторов транскрипции, и подразумевает, что высокоэкспрессируемые гены также требуют сложного регуляторного механизма для обеспечения их правильного функционирования. Мы обнаружили, что BivFlnk обогащен аналогичными мотивами как TssA, тогда как ReprPC и EnhWk обогащены различными мотивами, такими как Atoh1 и Tcf12, которые принадлежат к семейству bHLH (Fig. 3h).

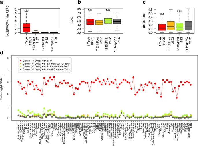
Чтобы исследовать взаимосвязь между состояниями хроматина и экспрессией генов, мы классифицировали гены на четыре категории с различными состояниями хроматина, включая (1) гены (n = 13, 981) с TssA (TssA-гены), (2) гены (n = 4197) с готовой энхансеры (состояние хроматина 7, EnhPois), но не TssA (EnhPois-гены), (3) гены (n = 2452) с BivFlnk, но не TssA (BivFlnk-гены) и (4) гены (n = 4126) с ReprPC, но не TssA (ReprPC-гены). Мы обнаружили, что TssA-гены имеют самую высокую экспрессию в REPC, за которой следуют EnhPois-гены (Fig. 4a). Мы также наблюдали, что TssA-гены и BivFlnk-гены имели более высокую плотность CG и большую длину генов, чем EnhPois-гены и ReprPC-гены (Рис. 4b; Дополнительный файл 1: Рисунок S9). Изучив отношения dn / ds ортологичных генов (эволюция белка) у человека против крупного рогатого скота, мыши против крупного рогатого скота, собаки против крупного рогатого скота, свиньи против крупного рогатого скота и овец против крупного рогатого скота, мы обнаружили, что TssA-гены и BivFlnk-гены были также последовательно ограничены эволюционно по сравнению с двумя другими наборами генов (Fig. 4c; Дополнительный файл 1: Рисунок S10). Мы наблюдали, что TssA-гены были последовательно высоко экспрессированы среди 89 соматических тканей и типов клеток у крупного рогатого скота, что свидетельствует о сохранении TssA среди тканей и типов клеток, тогда как BivFlnk-гены имели тенденцию иметь более высокую экспрессию в областях мозга по сравнению с другими тканями и типы клеток (рис. 4г), указывающие на вероятную регуляторную связь между мозгом и пищеварительной системой (38). Мы также подтвердили, что ортологи TssA-генов были консервативно экспрессированы на высоких уровнях среди 53, 159 и 174 основных тканей человека, мыши и овцы, соответственно (Дополнительный файл 1: Рисунок S11-S13). Анализ функционального обогащения выявил, что TssA-гены значительно вовлечены в основные клеточные процессы, включая процесс биосинтеза пептидов, трансляцию и связывание РНК и ферментов, а также основную функцию в ядрышке (Дополнительный файл 1: Рисунок S14a-d). Напротив, остальные три группы генов были в значительной степени вовлечены в активность сигнальных рецепторов и гормонов, а также в развитие организма, а также функцию во внеклеточном пространстве (Дополнительный файл 1: Рисунок S14a-d). Эти данные также указывают на то, что состояние хроматина активных промоторов эволюционно консервативно как на последовательностях ДНК, так и на уровнях экспрессии генов, что согласуется с нашими предыдущими результатами, демонстрирующими, что паттерны метилирования в промоторах ортологичных генов в сперме в целом сохранялись у млекопитающих (25).

figure4
figure4

Характеристики четырех наборов генов с различными состояниями хроматина. Гены с активными промоторами (TssA; n = 13, 981), гены с готовыми энхансерами, но не активными промоторами (EnhPois; n = 4197), гены с фланкирующим двухвалентным TSS / энхансером, но без активных промоторов (BivFlnk; n = 2452), и гены с репрессивный Polycomb, но не активные промоторы (ReprPC; n = 4126). a, b Сравнение экспрессии и процента CG среди четырех наборов генов, соответственно. c Сравнение отношения dn / ds для четырех наборов генов, соответствующих ортологичным генам человека и крупного рогатого скота. Статистические значения для сравнений рассчитывали с использованием t-критерия, где «***» означает P <0, 001. d Экспрессия (медиана log 2 (FPKM + 1)) для четырех наборов генов в 88 соматических тканях и типах клеток у крупного рогатого скота

Изображение в полном размере

Индуцированные бутиратом изменения в состояниях хроматина, экспрессии генов и метилировании ДНК

Четыре гистоновых метки, CTCF и ATAC обработанного бутиратом REPC были проанализированы как важный шаг на пути к полному пониманию молекулярного механизма активности генома, индуцированного бутиратом (39). После 24-часовой обработки REPC 5 мМ бутиратом в средах мы наблюдали наибольшие изменения в состояниях хроматина для слабого энхансера и состояний TssAFlnk, которые показали увеличение в 6, 43 и 2, 04 раза общей доли областей по сравнению с контрольная группа соответственно (рис. 5а). В общей сложности мы обнаружили 1266 дифференциально экспрессированных генов (DEG), индуцированных обработкой бутиратом, включая 934 повышающих и 332 пониженных DEG, соответственно (Дополнительный файл 4: Таблица S3 и Дополнительный файл 5: Таблица S4). Интересно, что мы обнаружили, что TSS с повышенной активностью DEG (± 20 т.п.н.) приобретали обогащение для TssA и TxFlnk, в то время как теряли обогащение для BivFlnk и ReprPC после воздействия бутирата, демонстрируя, что часть BivFlnk, вероятно, переходила в активные промоторы / транскрипты после обработки бутиратом, и тем самым повышается суммарная экспрессия соответствующих генов (Fig. 5b). TSS подавленных DEGs уменьшал обогащение TssA, TssAFlnk и TxFlnk, вероятно, объясняя сопутствующее снижение их экспрессии генов (Fig. 5b). Эти результаты демонстрируют решающее взаимодействие между состояниями хроматина и экспрессией генов в эпителиальных клетках рубца во время воздействия бутирата. Анализ функционального обогащения дополнительно показал, что позитивно регулируемые DEG вовлечены в сигнальный путь цАМФ, метаболизм арахидоновой кислоты и сигнальный путь Ras, тогда как негативно регулируемые DEG вовлечены в клеточный цикл, репликацию ДНК и мейоз ооцитов (Fig. 5c). Интересно, что анализ обогащения сигнала GWAS продемонстрировал, что эти DEG также были в значительной степени связаны с экономическими признаками у молочного скота, такими как уровень зачатия и рост телок (Рис. 5d). Тканеспецифический анализ генного обогащения также показал, что эти ДЭГ были высоко экспрессированы не только в пищеварительной системе (например, в подвздошной кишке и двенадцатиперстной кишке), но также в областях мозга (например, гиппокампе и лобной коре) (Рис. 5e; Дополнительный файл 6: Таблица S5), предоставляя предполагаемые доказательства существования оси кишки-мозга, возможно, из-за прямого или косвенного взаимодействия между кишечной микробиотой и центральной нервной системой (40). Хотя подавляющее большинство метилирования ДНК было сохранено во время обработки бутиратом, в общей сложности 40 дифференциально метилированных областей (DMR) показали самое высокое обогащение для состояний ATAC и BivFlnk (Дополнительный файл 1: Рисунок S15; Дополнительный файл 7: Таблица S6).

figure5
figure5

Бутират-индуцированная динамика в состояниях хроматина, экспрессии генов и связанных с ними признаках и тканях. Относительная доля измененных областей, индуцированных обработкой бутиратом (24 ч) в первичных эпителиальных клетках рубца (REPC). Относительная доля измененных областей для состояния хроматина была рассчитана как измененная (увеличенная или уменьшенная) длина этого состояния хроматина во время обработки бутиратом, деленная на общую длину этого конкретного состояния хроматина до обработки. b Изменения складок обогащения положительно (слева) и пониженно (справа) дифференциально экспрессируемых генов (DEG) для 15 состояний хроматина до и после обработки бутиратом, соответственно. c Значительно обогащенные пути KEGG для повышенных и пониженных уровней DEG, соответственно. d GWAS сигнализируют об обогащении DEG для 45 сложных признаков у крупного рогатого скота. Красная пунктирная линия соответствует скорректированному Бонферрони значению P = 0, 05. e Тканеспецифический анализ генного обогащения (гипергеометрический тест) для DEG

Изображение в полном размере

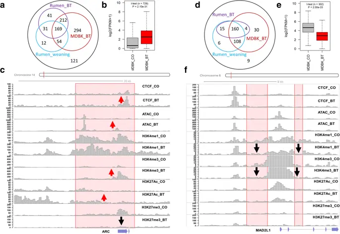
На уровне всего генома мы наблюдали, что 61, 41% BivFlnk сохранялись после 24-часовой обработки бутиратом по сравнению с контрольной группой, в то время как ~ 20% переходили в активные состояния промотора / транскрипта (первые три состояния хроматина), что указывает на усиление регуляции соответствующие гены (Дополнительный файл 1: Рисунок S16a). Примечательно, что мы обнаружили, что 470 из 934 активированных DEG (± 20 т.п.н.) были связаны с переходом из BivFlnk в активные состояния промотора / транскрипта (TssA, TaaAFlnk и TxFlnk) через 24 ч после обработки бутиратом, и кратные изменения этих генов были значительно больше, чем у других с повышенной активностью DEG (Дополнительный файл 1: Рисунок S16b). Оставшиеся позитивные DEGs с большей вероятностью приобретали состояние хроматина, связанное со слабым энхансером, за которым следовали BivFlnk и активный энхансер (дополнительный файл 1: рисунок S16c). Кроме того, мы обнаружили, что 266, 453 и 729 из 934 активированных DEG получили по крайней мере одну из трех активных эпигеномных меток (т.е. H3K9ac, H3K27ac и RNA pol II) в ткани рубца после отлучения от груди, в рубце ткани после обработки бутиратом и в MDBK после обработки бутиратом соответственно (рис. 6а). Изучив данные транскриптома в MDBK до и после лечения бутиратом (41), мы подтвердили, что уровни экспрессии этих 729 генов были также значительно повышены через 24 часа после обработки бутиратом (Fig. 6b), что указывает на то, что бутират может вызывать сходные клеточные ответы через разные типы клеток и тканей. Мы показали один пример - ген ARC, который играет ключевые роли в регуляции как синаптической пластичности, так и иммунной системы (42, 43) (изменение кратности = 23, 26) на рис. 6c, в качестве примера активированных DEG, у которых состояние хроматина перешло от BivFlnk к TssA, TssAFlnk и TxFlnk после обработки бутиратом.

figure6
figure6

Сравнение дифференциально экспрессируемых генов (DEG) и изменений состояний хроматина в REPC, тканях рубца и MDBK. a Наложение положительно регулируемых DEG после обработки бутиратом в REPC с генами, набирающими по меньшей мере одну из трех активных эпигеномных меток (H3K9ac, H3K27ac и RNA pol II) после обработки бутиратом или отлучения от груди в тканях рубца или после обработки бутиратом в MDBK, соответственно. b Сравнение экспрессии для 729 активированных DEG, также набирающих активные эпигеномные метки в MDBK до и после обработки бутиратом. c Изменения отдельных эпигеномных меток гена ARC до и после обработки бутиратом в REPC, показанные в качестве примера активированных DEG, которые имеют переход состояния хроматина из BivFlnk в активный промотор / транскрипт (выделенная область). Столбцы представляют собой число считываний входной эпигеномной последовательности в каждом окне 200 б.п. d Наложение пониженной регуляции DEG после обработки бутиратом в REPC с генами, теряющими по крайней мере одну из трех активных эпигеномных меток (H3K9ac, H3K27ac и RNA pol II) после обработки бутиратом или отлучения от груди в тканях рубца или после обработки бутиратом в MDBK, соответственно. e Сравнение экспрессии для 302 пониженных DEG, также теряющих активные эпигеномные метки в MDBK до и после обработки бутиратом. f Изменения отдельных эпигеномных меток гена MAD2L1 до и после обработки бутиратом в REPC, показанные в качестве примера подавленной DEG, демонстрирующей переход состояния хроматина из TssAFlnk в состояние покоя (Quies) (выделенные области)

Изображение в полном размере

Среди первых трех активных состояний хроматина мы наблюдали, что TssA был более стабильным во время обработки бутиратом, поскольку сохранялось 76, 03%, в то время как только 59, 94% и 43, 19% TssAFlnk и TxFlnk сохранялись, соответственно. Следует отметить TssAFlnk, который перешел в состояние покоя на 11, 31%, тогда как только TssA и TxFlnk перешли только на 0, 07% и 0, 54% соответственно (Дополнительный файл 1: Рисунок S17a). В пределах 332 DEG с пониженной регуляцией (± 20Kb) мы обнаружили, что пятью наиболее динамичными состояниями хроматина, индуцированными обработкой бутиратом, были переходы от TssAFlnk и TxFlnk к слабому энхансеру, покоящемуся, активному энхансеру и уравновешенному энхансеру (дополнительный файл 1: рисунок S17a), Мы обнаружили, что 289, 179 и 302 из 332 подавленных DEG (± 20Kb) также демонстрировали потерю по меньшей мере одной из трех активных эпигеномных меток (то есть H3K9ac, H3K27ac и RNA pol II) в тканях рубца после отлучения от груди, в тканях рубца с обработкой бутиратом и в MDBK с обработкой бутиратом, соответственно (Рис. 6d). Изучив транскриптом из ответов клеток MDBK до и после обработки бутиратом, мы убедились, что экспрессия 302 из 332 генов была значительно снижена через 24 часа при обработке бутиратом (Fig. 6e). Мы показали изменения отдельных эпигеномных меток гена MAD2L1 (кратное изменение = - 27, 54) до и после обработки бутиратом на рис. 6f, в качестве примера подавленной DEG. MAD2L1 является ключевым компонентом контрольной точки сборки митотического веретена и ассоциируется с множественными опухолевыми процессами (44, 45).

обсуждение

Таким образом, мы создали первую глобальную карту регуляторных элементов (15 уникальных состояний хроматина) и определили их скоординированную активность у крупного рогатого скота посредством профилирования по всему геному для шести специфических модификаций гистонов, РНК-полимеразы II, сайтов связывания CTCF, доступности ДНК, ДНК метилирование и транскриптомы в первичных эпителиальных клетках рубца (REPC), тканях рубца и эпителиальных клетках бычьей почки Madin-Darby (MDBK). Функциональные аннотации генома в REPC фиксируют замечательное разнообразие геномных функций, кодируемых различными состояниями хроматина, и показывают, что большинство из них согласуются между тканями и типами клеток. Мы выявили значительные ассоциации состояний хроматина с экспрессией генов и метилированием ДНК, а также продемонстрировали важность всесторонней функциональной аннотации для облегчения лучшего понимания генетической основы, лежащей в основе вариации сложных признаков, eQTL, позитивного отбора и адаптивной эволюции у крупного рогатого скота. Наши результаты прямо подтверждают концепцию, что проксимальные регуляторные элементы способствуют позитивному отбору и адаптивной эволюции современных пород овец, в то время как в предыдущем исследовании сообщалось о сходной идее посредством межвидового картирования данных функциональных аннотаций человека в геноме овец (51). Кроме того, мы наблюдали, что большая часть (~ 70%) генома крупного рогатого скота в REPC рубца существует в состоянии покоя, аналогично данным, полученным из тканей человека, где приблизительно две трети эталонного эпигенома в каждой ткани и типе клеток находятся в состоянии покоя (15)., 52).

Жвачные животные используют VFA в качестве основных питательных энергетических ресурсов (3). Большинство VFA захватываются и используются в эпителии рубца и других желудочно-кишечных органах (2). Внутренние потребности VFA добавляют уровень повышенной чувствительности к жвачным клеткам. Полный спектр биологических ролей и молекулярных механизмов, которые бутират может играть в геномной активности крупного рогатого скота, интенсивно изучался in vitro и in vivo. При концентрации 5 мМ бутират вызывает специфические изменения экспрессии генов и эпигеномных ландшафтов в клетках MDBK (5, 6, 7, 10, 41). По сравнению с клеточной линией MDBK REPC обеспечивает лучшую модель in vitro и имитирует эпителий рубца гораздо ближе, чем клетки MDBK. Для подтверждения данных эксперимента in vitro с REPC эксперименты in vivo с тканями рубца до и после отлучения от груди и тканями рубца до и после обработки бутиратом путем прямой инфузии (53) были также выполнены с помощью секвенирования ChIP. Наши данные свидетельствуют о том, что большинство определенных состояний хроматина в REPC в целом были одинаковыми для разных тканей и типов клеток. Конечно, будущие исследования с дополнительными эпигеномными метками и типами тканей / клеток необходимы для более полной функциональной аннотации генома крупного рогатого скота и подтверждения существенной роли бутирата в развитии рубца и генетической активности.

Кроме того, наши данные убедительно подтвердили, что бутират может изменять эпигеномные ландшафты и состояния хроматина как в тканях рубца, так и в клеточных линиях, что приводит к специфическим изменениям в экспрессии генов и влияет на дифференцировку / развитие рубца. Мы проиллюстрировали, что повышающие и понижающие гены, индуцированные обработкой бутиратом, демонстрируют отличительные изменения в состояниях хроматина и измененные биологические функции. Общепринято, что модификации гистонов играют решающую роль в контроле экспрессии генов. Бутират, как нативный ингибитор HDAC, повторно индуцирует посттрансляционные модификации гистонов и, таким образом, регулирует рост клеток, апоптоз и дифференцировку клеток при многих типах рака (46). Многие ранее опубликованные доклады были посвящены биологическому воздействию бутирата на раковые клетки. В результате накоплено множество знаний о бутирате как ингибиторе HDAC, роли аберрантного ацетилирования гистонов в онкогенезе и возможности химиопрофилактики и терапии рака (46, 47, 48, 49). Существует небольшая, если таковая имеется, информация о биологическом воздействии бутирата на «нормальные» клетки. И еще меньше доступной литературы, касающейся фундаментального механизма эпигеномной регуляторной активности бутирата в развитии и функционировании рубца. Ингибирующая активность HDAC бутирата делает его уникально подходящим индуктором для специфических изменений эпигеномного ландшафта в передней кишке жвачных животных. Определение степени, в которой эпигеномный ландшафт и состояния хроматина модифицируются посттрансляционной модификацией гистонов, вызванной бутиратом, является критическим шагом на пути к пониманию того, как это питательное вещество нарушает специфические транскриптомы на механистическом уровне. Путем изучения динамического изменения состояний хроматина, вызванного бутиратом, одновременно с изменениями транскрипционной активности, наблюдаемыми в REPC, мы впервые смогли установить сильную корреляцию между элементами питания, модификациями гистонов, состояниями хроматина, геномной активностью и клеточными функциями у крупного рогатого скота., Наши результаты также проливают свет на предполагаемое использование функции HDAC в химиопрофилактической терапии при злокачественных и незлокачественных, гиперпролиферативных и воспалительных расстройствах у людей (50).

Выводы

Мы создали первую глобальную карту регуляторных элементов (15 состояний хроматина) и определили их скоординированные действия у крупного рогатого скота. Интегрируя ряд наборов данных по всему геному, таких как экспрессия генов в разных тканях / видах, метилирование ДНК, связанные с признаками варианты, сигнатуры отбора и элементы эволюционного сохранения, мы демонстрируем решающую роль функциональной аннотации генома для понимания регуляции генома., сложное изменение характера и адаптивная эволюция в животноводстве. Используя бутират для индукции динамики эпигеномного ландшафта, мы наблюдали корреляцию между элементами питания, состояниями хроматина, активностями генов и фенотипическими результатами.

методы

Коллекции образцов и секвенирование следующего поколения

В данном исследовании все процедуры на животных проводились с одобрения Протокола по уходу за животными № 15-008 Центра сельскохозяйственных исследований Белтсвилля (BARC). Экспериментальные процедуры на животных (инфузия бутирата и биопсия рубца), выделение РНК и секвенирование были подробно описаны в нашем предыдущем докладе (53). Первичные эпителиальные клетки рубца были выделены из 2-недельного голштинского бычка, получавшего только заменитель молока. Методы выделения и культивирования эпителиальных клеток рубца были описаны ранее (54). Клеточная линия MDBK была приобретена у ATCC (ATCC CCL-22; Manassas, VA, USA) и выращена в необходимой среде Игла с 5% эмбриональной бычьей сывороткой.

Бутиратная обработка клеточной культуры

Виды жвачных животных эволюционировали для метаболизма короткоцепочечных жирных кислот, чтобы удовлетворить до 70% их потребности в питательной энергии (2, 55). Концентрация короткоцепочечных жирных кислот у жвачных животных намного выше, чем у людей и других животных (2). Основываясь на нашем предыдущем эксперименте с клетками MDBK, обработка 5 мМ бутирата in vitro может вызывать значительные изменения в уровне ацетилирования гистона и активности транскрипции без индуцированного значительного апоптоза (6). Таким образом, 5 мМ бутират добавляли в культуральную среду в течение 24 ч для обработки клеток бутиратом.

ATAC-seq, CTCF-seq и ChIP-seq H3K27ac, H3K27m3, H3K4m1 и H3K4m3 в первичных эпителиальных клетках рубца (RPEC) выполняли с использованием NextSeq 500 (Illumina, Inc., Сан-Диего, Калифорния, США) в Active Motif., Inc. (Карлсбад, Калифорния, США). ChIP-последовательность эпителиальных тканей рубца и клеток MDBK была выполнена, как сообщалось в нашей более ранней публикации (10). Вкратце, ДНК, извлеченную из обычной процедуры ChIP, количественно определяли с использованием флуорометра QuantiFluor (Promega, Madison, WI, USA). Целостность ДНК проверяли с использованием Agilent Bioanalyzer 2100 (Agilent; Пало-Альто, Калифорния, США). Затем ДНК обрабатывали, включая восстановление концов, лигирование адаптера и выбор размера, с использованием набора для подготовки образцов Illumina, следуя инструкциям производителя (Illumina, Inc., Сан-Диего, Калифорния, США). Конечные библиотеки ДНК были проверены и секвенированы при скорости 75 нт на каждую прочитанную последовательность с использованием платформы Illumina HiSeq 2500.

Экстракция РНК и секвенирование РНК

Экстракция РНК проводилась в соответствии с процедурой, описанной ранее (41). Тотальную РНК из шести образцов эпителиальных клеток рубца экстрагировали с использованием тризола (Invitrogen, Carlsbad, CA, USA) с последующим расщеплением ДНКазой и очисткой колонки Qiagen RNeasy (Qiagen, Valencia, CA, USA). Целостность РНК была проверена с использованием Agilent Bioanalyzer 2100 (Agilent, Пало-Альто, Калифорния, США). Высококачественную РНК (номер целостности РНК (RIN): 9, 0) обрабатывали с использованием набора для подготовки образца РНК Illumina TruSeq, следуя инструкции производителя (Illumina, Inc., Сан-Диего, Калифорния, США). После процедур контроля качества (QC) отдельные библиотеки RNA-seq были объединены на основе соответствующих им специфичных для образца адаптеров по 6 п.н. (пар оснований) и секвенированы парный конец со считыванием 150 п.н. / последовательность (PE150) с использованием секвенсора Illumina HiSeq 2500,

Секвенирование целого генома бисульфита (WGBS)

Все эксперименты проводились в соответствии с опубликованными методиками (56, 57, 58). Вкратце, ДНК из культуры REPC выделяли экстракцией фенолом / хлороформом. ДНК (100 нг) превращали в бисульфит и подвергали подготовке библиотеки с использованием набора для приготовления библиотеки Pico Methyl-Seq ™ (Zymo), следуя инструкциям поставщика. Высокочувствительные ДНК-чипы были использованы для оценки качества библиотек на Agilent Bioanalyzer и количественно с помощью флуориметра Qubit. Библиотеки секвенировали на Illumina HiSeq2500 (секвенирование парным концом по 150 б.п.).

Биоинформатический анализ для всех эпигеномных меток, RNA-seq и метилирования ДНК

Мы удалили необработанные чтения, которые не прошли качественный фильтр Illumina. В исследовании REPC мы сгенерировали 385 544 396 и 428 908 598 чистых парных чтений для четырех наборов данных ATAC-seq и десяти наборов данных ChIP-seq соответственно, используя Illumina NextSeq 500. Мы также сгенерировали 39 941 058 парных концов чистое чтение как случайный фоновый ввод. В оставшихся трех исследованиях мы сгенерировали в общей сложности 731 245 394 чистых чтения парного конца и 3 247 857 и 5 709 815 чистых чтений парного конца в качестве случайного входного фона для исследований рубцовой ткани и исследований MDBK соответственно. Затем мы сопоставили чистые чтения с эталонным геномом крупного рогатого скота (UMD3.1.1), используя алгоритм BWA с настройками по умолчанию (59). Мы только сохранили чтения однозначно выровненными с менее чем двумя несоответствиями для последующего анализа. Мы использовали MACS2.1.1 для пикового вызова с настройками параметров по умолчанию, ища значительное обогащение в исследуемых выборках по сравнению с файлом входных данных (т. Е. Случайным фоном) (60). Мы рассчитали пиковые корреляции среди всех 38 эпигеномных образцов, используя следующую стратегию. Вкратце, мы вычислили корреляцию образца A с образцом B как число пиков в A, перекрытых с B, поделенное на общее количество пиков в A, в то время как корреляция B с A как число пиков в B, перекрытых с A, деленное на общее количество пиков в образце B.

Мы использовали многомерную скрытую марковскую модель (HMM), реализованную в ChromHMM версии 1.18 (61), для определения 15 состояний хроматина с использованием скользящих окон по 200 п.н. путем объединения всех шести эпигеномных меток и одного входного случайного фона в REPC. Этот метод может обеспечить беспристрастное и систематическое обнаружение состояния хроматина по всему геному (13, 61). Мы вычислили кратность обогащения каждого состояния для каждой внешней аннотации (например, островков CpG) как (C / A) / (B / D), где A - количество оснований в состоянии хроматина, B - количество оснований в внешняя аннотация, C - число оснований, перекрывающихся между состоянием и внешней аннотацией, а D - количество оснований в геноме. Мы рассчитали значимость обогащения, используя точный критерий Фишера.

Для всех 12 наборов данных RNA-seq и WGBS в исследовании REPC (три биологических копии в каждом состоянии) мы провели контроль качества и обрезку с помощью FastQC (https://www.bioinformatics.babraham.ac.uk/projects/fastqc /) и Trim_Galore (версия 0.4.1) (https://www.bioinformatics.babraham.ac.uk/projects/trim_galore/) соответственно. Обычно мы удаляли адаптеры и считывали с низким качеством (Q <20) или короче 20 б.п. Для RNA-seq мы использовали STAR aligner (62) и программные инструменты Cufflinks (63) для количественной оценки экспрессии генов и проведения дифференциально-экспрессионного анализа, где использовались только однозначно отображенные чтения. Мы использовали значение FPKM каждого гена в качестве его нормализованного уровня экспрессии. Мы определили DEG как исправленное Бонферрони значение P менее 0, 05 и log 2 (кратное изменение) более 2. Для WGBS все чистые данные были сопоставлены с эталонным геномом крупного рогатого скота (UMD 3.1.1) с использованием bowtie2 (64). Затем мы применили программное обеспечение Bismark (65) с настройками по умолчанию для извлечения информации о метилцитозине. Мы сохранили локусы с минимум 10 чистыми чтениями для дальнейшего анализа. Мы определили DMR, используя метилКит с размером окна 500 б.п. и размером шага 500 б.п. (66). Вкратце, мы использовали модель логистической регрессии, реализованную в функции CalculateDiffMeth, для обнаружения DMR. Мы вычислили значения P путем сравнения пригодности модели альтернативных моделей (с эффектами лечения) с нулевой моделью (без эффектов лечения) и скорректировали до значений q для множественного тестирования с использованием метода SLIM (67). Мы рассматривали значение q менее 0, 05 и абсолютное значение разности метилирования более 10% в качестве DMR.

Анализ обогащения сигналов GWAS

Мы применили тест набора маркеров на основе суммы, реализованный пакетом R для количественного генетического и геномного анализа (пакет QGG; https://psoerensen.github.io/qgg/), для анализа обогащения сигнала GWAS во всех 15 состояниях хроматина и бутират-индуцированные ДЭГ. Предыдущие исследования продемонстрировали, что этот подход обладает такой же или лучшей эффективностью, чем другие обычно используемые тесты с набором маркеров, особенно в случае высокополигенных сложных фенотипов (23, 24, 68, 69, 70). Вкратце, мы рассчитали следующую сводную статистику для каждого геномного признака (например, состояние хроматина или список DEG):

$$ {T} _ {mathrm {sum}} = {sum} _ {i = 1} ^ {m _ {mathrm {f}}} {b} ^ 2, $$

где T sum - суммарная статистика для каждого геномного признака, b - эффект SNP в GWAS с одним маркером; b 2 - это квадрат b, а m f - количество SNP, перекрывающих проверяемый геномный признак. Мы определили связь геномного признака со сложным признаком с помощью теста перестановки круговых генотипов в 10000 раз для T суммы геномного признака. Мы рассчитали эмпирическое значение P для геномного признака как долю случайной суммы T из перестановки, превышающей наблюдаемую сумму T. В общей сложности мы проанализировали 45 сложных признаков, в том числе 18 телосложения, 6 молочной продуктивности, 12 репродукций, 8 здоровья и 1 эффективность кормления. Детали анализа GWAS сигнального маркера (маркер вмененной последовательности; n = ~ 3 миллиона) для определения конформации тела, репродукции и выработки молока у 27 214 быков голштинской породы из США можно найти в (71). Детали признаков здоровья (маркер вмененной последовательности; n = ~ 3 миллиона) для ~ 10000 быков можно найти у Freebern et al. (2019, представлен), в то время как подробности эффективности кормления (маркер высокой плотности; n = ~ 300 000) для 3947 коров голштинской породы (т.е. потребление остаточного корма, RFI) были описаны Li et al. (2019, принято в J Dairy Sci).

Анализ обогащения тканей для DEG и другой последующий анализ биоинформатики

Чтобы обнаружить типы тканей / клеток, которые могут быть связаны с DEG, индуцированными обработкой бутиратом, мы провели анализ обогащения для этих DEG с использованием генов, специфичных для типа ткани / клетки. Ранее мы единообразно проанализировали в общей сложности 732 набора данных RNA-seq для выявления генов, специфичных для типа ткани / клетки, с учетом известных ковариат (например, пола и возраста), включая 91 различный тип ткани / клетки у крупного рогатого скота. Детали генов, специфичных для типа ткани / клетки, были обобщены Fang et al. (2019; отправлено; https://github.com/LingzhaoFang1/Cattle-GeneAtlas). Для генов, специфичных для типа ткани / клетки, мы выбрали лучшие 5% генов, которые были специфически высоко экспрессированы в типе ткани / клетки в качестве соответствующих генов, специфичных для типа ткани / клетки. Затем мы использовали гипергеометрический тест, подобный анализу обогащения GO, реализованному в clusterProfiler (72). Для изучения биологической функции списка генов мы провели анализ функционального обогащения гена с использованием R package clusterProfiler (72), где использовался гипергеометрический тест, основанный на текущих базах данных GO и KEGG. Мы использовали HOMER (https://homer.ucsd.edu/homer/motif/) для проведения анализа обогащения мотива для состояний хроматина, рассматривая весь геном в качестве фона. Мы скорректировали значения P для многократного тестирования, используя метод FDR.

Доступность данных и материалов

Все данные высокопроизводительного секвенирования, проанализированные в этом исследовании, хранятся в базе данных NCBI GEO под регистрационным номером GSE129423 (73). Аннотированные хроматиновые состояния REPC и все пики эпигеномных меток в этом исследовании общедоступны в (74). All the data will be deposited in the FAANG portal in the near future and be available to FAANG project community. The reference genome and gene annotation files (including all the sequence ontology, orthologues genes among mammals, and evolutionarily conserved regions) of UMD3.1.1 were downloaded from Ensembl v94 (75). The Cattle QTLdb (release 37, Dec. 23, 2018) was obtained from (34). The gene expression among 53 tissues in human was obtained from (76). The gene expression among 153 tissues in mouse was downloaded from (77). The gene expression among 174 tissues in sheep was downloaded from (78). The transcriptional factors in cattle were obtained from (30). The selection signatures in cattle were obtained from (37). The eQTLs of muscle in cattle were obtained from (36).

Сокращения

BivFlnk:
Flanking bivalent TSS/enhancers
DEG:
Дифференциально экспрессируемые гены
DMR:
Дифференциально метилированные регионы
EnhA:
Active enhancer
EnhAATAC:
Active enhancer with ATAC
EnhWk:
Weak active enhancer
eQTL:
Локусы количественных признаков экспрессии
HDAC:
Гистоновая деацетилаза
MDBK:
Madin-Darby bovine kidney epithelial cells
REPC:
Rumen epithelial primary cells
REPC-SG:
REPC-specific genes
ReprPC:
Repressive Polycomb
TES:
Transcriptional end sites
TSS:
Transcriptional start sites
TssA:
Active TSS
TssAFlnk:
Flanking active TSS
TxFlnk:
Transcribed at gene 5′ and 3′
ЛЖК:
Летучие жирные кислоты
WGBS:
Whole-genome bisulfite sequencing