Hi-C как инструмент для точного выявления и характеристики хромосомных перестроек и изменения количества копий в опухолях человека

Hi-C как инструмент для точного выявления и характеристики хромосомных перестроек и изменения количества копий в опухолях человека
Hi-C как инструмент для точного выявления и характеристики хромосомных перестроек и изменения количества копий в опухолях человека

Хромосомные перестройки происходят конституционно в общей популяции и соматически в большинстве случаев рака. Обнаружение сбалансированных перестроек, таких как реципрокные транслокации и инверсии, является проблематичным, что особенно вредно в онкологии, где перестройки играют диагностическую и прогностическую роль. Здесь мы опишем использование Hi-C в качестве инструмента для обнаружения как сбалансированных, так и несбалансированных хромосомных перестроек в первичных образцах опухолей человека, с возможностью определения точек разрыва хромосом для разрешения bp. Кроме того, мы показываем, что профили числа копий также могут быть получены из одних и тех же данных, причем при значительно меньших затратах, чем стандартные методы секвенирования.

Фон

Хромосомные перестройки являются продуктом ошибочно отремонтированных двухцепочечных разрывов (DSB) в ДНК, что приводит к аберрантному соединению концов. Перестановки могут происходить посредством прямого обмена без выгоды или потери генетического материала (взаимные или сбалансированные перегруппировки) или приводить к удалению или дублированию (несбалансированные перегруппировки). Хотя несбалансированные перестройки часто можно обнаружить цитогенетически или с помощью молекулярных методов, сбалансированные перестройки, такие как инверсии и взаимные транслокации, не выявляются с помощью методов на основе количества копий (CNV) и часто являются цитогенетически загадочными, что приводит к дефициту в обнаружении. Это означает, что клинически значимые слитые гены и аберрантные сопоставления регуляторного элемента с онкогенами потенциально отсутствуют. Новые методы, включающие секвенирование следующего поколения (NGS), были разработаны, чтобы попытаться преодолеть эту погрешность обнаружения, но ни один не был однозначно успешным, когда точки останова хромосомы еще не известны (1, 2, 3, 4, 5, 6, 7, 8, 9, 10, 11, 12). Одним из основных недостатков использования методов NGS для обнаружения сбалансированных перестроек является значительная глубина последовательности и связанные с этим затраты, необходимые для дифференциации реальных контрольных точек от ложных срабатываний, вызванных ошибками последовательности. Современные методы работают лучше всего с глубиной как минимум 40x (12), и даже в этом случае обнаружение может быть затруднено из-за низкой сопоставимости в повторяющихся областях, что означает, что перегруппировки, включающие центромерные, гетерохроматические или области высокой гомологии, часто неразличимы. Это явный недостаток, так как многие рекуррентные перестройки опосредованы рекомбинацией между сегментальными дупликациями или гомологичными последовательностями (13) и, следовательно, будут иметь по меньшей мере одно отображение точек останова в повторяющихся последовательностях.

Здесь мы демонстрируем способность внутриядерного Hi-C (14), производного метода захвата конформации хромосомы (3C) (15), обнаруживать как известные, так и новые, сбалансированные и несбалансированные хромосомные перестройки из клеточных линий и образцов опухолей человека., В дополнение к обнаружению хромосомных аномалий, мы показываем, что информация о количестве копий также может быть получена из данных, позволяя обнаруживать усиление, амплификацию и удаление областей генома, а также перестройки, которые могут быть обнаружены из одного эксперимента. Хотя Hi-C ранее использовался для обнаружения и подтверждения перестройки хромосом в клеточных линиях (16, 17, 18), до сих пор он не использовался на материале первичной опухоли человека или для обнаружения информации о количестве копий.

Результаты

Сбалансированное и несбалансированное обнаружение перемещения

В попытке обнаружить хромосомные перестройки и определить точность идентификации точки останова мы выполнили Hi-C в ядре на двух линиях лимфобластоидных клеток человека с известными хромосомными транслокациями между хромосомами 11 и 22. FY1199 имеет сбалансированную конституциональную транслокацию, 46, XY, t (11; 22) (q23.3; q11.2), и DD1618 получен от пациента с синдромом Эмануэля (OMIM # 609029), несущего несбалансированный продукт той же транслокации - 47, XX, + der (22) t (11); 22) (q23, 3; q11, 23) мат) (19). Hi-C исследует пространственную близость внутри ядра, анализируя контакты между областями генома. Вкратце, клетки сшиты с формальдегидом, чтобы сохранить пространственное сопоставление ДНК. Затем ДНК разрезают рестриктазой и свободные липкие концы заполняют биотинилированными нуклеотидами перед выделением концов фрагментов, которые находятся в непосредственной пространственной близости. Затем поперечные связи меняют местами, очищенную геномную ДНК фрагментируют, лигирующие соединения восстанавливают на магнитных шариках, покрытых стрептавидином, и полученную библиотеку минимально амплифицируют для секвенирования парного конца. Для любого конкретного рестрикционного фрагмента подавляющее большинство событий лигирования будет происходить с фрагментами в первых нескольких сотнях килобаз (kb) смежной последовательности в линейном геноме. Частота таких внутрихромосомных (цис) событий лигирования, представленная сильной диагональю на тепловых картах Hi-C, логарифмически уменьшается с расстоянием генома. Транс или межхромосомные взаимодействия расположены вне диагонали и обычно присутствуют на уровне уровня цис-контактов (14).

Когда хромосомные перестройки объединяют дистальные области одной и той же или разных хромосом, на тепловой карте должны быть видны четкие блоки того, что кажется необычайно сильным цис- или транс-взаимодействиями на большие расстояния (Рис. 1b). Тепловые карты Hi-C для обеих клеточных линий показали четкие блоки сильной транслигации между хромосомами 11 и 22. У пациента с дисбалансным синдромом Эмануэля был один блок с самыми сильными контактами, возникающими в известных точках разрыва (20). Напротив, сбалансированная транслокационная клеточная линия, FY1199, показала контакты, разделенные между двумя блоками, что привело к появлению «бабочки» (Fig. 1c). Эти блоки были соединены в точке наиболее сильных контактов, соответствующих известным хромосомным точкам разрыва (20). Этот результат можно ожидать, когда перегруппировка является обратной и присутствуют обе производные хромосомы.

фигура 1
фигура 1

Hi-C обнаруживает хромосомные перестройки. Обзор метода Hi-C. b Карикатурное изображение сшитой ДНК в нормальном ядре (вверху) и в несбалансированных и сбалансированных ядрах, переносящих транслокацию, с размеченными производными хромосомами (der). Типичные парные чтения конца и теоретические тепловые карты также показаны. c Частичные тепловые карты для хромосом 11 и 22, полученные из двух наборов данных Hi-C, выполненных на клеточных линиях человека от пациента с синдромом Эмануэля и сбалансированного переносчика переноса. В красной рамке показаны взаимодействия, наблюдаемые в производной хромосоме 22, а в зеленой рамке - взаимодействия из производной хромосомы 11 (до центромеры). Идеограммы для хромосом 11 и 22 предоставлены для справки. d Тепловая карта взаимодействия Hi-C линии клеток мыши, показывающая неожиданные хромосомные перестройки. Хромосомы перечислены вдоль осей x и y в числовом порядке. Все три предполагаемых транслокации увеличены и были подтверждены флуоресцентной гибридизацией in situ (FISH), что можно увидеть по совместной локализации зондов из разных хромосом (одна красная и одна зеленая) на одной метафазной хромосоме (вставка)

Изображение в полном размере

Обнаружение новых перестроек

Чтобы обнаружить новые перестройки, мы выполнили Hi-C в ядре на трансформированной клеточной линии мыши (EKLF - / -) (21). Тепловая карта показала четкие единичные блоки сильных контактов между последовательностями на хромосомах 3 и 10, 10 и 16 и X и 8 (рис. 1d), что указывает на несбалансированные транслокации между этими парами хромосом. Чтобы подтвердить эти перестройки, мы выполнили двухцветную флуоресцентную гибридизацию ДНК in situ (FISH) на препаратах метафазы с использованием зондов, сгенерированных из областей, фланкирующих предполагаемые контрольные точки. Все три перестройки были подтверждены, доказав, что Hi-C может обнаруживать новые хромосомные перестройки в клеточных линиях, что также продемонстрировали другие (16, 17, 18).

Скрининг первичных опухолей головного мозга человека

Чтобы продемонстрировать потенциал Hi-C как метода для обнаружения и характеристики неизвестных хромосомных перестроек в клиническом материале, мы выполнили Hi-C на шести опухолях головного мозга человека: пять глиобластом (GB) и одна анапластическая астроцитома (AA). Они были получены в виде свежезамороженной ткани с содержанием опухоли от 75% до 90%, как определено патологом. Все образцы были отобраны из более крупного исследования и имели полное этическое одобрение (22). Результаты Hi-C выявили драматическую гетерогенность между опухолями: от крупномасштабных структурных перестроек, обнаруженных в одном образце (GB183), до перестроек, включающих по меньшей мере 15 из 24 различных хромосом в другом (GB176).

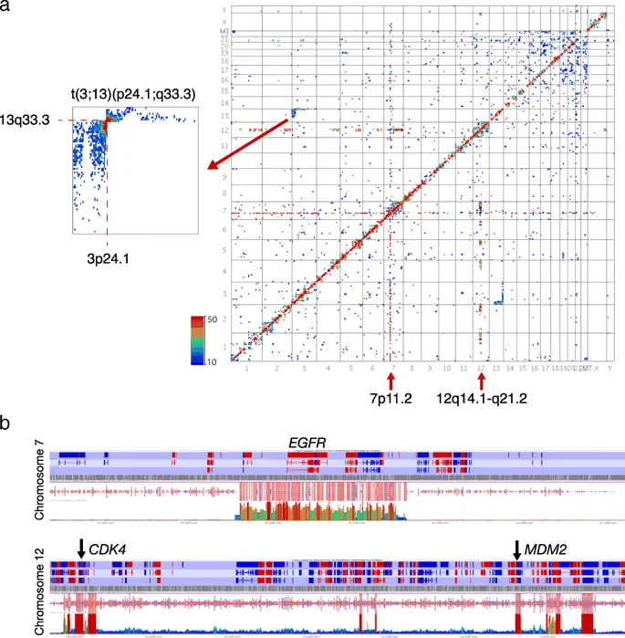
Тепловая карта из одной опухоли, GB180, показала ожидаемую сильную линию цис-взаимодействий по диагонали, а также четкий блок взаимодействий между хромосомами 3 и 13 в виде бабочки, причем наиболее сильные точки взаимодействия находятся в областях генома, соответствующих полосам 3p24.1 и 13q33.3, что указывает на сбалансированную транслокацию t (3; 13) (p24.1; q33.3) (рис. 2а). В дополнение к этой хромосомной перестройке, была также четкая линия взаимодействий от небольшого участка 7 хромосомы к участкам по всему геному. Это наводит на мысль об амплификации через две минуты - небольшие внехромосомные фрагменты ДНК, которые обычно содержат онкогены и распространены по всему ядру (23). Секвенирование чтения из хромосомы 7 выявило сильно амплифицированную область 1 Мб, соответствующую линии на тепловой карте, при этом число считываний для этой области было существенно выше, чем у остальной части хромосомы. Эта область содержала онкоген EGFR, который, как известно, амплифицируется при глиобластоме, примерно в 42% случаев амплификация этого гена проявляется в течение двух минут (24). Усиление EGFR также наблюдалось в опухолях GB176 и GB182. В дополнение к амплификации хромосомы 7, тепловая карта опухоли GB180 также показала похожую пару линий, расположенных близко друг к другу на хромосоме 12. Они представляли собой дополнительные онкоген-содержащие области, которые амплифицируются в глиобластоме, с CDK4, находящимся в одной, и MDM2 (мышиная двойная минута гомолог 2) в другом (25, 26) (рис. 2б).

фигура 2
фигура 2

Опухоль GB180. Тепловая карта и частичная тепловая карта опухоли GB180, показывающая сбалансированную транслокацию между хромосомами 3 и 13 (т (3; 13) (p24.1; q33.3)). Тепловые карты окрашивались по количеству взаимодействий с градиентом цвета, линейно масштабированным от десяти (синий) до 50 (красный). Контейнеры, содержащие менее десяти взаимодействий, не представлены. Маленькие красные стрелки показывают усиленные области. b Считайте подсчитанные для амплифицированных областей хромосомы 7 (вверху) и 12 (внизу). Высокие пики показывают значительно большее количество операций чтения, чем в соседних регионах. Онкогены EGFR, CDK4 и MDM2 помечены

Изображение в полном размере

В то время как GB180 показывал только одну транслокацию, глиобластома GB176 была более сложной и свидетельствовала о множественных хромосомных перестройках, большинство из которых показали паттерн бабочки, связанный со сбалансированными транслокациями (Fig. 3a). Например, в (1; 20) (p13.1; p12.1) можно видеть транслокацию, как и в (5; 15) (q32; q22.31), t (2; 13) (q34; q31.1) и t (10; 19) (q25, 1; q13, 33). Сбалансированные транслокации также можно увидеть в других опухолях, например, в (9; 11) (q32; q13.2) в GB238 и в (X; 16) (p11.22; q22.1) в AA86 (Дополнительный файл 1: Рисунки S1 - S4). Кроме того, производные хромосомы, полученные из несбалансированных транслокаций, можно было увидеть в образце анапластической астроцитомы, AA86. Они представляют собой единичные блоки взаимодействий, в данном случае хромосомы 9; 11 и 10; 18, в отличие от появления у бабочки сбалансированных перестроек (Дополнительный файл 1: Рисунок S4).

Рисунок 3
Рисунок 3

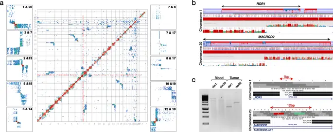
Опухоль GB176. Тепловая карта и частичные тепловые карты опухоли GB176, показывающие некоторые перестройки, присутствующие в этой опухоли. b Hi-C «другие концы» из дистальных и проксимальных областей к предполагаемой точке прерывания на хромосоме 1 (вверху) и хромосоме 20 (внизу) с указанием областей точки останова. Внезапное снижение количества чтений можно увидеть, когда оставшаяся хромосома не участвует в транслокации и, следовательно, не цис. c Слева: полимеразная цепная реакция (ПЦР) на опухоль и ДНК крови из GB176, показывающая продукты амплификации из обеих производных хромосом, что указывает на сбалансированную транслокацию. Справа: BLAT является результатом секвенированных специфичных для опухоли ампликонов ПЦР, показывающих области точек разрыва в хромосоме 1 (вверху) и 20 (внизу). Пробелы в результатах BLAT показывают делеции в точках перелома транслокации

Изображение в полном размере

Некоторые тепловые карты опухолей показали хромосомы, которые были вовлечены в перестройки с более чем одной партнерской хромосомой. Так как обычно на каждую клетку приходится более одной хромосомы, может случиться так, что каждая участвует в отдельных перестановках - например, перестановки 2; 7 и 2; 13 в GB176, по-видимому, не связаны, так как они не имеют общих блоков взаимодействия или точки останова. Однако в тех случаях, когда точки останова кажутся одинаковыми, или когда блоки взаимодействия появляются между несколькими хромосомами (например, области хромосом 7, 8 и 17 все взаимодействуют друг с другом в GB176; см. Дополнительный файл 1: Рисунок S5), вполне вероятно, что что сложные, трехсторонние перестановки происходят. Эту ситуацию также можно увидеть в опухолях GB182, GB238 и AA86 (дополнительный файл 1: рисунки S1, S3 и S4).

Некоторые перестановки, такие как 6; 14 и 12; 18 в GB176, оказались сложными и включают инверсии в точках останова. В этих случаях наибольшее количество взаимодействий было смещено от точки соединения «бабочки». В дополнение к очевидным инверсиям, в виде пробелов в блоках взаимодействий или внезапного спада во взаимодействиях были также обнаружены случаи удаления. Например, перестановка 6; 14 показала внезапный спад во взаимодействиях на хромосоме 6q и разрывы в обоих блоках взаимодействия, что указывает на делеции в обеих производных хромосомах (Дополнительный файл 1: Рисунок S6). Подобные промежутки можно также увидеть в перестановках 7; 17 и 8; 17 в GB176, что придает блокам взаимодействия поразительный полосатый вид.

Одна перестановка в GB176, а именно, t (1; 20) (p13.1; p12.1), была рассмотрена более подробно. При выборе точек подключения бабочки на тепловой карте были определены приблизительные координаты точки останова. Анализ взаимодействий в областях, проксимальных / дистальных к этим областям, показал ожидаемые цис-взаимодействия, а также транс-взаимодействия на партнерской хромосоме перегруппировки. В определенный момент транс-взаимодействия внезапно прекратились из-за того, что остаток этой хромосомы не вовлечен в транслокацию (Fig. 3b). Это позволило определить точки останова с точностью до одного или двух фрагментов HindIII. В момент времени t (1; 20) точка разрыва хромосомы 1 находилась в пределах одного рестрикционного фрагмента размером приблизительно 1, 2 т.п.н. (chr1: 64471372-64472588, GRCh37) в гене ROR1. Точка останова хромосомы 20 находилась в двух соседних рестрикционных фрагментах (chr20: 14895015-14895976 и chr20: 14895977-14903670, GRCh37), область размером приблизительно 8, 6 т.п.н. в интроне большого гена MACROD2.

Чтобы попытаться сопоставить контрольные точки с разрешением bp, мы разработали праймеры полимеразной цепной реакции (ПЦР) для амплификации предполагаемых областей контрольных точек в хромосомах 1 и 20. Путем объединения прямого и обратного праймеров из разных хромосом продукт можно было получить только в том случае, если производные хромосомы присутствовали. Кроме того, чтобы подтвердить, что перестройка была специфичной для опухоли и неконституционной, ДНК из опухоли пропускали вместе с ДНК из периферической крови того же пациента. Усиление нормальных хромосом можно было наблюдать в обоих наборах ДНК, но опухолевая ДНК также генерировала продукты для обеих производных хромосом 1 и 20. Секвенирование фрагментов ПЦР идентифицировало точки разрыва в интроне 1 ROR1 и интроне 4 MACROD2 (также попадающих в MACROD2- AS1, антисмысловой РНК гена) и показал, что по сравнению с контрольной последовательностью в точке разрыва хромосомы 1 произошла делеция в 1 п.н. (chr1: 64472097, GRCh37), а в 20-й хромосоме была удалена 12 п.н.: 14895406-14895417, ГРЧ37) (рис. 3в). Следовательно, результатом этой сбалансированной транслокации является реципрокное слияние между генами ROR1 и MACROD2.

Создание графиков оценки сцепления

Чтобы определить, можем ли мы подтвердить наличие перегруппировок с использованием подхода, отличного от визуального контроля количества взаимодействий на тепловой карте Hi-C, мы сгенерировали графики плотности сцепления для данных Hi-C по методу, аналогичному тому, который Burton et al., используется для проверки транслокаций в клеточной линии HeLa (16). Для этого мы разбили геном на ячейки размером примерно 500 кб и вычислили баллы парного взаимодействия между всеми ячейками. Чтобы исправить смещения Hi-C, возникающие из-за того, что чтение доступно только на определенном расстоянии от сайтов рестрикции HindIII, каждый показатель взаимодействия нормализовали по количеству сайтов HindIII, содержащихся в этом бине. Это дало оценку сцепления для каждого бина с каждым другим бином в геноме и позволило определить те бины с высокими показателями сцепления. Эти бункеры с высокими показателями были те, которые расположены близко в цис (как и следовало ожидать), а также блоки бункеров, которые имели более высокие оценки, чем прилегающие районы. Они совпали с предполагаемыми перегруппировками из тепловых карт взаимодействия Hi-C, и контейнеры с наивысшими оценками были расположены в / около предполагаемых точек перестройки перегруппировки. Все эти ячейки представляют значения плотности сцепления, превышающие 99-й процентиль общей плотности сцепления (верхние 1% значений). Для простоты сравнения нормализованные плотности сцепления были нанесены на тепловые карты хромосом по всему геному, аналогичные тем, которые получены из стандартных данных взаимодействия Hi-C (Рис. 4 и Дополнительный файл 1: Рисунки S7 и S8). В этом первоначальном исследовании перестройки были определены визуальным осмотром тепловых карт взаимодействия и графиков сцепления, где можно было четко определить перестройки между хромосомами. В данных о сцеплении эти перегруппировки также можно рассматривать как множественные последовательные межхромосомные группы показателей сцепления в верхнем 1% всех значений. В настоящее время ведутся работы по разработке алгоритма для компьютерного обнаружения этих перестановок.

figure4
figure4

Hi-C и нормализованные тепловые карты плотности сцепления для опухоли GB176. тепловая карта взаимодействия Hi-C, сгенерированная с использованием размера зонда 500 кб. b Тепловая карта нормализованных плотностей связей при разрешении 500 кб. c Примеры увеличенных областей обеих тепловых карт, показывающих перестройки с участием хромосом 2 и 7 (слева) и хромосом 2 и 13 (справа)

Изображение в полном размере

Опухоль GB176 показала ряд областей с высокой нормализованной плотностью сцепления, многие из которых, как было показано на тепловой карте, имеют вид «бабочки», похожий на тот, который показан на тепловой карте взаимодействия Hi-C. Линии, показывающие высокие оценки связывания, также можно увидеть на хромосоме 7. Размещение графика связывания рядом с тепловой картой взаимодействия Hi-C показало, что перестановки, подозреваемые при визуальном осмотре тепловых карт взаимодействия Hi-C, могут быть подтверждены вычислительным путем посредством расчета нормализованных матриц сцепления между геном (рис. 4). Аналогичные подтверждающие результаты были получены для других пяти опухолей (Дополнительный файл 1: Рисунки S7 и S8).

Скопировать номер информации

В дополнение к перестройкам хромосом, изменения числа копий распространены и важны при раке. Чтобы определить, можем ли мы извлечь информацию о количестве копий из уже созданных нами данных Hi-C, мы обработали ее способом, аналогичным поверхностному секвенированию полного генома (sWGS), хотя и с некоторыми модификациями данных Hi-C, и обработали его. оба набора данных через один и тот же конвейер номера копий (QDNAseq). QDNAseq предоставляет информацию о количестве копий из образцов ДНК без необходимости ссылки и включает шаги по исправлению проблем, вызванных отображаемостью и содержанием GC, а также помещает в черный список набор геномных областей, о которых известно, что они являются проблемными при анализе количества копий. Вывод QDNAseq - это считанные считывания на бин, которые были исправлены, отфильтрованы, нормализованы и преобразованы в log 2 (27).

Как упомянуто выше, из-за природы данных Hi-C, только области генома, которые расположены вокруг сайтов рестрикции HindIII, будут захвачены. Это вносит систематическую ошибку в данные секвенирования, полученные через Hi-C, по сравнению со стандартными данными sWGS. Чтобы исправить это, после того, как данные Hi-C были пропущены через конвейер QDNAseq, каждый полученный бин был разделен на количество сайтов рестрикции HindIII, которые он содержал, эффективно нормализуя это смещение.

Для шести образцов опухолей сравнивали сегментированные выходы QDNAseq (только для аутосом), полученные из данных Hi-C и sWGS, для определения их соответствия. При размере ячейки 100 кб два набора данных показали значения коэффициента корреляции (r) в диапазоне 0, 93-0, 99 (р <0, 01) (таблица 1), причем значения r между несвязанными выборками не превышали 0, 68 (дополнительно файл 1: рисунок S9). Чтобы исключить какие-либо регионы, которые демонстрировали постоянные большие изменения между двумя наборами результатов, для каждого бина определяли разницу между выходными значениями Hi-C и sWGS и рассчитывали общую разницу (т.е. сумму разностей для всех шести опухолей)., Два различных порога исключения были применены к данным - а именно, 99, 9-й и 99, 5-й процентили - все значения выше этих были исключены из корреляционного анализа. Отсечение 99, 9-го процентиля удалило 31 из 28 822 контейнеров по 100 КБ (Дополнительный файл 2: Таблица S1) и дало значения r в диапазоне 0, 94-0, 99 (p <0, 01) для сегментированных выходов (Таблица 1 и Дополнительный файл 1: Рисунок S10), Выше 155, 5-го процентиля находилось 155 блоков (Дополнительный файл 3: Таблица S2), и значения r для сегментированных выходных данных не отличались от указанных выше (Таблица 1 и Дополнительный файл 1: Рисунок S11). Таким образом, эти исключенные области не вносят значительного вклада в шум в выборках Hi-C и лишь незначительно влияют на корреляцию между данными Hi-C и sWGS QDNAseq. Поэтому мы решили удалить только самые вариабельные регионы и использовали 99, 9-й процентиль для наших данных (Дополнительный файл 4: Таблица S3).

Таблица 1 Коэффициенты корреляции для данных Hi-C и sWGS QDNAseq с и без фильтрации

Таблица в натуральную величину

При использовании отсечения 99, 9-го процентиля результаты QDNAseq с использованием данных Hi-C и результаты, полученные с использованием sWGS, были в высокой степени согласованными. Пять из шести образцов имели значения r 0, 97 или выше, при этом один образец немного ниже (r = 0, 94 в GB183). Глиобластомы - это высоко гетерогенные раковые заболевания со значительной генетической гетерогенностью, наблюдаемой между несколькими участками отбора проб из одной и той же опухоли (28). Следует отметить, что хотя образцы, взятые для Hi-C и sWGS, были получены из одного и того же куска иссеченной опухоли, они были собраны из разных мест отбора проб, оставляя открытой возможность того, что гетерогенность опухоли могла объяснить немного более низкие значения корреляции в опухоли GB183., Мы показываем, что данные Hi-C могут быть использованы для обнаружения изменений в количестве копий без необходимости ссылки, используя конвейер QDNAseq, с небольшими изменениями для исправления собственных ошибок Hi-C. Анализ числа копий шести опухолей головного мозга с использованием как sWGS, так и Hi-C подтвердил амплификации области EGFR на хромосоме 7 в GB176, GB180 и GB182, что подтверждается данными взаимодействия Hi-C. Амплификации хромосомы 12 в GB180 также были подтверждены. Усиление хромосомы 7, отличительной черты глиобластом (25, 26, 29), было обнаружено во всех образцах глиобластомы (с префиксом GB), но не в анапластической астроцитоме, AA86. Также наблюдались другие известные аберрации, такие как потеря хромосомы 10, и делеция гена-супрессора опухоли CDKN2A на хромосоме 9p21.3 наблюдалась во всех опухолях, кроме GB180 (Дополнительный файл 4: Таблица S3).

обсуждение

Это первое сообщение о Hi-C, как инструменте для выявления как хромосомных аберраций, так и количества копий в первичном опухолевом материале человека. Хотя Hi-C ранее использовался для обнаружения и подтверждения перегруппировок в клеточных линиях (16, 17, 18), до сих пор он не использовался таким образом, который имеет потенциальные терапевтические и клинические последствия. Hi-C на этих шести образцах первичной опухоли выявил амплификации известных онкогенов, делеции гена-супрессора опухоли и многие структурные перестройки, как сбалансированные, так и несбалансированные. Было показано, что одна сбалансированная перестройка, детально изученная, приводит к слиянию двух генов, которые, как известно, участвуют в раке (MACROD2 (30, 31, 32) и ROR1 (33, 34, 35)).

Мы показываем, что из одного анализа Hi-C можно получить информацию как о перестройках хромосом, так и об изменениях количества копий без необходимости глубокого секвенирования (см. Дополнительный файл 5: Таблица S4). Большие блоки взаимодействий, наблюдаемые в тепловых картах Hi-C, также дают общую картину того, что происходит с целыми хромосомами, а не просто информацию о любых точках разрыва. Способность определять структурные и количественные аберрации копий наряду с «более широкой картиной», которую обеспечивает Hi-C, может оказаться мощной помощью в идентификации и понимании сложных хромосомных перестроек, часто наблюдаемых при раке.

В отличие от стандартных цитогенетических препаратов G-диапазона, Hi-C не зависит от наличия делящихся клеток и может использоваться на всех типах ядросодержащих клеток. Поэтому он является мощным инструментом для анализа солидных опухолей, где цитогенетический анализ затруднен и редко проводится в рамках обычной диагностики / анализа, однако слитые гены могут играть критически важную клиническую роль (36, 37). Hi-C позволяет исследовать эти опухоли и предоставляет средства для смягчения предвзятости при обнаружении как хромосомных перестроек, так и генов слияния в отношении раковых заболеваний крови.

Хотя секвенирование NGS в настоящее время широко используется для скрининга хромосомных перестроек, для исключения ложноположительных результатов требуется высокая степень глубины последовательности, при этом эффективность обнаружения уменьшается с уменьшением охвата (12, 38). В отличие от стандартных подходов секвенирования, используемых для выявления сбалансированных хромосомных перестроек, Hi-C не полагается на присутствие считывания с охватом точки останова. Сила, которую Hi-C имеет по сравнению с другими методами, заключается в том, что он раскрывает большие блоки множественных взаимодействий, происходящих между одной хромосомой и другой. Это связано с тем, что регионы по обе стороны от точки останова находятся в цис-зоне и имеют гораздо более высокую частоту взаимодействия, чем можно было бы ожидать, если бы они действительно находились в транс. Эти большие блоки взаимодействий также дают общую картину того, что происходит вдоль длины хромосом, участвующих в перестройках, в отличие от просто информации из небольшой области вокруг точек останова. Это позволяет наблюдать более сложные перестановки. Наличие нескольких взаимодействий вместо небольшого числа считываний с охватом точки останова означает, что даже при относительно небольшом числе чтений и получающемся в результате низком охвате последовательности (самое высокое покрытие в описанных здесь примерах было 0, 55x; см. Дополнительный файл 5: Таблица S4), перестановки все еще можно наблюдать. Hi-C позволяет преодолеть проблемное обнаружение перестроек, которые включают плохо отображаемые или повторяющиеся области, так как окружающие области, которые могут быть сопоставлены, будут по-прежнему демонстрировать хромосомные взаимодействия, указывающие на перегруппировку.

Из-за того, что покрытие высокой последовательности не требуется, Hi-C стоит значительно дешевле, чем глубокая WGS. Несмотря на то, что затраты на подготовку библиотеки Hi-C выше, общие затраты на Hi-C по-прежнему меньше, чем одна треть от затрат на глубокую (приблизительно в 30 раз) WGS (Таблица 2), что приводит к экономии более 900 фунтов стерлингов за образец в наших руках,

Таблица 2 Сравнение затрат на sWGS, Hi-C и Deep WGS

Таблица в натуральную величину

Выводы

В итоге:

  • Hi-C может использоваться для обнаружения как сбалансированных, так и несбалансированных хромосомных перестроек
  • Одни и те же данные Hi-C могут быть использованы для обнаружения изменений номера копии
  • Обнаружение перестановок с использованием Hi-C не требует глубокого секвенирования
  • Могут быть обнаружены перегруппировки с участием плохо отображаемых областей.
  • Hi-C предоставляет информацию обо всех хромосомах, участвующих в перестройках, а не только о точках останова
  • Hi-C не требует делящихся клеток и может использоваться на всех типах ядросодержащих клеток
  • Hi-C стоит значительно дешевле, чем глубокие WGS

Hi-C обладает способностью играть ключевую роль в обнаружении новых хромосомных аномалий, как сбалансированных, так и несбалансированных, а также в потенциальном обнаружении новых слитых генов. Метод требует чрезвычайно низкого охвата по сравнению с другими методами NGS, используемыми для этой цели, и имеет дополнительное преимущество, заключающееся в возможности предоставлять информацию о количестве копий из одних и тех же данных. Дальнейшее использование Hi-C таким способом и создание дополнительных биоинформационных конвейеров для анализа данных должны закрепить использование метода для обнаружения хромосомных перестроек из всех ядерных типов клеток / тканей и установить его роль в клинических исследованиях.

методы

Культура клеток

Трансформированную линию клеток мыши (21) выращивали в модифицированной по Дульбекко среде Игла (DMEM) с 10% эмбриональной телячьей сывороткой (FCS) и 1% пенициллином / стрептомицином, дополненным пуромицином. Линии лимфобластоидных клеток человека (FY1199 и DD1618 - Европейская коллекция клеточных культур (ECACC)) выращивали в среде RPMI-1640 с 10% FCS и 1% пенициллина / стрептомицина.

Hi-C на клеточных линиях

Hi-C на клеточных линиях проводили в ядре, как описано в Nagano et al. (14). Секвенирование парных концов пятидесяти пар оснований было выполнено на приборе Illumina HiSeq 1000 для образцов человека, а секвенирование парных концов на 125 п.н. на Illumina HiSeq 2500 было выполнено для линии клеток мыши. Данные Hi-C были отфильтрованы с использованием конвейера HiCUP v0.5.8 (39) (https://www.bioinformatics.babraham.ac.uk/projects/hicup/), а выходные данные импортированы в программу Babraham Bioinformatics SeqMonk (http: / /www.bioinformatics.babraham.ac.uk/projects/seqmonk/). Тепловые карты взаимодействия генерировались с использованием зондов 1 Мб или 500 кб, а количество считываний Hi-C определялось количественно с использованием настроек по умолчанию. После того как тепловая карта была сгенерирована, счетчик Min Absolute был увеличен до десяти, чтобы уменьшить фоновый шум на тепловых картах и обогатить блоки взаимодействия по одиночным взаимодействиям. Это значение может быть дополнительно увеличено при необходимости. Тепловые карты были окрашены по количеству взаимодействий с градиентом цвета, линейно масштабированным от синего до красного, при этом синий цвет представлял минимальный указанный абсолютный счет (см. Выше-десять по умолчанию для тепловых карт в этой рукописи), а красный цвет обозначал фиксированное значение 50. Контейнеры не содержащие взаимодействий или число взаимодействий меньше указанного минимума, не представлены на тепловых картах.

Hi-C на образцах опухоли

Опухоли были получены от профессора В. Питера Коллинза (отделение патологии, больница Адденбрука, Кембридж, Великобритания), с полным этическим одобрением, в виде свежезамороженных кусочков, содержащих от 75% до 90% содержания опухоли, как определено патологом. Приблизительно 160 мг замороженной опухоли были тонко нарезаны перед фиксацией и взяты по протоколу Hi-C, как описано выше.

РЫБА на клеточных линиях

Фиксированные клеточные суспензии готовили для FISH. Колцемид (Gibco® KaryoMAX®) добавляли в культуральную среду до конечной концентрации 0, 1 мкг / мл (1 на 100) и колбу инкубировали при 37 ° С в течение 1 часа. Клетки вращали и супернатант отбрасывали. Добавляли предварительно нагретый гипотонический раствор в 10 миллилитров (для человека: 1: 1 1% (вес / объем) цитрата натрия: 0, 56% (вес / объем) (0, 075 М) KCl и для мыши: 0, 56% (вес / объем) (0, 075 М). Только KCl) и инкубируют при 37 ° С в течение 12 мин. Клетки осаждали, супернатант отбрасывали, а клетки промывали и затем хранили (при -20 ° C) в свежем 3: 1 метаноле: уксусная кислота. Бактериальные искусственные хромосомы (BAC) были получены из Ресурсного центра BACPAC (BPRC) при Детской больнице Оклендского научно-исследовательского института. Клоны выращивали и ДНК экстрагировали в соответствии с протоколами BPRC. ДНК ВАС метили с использованием наборов для маркировки ARES ™ Alexa Fluor® (Alexa Fluor® 488 и Alexa Fluor® 594) в соответствии с протоколом производителя. FISH проводили на фиксированных клеточных суспензиях по стандартным методикам (40, 41).

Последовательность точек останова

Нормальную ПЦР проводили в стандартных условиях. Продукты ПЦР очищали с использованием набора для очистки ПЦР Qiagen QIAquick, в соответствии с инструкциями производителя, и полученные продукты Sanger секвенировали.

QDNAseq - sWGS

ДНК извлекали из опухолевой ткани с использованием Qiagen QIAamp DNA Micro Kit в соответствии с инструкциями производителя. Библиотеки секвенирования затем получали в соответствии с Scheinin et al. (27) и полученные библиотеки секвенировали (один конец 50 б.п.) на Illumina HiSeq 2500. Затем данные пропускали через пакет QDNAseq Bioconductor (v.1.8.0), используя переменные по умолчанию и размер бина 100 КБ. Половые хромосомы не анализировались.

QDNAseq - Hi-C

Непрерывные чтения последовательностей Hi-C в паре были усечены через HiCUP v0.5.8. Усеченные файлы FASTQ были сопоставлены с эталонным геномом человека (GRCh37) с использованием bowtie2 (v2.2.8). Файлы bam для прямого чтения были объединены с файлами bam для обратного чтения (используя только сопоставленные чтения из файла bam для обратного чтения). Объединенные bam-файлы запускались через пакет QDNAseq Bioconductor (v.1.8.0) и идентифицировались по количеству копий путем разбивки чтений в окнах по 100 кб. После этого на каждом бине применялись корректировки Hi-C для количества сайтов рестрикции HindIII.

Участки связи

Примитивные считывания парного конца Hi-C-паролей были обработаны через HiCUP v0.5.8 путем сопоставления с эталонным геномом человека (GRCh37) с использованием bowtie2 (v2.2.8). Матрица парного взаимодействия для каждого образца была рассчитана с использованием окон 500 кб. Каждый бин матрицы взаимодействия нормализовали по количеству сайтов рестрикции HindIII в каждом бине и наносили на график для получения графиков плотности сцепления.

Сокращения

3C:
Захват конформации хромосомы
AA:
Анапластическая астроцитома
п.н.:
пар оснований
ГКГ:
Сравнительная геномная гибридизация
ХНОП:
Скопировать номер вариации
DSB:
Двойные разрывы
РЫБЫ:
Флуоресцентная гибридизация in-situ
GB:
Глиобластомы
т.п.н.:
т.п.н.
Мб:
Мегабазе
мг:
Миллиграммы
NGS:
Секвенирование следующего поколения
РГС:
Неглубокое секвенирование всего генома
WGS:
Секвенирование всего генома