Одноклеточная эпигеномная изменчивость выявляет функциональную гетерогенность рака

Одноклеточная эпигеномная изменчивость выявляет функциональную гетерогенность рака
Одноклеточная эпигеномная изменчивость выявляет функциональную гетерогенность рака

Фон

Межклеточная гетерогенность является основной движущей силой развития рака, прогрессирования и появления лекарственной устойчивости. Эпигеномная изменчивость на уровне отдельных клеток может быстро создавать гетерогенность рака, но ее трудно обнаружить и оценить функционально.

Результаты

Мы разрабатываем стратегию для преодоления разрыва между измерением и функционированием в одноклеточной эпигеномике. Используя доступность одноклеточного хроматина и данные RNA-seq в лейкозных клетках K562, мы идентифицируем маркер CD24 клеточной поверхности как изменяющийся с изменениями доступности хроматина, связанными с факторами транскрипции GATA в отдельных клетках. Активированная флуоресценцией сортировка клеток CD24 с высоким и низким уровнем клеток проспективно изолировала GATA1 и GATA2 с высоким и низким уровнем клеток. Высокие и низкие клетки GATA экспрессируют дифференциальные генные регуляторные сети, дифференциальную чувствительность к мезилату лекарственного средства иматиниба и дифференциальную способность к самообновлению. Эксперименты по отслеживанию клонов показывают, что клетки GATA / CD24hi обладают способностью быстро восстанавливать гетерогенность во всей исходной популяции, предполагая, что уровни экспрессии GATA определяют фенотипически значимый источник эпигеномной пластичности.

Вывод

Доступность одноклеточного хроматина может определять проспективную характеристику гетерогенности рака. Эпигеномные субпопуляции при раке влияют на лекарственную чувствительность и клональную динамику развития рака.

Фон

Эпигенетические аберрации являются ключевым фактором патогенеза рака. Измененные состояния хроматина могут активировать онкогены и заставить молчать гены-супрессоры опухоли, что приводит к неконтролируемому росту и метастазированию. В отличие от генетических мутаций, эпигенетические изменения являются динамическими и потенциально обратимыми, что приводит к гетерогенности во время развития, внутри опухолей или в ответ на раздражители окружающей среды, лекарства или заболевания (1-4). Эпигеномная вариабельность может возникать в виде межклеточных различий в паттерне метилирования ДНК, модификаций гистонов или экспрессии кодирующих белок генов или некодирующих РНК. Это эпигеномное изменение на уровне отдельных клеток может создавать гетерогенность при раке. Однако функциональную значимость этого варианта сложно оценить, часто из-за отсутствия методов, способных его количественно оценить.

Методы профилирования эпигеномного ландшафта включают бисульфитное секвенирование для анализа метилирования ДНК, DNase-seq и MNase-seq (5-7) для информации о доступности или позиционировании нуклеосом, а также иммунопреципитацию хроматина с последующим секвенированием (ChIP-seq) для сайтов связывания отдельных факторов или модифицированные нуклеосомы (8, 9). Эти методы оказались бесценными для идентификации эпигеномных признаков, определяющих клеточные состояния в больших клеточных популяциях, но, как правило, не способны обнаружить одноклеточную эпигеномную межклеточную изменчивость. Методы измерения экспрессии одноклеточных генов стали обеспечивать общегеномные измерения межклеточных различий; однако эти методы обеспечивают только косвенное считывание эпигеномической дисперсии по всему геному (10, 11). Недавно были разработаны одноклеточные методы измерения метилирования ДНК (12, 13), модификаций гистонов (14) и доступности хроматина для прямой количественной оценки эпигеномных вариаций в клеточных популяциях (15-17); тем не менее, функциональная значимость этой наблюдаемой эпигеномной изменчивости еще предстоит выяснить.

ATAC-seq измеряет области открытого хроматина с использованием Tn5-транспозазы, которая преимущественно вставляет адаптеры секвенирования в доступный хроматин (16). Применительно к отдельным клеткам (18, 19) этот метод дает количественную оценку вариации между клетками в областях доступности хроматина. Одиночная (sc) ATAC-seq была использована для идентификации специфических факторов транскрипции, связанных с межклеточной регуляторной вариабельностью, таких как GATA1 и GATA2 в клетках K562 (19). Хотя этот сигнал об увеличении регуляторной вариации обеспечивает богатую платформу для гипотез относительно потенциальной функциональной роли вариации фактора GATA, необходимы дальнейшие эксперименты для выявления фенотипических последствий этой эпигеномной изменчивости. Данные, полученные с помощью одноклеточных методов, таких как scRNA-seq, scDNA-seq и scATAC-seq, являются чисто описательными и требуют последующей функциональной проверки, чтобы связать наблюдаемую гетерогенность с функциональными субпопуляциями, такими как метастатические способности или свойства, подобные стволовым клеткам, которые могут сообщить возможные стратегии лечения. Поскольку большинство методов геномного анализа разрушают клетку, трудно объединить подходы с одной клеткой с функциональными клеточными анализами, если отдельные клетки не могут быть идентифицированы и отсортированы с использованием маркеров клеточной поверхности. Однако маркеры клеточной поверхности для разделения клеточных популяций на основе эпигеномного состояния часто неизвестны. Здесь мы объединяем scATAC-seq и RNA-seq, чтобы идентифицировать потенциальный ко-изменяющийся суррогат для маркеров клеточной поверхности (Рис. 1a), которые обеспечивают перспективную изоляцию соответствующих субпопуляций, что делает возможным функциональное вскрытие вниз по течению важности этих одноклеточных наблюдений.

фигура 1
фигура 1

Стратегия идентификации маркера клеточной поверхности, ко-варьирующегося с идентифицированными изменяющимися факторами транскрипции карикатура, иллюстрирующая стратегию: последовательность ATAC-seq с одной ячейкой сопровождается секвенированием и анализом межклеточной вариации с уделением особого внимания мотивам фактора транскрипции (TF). Данные RNA-seq и RNA-seq для одной клетки используются для корреляции экспрессии на клеточной поверхности с экспрессией фактора транскрипции с наибольшей выявленной вариабельностью. Экспрессия белка клеточной поверхности впоследствии используется для выделения субпопуляций, которые затем могут быть проанализированы на молекулярные и функциональные характеристики. b Иерархическая кластеризация ячеек (строк) и транскрипционных факторов высокой дисперсии (столбцы). Результаты представляют относительную доступность и воспроизведены из Buenrostro et al. (19). c Данные одноклеточной РНК-последовательности клеток К562. Коэффициент вариации представлен в зависимости от среднего значения FPKM, точки данных окрашены расстоянием до среднего значения. Красные точки обозначают маркеры экспрессии CD. d Повторный анализ данных RNA-seq о нокдауне GATA1 и GATA2 в клетках K562. Контрольный ФПКМ построен против нокдауна ФПКМ; Точки данных окрашены по плотности. Красные точки обозначают маркеры экспрессии CD. FACS-флуоресцентно-активированная сортировка клеток, qRT-PCR, количественная обратная транскрипция, ПЦР

Изображение в полном размере

Результаты и обсуждение

Отбор маркера клеточной поверхности, ко-варьирующегося с сильно изменяющимися мотивами, идентифицированными scATAC-seq

В предыдущей работе измерения scATAC-seq клеток хронического миелоидного лейкоза (ХМЛ) K562 выявили высокую вариабельность между клетками в доступности мотива GATA (Рис. 1b) (20). Как и ожидалось от пролиферирующих клеток, мы обнаруживаем повышенную вариабельность в разных доменах времени репликации, представляющих переменный сигнал ATAC-seq, связанный с изменениями содержания ДНК в клеточном цикле. Важно отметить, что изменчивость доступности мотива GATA не зависит от изменения клеточного цикла (19). Интересно, что в дополнение к эпигеномной вариабельности, связанной со связыванием GATA, мы также обнаруживаем высокую эпигеномную вариабельность внутри факторов транскрипции, которые экспрессируются в гематопоэтических предшественниках, таких как ERG, HOXA9, SPI1 (PU.1) и RUNX1 (21-24). Мы также наблюдаем изменчивость, связанную со связыванием STAT1 и STAT2, что также отражает гематопоэтическую дифференцировку, поскольку путь JAK-STAT является важным регулятором, позволяющим клеткам реагировать на интерфероны и цитокины. В частности, клетки K562 содержат слияние BCR-ABL, что приводит к конститутивной активности STAT и в конечном итоге к дефектному эритропоэзу. Кроме того, факторы транскрипции STAT могут способствовать онкогенезу, индуцируя антиапоптотическую экспрессию генов (25, 26). Эти наблюдения предполагают, что множественные факторы транскрипции, участвующие в регуляции состояния предшественника, значительно варьируют среди клеток K562, указывая на возможное различие в фенотипе этих субпопуляций.

Здесь мы сфокусируемся на вариативности доступности мотива GATA, потому что GATA1 и GATA2 играют ключевую роль во время эритропоэза и лейкемогенеза (27-30). Примечательно, что факторы GATA имеют очень сходную консенсусную последовательность связывания, WGATAA. Недавний анализ всего генома ChIP-seq с использованием клеток лейкемии человека K562 показал, что 35% сайтов связывания GATA1 не заняты GATA2, а остальные 65% перекрываются сайтами связывания GATA2 (31). Тот факт, что GATA1 и GATA2 часто связывают одно и то же подмножество местоположений генома, указывает на основной механизм молекулярной конкуренции посредством ассоциации и диссоциации в сайте связывания транскрипционного фактора. Интересно, что ранее было также показано, что скученность фактора транскрипции на ДНК может усиливать транскрипционный шум за счет повышенной изменчивости времени заполнения сайтов-мишеней, что приводит к изменению от клетки к клетке (32).

Взаимодействие фактора GATA считается общим механизмом управления процессами развития (33, 34). Во время эритропоэза GATA2 экспрессируется до GATA1, что предполагает, что связывание GATA2 может способствовать доступности GATA1 к мотивам GATA. Было показано, что занятие GATA1 хроматином активирует транскрипцию программы дифференцировки, ведущей к эритроидным клеткам. Здесь мы проверяем, напоминает ли наблюдаемое изменение доступности ДНК в сайтах связывания GATA функционально отличные состояния клеток развития. Мы предполагаем, что изменение доступности обусловлено, главным образом, разным уровнем экспрессии GATA в клетках K562 (Дополнительный файл 1: Рисунок S1a). Чтобы проанализировать функциональное влияние экспрессии GATA и изменчивости доступности мотива, мы решили найти маркер клеточной поверхности, который изменялся бы по уровням экспрессии GATA, чтобы позволить сортировку живых клеток из смешанной популяции для последующих функциональных экспериментов.

Наша стратегия (рис. 1а) по выявлению ко-варьирующихся пар транскрипционного фактора и маркера клеточной поверхности начинается с анализа данных scATAC-seq, в котором мы фокусируемся на вариабельности мотива транскрипционного фактора, определяя интересующий транскрипционный фактор с вариабельным связыванием между клетками (Рис. 1б). Во-вторых, мы исследуем существующие данные RNA-seq для экспрессии маркера клеточной поверхности. Данные scRNA-seq помогают сфокусироваться на очень обильных и изменчиво экспрессируемых генах. Добавление данных RNA-seq о нокдауне транскрипционного фактора позволяет нам еще больше сузить кандидатов. Третий этап - подтверждение совместного изменения фактора транскрипции с маркером клеточной поверхности.

Здесь были проанализированы данные scRNA-seq K562 (35) с фокусом на гены клеточной поверхности с высокой экспрессией и высокой вариабельностью кластера дифференцировки («CD») (красные точки на рис. 1c). Кроме того, мы повторно анализируем опубликованные данные GNA1 и GATA2 по нокдауну RNA-seq (36), выявляя аннотированные на CD гены, которые были как высокоэкспрессированы, так и изменили экспрессию после нокдауна GATA в клетках K562 (рис. 1d). Объединяя оба набора данных, мы определили мРНК CD24, CD44 и CD52 как кодирующие гены-кандидаты клеточной поверхности, которые были сильно вариабельными.

Проверка взаимозаменяемого «суррогатного» маркера для вариации мотива GATA

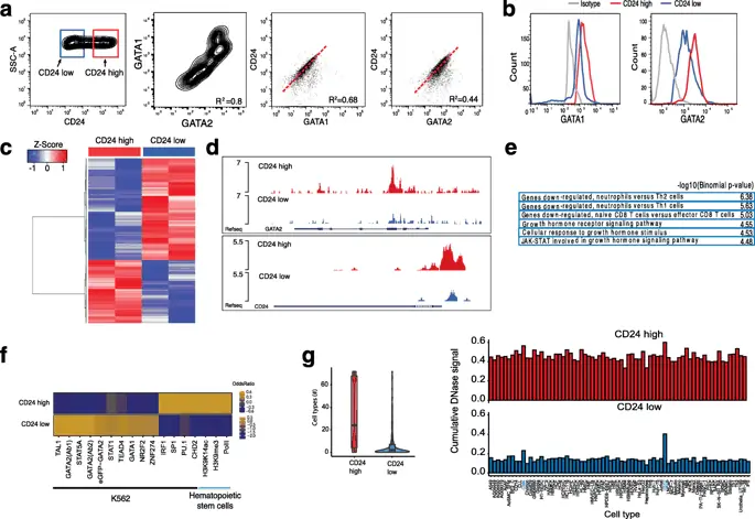
Чтобы проверить CD24, CD44 и CD52 в качестве суррогатных маркеров клеточной поверхности для вариации GATA, мы отсортировали клетки с помощью флуоресцентно-активированной сортировки клеток (FACS). CD44 был слабо выражен, а CD52 только частично коррелировал с выражением GATA (Дополнительный файл 1: Рисунок S1b). CD24 экспрессируется и сильно варьирует в клетках K562 (Fig. 2a, левая панель); Кроме того, мы обнаружили две популяции: CD24 hi (красный квадрат) и CD24 lo (синий квадрат) (Дополнительный файл 1: Рисунок S1c). GATA1 и GATA2 также неоднородно экспрессируются в клетках K562 (рис. 2а, средняя панель), причем клетки, экспрессирующие низкие уровни GATA1, также склонны экспрессировать низкие уровни GATA2. В клетке с высокой экспрессией CD24 GATA1 и GATA2 также имеют тенденцию к более высокой экспрессии (рис. 2а, правые панели). Чтобы дополнительно связать высокую экспрессию CD24 с клетками с высоким GATA, клетки, отсортированные по высокой и низкой экспрессии CD24, окрашивали и анализировали на GATA. Результат показывает, что в клетках hi24 CD24 уровни белка, а также мРНК GATA1 и GATA2 выше по сравнению с клетками, отсортированными по CD24 (Fig. 2b; Дополнительный файл 1: Figure S1d). Примечательно, что экспрессия phospho-JUN, другого транскрипционного фактора, который продемонстрировал значительные различия в доступности мотивов в экспериментах K562 scATAC-seq (20), не различается между отсортированными популяциями (Дополнительный файл 1: Рисунок S1e). Таким образом, наши данные показывают, что клетки CD24 являются GATA-положительными, и поэтому CD24 является суррогатным маркером уровня экспрессии фактора GATA в клетках K562.

фигура 2
фигура 2

Молекулярные характеристики выявленных субпопуляций. Проточный цитометрический анализ клеток K562 для CD24, GATA1 и GATA2. Правые панели: CD24 соотносится с GATA1 (R 2 = 0, 68) и GATA2 (R 2 = 0, 44). b Репрезентативные гистограммы графиков FACS повторного анализа клеток K562 для GATA1 (слева) и GATA2 (справа) после сортировки для CD24. Сортированная популяция CD24 помечена красным, отсортированная популяция CD24 помечена синим, контрольный серый цвет изотипа. Средняя интенсивность флуоресценции (MFI) 2565 для высокого уровня GATA1, 2098 для низкого уровня GATA1, 2930 для высокого уровня GATA2 и 2457 для низкого уровня GATA2. c ATAC-seq CD24 hi и CD24-отсортированных клеток K562 (повторяется); Пики 2757 дифференциально регулируются с изменением в 1, 5 раза и значением р <0, 001. Синий обозначает менее доступные места генома, красные - с большей доступностью по сравнению со средним значением для всех образцов. d Репрезентативные треки UCSC-генома в браузерах открытых областей хроматина в высокосортных клетках K562 CD24 (верхняя дорожка, красная) и отсортированных клетках K562 CD24 (нижняя дорожка, синий) Показанными примерами регионов являются локусы GATA2 и CD24. e Онтологический анализ генного термина хромосомных областей, которые более доступны в популяции CD24 hi. f Обогащение пиков ATAC-seq, более открытых в CD24 hi (вверху) или CD24 lo (внизу) в K562 и наборах данных гематопоэтических стволовых клеток ChIP-seq. Показаны отношения шансов, рассчитанные с использованием точного критерия Фишера. Значения ниже нуля показывают обогащение (синий) и выше нуля (оранжевый). g Наложение пиков ATAC-seq, более доступных в CD24 hi (красный) или CD24 lo (синий) с пиками ДНКазы в 72 различных типах клеток. Слева: количество типов ячеек с перекрытием количественно. Справа: показаны разные типы клеток; Клеточные линии лейкемии K562 и CMK выделены зеленым цветом

Изображение в полном размере

Молекулярный анализ выявленных субпопуляций

Сосредоточив внимание на молекулярных и функциональных различиях субпопуляций CD24 с высоким и низким уровнем K562, мы использовали наш суррогатный маркер CD24 для выявления эпигеномных различий двух субпопуляций с помощью ATAC-seq. В отличие от других клеточных линий, митохондрии особенно высоко представлены в клетках K562, что приводит к высокому представлению митохондриальной ДНК в библиотеках ATAC-seq. Поэтому мы разработали оптимизированный протокол ATAC-seq для K562, который включает оптимизированный лизис клеток и дополнительные промывки ядер перед транспозицией, уменьшая представление митохондрий примерно с 75 до 35% (подробнее см. «Методы»). Дифференциальный анализ пиков показал 2757 дифференциально доступных пиков (кратное изменение (FC) 1, 5, значение p 0, 001; Рис. 2c; Дополнительный файл 2: Рисунок S2a), из которых 1698 были более доступными в CD24 lo и 1059 более доступными в CD24 hi sorted. К562 кл. Репрезентативные треки генома UCSC в браузерах открытых областей хроматина CD24 hi и CD24-отсортированных клеток K562 показаны на рис. 2d и в дополнительном файле 2: рис. S2b. Интересно, что открытые области хроматина группируются вокруг участков начала транскрипции в CD24 hi (26% в высоком против 4% низкого), тогда как в клетках CD24 lo K562 дистальные области хроматина более доступны (Дополнительный файл 2: Рисунок S2c), что указывает на общую дифференциальную регуляцию хроматина в этих подгруппах. Далее мы решили подтвердить, что дифференциально доступные сайты между CD24 hi и CD24 lo функционально актуальны. Во-первых, мы выполнили анализ генной онтологии (GO) (37) со всеми регионами, более доступными в популяции CD24 hi, используя общие доступные местоположения клеток K562 в качестве фонового набора. Эти области связаны с генами, участвующими в дифференцировке нейтрофилов и Т-клеток, а также в передаче сигналов гормона роста. В частности, передача сигналов STAT обогащена, сигнальный путь участвует в передаче сигналов CML и BCR-ABL (Fig. 2e) (38, 39). Полученный список генов был дополнительно проанализирован с помощью базы данных PANTHER (https://pantherdb.org), показывающей самый высокий биологический процесс GO, термин «обогащение» для «регуляции кроветворения» (GO: 1903706). Напротив, термины GO, возникающие из областей хроматина, более доступных в клетках CD24 lo, связаны с промоторами, связанными с FOXP3, созреванием моноцитов в ответ на воспаление, избыточной экспрессией MYC и генами, повышенными в ответ на BCR-ABL (Дополнительный файл 2 Рисунок S2d) Кроме того, мы сопоставили пики ATAC-seq, более открытые в CD24- lo (1698 геномных областей), а также пики, более открытые в CD24 hi (1059-геномных областях), со всеми доступными наборами данных K562 ChIP-seq с использованием LOLA (Анализ перекрытия локусов: обогащение) геномных диапазонов), используя общее количество доступных мест K562 CD24 hi и CD24 lo клеток в качестве фонового набора (40). Интересно, что сигналы ChIP-seq TAL-1, GATA1 и GATA2, факторов, участвующих в гематопоэтической дифференцировке (41, 42), преимущественно обогащены в доступных местах в клетках CD24 и K562. С другой стороны, в клетках CD24 hi K562 обогащены сайты связывания вездесущих факторов транскрипции SP1, SP2 и CHD2, а также сайты PU.1 (Fig. 2f). В дополнение к пересечению наших данных ATAC-seq с данными ChIP-seq, мы пересекли наши дифференциальные области ATAC-seq с данными гиперчувствительности ДНКазы базы данных регуляторных элементов (43). В соответствии с предыдущими результатами, мы обнаружили, что CD24 и K562-доступные сайты имеют высокое перекрытие с кластерами гиперчувствительности, обогащенными K562, но без обогащения для какого-либо конкретного типа клеток / тканей для высокодоступных геномных областей CD24 (Рис. 2g; Дополнительный файл 2: Рисунок S2e).

Эти молекулярные анализы субпопуляций K562 показывают значительно более высокую экспрессию GATA2 в клетках hi24 CD24 по сравнению с клетками CD24 lo K562 (Дополнительный файл 1: Рисунок S1d). Однако популяция CD24 lo проявляет большую доступность в сайтах связывания GATA и TAL1 (Fig. 2f, g; Дополнительный файл 2: Figure S2f), транскрипционные факторы, регулирующие дифференцировку в эритроциты, предполагают, что эти клетки могут быть более дифференцированными эритро-лейкозными клетками. Напротив, популяция CD24 hi K562 проявляет меньшее связывание эритропоэтических специфических факторов транскрипции и большую доступность к факторам поддержания гематопоэтических предшественников, таким как PU.1 (Fig. 2f, g). PU.1 является ключевым регулятором гематопоэтической дифференцировки, которая жестко регулируется транскрипционно и не экспрессируется в дифференцированных эритроидных или миелоидных клетках (44) и, таким образом, подразумевает CD24 hi в качестве менее дифференцированной «стволоподобной» субпопуляции. Важно отметить, что GATA2, а не GATA1, высоко экспрессируется в гемопоэтических стволовых клетках, но благодаря эритропоэтической дифференцировке GATA1 высоко экспрессируется, в то время как экспрессия GATA2 теряется (45). Этот «переключатель фактора GATA» находится в центре гематопоэтической дифференцировки и опосредуется конкуренцией фактора GATA в эритропоэтических предшественниках, в результате чего GATA2 действует как репрессор, ингибируя активацию GATA1 экспрессии эритропоэтического гена (46, 47). Кроме того, избыточная экспрессия GATA2 сильно способствует самообновлению гемопоэтических стволовых клеток, что в целом подразумевает GATA2 как фактор стволовой активности (48).

С одной стороны, мы наблюдаем более высокую экспрессию GATA1 и GATA2 в популяции CD24 hi, признак экспрессии для более дифференцированных эритроидных клеток; с другой стороны, CD24 hi имеет более доступные сайты связывания для факторов транскрипции стволовости. Мы предполагаем, что высокая экспрессия GATA в высоком состоянии CD24 приводит к общей потере доступности мотива GATA, тогда как доступность хроматина мотива GATA выше в более дифференцированных клетках CD24 lo, в которых GATA также менее выражен.

Функциональный анализ выявленных субпопуляций

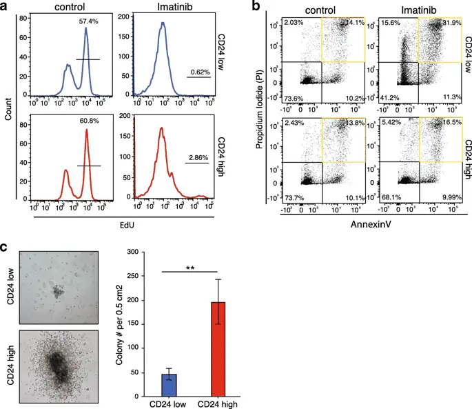
Далее мы приступили к анализу функциональных эффектов наблюдаемой эпигеномной изменчивости. Клеточная линия K562 получена из клеток хронического миелогенного лейкоза у женщин, которые являются положительными для филадельфийской хромосомы и обладают характеристиками мультипотентных предшественников (49, 50). Чтобы дополнительно выяснить фенотипические различия двух субпопуляций, мы обработали клетки, отсортированные по CD24 hi и CD24, с помощью мезилата иматиниба (Gleevec) (51), ингибитора тирозинкиназы BCR-ABL, одобренного для лечения CML, и наблюдали эффекты на пролиферацию и апоптоз. (Рис. 3a, b; Дополнительный файл 3: Рисунок S3a, b). Мы исследовали пролиферацию, контролируя включение алкинсодержащего аналога тимидина EdU (5-этинил-2'-дезоксиуридин), который включается в ДНК во время активного синтеза ДНК (52). Включение EdU было значительно ингибировано в обеих субпопуляциях после обработки, но 2, 9% высокосортных клеток CD24 продолжали пролиферировать, в отличие от упорядоченных клеток CD24 (Рис. 3a, нижняя правая панель; Дополнительный файл 3: Рисунок S3a). Для более подробного анализа дифференциальной лекарственной реакции более детально измеряли скорость апоптоза двух клеточных популяций после лекарственной обработки. Процент аннексин-V-пропиодид (PI) -позитивных клеток увеличился с 14% в контроле до 32% в популяции CD24 lo, в то время как количество CD24 hi- клеток, подвергающихся апоптозу, было сходным (13, 8-16, 5%) (рис. 3b); Дополнительный файл 3: Рисунок S3b). Таким образом, мы заключаем, что CD24 hi- клетки более устойчивы к обработке мезилатом иматиниба, чем CD24 lo- клетки.

Рисунок 3
Рисунок 3

Функциональные характеристики выявленных подгрупп населения. Пролиферацию, измеренную путем включения EdU клетками К562, обработанными 1 мкМ иматинибом или контролем ДМСО в течение 24 часов. Верхняя панель (синяя) показывает отсортированные клетки CD24, нижняя панель (красная) показывает отсортированные клетки CD24. Эксперименты проводились в трех экземплярах. b Аннексин-йодид пропия FACS клеток K562, обработанных 1 мкМ иматинибом или контролем ДМСО в течение 24 часов. Верхняя панель показывает отсортированные клетки CD24, нижняя панель показывает отсортированные клетки CD24. Эксперименты проводились в трех экземплярах. c Анализ образования колоний клеток CD24 hi и CD24 lo K562 в течение 5 дней. Слева: репрезентативные микроскопические снимки образованных колоний: CD24 - верхняя панель, CD24 - нижняя панель. Справа: количественное определение колоний. Синий обозначает CD24 lo, красный CD24 привет отсортированный K562. Эксперименты проводились в трех экземплярах, столбцы ошибок представляют стандартную ошибку, а звездочки указывают на значительную разницу со значением р <0, 01

Изображение в полном размере

Для дальнейшей поддержки нашей гипотезы о том, что субпопуляция CD24 hi может напоминать более похожую на стволовые клетки популяцию, тогда как субпопуляция CD24 lo может быть более дифференцированной, мы провели анализ колониеобразующих клеток (CFC), который измеряет способность отдельных клеток к репликации. в полутвердой среде, с обоими отсортированными субпопуляциями. Анализ ХФУ позволяет нам оценить количество лейкозных предшественников в этих популяциях. Высокосортированные CD24 клетки образовались в четыре раза больше колоний CD24 lo клеток (Fig. 3c), и эти колонии были в целом более крупными, с плотным ядром и некоторыми вырастающими клетками, окружающими кольцо (Fig. 3c, левые панели). Эти результаты свидетельствуют о том, что популяция CD24 hi обладает большей прогениторной способностью, чем субпопуляция CD24 lo.

Мы собрали клетки из более чем четырех отдельных колоний или из целого планшета после анализа CFC для дальнейшей оценки их количества и состояний дифференцировки с использованием FACS. Мы проанализировали статус CD24 собранных колоний и были удивлены, обнаружив, что субпопуляция CD24 hi содержала только 30% экспрессирующих CD24 hi клеток; таким образом, большинство потеряло выражение CD24 (Дополнительный файл 3: Рисунок S3c). Напротив, большая часть популяции CD24 lo оставалась в низком состоянии, получая только 6, 68% CD24-положительных клеток. Эти результаты позволяют предположить, что состояние дифференцировки раковых клеток является динамичным, что согласуется с данными других систем стволовых клеток рака (53).

Эпигеномная пластичность субпопуляций K562

Чтобы дополнительно исследовать эту динамику, клетки K562 сортировали по двум субпопуляциям и немедленно окрашивали 5- (и 6) -ацетат-сукцинимидиловым эфиром сукцинимидилового эфира трекера клеток (CFSE). CFSE легко пересекает неповрежденные клеточные мембраны, и после окрашивания деление клеток может быть измерено как последовательное снижение интенсивности флуоресценции вдвое. В течение пяти последовательных дней сигналы CD24 и CFSE двух субпопуляций измеряли с использованием проточной цитометрии. Обе популяции восстановили первоначальное распределение популяции CD24 hi и CD24 lo клеток, что позволяет предположить, что обе соответствуют метастабильным, динамически динамическим эпигеномным состояниям. Мы наблюдали быструю потерю высокоэкспрессирующих клеток CD24 высокосортной субпопуляции CD24, тогда как динамические изменения субпопуляции CD24 lo происходили медленнее (Fig. 4a, c). Обе популяции размножались с одинаковой скоростью в течение этого времени (рис. 4б). Эти наблюдения приводят к заключению, что популяция с высоким уровнем CD24-GATA является динамичной и способствует эпигеномной пластичности клеток K562 (Fig. 4c).

figure4
figure4

Эпигеномная пластичность субпопуляций K562. FACS-анализ CD24-отсортированных клеток K562. Показаны исходная сортировка (тонировка) и повторный анализ проточной цитометрией в дни 2, 3 и 5. Синий цвет указывает на отсортированные по CD24 клетки K562, красная CD24 - высоко отсортированная популяция. b Анализ пролиферации отсортированных субпопуляций K562. После первоначальной сортировки клетки CD24 hi и CD24 lo окрашивали CFSE и затем культивировали в течение 8 дней. Интенсивность флуоресценции CFSE измеряли в дни 2, 3 и 5 вместе с CD24 (а). c Количественная оценка изменений в CD24-экспрессирующих клетках. Синий, CD24 lo; красный, CD24 привет

Изображение в полном размере

Чтобы проверить эпигеномную пластичность идентифицированных популяций K562, мы культивировали отсортированные клетки (d0) в течение 5 дней (d5) и выполнили ATAC-seq для субпопуляций CD24 d5. Популяция CD24 hi способна генерировать популяции CD24 hi и CD24 lo в течение 5 дней. Мы сравнили эпигеном новых популяций CD24 hi -CD24 lo друг с другом, а также с исходной отсортированной (родительской) популяцией (Дополнительный файл 4: Рисунок S4a, b): 2884 пика доступны по-разному в клетках d5 K562, начиная с население CD24 hi, 1372 более доступно в d5 CD24 hi, 1512 больше доступно в d5 CD24 lo. Пики родительских CD24-отсортированных клеток K562 коррелировали с пиками, доступными через 5 дней, с R, равным 0, 78 и 0, 79 соответственно (Дополнительный файл 4: Рисунок S4b). Более того, новые популяции CD24 hi и CD24 lo демонстрируют те же молекулярные и фенотипические признаки, что и их соответствующая родительская линия. Мы проанализировали дифференциально доступные области между 5-м днем CD24 lo и CD24 hi, происходящими из CD24 hi с использованием LoLa. Обогащение доступности для соответствующих гематопоэтических или более стволовых факторов соответствует тому, что мы обнаружили в родительской популяции (Дополнительный файл 4: Рисунок S4c). Кроме того, мы подтвердили функциональную разницу между 5-м днем CD24 lo и CD24 hi анализом апоптоза после медикаментозного лечения. Мы отсортировали клетки CD56 hi и CD24 lo K562 на 5-й день, обработали их 1 мкМ иматинибом и проанализировали на предмет апоптоза с помощью аннексин-PI FACS через 24 часа (аналогично рис. 3b). Популяционные CD24 hi- клетки второго поколения были менее восприимчивы к препарату (11, 1% (стандартное отклонение = 0, 84) аннексин- и аннексин-PI-позитивные клетки по сравнению с 18, 5% (стандартное отклонение = 1, 56) аннексин-и аннексин-PI-позитивные клетки второе поколение CD24 lo) (Дополнительный файл 4: Рисунок S4d). Эти результаты повторяют функциональную неоднородность, обнаруженную после первой сортировки CD24.

Выводы

Мы демонстрируем интегративную стратегию проспективного выделения эпигеномных субпопуляций клеток, определяемых по активности одноклеточного хроматина. Сбор данных о доступных нокдаунах, а также данных scRNA-seq позволяет коррелировать экспрессию маркеров клеточной поверхности с вариабельностью транскрипционного фактора. Данные scRNA-seq, как правило, редки, что делает генно-генную корреляцию, особенно часто транскрипционных факторов с низкой экспрессией, особенно трудной задачей. Наш подход, описанный выше, позволяет обойти эти проблемы, рассматривая функциональную ко-вариацию, используя нокдауны для факторов транскрипции. Эта стратегия назначает ко-варьирующиеся маркеры клеточной поверхности, которые затем могут быть использованы для идентификации функциональных отдельных подгрупп в раковых клетках. Аналогичный подход был описан для разрешения гетерогенности в популяциях стволовых клеток, сочетая RNA-seq с данными проточной цитометрии (54). С новыми инструментами генетического возмущения, такими как CRISPR (55, 56) и CRISPRi (57), мы ожидаем, что эта стратегия станет более широко применимой и распространенным инструментом для одноклеточной эпигеномики. Кроме того, мы ожидаем, что новые высокопроизводительные методы одноклеточной геномики будут иметь неоценимое значение для эффективного обнаружения ко-изменяющихся маркеров клеточной поверхности. В частности, было показано, что высокопроизводительное профилирование scRNA-seq раскрывает сети экспрессии генов (58, 59). В настоящее время методы эпигеномики с низкой пропускной способностью не позволяют идентифицировать отдельные регуляторные элементы в клеточных популяциях; однако мы ожидаем, что высокопроизводительные эпигеномные методы могут позволить de novo идентификацию скрытых эпигеномных состояний. Эта стратегия должна быть широко применима ко многим типам рака и болезненным состояниям, чтобы раскрыть молекулярные движущие силы эпигеномного состояния и улучшить терапевтическое нацеливание.

методы

Клеточная культура и реагенты

Клетки хронического миелоидного лейкоза K562 (ATCC) содержали в модифицированной среде Искове Дульбекко (IMDM), содержащей 10% фетальной бычьей сыворотки (HyClone, Thermo Scientific) и 1% пенициллина стрептомицина (Pen / Strep). Клетки поддерживали при 37 ° С и 5% СО 2 при рекомендованной плотности и обрабатывали и собирали в середине логарифмической фазы для всех экспериментов.

Медикаментозное лечение

Клетки K562 обрабатывали 1 мкМ мезилата иматиниба (Gleevec, Cayman Chemicals, Ann Arbor, MI, USA) или контролем ДМСО в течение 24 часов.

FACS и проточный цитометрический анализ

В пробирке объемом 1, 5 мл клетки промывали охлажденным на льду фосфатно-солевым буфером (PBS). Для (CD) маркеров клеточной поверхности клетки окрашивали PE-CD24 (# 555428, BD Biosciences) или APC-CD44 (# 559942, BD Biosciences) или APC-CD52 (клон HI186, BioLegend) в PBS, содержащем 2 мМ ЭДТА и 0, 5% бычьего сывороточного альбумина (BSA) на льду в темноте в течение 30 мин. Для последующего внутриклеточного окрашивания клетки фиксировали в 1% параформальдегиде (PFA) в течение 10 минут с последующей пермеабилизацией с использованием 0, 5% TritonX100 в PBS в течение 10 минут при комнатной температуре. Клетки окрашивали первичными антителами кроличьих анти-GATA1 (1: 400, Cell Signaling, D52H6), мышиными анти-GATA2 (1: 100, Abnova, H00002624-M01), кроличьими анти-фосфо c-JUN II (Ser63, Cell Signaling) или IgG мыши или кролика в качестве контроля изотипа в PBS, содержащем 0, 5% TritonX100, 2 мМ EDTA и 0, 5% BSA (Sigma) в течение 1 часа при комнатной температуре. После промывки окрашивающим буфером клетки метили конъюгированными с Alexa антителами против мышей или антител против кролика Alexa 488 или Alexa 647 (жизненные технологии) в разведении 1: 500 в течение 30 минут при комнатной температуре. Наконец, клетки были промыты и отсортированы на CD24 или проанализированы с использованием BD FACSAriaII.

Проточная цитометрический анализ и статистика были выполнены с использованием FlowJo V.10.0.8.

ATAC-сл

Клетки K562 окрашивали и сортировали на CD24, как описано выше. ATAC 5 × 10 4 клеток выполняли, как описано ранее (20), слегка изменяя условия лизиса и ATAC. Лизинг проводили в 100 мкл холодного буфера (10 мМ Трис-HCl, pH 7, 4, 10 мМ NaCl, 3 мМ MgCl 2 + 0, 1% IGEPAL CA-630 + 0, 1% Tween 20), транспонирование проводили в 50 мкл буфера, содержащего 25 мкл. 2 × TD-буфер (Illumina # FC-121-1030), 2, 5 мкл Tn5-транспозазы (Illumina # FC-121-1030), 22, 5 мкл свободной от нуклеазы H 2 O, 0, 5 мкл Tween-20 (конечная концентрация 0, 1%), после чего следует рекомендуемый протокол подготовки библиотеки. Полученные библиотеки были определены количественно, и данные секвенирования были сгенерированы на Illumina HiSeq 4000, который был приобретен за средства NIH под номером S10OD018220.

Обработка данных

Все библиотеки ATAC-seq были секвенированы с использованием парного последовательного двухиндексного секвенирования с использованием циклических чтений 76 × 8 × 8 × 76 на NextSeq. Последовательности адаптера были вырезаны из FASTQ с использованием пользовательских сценариев Python, чтобы включить отображение фрагментов размером менее 50 п.н. Парные операции чтения были выровнены по hg19 с использованием BOWTIE2 (https://bowtie-bio.sourceforge.net/bowtie2/index.shtml) с параметром --very-Sensitive. Дубликаты были удалены, и размер библиотеки был оценен с использованием инструментов PICARD (https://picard.sourceforge.net). Чтения были впоследствии отфильтрованы для качества выравнивания> Q30 и должны были быть правильно спарены. Чтения картирования митохондрий или хромосомы Y были удалены и не учитывались. Мы использовали MACS2 (https://pypi.python.org/pypi/MACS2) для вызова всех зарегистрированных пиков ATAC-seq. MACS2 использовался со следующими параметрами (--nomodel --shift 0). Пики были отфильтрованы с использованием согласованного исключаемого черного списка ENCODE (https://hgdownload.cse.ucsc.edu/goldenPath/hg19/encodeDCC/wgEncodeMapability/) и собственного черного списка, предназначенного для удаления повторителей, вызывающих высокий сигнал, и митохондриальных гомологов. Используя отфильтрованный набор пиков, вершины пиков были расширены ± 250 бит / с. Лучшие 50 000 непересекающихся саммитов по 500 б.п., которые мы называем пиками доступности, использовались для всего последующего анализа.

Пики от всех образцов были объединены и нормализованы. Для дифференциально доступных пиков использовалось ограничение в 1, 5 раза и значение p <0, 01 между CD24 hi и CD24 lo. Для корреляционного анализа ATAC-seq пиковый-ChIPseq и DNAse-seq мы использовали биокондуктор LOLA со всеми пиками K562 из этих экспериментов ATAC-seq в качестве набора фона. Для обогащения связанных с GATA2 мотивов в пиках ATAC-seq набор данных ChIP-seq GSM935373 пересекался с пиками ATAC-seq.

GO термин анализ был выполнен с использованием GREAT (https://great.stanford.edu) (37).

K562 CD24-отсортированные данные ATAC-seq со дня 0 и дня 5 были депонированы в Omnibus экспрессии генов (GEO) вместе с номером GSE76224.

Количественная ОТ-ПЦР

Тотальную РНК выделяли с помощью набора для выделения RNeasy (Qiagen) и кДНК синтезировали с использованием набора для синтеза Superscript III First Strand в соответствии с инструкциями производителя (Invitrogen). Реакции qRT-PCR проводили в Roche Lightcycler 480 с использованием 2 × Brilliant II SYBR QRT-PCR Master Mix от Agilent в соответствии со стандартными протоколами. Все праймеры были разделены по крайней мере одним интроном на геномной ДНК, чтобы исключить амплификацию геномной ДНК. Реакции ПЦР проверяли путем включения контроля без RT, пропуска шаблонов и изучения кривых плавления. Стандартные кривые были получены для каждого гена. Относительную количественную оценку экспрессии генов определяли путем сравнения пороговых значений. Все образцы были проанализированы в двух экземплярах в двух разных разведениях. Все результаты были нормализованы к актину. Все эксперименты были выполнены в биологических трижды.

Последовательности праймеров были (5'-3 'прямая, обратная): актин, CCGGCTTCGCGGGCGACG, TCCCGGCCAGCCAGGTCC; GATA1, TGCTCTGGTGTCCTCCACAC, TGGGAGAGGAATAGGCTGCT; GATA2, AGCGTCTCCAGCCTCATCTTCCGCG, CGAGTCTTGCTGCGCCTGCTT.

Измерения распространения

Клетки K562 сортировали на CD24 и культивировали в присутствии 1 мкМ мезилата иматиниба или ДМСО в течение 24 ч перед анализом пролиферации. EdU (10 мкМ) добавляли непосредственно в среду в течение 4 ч, после чего клетки собирали. После этого клетки фиксировали и окрашивали в соответствии с протоколом изготовителя (Click-iT EdU kit # C10340, Invitrogen). Вкратце, клетки фиксировали 3, 7% формальдегидом в течение 15 минут и проникали через 0, 5% Triton X-100 в PBS в течение 20 минут при комнатной температуре. Включение EdU наблюдали путем инкубации фиксированных клеток с 2% BSA в PBS в течение 30 минут и Alexa fluor 647 в течение дополнительных 30 минут в условиях реакции с щелчком, катализируемой Cu (I), как описано производителем. Клетки промывали PBS и окрашивали DAPI в PBS прямо перед проточной цитометрической аналитикой с использованием BD FACSAriaII.

Эксперименты проводились в трех экземплярах; стандартные 10000 клеток на ворота были записаны и проанализированы.

Измерения апоптоза

Клетки K562 сортировали на CD24 и культивировали в присутствии 1 мкМ мезилата иматиниба или ДМСО в течение 24 ч перед анализом пролиферации. Клетки промывали холодным PBS, содержащим 0, 5% BSA, и затем ресуспендировали в буфере для связывания аннексина V (BioLegend, # 422201). Затем клетки инкубировали в течение 15 минут с 5 мкл аннексина V FITC (BioLegend, # 640906) и 10 мкл 1 мг / мл раствора PI (BioLegend, # 421301) при комнатной температуре в темноте. Апоптоз измеряли с помощью проточной цитометрии с использованием BD FACSAriaII.

Эксперименты проводились в трех экземплярах; стандартные 10000 клеток на ворота были записаны и проанализированы.

Анализ образования колоний

Клетки K562 были отсортированы по CD24. Сразу после сортировки 500 клеток в 0, 5 мл среды добавляли к 3 мл среды на основе метилцеллюлозы (HSC002, R & D Systems). Используя 10 мл шприц и иглу 16 калибра, 1 мл этой смеси добавляли в 35-миллиметровую чашку, которую затем помещали в 15-сантиметровую чашку, заполненную водой для поддержания влажности, необходимой для образования колоний. Через 10 дней колонии подсчитывали на сетке с использованием светового микроскопа. После этого метилцеллюлозу растворяли в среде для получения суспензии отдельных клеток. Клетки были промыты и окрашены, как описано выше, для проточной цитометрии для анализа экспрессии CD24 с использованием BD FACSAriaII. Эксперименты проводились в трех экземплярах.

Эксперименты по отслеживанию клеток (окрашивание CFSE)

Клетки K562 были отсортированы по CD24. Сразу после сортировки 200 000 клеток с высокой и низкой сортировкой популяции окрашивали 5 мкМ CFSE (набор для прослеживания клеток, Life Technologies) в соответствии с протоколом производителя. Пролиферацию клеток (разведение CFSE) и поверхностную экспрессию CD24 анализировали каждые 24 часа в течение 8 дней с использованием BD FACSAriaII.

Эксперименты проводились в трех экземплярах; стандартные 10000 клеток на ворота были записаны и проанализированы.

Сокращения

ATAC-сл:
Анализ доступности транспозазы хроматина с высокопроизводительным секвенированием
БС:
Бычий сывороточный альбумин
CFC:
Анализ образования колоний
CFSE:
Карбоксифлуоресцеин сукцинимидиловый эфир
чИП:
Хроматин иммунопреципитация
CML:
Хронический миелолейкоз
Edu:
5-этинил-2'-дезоксиуридин
FACS:
Флуоресцентно-активированная сортировка клеток
ИДТИ:
Генная онтология
PBS:
Фосфатно-солевой буфер
ЧИСЛО ПИ:
Пропидий йодид
QRT-ПЦР:
Количественная обратная транскрипционная полимеразная цепная реакция
СБН:
Одноклеточный
scATAC-сл:
Одноклеточный анализ на доступный для транспозазы хроматин с высокопроизводительным секвенированием
scRNA-сл:
Секвенирование одноклеточной РНК