Ориентир вычислительных методов для прогнозирования ассоциаций микроРНК-болезнь

Ориентир вычислительных методов для прогнозирования ассоциаций микроРНК-болезнь
Ориентир вычислительных методов для прогнозирования ассоциаций микроРНК-болезнь

Фон

Был предложен ряд методов прогнозирования ассоциации miRNA-болезнь для определения приоритетов потенциальных связанных с болезнью miRNAs. Независимый сравнительный анализ этих методов необходим для оценки их эффективности и надежности.

Результаты

Основываясь на более чем 8000 новых ассоциациях miRNA-болезнь из новейшей базы данных HMDD v3.1, мы проводим систематическое сравнение среди 36 доступных методов прогнозирования. Их общие характеристики оцениваются с помощью тщательного анализа кривой точности-отзыва, где 13 методов показывают приемлемую точность (AUPRC> 0, 200), в то время как два верхних метода достигают многообещающего AUPRC более 0, 300, и большинство из этих методов также имеют высокий рейтинг при рассмотрении только причинно-следственной связи. ассоциации miRNA-болезнь как положительные образцы. Потенциал улучшения производительности демонстрируется путем объединения разных предикторов или принятия более обновленной матрицы сходства miRNA, что приведет к до 16% и 46% увеличений AUPRC по сравнению с лучшими единичными предикторами и предикторами, использующими предыдущую матрицу сходства, соответственно, Наш анализ предлагает общую проблему доступных методов, заключающуюся в том, что результаты прогнозирования сильно смещены в сторону хорошо аннотированных заболеваний со многими известными ассоциированными микроРНК и не могут дополнительно расслоить положительные образцы путем выделения причинных ассоциаций микроРНК-болезни из общих микроРНК- ассоциации болезней.

Вывод

Наши результаты сравнительного анализа не только предоставляют биомедицинским исследователям справочную информацию для выбора подходящих предикторов ассоциации miRNA-заболевание для их цели, но и предлагают будущие направления для разработки более надежных предикторов ассоциации miRNA-болезнь.

Вступление

МикроРНК (миРНК) представляют собой РНК размером ~ 22 нт, которые регулируют экспрессию генов главным образом путем нацеливания на 3'UTR-области мРНК (1, 2). Эти небольшие некодирующие РНК широко вовлечены в важные биологические процессы, такие как деление клеток, дифференцировка, апоптоз, регуляция клеточного цикла, воспаление и реакция на стресс (3, 4). Следовательно, нарушение регуляции miRNAs, включая нарушение регуляции экспрессии, мутацию с усилением или потерей функции и эпигенетическое молчание, часто играют важную роль в возникновении и развитии многих заболеваний, включая, помимо прочего, рак, сердечно-сосудистые заболевания и нейродегенеративные процессы. болезни (5, 6, 7). На сегодняшний день существует несколько популярных баз данных ассоциаций miRNA-болезнь, среди которых HMDD и miR2Disease вручную курируют известные ассоциации miRNA-болезнь из литературы, в то время как dbDEMC определяет ассоциации miRNA-заболевание, идентифицируя дифференциально экспрессируемые miRNAs в наблюдаемых заболеваниях (рак). в открытых наборах транскриптомных данных (8, 9, 10, 11). Эти базы данных могут быть использованы не только для биомедицинских ученых, чтобы понять роль miRNAs в болезнях, но также и для разработчиков биоинформатики, чтобы установить новые инструменты предсказания ассоциации miRNA-болезнь. Действительно, учитывая, что большая доля потенциальных ассоциаций микроРНК-болезни остается неисследованной, вычислительные подходы представляют собой существенное дополнение к экспериментальным анализам. Например, последняя версия miRBase (версия 22.1, октябрь 2018 г.) зарегистрировала 1917 генов miRNA человека (12), в то время как согласно текущей номенклатуре Dontase Ontology (DO) (13) существует более 9000 терминов заболевания. Напротив, HMDD v3.1, самый обновленный набор данных ассоциации miRNA-болезнь на данный момент (выпущен в январе 2019 г.), охватывает только 35 547 ассоциаций miRNA-болезнь между 893 заболеваниями и 1206 генами miRNA (8). Эти статистические данные показывают, что ~ 30% и ~ 80% человеческих miRNAs и болезней соответственно не были зарегистрированы экспериментальными исследованиями. Учитывая время и трудозатраты на экспериментальные анализы, необходимы эффективные и точные инструменты компьютерного прогнозирования, которые необходимы сообществу для скрининга основных целей для дальнейших исследований.

С этой целью постоянно предлагались новые методы прогнозирования ассоциаций микроРНК и болезней. Эти методы можно в значительной степени сгруппировать в три категории: (1) методы, основанные на функции оценки, (2) методы, основанные на алгоритмах сложной сети или графа, и (3) методы, основанные на алгоритмах машинного обучения (14). Предполагая, что функционально связанные miRNAs с большей вероятностью связаны с фенотипически подобными заболеваниями, первая категория методов разработала различные оценочные функции для оценки функционального сходства между miRNAs. Один ранний метод разработал систему подсчета очков, предполагая, что пары микроРНК, связанные с общими заболеваниями, были функционально более связаны (6). Более сложные оценочные функции могут быть построены путем извлечения оценочных терминов из сетей miRNA-miRNA и болезнь-болезнь. Например, WBSMDA интегрировал функции из сети функционального сходства miRNA, сети семантического сходства заболевания и сети сходства ядра профиля гауссовского взаимодействия, чтобы вывести потенциальные ассоциации болезнь-miRNA (11). Алгоритмы сети или графа фокусировались на создании miRNAs и / или сетей сходства болезней и эффективной передаче меток ассоциации miRNA-болезнь между аналогичными miRNAs и / или аналогичными заболеваниями в сети. Поэтому алгоритм распространения меток, который имеет преимущества простоты и эффективности в сетях сходства miRNA / болезнь, часто составляет основной компонент структуры алгоритма для этого типа методов, например, MCLPMDA (15), LPLNS (16), SNMDA (17) и HLPMDA (18). Тем не менее, более сложные алгоритмы часто имеют решающее значение для успешного прогнозирования ассоциации с микроРНК-болезнью. Например, MCLPMDA использовал алгоритм завершения матрицы в дополнение к распространению меток, LPLNS принял линейное сходство окрестностей при реализации распространения меток, SNMDA ввел представление разреженных окрестностей для построения сети сходства, а HLPMDA применил гетерогенный подход к распространению меток для передачи меток ассоциации между гетерогенными множество сетей подобия (15, 16, 17, 18). Также были предложены другие алгоритмы, ориентированные на конкретную топологию сети ассоциации miRNA-болезнь, например, BNPMDA (19), которая использовала проекцию двудольной сети, и SACMDA (20), которая делала прогнозы с короткими ациклическими связями в гетерогенном графе. С другой стороны, алгоритм классификации машинного обучения может использовать преимущества, присущие микроРНК и болезням, или, следовательно, использование современных рекомендательных алгоритмов может также обеспечить удовлетворительную производительность. Например, в качестве первой модели, использующей обучение по дереву решений, EGBMMDA сообщила о глобальной области перекрестной проверки без выходных (LOOCV) под кривой ROC (AUROC), превышающей 0, 9 (21). И другие алгоритмы машинного обучения, такие как совместная фильтрация, принятая ICFMDA (22), и извлечение скрытых признаков с положительными выборками, взятыми LFEMDA (23), также показали многообещающие результаты в тестах перекрестной проверки.

Тем не менее, одной из важнейших проблем для этих алгоритмов является отсутствие независимого сравнительного теста. Согласно нашему исследованию ссылок PubMed и Google Scholar, существует более 100 статей, описывающих 90 методов прогнозирования ассоциации miRNA-заболевание, среди которых 36 инструментов легко доступны в виде исходного кода или предварительно рассчитанных результатов прогнозирования (Дополнительный файл 1: Таблица S1). Большинство из этих методов использовали данные HMDD v2.0 (24) в качестве своего обучающего набора данных и выполняли тест перекрестной проверки (либо пятикратную, либо десятикратную перекрестную проверку или LOOCV) для этого набора данных. Хотя перекрестная проверка в целом приемлема для оценки эффективности, надежность перекрестной проверки достоверности модели прогнозирования на новых данных и риска чрезмерного соответствия учебным образцам не может быть в достаточной степени оценена. Эта проблема стала еще более заметной в настоящее время, так как набор данных HMDD v2.0 был выпущен 5 лет назад, и в недавних публикациях сообщалось о значительном количестве новых ассоциаций miRNA-заболевание, что делает предыдущий набор данных HMDD v2.0 менее репрезентативным для последние знания об ассоциациях miRNA-болезнь. В качестве компромисса разработчики инструментов прогнозирования могут также собирать новые ассоциации miRNA-болезнь из других баз данных или литературы. Однако, поскольку ручная литература является трудоемкой задачей и требует специальных биомедицинских базовых знаний, собранные новые ассоциации были ограничены несколькими заболеваниями или микроРНК и поэтому не могли составлять значительный и квалифицированный независимый набор данных для сравнительного анализа.

Недавно мы запустили обновленную базу данных ассоциаций miRNA-болезнь HMDD v3.0 (8), и, как упоминалось ранее, ее версия 3.1 охватывает 35 547 ассоциаций miRNA-болезнь, что указывает на более чем трехкратные данные ассоциации по сравнению с предыдущей версией HMDD v2.0. (10 381 ассоциация). Этот новый набор данных предопределяет беспрецедентную возможность сравнить текущие методы прогнозирования. Поэтому в этом исследовании, основанном на новых ассоциациях miRNA-болезнь в HMDD v3.1, мы провели комплексную оценку 36 доступных методов прогнозирования (15, 16, 17, 18, 19, 20, 21, 22, 23, 25, 26, 27, 28, 29, 30, 31, 32, 33, 34, 35, 36, 37, 38, 39, 40, 41, 42, 43, 44, 45, 46, 47, 48, 49, 50, 51) из пяти аспектов: во-первых, мы проверили общую эффективность этих методов с помощью тщательного анализа кривой точности-отзыва. Во-вторых, мы оценили взаимную взаимодополняемость этих методов, итеративно комбинируя лучшие методы для повышения производительности. В-третьих, мы проверили, не приведет ли чрезмерная представленность нескольких микроРНК и заболеваний в текущих данных ассоциации микроРНК к болезням к предвзятым результатам прогнозирования. В-четвертых, поскольку многие методы работают с данными сходства miRNA, мы оценили влияние обновленных данных сходства miRNA, заменив предыдущую матрицу сходства miRNA MISIM v1.0 (52) недавно опубликованной матрицей MISIM v2.0 (которая была построена на HMDD данные версии 3.0) (53). Наконец, идентификация причинных miRNAs заболевания имеет особое значение для медицинских исследований механизма заболевания и для определения miRNAs-мишеней для дальнейших вмешательств. В последнем обновлении HMDD (v3.2), хотя не было добавлено новых данных об ассоциации miRNA-заболевание, мы систематически переоценивали потенциалы причинности miRNAs для соответствующих заболеваний. Пользуясь этой возможностью, мы также выяснили, могут ли современные методы прогнозирования, направленные на прогнозирование общих связанных с заболеванием miRNAs, также установить приоритетность причинных miRNAs заболевания.

результаты и обсуждение

Независимый сравнительный анализ методов прогнозирования ассоциации miRNA-болезнь на новых данных HMDD v3.1

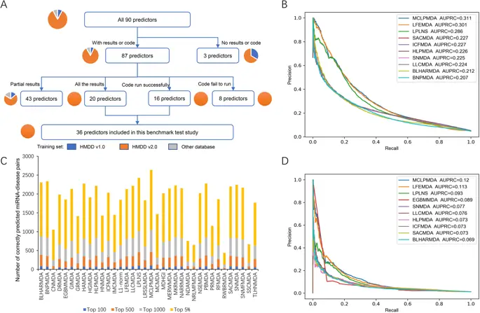
Путем ручного изучения соответствующей литературы от PubMed и Google Scholar было собрано 90 опубликованных предикторов ассоциации miRNA-болезнь (Дополнительный файл 1: Таблица S1). Тем не менее, многие из них не были легко доступны для тестирования. Как показано на рис. 1а, 3 предиктора не предоставили доступный исходный код или оценки прогнозирования, 43 предиктора предоставили частичные результаты прогнозирования, которые охватывали только несколько заболеваний или микроРНК, а 8 предикторов предоставили исходный код, но код не удалось запустить. Наконец, 36 предикторов, в том числе 16 предикторов, предоставляющих исходный код, и 20 предикторов, предоставляющих все их оценки прогнозирования, были включены в сравнительный тест. Примечательно, что хотя были предикторы, рассматривающие наборы данных, отличные от HMDD v2.0, в качестве обучающего набора, ни один из этих методов не соответствовал критерию доступности для включения (рис. 1а). Поэтому все 36 предикторов, включенных в этот сравнительный тест, были обучены на наборе данных HMDD v2.0, что делает их однородными, но также более сопоставимыми с точки зрения обучающего набора данных.

фигура 1
фигура 1

Общая эффективность 36 предикторов ассоциации miRNA-заболевание в наборах сравнительных данных. a Блок-схема, изображающая критерий включения / исключения для предикторов. Количество предикторов, включенных / исключенных на каждом шаге, указывается числом в скобках, а доли предикторов, обученных с различными наборами обучающих данных, изображаются соответствующими круговыми диаграммами. b Кривые точности-отзыва для десяти основных предикторов в терминах AUPRC для набора данных для сравнительного анализа ALL. c Статистика правильно спрогнозированных пар ассоциаций miRNA-заболевание среди топ-100, топ-500, топ-1000 и топ-5% прогнозов с высокими оценками в наборе данных для сравнительного анализа ALL. d Кривые точности-отзыва для десяти основных предикторов в терминах AUPRC в наборе данных для сравнительного анализа CAUSAL

Изображение в полном размере

Наш первичный независимый набор данных для сравнительного анализа состоит из всех новых ассоциаций miRNA-болезнь в HMDD v3.1, которые не были охвачены HMDD v2.0. Кроме того, для разумной оценки мы выполнили сопоставление названий болезней между HMDD v2.0 и v3.1 и сохранили только данные ассоциации с последовательными названиями заболеваний и именами miRNA. Этот набор данных, который в дальнейшем называется «набором данных для сравнительного анализа ВСЕХ», также стал общедоступным по адресу https://www.cuilab.cn/static/hmdd3/data/benchmark2019.txt. Затем мы сравнили производительность 36 легкодоступных предикторов в этом наборе данных для сравнительного анализа ALL. Мы отметили заметное несбалансированное положительное отношение к отрицательному для сравнительного набора данных, которое явилось результатом того, что число известных ассоциаций miRNA-заболевание намного меньше, чем число возможных комбинаций miRNA-заболевание. Поэтому был проведен тщательный анализ кривой точности-отзыва для оценки общей эффективности этих предикторов. Лучшие 10 предикторов в терминах областей под кривой точного возврата (AUPRC) показаны на рис. 1b, и результаты AUPRC всех предикторов также доступны (Дополнительный файл 1: Таблица S2). Все 10 лучших предикторов достигли AUPRC выше 0, 2, что свидетельствует об их общей способности прогнозировать ассоциации с микроРНК-болезнью. В частности, MCLPMDA первого ранга (AUPRC = 0, 311), LFEMDA второго ранга (AUPRC = 0, 301) и LPLNS третьего ранга (AUPRC = 0, 286) продемонстрировали превосходство AUPRC по меньшей мере на 0, 05 по сравнению с другими методами, что подчеркивает их многообещающую точность. MCLPMDA построил новую матрицу сходства miRNA, а также матрицу сходства заболевания на основе алгоритма завершения матрицы перед выполнением алгоритма распространения метки как в пространстве miRNA, так и в пространстве заболевания (15), и эта процедура может быть полезна для повышения чувствительности алгоритма дополняя невидимое пространство сходства miRNA / болезнь. LFEMDA разработала новый алгоритм для получения функционального сходства, а не просто используя обычные метрики сходства MISIM, и наши результаты свидетельствуют об эффективности этого нового метода расчета сходства miRNA (23). Концептуально подобный MCLPMDA, LPLNS также пытался дополнить неисследованное пространство ассоциации miRNA-болезнь для улучшения производительности, но с помощью отдельного взвешенного алгоритма ближайшего соседства (16). Для дальнейшего изучения эффективности предикторов, которые использовали расходящиеся вычислительные структуры, мы классифицировали 36 предикторов на три категории в соответствии с критериями, предложенными в недавнем обзоре (14), то есть категорией функции оценки, категорией сложного сетевого алгоритма и категория машинного обучения. Результаты сравнения по категориям сведены в Дополнительный файл 1: Таблица S3, где SNMFMDA (51) достигла самого высокого AUPRC (0, 192) в категории функции оценки; MCLPMDA (15) показал наилучшие результаты (AUPRC = 0, 311) в категории сложных сетевых алгоритмов, а LFEMDA (23) показал более высокую производительность (AUPRC = 0, 301), чем другие предикторы в категории машинного обучения. Вместе лучшая общая эффективность этих предикторов указывает на то, что как разумная метрика сходства miRNA, так и эффективный алгоритм для исследования невидимых ассоциаций miRNA-болезнь важны для улучшения производительности. С другой стороны, AUPRC не подходит для оценки точности предиктора при определенных пороговых значениях. С этой целью мы дополнительно исследовали пропорции правильно спрогнозированных пар miRNA-заболевание среди прогнозов с рейтингом 100, топ-500, топ-1000 и топ-5%, основанных на наборе данных ALL. Результаты суммированы на рис. 1в, где только MCLPMDA сохраняет наилучший рейтинг на каждом пороге. Интересно, что ранги BLHARMDA (25) и PBMDA (48) значительно поднимаются в топ-5 при исследовании их результатов прогнозирования топ-100 и топ-500, что свидетельствует об их преимуществах при прогнозировании очень высокой достоверности ассоциаций miRNA-заболевание. BNPMDA (19) и HAMDA (29) оценивают топ-3 при рассмотрении их лучших 5% результатов прогнозирования, подтверждая их точность в прогнозировании умеренно высокой достоверности ассоциаций miRNA-болезнь. Таким образом, пользователи могут пожелать выбрать конкретные инструменты прогнозирования на основе количества выдвинутых кандидатов в ассоциации с микроРНК-болезнью, которые могут быть приняты.

Хотя вышеприведенные результаты иллюстрируют общую эффективность предикторов, точность прогнозирования будет варьироваться от заболевания к заболеванию. Для предварительной проверки соответствия результатов оценки между различными заболеваниями в качестве типичных были выбраны девять распространенных заболеваний (меланома, новообразования простаты, новообразования молочной железы, новообразования легких, новообразования желудка, новообразования яичников, гипертония, сахарный диабет 2 типа и сердечная недостаточность). случаи для дальнейшей оценки. Кривые ROC (рабочие характеристики приемника) были построены для пяти основных предикторов для каждого заболевания (Дополнительный файл 2: Рисунок S1). Согласно этим результатам оценки, предикторы, показывающие наилучшую общую эффективность прогнозирования (т. Е. MCLPMDA, LFEMDA и LPLNS), по-прежнему входят в пятерку лучших по семи из девяти распространенных заболеваний, что свидетельствует об их постоянстве точности. Эти методы также могут быть оценены лучше всего для конкретных заболеваний. Например, MCLPMDA все еще достигал лучшего AUROC (площадь под кривой ROC) в оценке меланомы и новообразований яичников, в то время как LFEMDA достигал лучшего AUROC в оценке новообразований молочной железы, новообразований легких и сердечной недостаточности. Кроме того, эффективность NSEMDA (54) также заметна, так как она входит в пятерку лучших по пяти из девяти распространенных заболеваний, что свидетельствует о ее преимуществах в прогнозировании распространенных заболеваний благодаря обширным аннотациям ассоциации miRNA-болезнь. Наконец, некоторые предикторы будут показывать превосходную точность для одного конкретного заболевания, такие как RFMDA (лучше всего для новообразований простаты) (32), PRMDA (лучше всего для новообразований желудка) (49), BNPMDA (лучше всего для гипертонии) (19) и MCMDA (лучше всего при сахарном диабете 2 типа) (40). Следовательно, эти предикторы будут лучшим выбором при анализе соответствующих заболеваний.

Одна заметная проблема предыдущей базы данных HMDD заключается в том, что она включала в себя все виды ассоциаций микроРНК-заболеваний из литературы, но некоторые из них были подтверждены только слабыми экспериментальными данными. Например, значительная доля ассоциаций miRNA-болезнь была получена из дифференциально экспрессированных miRNAs в анализах транскриптома, которые сравнивали профили экспрессии miRNA между заболеванием и нормальными образцами, но такая простая дифференциальная экспрессия miRNA не могла поддерживать причинную связь между miRNA и заболеванием., Чтобы решить эту проблему, в последние несколько месяцев мы провели систематическую переоценку экспериментальных данных для данных HMDD v3.1, чтобы обозначить потенциальные микроРНК, вызывающие заболевание. В результате последняя версия HMDD (v3.2) предоставляет новый набор данных причинных miRNAs заболевания, который позволяет нам собрать набор данных CAUSAL для сравнительного анализа, подмножество набора данных ALL для сравнительного анализа, который рассматривает только причинно-следственные связи miRNA-заболевание как образцы положительного тестирования. Интуитивно понятно, что этот набор данных CAUSAL для сравнительного анализа является гораздо более сложным, поскольку современные методы прогнозирования не ставят своей целью разграничить причинную связь miRNA-болезнь. В результате эффективность прогнозирования всех предикторов систематически и значительно снижается в наборе данных CAUSAL для сравнительного анализа (Дополнительный файл 1: Таблица S4). Тем не менее, ранги главных предикторов были в значительной степени согласованы между результатами из набора данных для сравнительного анализа ALL (рис. 1b) и из набора данных для сравнительного анализа CAUSAL (рис. 1d), среди которых ранги трех основных предикторов не изменились, включая MCLPMDA первого ранга (AUPRC = 0, 120), LFEMDA второго ранга (AUPRC = 0, 113) и LPLNS третьего ранга (AUPRC = 0, 093). Кроме того, девять из десяти основных предсказателей (MCLPMDA, LFEMDA, LPLNS, SACMDA, ICFMDA, HLPMDA, SNMDA, LLCMDA и BLHARMDA) были разделены между результатами по двум наборам данных. Что касается сравнения по категориям, MCLPMDA (AUPRC = 0, 120) и LFEMDA (AUPRC = 0, 113) сохранили лучший ранг в категории алгоритма сложной сети и категории машинного обучения, соответственно (Дополнительный файл 1: Таблица S5). В категории функций оценки ранее предсказанный NARRMDA (44) (AUPRC = 0, 063) достиг наивысшего значения AUPRC в категории функций оценки, немного превосходя предыдущий наиболее эффективный предиктор SNMFMDA (AUPRC = 0, 060).

В целом, согласованность показателей с высоким рейтингом между результатами двух эталонных наборов данных указывает на надежность этих показателей. С другой стороны, мы также записали вычислительный ресурс и время выполнения, необходимые для методов, доступных в качестве исходного кода для запуска (Дополнительный файл 1: Таблица S6). Очевидно, что все эти методы могут выполнить задачу прогнозирования в течение 5 минут, используя вычислительные ресурсы, доступные для ноутбуков. Но методы используют различные языки программирования в своем исходном коде, и поэтому удобный для пользователя интерфейс был бы очень полезен для неспециалистов, чтобы реализовать эти методы для своих собственных целей. В качестве предварительной попытки повысить доступность алгоритмов прогнозирования для неспециалистов, мы включили результаты прогнозирования девяти общих главных предикторов в базу данных HMDD (https://www.cuilab.cn/hmdd). Пользователи могут либо получить результаты для определенного заболевания или miRNA со страницы просмотра базы данных, либо загрузить результаты прогноза в виде одного файла Excel (https://www.cuilab.cn/static/hmdd3/data/prediction_combined. XLSX).

Хотя HMDD 3.1 является крупнейшей литературно-кураторской базой данных о связях микроРНК с болезнями на сегодняшний день (по крайней мере, в три раза больше записей, чем литературно-кураторно-ориентированные базы данных, согласно недавним статистическим данным (8)), существует также несколько баз данных, которые определяют потенциальные ассоциации микроРНК-заболеваний экспериментальные наборы данных с высокой пропускной способностью, среди которых база данных dbDEMC, которая фокусируется на дифференциально экспрессируемых миРНК при раке человека, имеет самый большой размер (11). Чтобы оценить, могут ли 36 предикторов, обученных с данными HMDD v2.0, также хорошо работать с гетерогенным набором данных dbDEMC, мы также протестировали предикторы в записях dbDEMC, которые не были охвачены HMDD v2.0. А результаты AUPRC 10 лучших предикторов и всех предикторов показаны в Дополнительном файле 1: Таблица S7 и Дополнительном файле 2: Рисунок S2. Как правило, топ-10 предикторов достигли впечатляющих результатов в этом гетерогенном наборе данных с AUPRC более 0, 63, причем восемь из них, в том числе LLCMDA, SNMDA, MCLPMDA, BNPMDA, LPLNS, HLPMDA, ICFMDA и SACMDA, также заняли первое место в рейтинге. ВСЕ сравнительные данные получены из HMDD v3.1, что указывает на их надежность в прогнозировании связанных с раком miRNAs. Есть также предикторы, показывающие исключительную производительность в наборе данных dbDEMC. Например, HAMDA (29) и HGIMDA (35) поднялись в верхний список в наборе данных dbDEMC. Тем не менее, необходима осторожная интерпретация результатов dbDEMC, особенно при распространении на другие заболевания, кроме рака. Во-первых, набор данных dbDEMC состоит из ассоциаций miRNA-болезнь со слабыми данными, основанными на дифференциальной экспрессии, и поэтому не предназначен для различения причинных miRNAs заболевания. Более того, рак является наиболее хорошо аннотируемым заболеванием с точки зрения ассоциированных микроРНК, и предикторы, демонстрирующие выдающуюся эффективность для набора данных рака, такого как HAMDA (29), будут смещены в пользу хорошо изученных заболеваний или микроРНК, распространенной проблемы, которая дополнительно анализируется в третий подраздел.

Итеративная интеграция предикторов может еще больше повысить эффективность прогнозирования

Примечательно, что в методах прогнозирования использовались различные вычислительные подходы и отличительные признаки, описывающие сходство микроРНК и / или заболевания. Поэтому вполне вероятно, что некоторые из них дополняют друг друга, и интеграция таких методов может обеспечить еще лучшую производительность. Чтобы проверить эту возможность, мы сначала масштабировали оценки предсказания каждого предиктора до интервала 0-1, используя подход нормализации max-min, а затем итеративно интегрировали их оценки предсказания с предварительно оптимизированным весом каждого предиктора (см. Материалы и методы для Детали). Сначала мы выполнили процесс комбинирования предикторов в наборе данных для сравнительного анализа ALL. Итерация началась с предиктора MCLPMDA, который имеет самый высокий наблюдаемый AUPRC (Дополнительный файл 1: Таблица S2). Интеграция с LPLNS (16) привела к лучшему улучшению AUPRC до 0, 361 во втором раунде итерации. Как MCLPMDA, так и LPLNS были основаны на алгоритме распространения меток, но MCLPMDA дополнительно включает алгоритм завершения матрицы, в то время как LPLNS использовал линейное сходство окрестностей в сети (15, 16). Дальнейшая интеграция NDAMDA (34), еще одного сложного сетевого алгоритма, использующего дополнительные характеристики расстояния до сети, также может привести к аналогичному AUPRC, равному 0, 360 (рис. 2а). Различия в их структуре алгоритмов, особенно в описании сложных сетевых функций, могут быть полезны для установления взаимной взаимодополняемости между этими тремя методами. После третьего раунда итерации AUPRC начал снижаться до восьмой итерации (рис. 2а). Тем не менее, производительность объединенных предикторов на любом цикле итерации превзошла лучшую MCLPMDA с одним предиктором, что указывает на то, что комбинация предикторов действительно полезна для улучшения производительности. Тот же самый процесс итеративной комбинации предикторов был также выполнен на наборе данных сравнительного анализа CAUSAL, и наблюдалась аналогичная тенденция AUPRC (Рис. 2b). Начиная с MCLPMDA с наилучшими показателями (Дополнительный файл 1: Таблица S4), последовательная интеграция с NDAMDA и LPLNS привела к тому, что комбинированные предикторы показали два лучших AUPRC (0, 147 и 0, 142 соответственно). Вместе приведенные выше результаты демонстрируют возможность и эффективность сочетания методов. Кроме того, мы также отметили, что консенсусная комбинация первых трех предикторов между двумя процессами комбинации предикторов (MCLPMDA + LPLNS + NDAMDA). Поэтому, чтобы упростить сообщество, подобно девяти общим предикторам высшего ранга, выбранным в предыдущем подразделе, мы также сделали оценку предсказания этих трех предикторов и их комбинацию доступной в базе данных HMDD (https://www.cuilab.cn / hmdd).

фигура 2
фигура 2

Улучшение AUPRC с итеративной интеграцией различных предикторов. Комбинированные предикторы, использующие подход нормализации оценки максимального и минимального прогнозов, были протестированы на наборах данных ALL и CAUSAL, соответственно. Предиктор, интегрированный в каждом раунде итерации, и AUPRC объединенного предиктора указываются на линейной диаграмме. a Результаты AUPRC комбинированных предикторов в наборе данных для сравнительного анализа ALL. b Результаты AUPRC комбинированных предикторов в наборе данных сравнительного анализа CAUSAL

Изображение в полном размере

Оценка потенциального смещения из-за чрезмерно представленных микроРНК и болезней в текущем наборе данных

Пары ассоциации miRNA-болезнь не распределены равномерно среди возможных комбинаций miRNA-болезнь. Согласно опубликованной статистике HMDD v2.0 (24) и более поздней HMDD v3.0 (8), некоторые miRNAs, такие как hsa-miR-21, показывают необычайное количество сопутствующих заболеваний, в то время как несколько распространенных типов рака доминируют в топе. список болезней с наибольшим количеством ассоциированных микроРНК. Такое чрезмерное представительство специфических микроРНК или заболеваний может предрасполагать к смещению в моделях прогнозирования, где хорошо аннотированные микроРНК или заболевания, как правило, имеют гораздо лучшую точность прогноза. Чтобы проверить эту возможность, мы сначала стратифицировали результаты прогнозирования различных микроРНК на основе их ширины спектра заболевания (DSW). Более высокие оценки DSW указывают на более широкие ассоциации болезней miRNAs (8). На рисунке 3а сравнивается эффективность каждого предиктора между хорошо аннотированными микроРНК (с верхними 25% DSW) и менее аннотированными микроРНК (с последними 25% DSW). Как и предполагалось интуитивно, все предикторы демонстрируют гораздо лучшую производительность для хорошо аннотированных микроРНК, чем менее аннотированные микроРНК, причем средний показатель AUPRC первых примерно в два раза больше, чем у последних. Тем не менее, различия AUPRC между двумя группами DSW в значительной степени сопоставимы среди предикторов, что указывает на то, что нет конкретной вычислительной структуры, восприимчивой к смещению из-за чрезмерной представленности хорошо аннотированных miRNAs в наборе данных. Только три метода прогнозирования, в том числе PBMDA, LRSSLMDA и LPLNS, демонстрируют чуть более высокое предпочтение по отношению к миРНК с высоким DSW. Интересно, что мы также отметили, что MCLPMDA, самый высокий предиктор в общей оценке AUPRC (рис. 1), показывает лучший AUPRC для обеих групп DSW. Поэтому разработчики могут рассмотреть возможность интеграции этого вычислительного подхода или его концептуальной идеи для создания более надежного предиктора, который мог бы точно прогнозировать менее аннотированные микроРНК.

Рисунок 3
Рисунок 3

Стратифицированное сравнение эффективности предикторов с точки зрения ТБО и ТБО. a Точечные диаграммы, где AUPRCs хорошо аннотированных miRNAs (с верхними 25% -ными значениями DSW) нанесены на график против AUPRC менее аннотированных miRNAs (с последними 25% -ными значениями DSW). b Точечные диаграммы, на которых AUPRCs с хорошо аннотированными заболеваниями (с верхними 25% -ными значениями MSW) нанесены на график с AUPRCs с менее аннотированными заболеваниями (с последними 25% -ными значениями DSW)

Изображение в полном размере

Аналогичное измерение, называемое шириной спектра miRNA (MSW) (8), может быть использовано для стратификации хорошо и менее аннотированных заболеваний с точки зрения их ассоциаций miRNA. Соответственно, мы также сравнили AUPRC между хорошо аннотированными заболеваниями (с верхними 25% MSW) и менее аннотированными болезнями (с последними 25% MSW). Как интуитивно наблюдалось на рис. 3б, ситуация для стратификации ТБО гораздо тяжелее, чем для стратификации ТБО. Все предикторы показывают гораздо худшие показатели по менее аннотированным болезням, чем хорошо аннотированные, и в среднем кратное изменение AUPRC между двумя группами может достигать четырех-пятикратного увеличения. Для предикторов, показывающих наибольшие различия в производительности между двумя группами (HAMDA, EGBMMDA и BNPMDA), кратные изменения могут быть увеличены более чем в пять раз, до десятикратного. Эти результаты подчеркивают заслуживающую внимания проблему, заключающуюся в том, что большинство современных методов прогнозирования подвержены чрезмерно представленным болезням в наборе данных и, следовательно, имеют тенденцию к значительному отклонению от хорошо аннотированных болезней. К сожалению, изучая соответствующие ссылки, мы также отметили, что разработчики, как правило, использовали данные для хорошо аннотированных болезней, таких как рак, чтобы проиллюстрировать эффективность своих предикторов. Например, dbDEMC, база данных, собирающая дифференциально экспрессируемые микроРНК при раке (10, 11), часто вводится в качестве дополнительных данных валидации для предикторов. Как ясно видно из приведенных выше результатов анализа, эффективность предикторов для хорошо аннотированных заболеваний, таких как рак, не является хорошим представлением эффективности для менее аннотированных заболеваний. Это также демонстрируется различными результатами оценки производительности между набором данных HMDD и базой данных dbDEMC для некоторых предикторов, таких как HAMDA (таблицы S2 и S7). Таким образом, особое внимание на менее аннотированные заболевания необходимо для дальнейшего повышения надежности предикторов. С другой стороны, один предиктор, RFMDA (32), показывает сопоставимые показатели как в группе с высоким MSW (AUPRC = 0, 163), так и в группе с низким MSW (AUPRC = 0, 116), что указывает на то, что он гораздо менее склонен к хорошо аннотированным заболеваниям. Дальнейшее развитие предикторов может рассмотреть возможность включения его векторной схемы признаков для повышения эффективности предиктора при менее аннотированных заболеваниях.

Предварительное сравнение между матрицами функционального сходства MISIM 1.0 и MISIM 2.0 miRNA

В соответствии с принципом «вина за ассоциацией» для определения биологических функций, функционально сходные микроРНК должны стремиться совместно регулировать фенотипически сходные заболевания. Поэтому большинство методов прогнозирования использовали функциональное сходство между miRNAs в качестве одного из основных компонентов в своих алгоритмах, среди которых матрица функционального сходства miRNA MISIM (или, более конкретно, MISIM v1.0) получила наибольшее распространение (52). Действительно, 13 из 16 предикторов, доступных в качестве исходного кода, использовали MISIM v1.0 в качестве (одного из) своих основных показателей сходства miRNA. Недавно MISIM v2.0 был выпущен на основе новых данных из базы данных HMDD v3.0 (53). Поэтому интересно выяснить, выиграют ли предикторы от этой более обновленной матрицы сходства miRNA. С этой целью мы заменили матрицу сходства MISIM v1.0 на MISIM v2.0 и повторно запустили программы, чтобы получить новые оценки прогнозирования для 13 моделей. Затем характеристики, основанные на двух матрицах сходства, сравнивались с тем же набором данных для сравнительного анализа, который описан выше. Результаты тестирования приведены на рис. 4. Большинство методов, за исключением MCLPMDA, MERWMDA и PRMDA, демонстрируют улучшение производительности в разной степени при использовании MISIM v2.0, где MKRMDA приносит наибольшую пользу, с увеличением AUPRC на 0, 085. С другой стороны, MCLPMDA показывает заметное снижение AUPRC (0.095) с MISIM v2.0. В MCLPMDA реализован алгоритм завершения матрицы, специально разработанный для предыдущих матриц miRNA и сходства заболеваний, и представляется необходимым пересмотреть алгоритм завершения матрицы на основе новых данных MISIM v2.0, чтобы эффективно использовать эту новую матрицу функционального сходства miRNA. В целом, новая матрица функционального сходства miRNA MISIM v2.0 была бы полезна для повышения эффективности прогнозирования, но требуется тщательная разработка алгоритма, чтобы учесть различия между MISIM v1.0 и v2.0, чтобы в полной мере использовать эта новая матрица сходства.

figure4
figure4

Сравнение эффективности прогнозирования с использованием матрицы сходства MISIM 2.0 или MISIM 1.0 miRNA

Изображение в полном размере

Приоритизация причинных miRNAs заболевания из общих связанных с болезнью miRNAs все еще является сложной задачей

МиРНК играют разные роли при заболеваниях. Некоторые причинные микроРНК могут непосредственно участвовать в механизмах заболеваний, в то время как другие демонстрируют только не причинные связи с заболеваниями (например, просто демонстрируют дифференциальную экспрессию без доказательств механизма дальнейшего действия). Таким образом, выявление потенциальных причинных микроРНК заболеваний имеет решающее значение для понимания основного механизма заболеваний. До недавнего времени не было исчерпывающего аннотированного набора данных о причинных миРНК заболевания. Следовательно, современные методы прогнозирования ассоциации miRNA-болезнь не направлены на разграничение причинных miRNAs заболевания. Для решения этой проблемы в последней версии HMDD v3.2, хотя по сравнению с HMDD v3.1 не было включено никаких дополнительных ассоциаций miRNA-заболевание, был предоставлен набор данных по ручной привязке причинно-следственной связи miRNA-болезнь. Этот новый набор данных дает нам возможность проверить, могут ли существующие предикторы, которые были спроектированы для прогнозирования общих связей miRNA-болезнь, также установить приоритеты причинных miRNAs заболевания. Для этой цели мы разделили все пары микроРНК-заболевание в наборе данных для сравнительного анализа на три группы: «причинно», «не причинно» и «без заболевания». В первом подразделе выше мы проверили способность предикторов отличать «причинные» пары от «не относящихся к болезни» пар с помощью набора данных CAUSAL для сравнительного анализа (рис. 1d). Здесь мы пошли еще дальше, чтобы оценить предикторы для различения пар «причинных» (в качестве положительных выборок) и «не причинных» (в качестве отрицательных выборок) по их AUROC. Это очень сложная задача, поскольку при обучении предикторов ассоциации с miRNA-заболеванием в качестве положительных образцов рассматривались либо «причинные», либо «не причинные» ассоциации miRNA-заболевание, и дальнейшая стратификация положительных образцов в соответствии с причинностью заболевания не проводилась. считается. Результаты оценки приведены на рис. 5а и в дополнительном файле 1: Таблица S8. К сожалению, ни один из предикторов не достигает удовлетворительных результатов в различении причинных и не причинных микроРНК, где лучший AUROC ограничен 0, 538. Таким образом, мы взяли смягченный подход, сравнив баллы прогноза между причинной и не причинной микроРНК с использованием статистического критерия Уилкоксона. Среди 36 предикторов только три метода показывают значительно более высокие оценки предсказания для причинных miRNAs, чем не причинные, включая L1-норму (значение P = 3, 93e - 05), CNMDA (значение P = 0, 0197) и TLHNMDA (значение P = 0, 00377), что указывает на слабый потенциал для выявления причинных микроРНК этих методов. Тем не менее, общая эффективность этих предикторов для общих ассоциаций miRNA-заболевание не очень впечатляет (Дополнительный файл 1: Таблица S8), что позволяет предположить, что для различия между причинными для miRNAs заболевания и обычно ассоциированными miRNAs необходимы дополнительные биологические особенности. Таким образом, недавно разработанные вычислительные подходы, основанные на новом наборе причинно-следственных связей miRNA, крайне необходимы для эффективной идентификации причинно-следственных связей miRNA-заболевание. В связи с растущим интересом к исследованиям механизмов miRNAs, вовлеченных в заболевания, предсказание причинной miRNA, скорее всего, станет важным направлением исследований в области биоинформатики в ближайшем будущем.

figure5
figure5

Эффективность прогнозирования для определения приоритетных причинных микроРНК. a Кривые ROC, иллюстрирующие эффективность в различении причинных ассоциаций miRNA-болезнь (в качестве положительных образцов) от не причинных ассоциаций miRNA-болезнь (в качестве отрицательных образцов); показаны только первые десять предикторов в терминах AUROC. b - d Графики скрипки для трех предикторов, которые показывают значительно более высокие оценки предсказания (с помощью теста Вилкоксона) для причинно-следственных связей miRNA-болезнь, чем не причинно-следственные связи miRNA-болезнь

Изображение в полном размере

Вывод

Стремительно растущее количество доказательств продемонстрировало, что miRNAs участвуют в возникновении и развитии широкого спектра заболеваний человека, что также способствует появлению предсказания ассоциации miRNA-заболевание, являющегося активным направлением в области биоинформатики. Здесь мы систематически оценивали 36 предикторов, которые были установлены с использованием различных алгоритмов машинного обучения и методов сетевого анализа, на независимом наборе данных для сравнительного анализа, состоящем из более чем 8000 новых ассоциаций miRNA-болезнь. Здесь, обрисовывая в общих чертах вышеупомянутые результаты бенчмаркинга, можно выделить несколько моментов, которые будут полезны пользователям и разработчикам предикторов. Что касается пользователей инструментов прогнозирования miRNA-заболевания, (1) многие методы прогнозирования не публикуют свои предварительно рассчитанные результаты прогнозирования или исходные коды, и мы суммировали 36 доступных инструментов (Дополнительный файл 1: Таблица S1) для дальнейшего рассмотрение. (2) Все высокопоставленные предикторы продемонстрировали приемлемую общую производительность в тесте бенчмаркинга, при этом лучшие 13 предикторов достигли AUPRC> 0, 2, а MCLPMDA, LFEMDA и LPLNS достигли наилучшей общей производительности (рис. 1). (3) Пользователи должны быть осторожны с потенциальным уклоном в сторону чрезмерно распространенных заболеваний. То есть современные предикторы, как правило, демонстрируют гораздо лучшие показатели в прогнозировании микроРНК хорошо изученных заболеваний, таких как рак, по сравнению с их показателями в прогнозировании менее изученных заболеваний. В настоящее время RFMDA является одним из решений для прогнозирования ассоциаций микроРНК-заболеваний для малоизученных заболеваний (рис. 3), но следует поощрять сочетание результатов прогнозирования с другими экспериментальными данными. (4) Текущие предикторы не склонны определять приоритетные причинные миРНК заболевания; следовательно, баллы прогноза не могут рассматриваться в качестве основного эталона для скрининга миРНК-мишеней для дальнейших исследований механизма заболевания. Что касается разработчиков инструментов прогнозирования miRNA-заболевания, (1) современные предикторы приняли разные языки программирования в своем исходном коде (Дополнительный файл 1: Таблица S6), и, следовательно, предлагается удобный интерфейс или веб-сервер для облегчения биомедицинских исследований. исследователи, которые не знакомы с прогнозами. Одним из примеров является RWRMTN (55), который предоставляет интерфейс запросов своих лучших результатов прогнозирования в виде плагина Cytoscape. (2) Наиболее эффективные алгоритмы (рис. 1), такие как MCLPMDA, часто используют различные подходы для изучения невидимых ассоциаций miRNA-болезнь, которые могут быть полезны для надежной работы независимого набора данных. (3) Интеграция различных предикторов в качестве мета-предиктора (рис. 2) или обновление матрицы функционального сходства miRNA (рис. 4) также повысят эффективность предикторов. (4) Разработчики должны знать о предвзятости к хорошо аннотированным болезням (рис. 3), и эффективность предиктора среди болезней с несколькими известными ассоциациями miRNA должна быть преднамеренно проверена, чтобы уменьшить такую предвзятость. (5) Текущие предикторы не предназначены для скрининга причинных miRNAs заболевания (Fig. 5), и новые вычислительные подходы весьма оправданы для эффективной приоритизации причинных miRNAs заболевания из общих ассоциаций miRNA-болезнь, возможно, основанных на последней аннотации причинности заболевания из HMDD v3.2. С другой стороны, текущий тест производительности также имеет свои ограничения. Во-первых, хотя HMDD v3.1 может представлять собой значительный набор данных ассоциации miRNA-заболевание для сравнительного анализа, его охват все еще не является полностью удовлетворительным по сравнению с возможными комбинациями miRNA-заболевание. Следовательно, необходим постоянный сравнительный анализ предикторов с недавно обнаруженными ассоциациями miRNA-болезнь. Во-вторых, значительное количество методов прогнозирования не были включены из-за их ограниченной доступности. Масштабный сравнительный тест, когда эти предикторы станут доступными, несомненно, принесет пользу потенциальным пользователям в поиске более компетентных инструментов для анализа ассоциаций микроРНК и заболеваний. Вместе мы надеемся, что наш сравнительный анализ послужит полезным ориентиром для биомедицинских исследователей при выборе подходящих предикторов, а также подсказкой о будущих направлениях улучшения предикторов.

материалы и методы

Критерии включения и исключения методов прогнозирования

Опросив PubMed и Google Scholar по ключевым словам «miRNA-болезнь + прогноз», было получено 118 ссылок. После изучения полной страницы литературы или программного обеспечения, 90 предикторов были выбраны кандидатами для сравнительного анализа (Дополнительный файл 1: Таблица S1). К сожалению, однако, мы обнаружили, что более половины этих предикторов не имели легкодоступного инструмента или показателя прогнозирования для дальнейшей оценки, и только 37 из них доступны в виде исходного кода, автономного программного обеспечения или предварительно рассчитанных показателей прогнозирования. Во время дальнейшей оценки один инструмент был исключен, поскольку он дал несколько уровней достоверности, а не точных прогнозов (7). Мы также отметили, что хотя ~ 15% кандидатов-предикторов использовали обучающие наборы данных, отличные от HMDD v2.0, что касается легкодоступных инструментов, все они были обучены только с набором данных HMDD v2.0 (рис. 1a). В результате 36 доступных методов прогнозирования, прошедших обучение с набором данных HMDD v2.0, были, наконец, включены в этот сравнительный анализ.

Сравнительный тест и статистика производительности

Недавно курированные экспериментальные ассоциации miRNA-болезнь из базы данных HMDD v3.1 (https://www.cuilab.cn/static/hmdd3/data/alldata.txt), которые не были охвачены HMDD v2.0 (https:// www.cuilab.cn/static/hmdd3/data/hmdd2.zip) были получены в качестве первичных эталонных образцов. Поскольку номенклатура болезни изменилась с «MeSH» в HMDD v2.0 на «Онтология болезни + MeSH» в HMDD v3.1, отображение названия болезни с HMDD v3.1 обратно на HMDD v2.0 было выполнено на всех образцах сравнительного анализа до Избегайте ложноотрицательных артефактов, возникающих из-за несоответствия названий болезней. Недавно зарегистрированные заболевания или miRNAs в HMDD v3.1 не были включены в сравнительный тест. В результате набор данных ALL для бенчмаркинга охватывает 7178 новых ассоциаций miRNA-болезнь, которые можно загрузить по адресу https://www.cuilab.cn/static/hmdd3/data/benchmark2019.txt, и файл сопоставления названий болезней из HMDD v3.1 до HMDD v2.0 также был доступен по адресу https://www.cuilab.cn/static/hmdd3/data/disease_mapping2019.txt. Кроме того, основываясь на метках причинности заболевания ассоциации miRNA-болезнь в HMDD v3.2 (https://www.cuilab.cn/hmdd#fragment-8), набор данных для сравнительного анализа CAUSAL был дополнительно извлечен путем ограничения причинной болезни miRNA. ассоциации как положительные образцы. Набор данных CAUSAL для сравнительного анализа охватывает 2339 новых ассоциаций miRNA-болезнь, которые можно скачать по адресу https://www.cuilab.cn/static/hmdd3/data/benchmark2019_causal.txt. Наконец, мы также собрали тестовый набор данных из dbDEMC, базы данных, собирающей дифференциально экспрессируемые микроРНК при различных типах рака (36) (11). Набор данных dbDEMC охватывает 7616 потенциальных ассоциаций miRNA-болезнь, которые не были охвачены HMDD v2.0, и этот набор данных также можно загрузить по адресу

Оценки прогноза на выборочных тестах были получены либо из предварительно рассчитанных результатов прогноза, либо получены путем повторного запуска исходного кода на нашем компьютере (ЦП: процессор Intel® Core ™ i7-7700, @ 3, 6 Гц, 8 ядер; память: 8 GB; см. Дополнительный файл 1: Таблица S6 также для требуемого вычислительного ресурса). Обратите внимание, что баллы прогноза, полученные любым подходом, в основном состоят из матрицы D × M, где D и M - количество заболеваний HMDD v2.0 и miRNAs, которые могут быть сопоставлены с набором сравнительных данных соответственно. Следовательно, размер матриц оценок прогнозирования для различных инструментов прогнозирования примерно одинаков, независимо от того, каким образом оценки прогнозирования были предварительно рассчитаны или получены при повторном запуске программы. На основе оценок прогнозирования мы построили кривую точности-отзыва для каждого метода прогнозирования и рассчитали AUPRC в качестве основного показателя оценки производительности с помощью пакета sklearn в Python. Кроме того, мы также ранжировали баллы прогноза для каждого предиктора, чтобы исследовать пропорции правильно спрогнозированных пар miRNA-заболевание среди топ-100, топ-500, топ-1000 и топ-5% прогнозов с высокой оценкой, соответственно.

Итеративная интеграция методов прогнозирования

Оценки прогноза от каждого предиктора были сначала нормализованы до интервала 0-1 с помощью подхода нормализации max-min, чтобы избежать проблемы масштабирования при выполнении дальнейшей комбинации:

$$ {x} ^ {ast} = / frac {x- {x} _ {mathrm {min}}} {x _ {mathrm {max}} - {x} _ {mathrm {min}}} $$

где x означает балл одной пары miRNA-болезнь, подлежащей нормализации, x min и x max указывают минимальный и максимальный баллы среди всех баллов прогнозирования одного предиктора. Мы также сравнили результаты подхода нормализации max-min с результатами двух других популярных подходов (т.е. нормализации по Z-баллам и нормализации сигмоида), а также результатов без нормализации, и обнаружили, что четыре подхода показали аналогичные результаты в отношении в AUPRC комбинированных предикторов (Дополнительный файл 2: Рисунок S3). Затем мы начали с предиктора, показывающего самый высокий AUPRC, и итеративно объединили оценки предсказания других предикторов. Для каждого раунда итерации мы добавляли один предиктор, который мог бы максимально улучшить AUPRC. Предикторы были объединены на основе взвешенного суммирования их нормализованных баллов прогнозирования, где вес каждого отдельного предиктора был оптимизирован (принимая 0, 05 в качестве размера шага) и обновлялся для каждой возможной комбинации предикторов в каждом раунде итерации. Мы выполнили 10 циклов итераций, но производительность начала падать с третьей или четвертой итерации (рис. 2), указывая, что оптимизированная комбинация предикторов может быть выбрана в течение нескольких циклов итерации.

Стратифицированный анализ оценок прогноза на основе MSW и DSW

Ширина спектра микроРНК (MSW) и ширина спектра заболевания (DSW) представляют собой пару показателей, которые могут приблизительно оценить чрезмерную представленность определенных заболеваний и miRNAs в текущих данных ассоциации miRNA-заболевание, где хорошо аннотированные заболевания и miRNAs могут указываться высокими значениями MSW. и высокие баллы DSW, соответственно. На основании последних данных HMDD v3.1 мы пересчитали оценки DSW и MSW, следуя ранее описанному методу (8). Затем мы стратифицировали баллы прогноза для miRNAs в верхнем интервале 25% DSW и в последнем интервале 25% DSW, и сравнили AUPRC между этими двумя группами. Такое же сравнение было также выполнено на основе стратификации ТБО.

Сравнение MISIM 2.0 и MISIM 1.0

Для 13 предикторов (как показано на рис. 4), которые предоставили исходные коды и приняли MISIM v1.0 в качестве их матрицы функционального сходства miRNA, мы попытались заменить их матрицу сходства на MISIM v2.0 и повторно запустили коды для проверки изменение AUPRC на наборе бенчмаркинга. Матрица сходства miRNA MISIM v2.0 была получена с веб-сайта (с использованием матрицы, не включающей повышающую / понижающую регуляцию, т.е. https://www.lirmed.com/misim/simility.zip). Обратите внимание, что все новые микроРНК в MISIM v2.0, которые не были охвачены предыдущей матрицей MISIM v1.0, были удалены перед последующими вычислениями.

Прогнозирование причинных микроРНК заболеваний

Основываясь на метках причинности заболевания ассоциации miRNA-болезнь в HMDD v3.2 (https://www.cuilab.cn/hmdd#fragment-8), мы сгруппировали пары miRNA-болезнь в наборе сравнительных данных в «причинные» пары и «не причинные» пары, соответственно. Способность предикторов определять приоритеты причинных микроРНК заболевания оценивали по графику ROC и значениям AUROC, где «причинные» пары были назначены в качестве положительных образцов, а «непричинная» - в качестве отрицательных.