Оценка точности обнаружения слитых транскриптов с использованием методов чтения-картографии и De Novo Fusion транскриптов

Оценка точности обнаружения слитых транскриптов с использованием методов чтения-картографии и De Novo Fusion транскриптов
Оценка точности обнаружения слитых транскриптов с использованием методов чтения-картографии и De Novo Fusion транскриптов

Фон

Точное обнаружение слитых транскриптов имеет важное значение для комплексной характеристики транскриптомов рака. За последнее десятилетие было разработано несколько биоинформационных инструментов для прогнозирования слияний с помощью RNA-seq, основанных либо на считывании карт, либо на сборке транскриптов de novo fusion.

Результаты

Мы тестируем 23 различных метода, включая разрабатываемые нами приложения, STAR-Fusion и TrinityFusion, используя как смоделированные, так и реальные RNA-seq. В целом, STAR-Fusion, Arriba и STAR-SEQR являются наиболее точными и быстрыми для обнаружения слияния на транскриптомах рака.

Вывод

Несмотря на более низкую точность методов, основанных на сборке de novo, они полезны для восстановления изоформ слияния и опухолевых вирусов, которые важны в исследованиях рака.

Фон

Хромосомные перестройки, приводящие к образованию слитых транскриптов, являются частой движущей силой при некоторых типах рака, включая лейкоз и рак простаты (1), и способствуют многим другим (2). К ним относятся BCR - ABL1, обнаруженный у ~ 95% пациентов с хроническим миелогенным лейкозом (ХМЛ) (3); TMPRSS2 - ERG в ~ 50% случаев рака предстательной железы (4); и DNAJB1 - PRKACA, отличительный признак и вероятный фактор развития фиброламеллярной карциномы (5). Определение движущей силы данной опухоли важно для информирования о диагностике и терапевтических стратегиях. Например, ингибиторы тирозинкиназы очень эффективны при лечении опухолей, в которых происходит слияние киназ при лейкозе и других формах рака (6, 7, 8, 9).

Секвенирование транскриптома (RNA-seq) стало эффективным методом обнаружения слитых транскриптов в области прецизионной медицины. В то время как точечные мутации и индексы могут быть легко обнаружены при секвенировании всего экзома (WES), обнаружение перестройки генома обычно требует секвенирования всего генома (WGS). RNA-seq дает «экспрессируемый экзом» опухоли, захватывая только транскрипционно активные области генома, и, таким образом, обеспечивает экономически эффективный способ получения доказательств как для мутаций, так и для структурных перестроек с участием транскрибируемых последовательностей, которые могут отражать функционально релевантные изменения в геноме рака.

За последнее десятилетие было разработано несколько методов и программных средств для биоинформатики, чтобы идентифицировать кандидатные транскрипты слияния из RNA-seq (рассмотренные в (10, 11)), с использованием избранных методов, использованных в недавних усилиях по созданию каталогов слияний для тысяч образцов опухолей. (12, 13). Следуя двум общим стратегиям анализа RNA-seq (14), обнаружение слияния на основе RNA-seq подразделяется на два концептуальных класса: (1) подходы, основанные на картировании, которые выравнивают чтения RNA-seq по генам и геномам для идентификации несоответствующих отображений чтения, которые наводят на мысль о перестройках и (2) подходах, основанных на сборке, которые непосредственно собирают считывания в более длинные последовательности транскриптов с последующей идентификацией химерных транскриптов, согласующихся с хромосомными перестройками (Fig. 1a). Доказательства, поддерживающие предсказанные слияния, обычно измеряются по количеству фрагментов RNA-seq, найденных как химерные (расщепление или соединение) чтения, которые непосредственно перекрывают химерное соединение транскрипта слияния, или как дискордантные пары считывания (соединяющие пары чтения или считывания слияния), где каждая пара of читает карты к противоположным сторонам химерного соединения, не перекрывая непосредственно сам химерный узел (рис. 1а).

фигура 1
фигура 1

Методы прогнозирования и оценки точности слияния. a Две общие парадигмы для идентификации слитых транскриптов включают в себя (слева) считывание карт в геноме и захват несоответствующих пар чтения и химерных выравниваний чтения и (справа) выполнение сборки генома de novo транскриптов с последующей идентификацией химерных выравниваний транскриптов. b При наличии четко определенного набора истинных значений слияний, истинные и ложноположительные прогнозы подсчитываются в соответствии с минимальным порогом для считываний, поддерживающих слияние. Значения точности F1 вычисляются при каждом минимальном пороговом значении для определения порога, который дает максимальную точность прогнозирования для каждого метода. Точно так же значения точности и отзыва вычисляются при каждом минимальном пороговом значении, изображенном в виде кривой точности возврата, а площадь под кривой (AUC) вычисляется как мера общей точности прогноза.

Изображение в полном размере

Реализации различных методов прогнозирования варьируются в зависимости от используемых инструментов выравнивания считывания, базы данных генома и используемых ресурсов генного набора, а также критериев для отчета о транскриптах кандидатов на слияние и для фильтрации вероятных ложных срабатываний. Доступные предсказатели слияния различаются по точности предсказания, сложности установки, времени выполнения, надежности и требованиям к оборудованию. В зависимости от выбранного инструмента прогнозирования слияния, обработка одного образца RNA-seq, содержащего десятки миллионов считываний, может занять несколько дней вычислений и привести к списку от сотен до тысяч кандидатов на слияние генов, включая много вероятных ложных срабатываний, с небольшим доказательства, подтверждающие эти прогнозы. Таким образом, срочно необходимы быстрые и точные методы обнаружения слияния, особенно в связи с тем, что RNA-seq все чаще применяется в точной медицине и клинической диагностике.

Более ранние оценки методов прогнозирования слияния, основанные на RNA-seq, высветили недостатки современных методов, но были в основном ограничены небольшим количеством кандидатов на слияние, сравнили несколько инструментов и в значительной степени опирались на смоделированные данные испытаний для оценки точности (15, 16). Здесь мы продвигаем сравнительный анализ предсказания слияний транскриптов, чтобы включить тысячи слияний транскриптов на различных уровнях экспрессии, разрабатываем стратегию для измерения точности слияния, используя реальные данные транскриптома рака без априорно определенных наборов истинности золотого стандарта, и тестируем большое количество инструментов. В частности, мы оцениваем 23 различных метода обнаружения слияния (из 19 различных пакетов программного обеспечения), которые могут использовать только RNA-seq в качестве входных данных для обнаружения слияния транскриптов (таблица 1, рис. 1b). Это включает в себя два пакета программного обеспечения, которые мы разработали, STAR-Fusion и TrinityFusion: STAR-Fusion использует химерные и дискордантные выравнивания чтения, идентифицированные с помощью STAR-выравнивателя (18, 51, 52), для прогнозирования слияний, а TrinityFusion использует химерные чтения и сборку транскриптом Trinity de novo. (48, 53) для реконструкции слияний транскриптов и выявления кандидатов на слияние. Мы оцениваем каждый метод, оцениваем чувствительность и специфичность обнаружения слияния и определяем те методы, которые лучше всего подходят для точного определения слияния по раку RNA-seq.

Таблица 1 Оцененные предикторы слияния транскриптов на основе RNA-seq

Таблица в натуральную величину

Результаты

Панель методов обнаружения слияния транскриптов

Мы оценили 23 метода для обнаружения слитых транскриптов, в том числе 18 методов, в основном основанных на выравнивании чтения (Таблица 1): Arriba (17), ChimeraScan (19), ChimPipe (21), deFuse (24), EricScript (25), FusionCatcher (28), FusionHunter (30), InFusion (31), JAFFA-Direct (32), MapSplice (34), nFuse (36), Pizzly (37), PRADA (39), SOAPfuse (40), STARChip (42), STAR-Fusion, STAR-SEQR (44) и TopHat-Fusion (45), и четыре метода, в основном основанные на сборке транскрипта: JAFFA-Assembly (32) и три режима выполнения TrinityFusion: TrinityFusion-C, TrinityFusion-D и TrinityFusion-UC. Дополнительный метод оценки, JAFFA-Hybrid (32), использует сочетание подходов чтения карт и сборки de novo. Для каждого метода мы использовали собственную рекомендованную стратегию и параметры выравнивания и анализа, как это реализовано в соответствующем пакете (Таблица 1). Мы сравнили каждый метод с использованием смоделированных данных и реальной РНК-последовательности из раковых клеточных линий. В некоторых случаях мы оценивали методы в альтернативных режимах выполнения или в соответствии с назначенными уровнями достоверности слияния (см. Раздел «Методы»). Например, мы оценили Arriba, используя либо все предсказанные слияния, либо ограничиваясь только теми, которые Arriba пометил как высоконадежные предсказания (Arriba_hc). Мы оценивали TrinityFusion в каждом из трех его альтернативных режимов выполнения, включая сборку всех входных чтений (TrinityFusion-D), только химерные чтения (TrinityFusion-C) или как не отображенные, так и химерные чтения (TrinityFusion-UC). Мы оценивали точность, используя как строгие, так и мягкие критерии оценки: хотя строгая оценка основывалась на паре символов гена, соответствующих генам, которые, как предсказывают, будут слиты, мягкая оценка также позволяла вероятным паралогам служить приемлемыми прокси для слитых генов-мишеней. Мы показываем снисходительные оценки здесь, если не указано иное, и указываем читателю на раздел «Методы» для получения дополнительной информации и примеров.

Точность прогнозирования Fusion Transcript с использованием смоделированных данных

Чтобы оценить точность в контексте известной наземной истины, мы применили каждый из 23 методов для прогнозирования слияний на десяти смоделированных наборах данных RNA-seq (Дополнительный файл 1: Таблицы S1, S2), каждый из которых содержит 30 М парного конца (PE) считывает и каждый набор данных включает 500 имитированных транскриптов слияния, экспрессируемых в широком диапазоне уровней экспрессии. Чтобы изучить влияние длины чтения на точность прогнозирования слияния, пять наборов данных были основаны на 50 базовых чтениях, а остальные пять - на 101 базовом чтении, отражая типичные длины чтения современных наборов данных и технологий RNA-seq.

Мы сравнили точность обнаружения слияния для всех методов несколькими измерениями (рис. 1б). Мы оценивали истинные и ложноположительные прогнозы для каждого метода в соответствии с минимальным подтверждением слияния (Дополнительный файл 2: Рисунки S1, S2), и из них мы измеряли точность (положительное прогностическое значение (PPV или P)) и отзыв (чувствительность) или истинно положительный показатель (TPR или R)). Мы рассчитали площадь под кривой точного возврата (PR) (AUC) как общую точность для каждого метода (рис. 1b) и исследовали распределение значений AUC по выборкам для каждого метода (рис. 2a).

фигура 2
фигура 2

Точность предсказания слияния на данных смоделированного слияния RNA-seq. a Распределение значений AUC по репликам как для имитированных наборов данных слияния RNA-seq с парным концом, так и для 50 базовых длин (PE 50) и 101 базовых длин (PE 101). JAFFA-Hybrid и JAFFA-Direct были несовместимы с более коротким набором данных PE 50, поэтому показаны только результаты для более длинных данных PE 101. b Тепловые карты, иллюстрирующие чувствительность для обнаружения слияния в соответствии с уровнями экспрессии слияния. Слияния были разделены на ячейки на основе уровней экспрессии log 2 (TPM), и процент слияний, идентифицированных в каждой ячейке экспрессии, указан в соответствии с цветом и интенсивностью.

Изображение в полном размере

Длина считывания и уровень выражения слияния влияют на чувствительность для обнаружения слияния

На смоделированных данных точность была почти полностью функцией чувствительности для обнаружения слияния, так как большинство методов показали немного ложных срабатываний (на 1-2 порядка ниже). Только ChimeraScan накапливал большое количество ложноположительных прогнозов с более длительными чтениями, особенно с участием слияний, предсказанных с небольшим количеством поддерживающих чтений (Дополнительный файл 2: Рисунки S1 - S3). Arriba, Pizzly, STAR-SEQR и STAR-Fusion были лучшими исполнителями на смоделированных данных со многими близкими соперниками. Методы, требующие сборки транскриптома de novo, включая TrinityFusion и JAFFA-Assembly, были среди наименее точных; каждая демонстрировала высокую точность, но страдала от сравнительно низкой чувствительности (Дополнительный файл 2: Рисунки S1-S3). Почти все методы имели улучшенную точность при более длинных и коротких чтениях, за исключением FusionHunter и SOAPfuse, которые обеспечивали более высокую точность при более коротких чтениях, и PRADA, которые выполнялись аналогичным образом, независимо от исследуемой длины чтения.

На чувствительность обнаружения слияния влиял уровень экспрессии слияния (Fig. 2b). Большинство методов были более чувствительными при обнаружении умеренно и высоко выраженных слияний, но существенно различались по их способности обнаруживать слабо выраженные слияния. Они были более легко обнаружены при более длинном и коротком чтении, а методы, основанные на сборке de novo, добились наиболее заметных результатов благодаря увеличенной длине чтения. Из методов, основанных на сборке de novo, JAFFA-сборка (но не TrinityFusion) имела снижение чувствительности при наиболее выраженных слияниях; это может быть отчасти связано с JAFFA-сборкой с использованием ассемблера Oases (33), в отличие от ассемблера Trinity (48), используемого TrinityFusion. Ограничивая сборку химерическими чтениями или комбинированными химерными и не отображенными чтениями, TrinityFusion-C и TrinityFusion-UC значительно превосходили TrinityFusion-D, который использует все входные чтения и имел низкую или плохую чувствительность для всех, кроме наиболее выраженных слияний. TrinityFusion-D часто преимущественно восстанавливает нормальные (неиспользованные) транскрипты, а не в дополнение к транскрипту слияния (например, Дополнительный файл 2: Рисунок S4).

Точность обнаружения слитых транскриптов с помощью RNA-seq из линий раковых клеток

Затем мы обратились к эталонной точности определения слияния с использованием RNA-seq из 60 линий раковых клеток. Основная проблема в сравнительном тестировании с использованием реального RNA-seq заключается в том, что набор истинности не может быть точно определен. Ранее проведенные сравнительные исследования точности прогнозирования слияния с использованием RNA-seq из линий раковых клеток (15, 28, 32, 54, 55) основывались на 53 экспериментально подтвержденных транскриптах слияния из четырех линий клеток рака молочной железы: BT474, KPL4, MCF7 и SKBR3 (56, 57, 58, 59) (Дополнительный файл 1: Таблица S3). Тем не менее, эти слияния, вероятно, представляют слишком малую целевую правду, установленную для строгого сравнительного анализа, и каталог истинных слияний для этих четырех клеточных линий все еще может быть неполным.

В качестве альтернативы мы придерживались подхода «мудрости толпы» (60), где мы определяем истинные слияния для целей сравнительного анализа как те, которые предсказаны по меньшей мере n различными методами, ложные предсказания как те, которые предсказываются однозначно любым единственным методом, и неуверенные (без оценки) слияния как те неуникальные слияния, предсказанные менее чем n различными методами (альтернативные схемы оценки имели в основном минимальные эффекты (см. раздел «Методы»)). С этой целью мы назвали прогнозы слияния транскриптомов линии раковых клеток (Дополнительный файл 1: Таблица S4).

Чтобы оценить достоинства этого подхода, мы сначала сочинили правдивые установки таким образом для четырех вышеописанных клеточных линий рака молочной железы. Только один из 53 экспериментально подтвержденных слияний (SKBR3 | CSE1L - AL035685.1) был предсказан одним методом (FusionCatcher). Из 86 слияний, предсказанных по меньшей мере тремя методами, мы обнаружили 44 слияния, подтвержденных экспериментально (рис. 3а). Поскольку мы определяем потенциальные наборы истинности стенограммы слияния, требуя увеличения числа методов n, чтобы согласиться, было увеличено обогащение для экспериментально подтвержденных слияний (рис. 3b). Таким образом, следуя этому подходу, вместо того, чтобы ограничиваться одним набором истинности, мы могли бы исследовать все возможные наборы истинности, определенные диапазоном значений для n, и исследовать распределение рейтингов таблицы лидеров для методов по всем оцененным наборам истинности. Соответственно, для оставшихся 56 транскриптомов линии раковых клеток мы оценили каждый набор истинности от n = 3 до 10 и изучили ранжирование таблицы лидеров каждого метода с учетом каждого соответствующего набора истинности (рис. 4а). Примечательно, что относительные рейтинги были в основном стабильными независимо от того, какое значение n использовалось для определения набора истинности.

Рисунок 3
Рисунок 3

Идентификация экспериментально подтвержденных слияний в клеточных линиях рака молочной железы BT474, KPL4, MCF7 и SKBR3. a Все слияния, идентифицированные по крайней мере тремя различными методами, показаны и ранжированы от прогнозируемого наименьшим до большинства методов на графике стиля UpSetR (61) (код UpSetR разветвлен и изменен, чтобы показать индивидуальное членство в группе слияния здесь (62)). Ранее сообщенные экспериментально подтвержденные слияния затенены для облегчения идентификации. b Гистограмма, показывающая количество экспериментально подтвержденных слияний (левая ось), содержащихся в объединении всех прогнозов, поддерживаемых по крайней мере указанным количеством методов прогнозирования слияния. Также показан соответствующий процент объединения предсказаний, содержащих экспериментально подтвержденные слияния (синяя линия, правая ось)

Изображение в полном размере

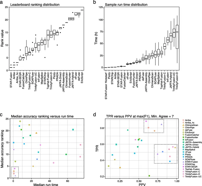
figure4
figure4

Точность предсказания слияния на 56 линиях раковых клеток. a Распределение рейтинга лидеров по точности, оцененной с использованием различных наборов истинности. Методы ранжируются слева направо в соответствии с медианной точностью. b Показано распределение времени выполнения для всех линий раковых клеток. Все методы выполнялись в вычислительной сетке Broad Institute с использованием стандартного аппаратного обеспечения и распределенных одноядерных процессоров, за исключением двух самых медленных методов, TrinityFusion-UC и TrinityFusion-D, каждому из которых было присвоено четыре ядра. c Срединное ранжирование показано в зависимости от среднего времени пробега, с черным пунктирным прямоугольником, нарисованным вокруг самых точных и быстрых методов. d PPV и TPR показаны с максимальной точностью (F1) для примера испытания, включающего набор истинности, определенный как требующий по меньшей мере семи методов для согласования. Найдено, что наиболее точные методы группируются в группы с высокой чувствительностью (прямоугольник с верхней пунктирной линией) или высокой точностью (прямоугольник с правой пунктирной линией)

Изображение в полном размере

Наиболее эффективные методы прогнозирования слияния, оцененные с использованием рака RNA-seq

STAR-Fusion в большинстве случаев имел наилучшее ранжирование среди методов, за которым следовали Arriba и STAR-SEQR (рис. 4а). Наш метод TrinityFusion-C занял первое место среди методов сборки de novo. Примечательно, что все три ранжированных метода используют выравниватель STAR; И наоборот, STARChip, который также использует STAR, имел умеренную точность, ему не хватает чувствительности и специфичности по сравнению с другими методами, основанными на STAR. STARChip был в первую очередь разработан для обнаружения кольцевых РНК и поэтому, возможно, не был полностью оптимизирован для обнаружения слияний. Ограничение Arriba своими самопровозглашенными высоконадежными прогнозами приводит к несколько меньшей точности, чем использование полного набора прогнозов (Рис. 4a, c), обусловленного снижением чувствительности, которая недостаточно компенсируется его повышенной точностью (Рис. 4d).

Время выполнения сильно варьировалось в зависимости от метода (рис. 4б). Самые быстрые методы включают Pizzly, подход без выравнивания на основе kmer, за которым следуют методы на основе STAR и FusionCatcher. Хотя STAR-Fusion не имеет подхода без выравнивания, он использует подход «выравнивание-предыдущий», так что если STAR запускался ранее как часть другого конвейера RNA-seq (например, для количественного определения транскрипта), он может использовать файл данных химерного соединения, сгенерированный во время этого выравнивания. Этот режим STAR-Fusion «кикстарт» имел самое быстрое время для обнаружения слияния (Рис. 4b).

Принимая во внимание как точность, так и время выполнения, самые точные методы, включая STAR-Fusion, Arriba и STAR-SEQR, также были одними из самых быстрых (Рис. 4c). ChimPipe и TrinityFusion-C также были признаны высокопоставленными по точности, но требовали гораздо более длительного времени выполнения. Основываясь на чувствительности и точности в точке максимальной точности прогнозирования, мы определяем две группы предикторов средней-высокой точности, расположенные в направлении высокой чувствительности или высокой точности (рис. 4d, пунктирные прямоугольники). STAR-Fusion, Arriba и STAR-SEQR составляют группу с высокой чувствительностью, тогда как PRADA, ChimPipe, SOAP-fuse и различные способы выполнения TrinityFusion были в группе с высокой специфичностью. Этот шаблон был устойчивым для большинства исследованных множеств истинности (Дополнительный файл 2: Рисунок S5).

Исследование реконструированных транскриптов de novo потенциального иностранного происхождения

В дополнение к реконструкции de novo для идентификации слитых транскриптов, TrinityFusion, JAFFA и другие методы, основанные на сборке de novo, позволяют нам исследовать другие транскрипты, которые недостаточно хорошо представлены последовательностью эталонного генома или отсутствуют в эталоне. В образцах пациентов они помогают понять вирусы или микробы, присутствующие в образце, что может способствовать онкогенезу или прогрессированию заболевания (63, 64).

Таким образом, мы дополнительно исследовали те восстановленные TrinityFusion транскрипты из раковых клеточных линий, которые могут иметь вирусное или микробное происхождение. Мы провели поиск всех транскриптов, реконструированных TrinityFusion (режимы D, UC и C), по доступным вирусным и бактериальным последовательностям с использованием центрифуги (65) (Дополнительный файл 1: Таблица S5). Большинство клеточных линий (56/60) имели, по крайней мере, один восстановленный Тринити транскрипт, классифицированный Центрифугой как вероятный иностранного происхождения. Подавляющее большинство из них (77%) были получены из TrinityFusion-UC, за которым следовал TrinityFusion-D (23%), и включали только два транскрипта из TrinityFusion-C. Затем мы выровняли все восстановленные TrinityFusion-UC транскрипты по объединенной базе данных вирусного, бактериального и человеческого генома (blastn (66), пороговое значение e 10-10, с реконструированными последовательностями и координатами выравнивания, представленными в дополнительном файле 1: Таблица S6), Мы обнаружили только значительные совпадения с известными вирусами млекопитающих и бактериофагом. На половине клеточных линий были обнаружены мышиные ретровирусы типа С (30/60), и Trinity полностью или почти полностью реконструировала эти вирусы в клеточных линиях VCaP_85 (9, 5 т.п.н. contig) и G28050. KMM-1.1 (8, 4 т.п.н. contig), с этим пара вирусов, имеющих 94% нуклеотидной идентичности. Соответственно, последовательность ретровируса VCaP_85 ранее сообщалось как ксенотропный вирус мышиного лейкоза в клеточной линии рака предстательной железы VCaP (67). На девяти клеточных линиях были обнаружены «ретровирусы белки обезьян», изначально идентифицированные в лимфобластоидной клетке (68). Другие примечательные примеры включали контиг в 40 кб, соответствующий геному фага лямбда, который мы реконструировали из считываний RNA-seq клеточной линии K562 (возможно, заражение контрольной или секвенирующей библиотекой) и бычий полиомавирус в клеточной линии рака молочной железы SKBR3 вероятно отражая контаминацию фетальным бычьим сывороточным альбумином (69).

обсуждение

Быстрое и точное обнаружение слияния важно как в исследованиях рака, так и в области точной медицины. Несмотря на то, что доступны десятки инструментов и утилит, у пользователей мало рекомендаций относительно того, что им следует придерживаться, а у разработчиков нет четких критериев для оценки полезности новых предлагаемых методов. Наш комплексный сравнительный анализ показывает, что только некоторые из доступных инструментов были быстрыми и точными, выделяя те, которые лучше всего подходят для удовлетворения требований широкомасштабного скрининга образцов опухолей.

В частности, STAR-Fusion, Arriba и STAR-SEQR имели лучшую комбинацию скорости и точности по сравнению с 19 другими методами, оцененными по данным транскриптома рака. Они также были одними из самых точных методов при оценке с помощью имитированного RNA-seq, который в основном дифференцировал методы, основанные на чувствительности, а не на точности прогнозирования слияния. Хотя FusionCatcher не был одним из самых эффективных методов моделирования данных, его общая точность и время выполнения были впечатляющими. Обратите внимание, что более ранняя версия FusionCatcher (v0994e) имела немного улучшенную точность в наших оценках по сравнению с современной версией (v1.10), с последней версией, казалось бы, настроенной для улучшенного отзыва за счет снижения точности (Дополнительный файл 2: Рисунки S1 - S3, S5). В отличие от более ранней оценки точности прогнозирования слияния, которая показала, что EricScript является самым высокопоставленным (16), по нашей оценке, EricScript был наименее точным методом на линии RNA-seq раковых клеток, страдая в основном от высокого уровня ложноположительных результатов. Если не указано иное, мы использовали параметры по умолчанию для всех методов. Корректировка параметров, безусловно, может повлиять на характеристики точности, а созданная нами основа для сравнения методов обнаружения слияния облегчает исследование пространства параметров для дальнейшей оптимизации и изучение характеристик точности в разных версиях программного обеспечения.

Хотя наши моделирования RNA-seq были полезны для определения однозначного набора истинности и оценки влияния уровней экспрессии слияния и длины чтения, некоторые характеристики реальных данных RNA-seq в настоящее время не моделируются, такие как артефакты обратной транскрипции и нецелевая транскрипция (например, не сплайсированные интроны и межгенная транскрипция). Будущие разработки, улучшающие моделирование RNA-seq, должны способствовать использованию смоделированных данных для сравнительного анализа обнаружения слияний и связанных с ними методов.

Наше применение подхода «мудрости толпы» к определению наборов истинности для сравнительного анализа обнаружения слияния с реальными данными транскриптома рака позволило нам расширить наш сравнительный анализ с реальными данными далеко за пределы небольшого набора линий раковых клеток, для которых существуют известные экспериментально подтвержденные слияния. Подход мудрости толпы обогащен для проверенных слияний при применении к четырем клеточным линиям рака молочной железы. В дополнение к 44 подтвержденным слияниям, предсказанным по меньшей мере тремя методами на четырех клеточных линиях рака молочной железы, мы определили дополнительные хорошо слитые слияния, которые еще не были экспериментально проверены, насколько нам известно. Недавно было предсказано, что одно из этих слияний, SULF2 - ZNF217 с помощью девяти различных методов в клеточной линии MCF7, является потенциальным двигателем рака молочной железы (70). Дальнейшие последующие исследования, вероятно, также соберут экспериментальные доказательства для многих из этих дополнительных слияний.

Подходы, основанные на отображении чтения, для обнаружения слияния имеют уровень чувствительности, который не достигается методами, основанными на сборке de novo, требующими как минимум небольшого количества операций чтения, поддерживающих слияние, которые вряд ли соберутся в достаточно длинный транскрипт-конг. Ограничивая сборку химерическими и несопоставленными чтениями, TrinityFusion продемонстрировал большую точность в обнаружении слияния, чем при сборке всех входных чтений, предположительно из-за уменьшенного пространства поиска и истощения чтений из не слитых аналогов, которые могут помешать надежному сборка изоформ слияния. У методов de novo есть и другие преимущества, помимо восстановления последовательностей изоформ слияния. Исследуя восстановленные транскрипты de novo, полученные из химерных и не нанесенных на карту чтений, мы идентифицировали транскрипты, вероятно, чужеродного происхождения среди многих линий раковых клеток, включая опухолевые вирусы. Наш метод TrinityFusion-UC для сборки и анализа восстановленных транскриптов de novo, основанных на некартированных и химерных чтениях, должен и впредь оказаться полезным в будущих исследованиях, которые распространяются на образцы пациентов.

Хотя за последнее десятилетие были достигнуты значительные успехи в алгоритмах обнаружения слияния, остаются возможности для повышения точности прогнозирования слитных транскриптов, разработки более реалистичных симуляций RNA-seq и расширения каталога экспериментально подтвержденных слитных транскриптов. Поскольку технологии секвенирования и экспериментальные протоколы продолжают развиваться, вселенная доступных методов и программного обеспечения, несомненно, будет расширяться. Наша система сравнительного анализа сценариев слияния обеспечивает гибкую систему для оценки этих недавно разработанных методов по мере их появления. Все программное обеспечение и данные для тестирования доступны бесплатно по адресу

Вывод

Применяя нашу структуру сравнительного анализа слитых транскриптов к 21 разному методу, используя моделируемый и реальный рак RNA-seq, мы определили STAR-Fusion, Arriba и STAR-SEQR как наиболее эффективные и, вероятно, лучше всего подходящие для современных применений при обработке образцов транскриптома рака. Хотя методы обнаружения слияния на основе сборок de novo не способны достичь чувствительности подходов, основанных на считывании, они обеспечивают более полное доказательство последовательности изоформ слияния и могут восстанавливать чужие транскрипты, такие как опухолевые вирусы. Наши методы и программное обеспечение для сравнительного анализа сценариев слияния обеспечивают основу и метрики для систематического сравнительного анализа и оценки дополнительных методов по мере их появления.

методы

Точность прогнозирования слияния

Мы оценили точность прогнозирования слияния с использованием смоделированного и реального RNA-seq и сравнили 23 метода прогнозирования слияния, включая методы, которые мы разработали и описали здесь: STAR-Fusion (43) и три режима выполнения TrinityFusion (47). В частности, мы загрузили и установили каждый из (1) Arriba (17), (2) ChimeraScan (19), (3) ChimPipe (21), (4) deFuse (24), (5) EricScript (25), (6) FusionCatcher (28), (7) FusionHunter (30), (8) InFusion (31), (9) JAFFA-Assembly (32), (10) Jaffa-Direct (32), (11) JAFFA-Hybrid (32), (12) MapSplice (34), (13) nFuse (36), (14) Pizzly (37), (15) PRADA (39), (16) SOAPfuse (40), (17) STARChip (42), (18) STAR-SEQR (44) и (19) TopHat-Fusion (45, 46). Для обеспечения согласованности мы переконфигурировали SOAPfuse и TopHat-Fusion, чтобы использовать аннотацию GENCODE v19. Используемые программы и параметры приведены в дополнительном файле 1: Таблица S7. Данные сравнительного анализа, сценарии и протоколы анализа приведены в (71).

Имитация слияния транскриптов и РНК-Seq

Мы сгенерировали имитированные химерные транскрипты с использованием пользовательских сценариев, разработанных и выпущенных здесь как FusionSimulator Toolkit (72). FusionSimulator случайным образом выбирает два кодирующих белок гена из аннотаций GENCODE v19 (73). Затем он создает слитый транскрипт путем случайного слияния пары экзонов, выбранных случайным образом из каждого гена, требуя, чтобы каждый ген вносил по меньшей мере 100 оснований последовательности транскрипта в сгенерированный слияние, и чтобы точка слияния возникала между двумя экзонами, которые имеют консенсусный сплетение динуклеотида места. При создании набора генов слияния любой ген, участвующий в качестве партнера слияния, может существовать только в одной паре слияния.

Мы смоделировали чтения RNA-Seq, используя «rsem-simulate-reads» в программном обеспечении RSEM (74). RSEM впервые был использован для оценки значений экспрессии эталонных транскриптов GENCODE v19, дополненных симулированными транскриптами слияния. Затем значения экспрессии смоделированных транскриптов слияния были сброшены случайным образом в соответствии с логарифмическим распределением значений транскриптов на миллион (TPM) в динамическом диапазоне от 1 до 15. Моделированные длины чтения и характеристики качества чтения были смоделированы на основе реальной РНК. -seq наборы данных, как описано ниже. Тем не менее, обратите внимание, что в то время как последовательность считывания моделирует последовательность последовательности и характеристики длины фрагмента реальных данных RNA-seq, текущие моделирования не моделируют переключение шаблона обратной транскрипции или другие важные смешивающие характеристики реальных данных RNA-seq, которые имеют отношение к обнаружению слияния, После непосредственной установки значений выражения слияния транскрипта все значения выражения транскрипта перенормировались в значения TPM (суммируя до 1 миллиона) и подвергались моделированию чтения RNA-seq с использованием rsem-simulate-reads.

Этот процесс был применен отдельно для десяти образцов, каждый из которых генерировал 500 случайных слияний и моделировал 30 миллионов считываний PE Illumina RNA-seq. Половина смоделированных образцов генерировала 50 базовых чтений (PE-50), а другая половина 101 базовых чтений (PE-101). Чтения PE-50 были смоделированы на коротких чтениях RNA-seq, полученных в исследовании Illumina Human Body Map 2.0 (исследование ArrayExpress E-MTAB-513 (75);), и PE-101 на основе набора линий раковых клеток из Энциклопедия раковых клеточных линий (CCLE) (76) (источники для целевых наборов данных перечислены в дополнительном файле 1: Таблица S8). Имитированные слитые транскрипты и симулированные RNA-seq доступны в (77).

Предсказание слияния в транскриптомах линии раковых клеток

Парный конец Illumina RNA-seq был получен из 60 общедоступных наборов данных раковых клеточных линий, охватывающих различные типы рака (источники данных и репрезентативные типы рака перечислены в дополнительном файле 1: Таблица S9). Линии раковых клеток включали 52 из проекта CCLE и дополнительно дополнялись 8 другими линиями раковых клеток, широко изучаемыми для выявления слияния, включая линии клеток рака молочной железы BT474, KPL4, MCF7 и SKBR3 (56); VCaP (рак простаты); LC2 / ad и H2228 (аденокарцинома легкого); и K562 (эритролейкемия). Чтобы упростить сравнительный анализ и анализ времени выполнения, 20 миллионов парных чтений были случайным образом отобраны из каждого набора данных и предназначены для прогнозирования слияния. Все отобранные данные RNA-seq линии раковых клеток, предназначенные для открытия слияния, доступны в (78). Для CCLE RNA-seq приводятся имена усиленных чтений, и последовательности должны быть получены из проекта CCLE в соответствии с их соглашением об использовании данных. Для других общедоступных линий клеток RNA-seq файлы FASTQ, используемые здесь, доступны напрямую.

Расчет точности слияния

Истинно-положительные (TP), ложноположительные (FP) и ложно-отрицательные (FN) слияния были оценены для каждого метода. Истинный положительный коэффициент (TPR; отзыв или чувствительность), положительное прогностическое значение (PPV, точность) и показатель точности F1 (среднее значение гармоник TPR и PPV) были рассчитаны в соответствии со стандартами:

$$ / mathrm {Recall} = / mathrm {TP} mathrm {R} = / mathrm {TP} / / left (mathrm {TP} + / mathrm {FN} right) $$ $$ / mathrm {Точность } = / mathrm {PPV} = / mathrm {TP} / / left (mathrm {TP} + / mathrm {FP} right) $$ $$ / mathrm {F} 1 = 2 / ast / left (mathrm {TPR} ast / mathrm {PPV} right) / / left (mathrm {TPR} + / mathrm {PPV} right) $$

TP и FP оценивались при каждом минимальном пороге подтверждающих данных для создания кривых точного отзыва, а точность прогноза измерялась как площадь под кривой точного отзыва (AUC), которая лучше подходит, чем популярная кривая рабочих характеристик приемника для таких исследований, как в качестве предсказания слияния, когда число истинно отрицательных (как минимум ~ 20k 2, учитывая возможные пары генов) намного превышает количество истинно положительных слияний (79).

Расчеты точности слияния, как описано здесь, были выполнены с использованием мягких критериев оценки следующим образом. Учитывая истинную пару слияния «GeneA - GeneB», следующие прогнозы будут оцениваться как настоящие позитивы:

  • «GeneB - GeneA» с партнерами по слиянию в обратном порядке
  • «GeneZ - GeneB», где GeneZ физически перекрывает геномные координаты GeneA
  • «GeneZ - GeneB», где GeneZ - потенциальный паралог GeneA

Кроме того, в случае, когда предсказаны множественные слияния и существует неопределенность в отношении того, какой из паралогических членов семьи является истинным партнером по слиянию (т. Е. «GeneA-GeneB» прогнозируется в дополнение к GeneZ-GeneB, слияние GeneA-GeneB оценивается как один TP, и GeneZ-GeneB игнорируется. Каждое из правил, описанных выше, применяется одинаково для случаев, когда GeneZ заменяет GeneB вместо GeneA. Этот снисходительный подсчет в основном служит для уменьшения числа FP в результате путаницы или неопределенности паралога, как показано в разделе Дополнительные файл 2: Рисунок S6.

Для линий раковых клеток наборы истин были определены слиянием, согласованным по крайней мере n различными методами. Парные корреляции между предсказаниями слияния методами показаны в cr 2: Дополнительный файл 2: Рисунок S7. Чтобы избежать использования высоко коррелированных методов, которые в противном случае могли бы повлиять на разумность толпы, JAFFA-Hybrid был исключен из-за его высокой корреляции с JAFFA-Direct. Кроме того, TrinityFusion-C, но не другие режимы TrinityFusion внесли голоса. Поскольку здесь мы не использовали данные DNA-seq, nFuse был выполнен с использованием включенной версии deFuse, как указано в инструкции (80); Так как nFuse (deFuse) не был найден сильно коррелированным с исходными предсказаниями deFuse, мы сохранили оба. Наконец, хотя Arriba_hc был забит отдельно от Arriba, эти прогнозы слияния не принесли голоса независимо от Arriba. Слияния, предсказанные по крайней мере двумя методами, но менее чем с n методами, рассматривались как неопределенные и игнорировались. Уникально предсказанные слияния (те, которые не были предсказаны по крайней мере двумя из подсчитанных методов) были назначены как FP. Эффект от использования альтернативных схем оценки, которые наказывают неопределенные прогнозы или не учитывают неопределенность паралога, показаны в дополнительном файле 2: рисунки S8, S9.

Прогноз Fusion от STAR-Fusion

STAR-Fusion является компонентом проекта «Набор инструментов анализа транскриптома рака троицы» (CTAT) (81) и использует предварительно скомпилированный набор геномных ресурсов и метаданных, предоставляемых в виде библиотеки генома CTAT (описанной ниже). Конвейер STAR-Fusion (Дополнительный файл 2: Рисунок S10) принимает данные Illumina RNA-seq в качестве входных данных и генерирует списки потенциальных транскриптов-кандидатов в качестве выходных данных. Версия STAR-Fusion v1.5 использовалась с устройством выравнивания STAR v2.6.1a. Команда выравнивателя STAR выглядит следующим образом (пример предоставлен для тестовых данных линии ячейки K562):

СТАР -genomeDir CTAT_GENOME_LIB / GRCh37_gencode_v19_CTAT_lib_Feb092018 / ctat_genome_lib_build_dir / ref_genome.fa.star.idx --outReadsUnmapped Отсутствует --chimSegmentMin 12 --chimJunctionOverhangMin 12 --chimOutJunctionFormat 1 --alignSJDBoverhangMin 10 --alignMatesGapMax 100000 --alignIntronMax 100000 --alignSJstitchMismatchNmax 5 -1 5 5 --runThreadN 1 --outSAMstrandField intronMotif --outSAM не отображается в --outSAMtype BAM Unsorted --readFilesIn K562 / читает. SRR521460_1.fastq.20 M.fq.gz K562 / читает. SRR521460_2.fastq.20 M.fq.gz - outSAMattrRGline ID: GRPundef --chimMultimapScoreRange 10 --chimMultimapNmax 10 --chimNonchimScoreDropMin 10 -peOverlapNbasesM 0.1 --genomeLoad NoSharedMemory - тандемный файл

Результирующий файл «Chimeric.out.junction», содержащий все химерные разбиения и дискордантные чтения, используется в качестве входных данных для STAR-Fusion.

STAR-Fusion отображает чтения для экзонов аннотаций эталонной структуры гена на основе координатных перекрытий. STAR-Fusion в основном фокусируется на фильтрации данных выравнивания и предварительных прогнозов слияния для удаления вероятных артефактов и вероятных ложноположительных прогнозов. Во-первых, считывание выравниваний между парами генов, которые локализованы в последовательностях сходных областей между этими генами, исключено (Дополнительный файл 2: Рисунок S11). Запрашивается база данных совпадений «все против всех» между всеми последовательностями эталонной кДНК для определения областей сходства последовательностей между слитыми генами-кандидатами. Если доказательство выравнивания химерного считывания перекрывает последовательность похожих областей, выравнивание отбрасывается. Дублированные выравнивания чтения парных концов удаляются, а оставшиеся выравнивания назначаются предварительным кандидатам в пары слитых генов. STAR-Fusion выбирает те пары генов-кандидатов, для которых свидетельства, поддерживающие слияние, указывают ориентацию смысла между парами слияния, и оценивают их в соответствии с числом разделенных чтений, поддерживающих точку останова слияния, и количеством фрагментов парных концов, которые охватывают останова.

Эти предварительные кандидаты в слитые гены фильтруются в два этапа: базовый этап фильтрации, который требует минимальной поддержки доказательств слияния, и расширенный этап фильтрации, который исследует характеристики генов, включенных в пары слитых генов-кандидатов. Базовая фильтрация требует, чтобы по крайней мере два фрагмента RNA-seq поддерживали слияние, и по крайней мере одно из чтений является разделенным чтением, которое определяет точку останова слияния в соединенных транскриптах (Дополнительный файл 2: Рисунок S12a). Если точка останова слияния не соответствует аннотированным ссылочным сайтам сплайсинга экзона, то для подтверждения этой точки останова требуется как минимум три чтения с разделением. Если нет охватывающих фрагментов и только разделенные чтения, поддерживающие объединение, то нам требуется по меньшей мере 25 базовых выравниваний по длине с каждой стороны стыкового соединения (Дополнительный файл 2: Рисунки S12b).

Усовершенствованная фильтрация слияния включает ряд операций, которые изучают характеристики генов слияния в контексте отдельной пары слияния и по сравнению с другими предсказаниями слияния, названными в этом образце:

  • Фильтр слияния паралогов: исключает кандидата на слияние GeneA - GeneB, если GeneA является вероятным паралогом GeneB. Кроме того, если существует кандидат «GeneA-GeneC», такой, что GeneC является вероятным паралогом GeneB, и доказательства слияния, поддерживающие GeneA-GeneB> GeneA-GeneC, то GeneA-GeneC отбрасывается, если предположить, что GeneA-GeneB является правильным слиянием и свидетельство для GeneA-GeneC, вероятно, связано с неправильным отображением.
  • Беспорядочный фильтр слияния: если кандидат GeneA-GeneB существует вместе с альтернативными кандидатами на слияние GeneA-GeneC и GeneA-GeneD, и свидетельства слияния, поддерживающие GeneA-GeneB, значительно превосходят доказательства альтернативных слияний (по меньшей мере, в 20 раз), альтернативы отбрасываются и доминирующая пара слияния сохраняется. Если впоследствии обнаружится, что у GeneA есть по меньшей мере десять партнеров по слиянию, все пары, содержащие GeneA, исключаются из образца.
  • Фильтр «Красная сельдь»: пары слияния аннотируются с помощью FusionAnnotator (82) с выпуском базы данных CTAT Human Fusion Lib v0.1.0 (83). Любая пара слияния, аннотированная как найденная в нормальных наборах данных RNA-seq, включая митохондриальный или HLA-ген-партнер, отбрасывается. Любое слияние, включающее пары генов, которые оба являются сегментами гена иммуноглобулина, также отбрасывается.
  • Фильтр экспрессии слияния: количество фрагментов RNA-seq, поддерживающих слияние, нормализуют в соответствии с глубиной секвенирования в виде фрагментов слияния на миллион общих фрагментов RNA-seq (FFPM). Кандидаты на слияние, имеющие менее 1 фрагмента свидетельства на 10 М общего чтения (0, 1 FFPM), отбрасываются как недостаточно поддерживаемые. 0, 1 FFPM соответствует 0, 99 квантиля значений FFPM для неповторяющихся слияний, идентифицированных в образцах GTEx (данные не показаны).

Описанная выше расширенная фильтрация слияния реализована в нашем программном модуле «FusionFilter» (84), который используется совместно с программным обеспечением CTAT fusion. Код и документация STAR-Fusion доступны на GitHub по адресу (43). STAR-Fusion выполнялся из образа Docker, содержащего все программное обеспечение, включая модули FusionAnnotator и FusionFilter, как это предусмотрено в DockerHub (85).

Предсказание слияния от TrinityFusion

Обзор конвейера TrinityFusion представлен в дополнительном файле 2: Рисунок S13. Трубопровод TrinityFusion использует ассемблер Trinity для de novo реконструкции последовательностей транскриптов из RNA-seq и GMAP (49, 50), чтобы затем выровнять транскрипты с геномом для идентификации химерных последовательностей-кандидатов. Кандидаты на слияние проверяются на предмет устранения вероятных артефактов сборки, и поддержка чтения для слияния оценивается путем использования Bowtie2 (29), чтобы выровнять исходные чтения RNA-seq с транскриптами слияния Trinity для дальнейшей классификации операций чтения как операций объединения или чтения соединения.

TrinityFusion имеет три различных режима выполнения, основанные на входах, которые будут использоваться для реконструкции de novo и последующего обнаружения слияния:

  • TrinityFusion-D выполняет сборку Trinity de novo на всех входных операциях чтения.
  • TrinityFusion-C ограничивает сборку Trinity de novo только теми чтениями, которые определены как химерные или дискордантные в соответствии с выравниванием генома STAR.
  • TrinityFusion-UC использует как химерные, так и дискордантные чтения вместе со всеми операциями чтения, которые не соответствуют геному в соответствии со STAR.

Для режимов выполнения TrinityFusion-C и TrinityFusion-UC необходимо, чтобы STAR был выполнен (как описано выше для STAR-Fusion), чтобы сгенерировать выравнивания чтения генома (выходной файл bam) и функцию STAR Chimeric.out.j., которая определяет диссонирующие и химерные читаемые выравнивания. TrinityFusion использует эти отчеты для определения целевых чтений, а затем извлекает их из входных файлов FASTQ для создания входных данных для сборки Trinity de novo.

Реконструированные транскрипты приводятся в соответствие с эталонным геномом человека, как это предусмотрено в lib генома CTAT (см. Ниже), примерно так, используя GMAP:

gmap -D $ GMAP_DB_DIR -d $ GMAP_DB_NAME Trinity.fasta -f 3 -n 0 -x 30 -t $ ЦП> gmap.gff3.

Химерные выравнивания, определенные GMAP, затем дополнительно аннотируются в соответствии с перекрытием аннотаций эталонных генов. Чтобы избежать вероятных ложных срабатываний, возникающих из-за неправильной сборки связанных последовательностей, мы исследуем точность выравнивания в точке прерывания между двумя кандидатами в гены. Каждая кандидатная последовательность сборки химерного транскрипта извлекается и разделяется с 25 базовыми выступами в предполагаемой точке останова. Затем каждая расщепленная последовательность с выступом перестраивается в эталонный геном с использованием GMAP для определения степени выравнивания в области выступа в каждом предполагаемом химерном локусе. Если выравнивания простираются за пределы 12 оснований в области выступа, этот кандидатный слитый транскрипт исключается как вероятный артефакт сборки между генами, подобными последовательности. Эта логика нечеткого выравнивания была вдохновлена аналогичным процессом, выполняемым JAFFA-сборкой (32), которая исследует нечеткие границы возможных химерных выравниваний BLAT (27).

Все входные чтения затем выровнены по оставшимся собранным кандидатным химерным транскриптам с использованием Bowtie2 следующим образом:

bowtie2 -k10 -p 4 - без смешивания - без диссонанса - очень быстро - конец в конец -x $ bowtie2_target -1 $ left_fq_file -2 $ right_fq_file

Чтения, охватывающие или перекрывающие точку останова синтеза, считаются. Точка останова требуется для точного соответствия эталонным сайтам сплайсинга экзонов, поскольку было обнаружено, что учет неопорных сплайсинговых соединений значительно увеличивает частоту ложноположительных результатов (данные не показаны). По крайней мере, два фрагмента RNA-seq должны выровняться поперек или перекрывать точку останова, поддерживающую слияние Если существуют только операции чтения с перекрытием точек останова и нет охватывающих фрагментов, то мы гарантируем, что 12 баз с обеих сторон точки останова имеют достаточную сложность последовательности, требующую энтропии ≥ 1, 5.

Наконец, пары генов слияния фильтруются в соответствии с теми же «продвинутыми» критериями фильтрации, которые используются STAR-Fusion, как это реализовано в модуле FusionFilter, с учетом паралогов, разнородности и потенциальной красной сельди.

Организация программного обеспечения TrinityFusion: TrinityFusion, как и другие программные конвейеры Trinity CTAT, реализован в виде набора программных модулей, которые могут быть легко распределены между приложениями Trinity CTAT для гибкого выполнения там, где требуется совместная функциональность. Дискордантная и не нанесенная на карту сборка чтения TrinityFusion инкапсулирована модулем DISCASM (86). Обнаружение химерного выравнивания собранных транскриптов инкапсулировано нашим модулем GMAP-fusion (87). Затем DISCASM и GMAP-fusion используются как общие подмодули, которые определяют программное обеспечение TrinityFusion. Программный код и документация TrinityFusion доступны на GitHub по адресу (88). TrinityFusion был выполнен как образ Singularity, созданный из образа Docker, доступного на DockerHub (89).

Библиотека генома CTAT, используемая STAR-Fusion и TrinityFusion

Библиотека генома CTAT включает в себя эталонный геном человека, аннотации структуры эталонных генов и базу данных всех выравниваний blastn среди последовательностей эталонных транскриптов, используемых для обнаружения паралогов и оценки потенциальных неправильных отображений чтения между аналогичными последовательностями генов. Библиотека генома CTAT, использованная в этом исследовании, включает в себя эталонный геном hg19 человека и аннотации к гену GENCODE v19 (73). Выравнивания Blastn генерировали отдельно для эталонных кодирующих последовательностей (CDS), дополненных длинными некодирующими РНК (lncRNAs), и для эталонных последовательностей кДНК (включая нетранслируемые области) следующим образом:

Все-все-все Blastn поиск с использованием CDS и lncRNAs: «blastn -query ref_annot.cdsplus.fa -db ref_annot.cdsplus.fa -max_target_seqs 10000 -outfmt 6 -evalue 1e-10 -num_threads $ CPU -dust no.cp.> Ref_an.allvsall.outfmt6”

Все-все-все Blastn поиск с использованием последовательностей кДНК: «blastn -query ref_annot.cdna.fa -db ref_annot.cdna.fa -max_target_seqs 10000 -outfmt 6 -evalue 1e-10 -num_threads $ CPU -dust no> ref_annot.cdna. allvsall.outfmt6”

Сгенерированные выше выравнивания «ref_annot.cdsplus.allvsall.outfmt6» используются для обнаружения кандидата-паралога, а вышеуказанные выравнивания «ref_annot.cdna.allvsall.outfmt6» используются для оценки выравнивания чтения между парами генов. Этот последний файл включает в себя выравнивания между областями UTR, которые могут мешать считываниям чтения, но могут не указывать эволюционную связь между соответствующими генами (то есть выравнивания между повторами в областях UTR).

Библиотека генома CTAT также включает нашу библиотеку слияния человека (83), которая включает в себя списки слияний, относящихся к раку, и идентифицированных среди нормальных тканей и вряд ли относящихся к биологии рака. Относящиеся к раку слияния включают те, о которых сообщают в базе данных Mitelman аберраций хромосом и слияний генов при раке (90), ChimerDB 2.0 (91), COSMIC (92, 93) и слияний, обнаруженных в линиях раковых клеток и исследованиях образцов опухолей (1, 94, 95). Эти слияния, обнаруженные в нормальных тканях, входят в наш список красной сельди и включают те, которые были ранее идентифицированы с помощью наших внутренних экранов данных GTEx, нашего исследования данных карты человеческого тела Illumina (75), предыдущих сообщений о слияниях, обнаруженных в образцах нормальной ткани (96, 97, 98), а также списки семейств генов и паралогов, которые могут мешать прогнозированию слияния (99, 100). FusionCatcher использует многие из этих же ресурсов, и мы благодарим FusionCatcher за вдохновляющие разработки нашей растущей коллекции и нашу вспомогательную утилиту FusionAnnotator (82) для соответствующего аннотирования слияний генов. FusionAnnotator поставляется как общий программный модуль в инструментах CTAT fusion STAR-Fusion и TrinityFusion.