Случайные леса для анализа вербального вскрытия: многоузловое валидационное исследование с использованием клинических диагностических золотых стандартов

Случайные леса для анализа вербального вскрытия: многоузловое валидационное исследование с использованием клинических диагностических золотых стандартов
Случайные леса для анализа вербального вскрытия: многоузловое валидационное исследование с использованием клинических диагностических золотых стандартов

Фон

Вербальное вскрытие с компьютерным кодированием (CCVA) является многообещающей альтернативой стандартному подходу к сертифицированному врачу вербальному вскрытию (PCVA) из-за его высокой скорости, низкой стоимости и надежности. Это исследование представляет новый метод CCVA и подтверждает его эффективность с использованием определенных клинических диагностических критериев в качестве золотого стандарта для многосайтовой выборки из 12 542 словесных вскрытий (ВА).

методы

Метод случайного леса (RF) из машинного обучения (ML) был адаптирован для прогнозирования причины смерти, обучая случайные леса различать каждую пару причин, а затем комбинируя результаты с помощью новой методики ранжирования. Мы оценили качество нового метода на индивидуальном уровне с использованием скорректированного на случайность согласования и на уровне населения с использованием точности доли смертности от конкретной причины (CSMF), а также линейной регрессии. Мы также сравнили качество RF и PCVA для всех этих показателей. Мы выполнили этот анализ отдельно для взрослых, детей и новорожденных. Мы также оценили различия в показателях с отзывом опыта здравоохранения (HCE) и без него.

Результаты

Для всех показателей, для всех параметров, RF был таким же или лучшим, чем PCVA, за исключением незначительно более низкой точности CSMF для новорожденных с информацией HCE. С HCE, скорректированное на случайность соответствие RF было на 3, 4 процентных пункта выше для взрослых, на 3, 2 процентных пункта выше для детей и на 1, 6 процентного пункта выше для новорожденных. Точность CSMF была на 0, 097 выше для взрослых, на 0, 097 выше для детей и на 0, 007 ниже для новорожденных. Без HCE, скорректированное по шансам соответствие RF было на 8, 1 процентного пункта выше, чем PCVA для взрослых, на 10, 2 процентного пункта выше для детей и на 5, 9 процентного пункта выше для новорожденных. Точность CSMF была выше для RF на 0, 102 для взрослых, 0, 131 для детей и 0, 025 для новорожденных.

Выводы

Мы обнаружили, что наш метод RF превзошел метод PCVA с точки зрения согласованности и точности CSMF для VA взрослых и детей с и без HCE и для новорожденных VA без HCE. Это также предпочтительнее PCVA с точки зрения времени и стоимости. Поэтому мы рекомендуем его в качестве метода выбора для анализа прошлых и текущих словесных вскрытий.

Отчеты о рецензировании

Вступление

Вербальное вскрытие (VA) - это методика измерения бремени смертности от конкретных причин, возникающих за пределами больниц. В VA обученный интервьюер собирает подробную информацию о признаках и симптомах болезни от мирян, знакомых с умершими. Эти интервью анализируются экспертами или с помощью компьютера, чтобы оценить 1) причину смерти каждого человека и 2) распределение причин смерти среди населения. Затем эта информация может быть использована разработчиками политики, донорами, правительствами или лицами, принимающими решения, для разумного выбора при разработке, запросе и распределении ресурсов здравоохранения. Чтобы VA мог предоставить полезную информацию отдельным людям или обществу, важно, чтобы результаты этих интервью были точно и быстро сопоставлены с основной причиной смерти. Сертифицированное врачом вербальное вскрытие (PCVA) в настоящее время является наиболее распространенным подходом к составлению карт интервью с основной причиной смерти, но этот подход дорог и требует много времени (1).

Методы машинного обучения (ML) - это компьютерные алгоритмы, которые выводят шаблоны из примеров (2). В задаче классификации, такой как анализ VA, метод ML обрабатывает набор примеров («обучающие данные»), которые имеют классификации по золотому стандарту, и разрабатывает модель для классификации дополнительных данных. Разработка и совершенствование методов ОД является активной областью исследований в области компьютерных наук, и за последние 50 лет было внедрено множество новых методов. Один влиятельный метод ML, искусственная нейронная сеть (ANN), был применен к VA 10 лет назад (3). Этот подход был признан потенциально полезным в ожидании дальнейшей оценки. Используя анализ ВА как приложение общих методов ОД, можно напрямую применять дополнительные достижения в методах ОД для повышения точности анализа ОО.

Случайный лес (RF) - захватывающая инновация в технологии ML (4). RF широко используется во многих областях для задач классификации и является одним из лучших подходов (5). Примеры использования методов ML в различных областях включают отбор генов и классификацию данных микрочипов (6), моделирование структурной активности фармацевтических молекул (7) и предсказание взаимодействия белков (8). Для этого исследования мы разработали применение метода RF для анализа VA и сравнили производительность RF с PCVA.

методы

Обзор случайных лесов

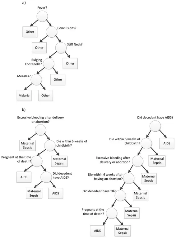
Наш RF метод для анализа ВА кажется поначалу сложным, но на самом деле он представляет собой комбинацию нескольких простых идей. Первым из них является «дерево решений», структура для краткого представления сложной логической функции в виде ветвящихся решений (9). Деревья решений в методе случайного леса Бреймана генерируются рандомизированным алгоритмом из обучающих данных с начальной загрузкой, но полученные деревья в некоторой степени аналогичны экспертным алгоритмам, использовавшимся в ранних подходах к автоматическому анализу ВА. На рисунке 1 на панели a показано представление дерева решений экспертного алгоритма для принятия решения о том, была ли смерть ребенка вызвана малярией или другими причинами (10), а на панели b показаны деревья решений, сгенерированные как часть случайного леса для различения материнского сепсиса. от смерти от ВИЧ. В каждом случае решение между двумя вариантами принимается, начиная с верхнего уровня и переходя к следующему уровню после перехода вправо, если признак на текущем уровне был одобрен, и слева в противном случае. Например, экспертный алгоритм на рисунке 1a будет предсказывать, что причиной была малярия, если респондент сказал, что у умершего были лихорадка и судороги, отсутствие жесткой шеи, выпуклая родничок и корь.

фигура 1
фигура 1

Экспертный алгоритм и деревья решений RF. Правая ветвь от узла представляет «да», а левая ветвь представляет «нет». а) Представление в дереве решений экспертного алгоритма для выявления случаев смерти от малярии у детей с ВА (подход «один против всех»); б) Два случайных дерева решений, сгенерированных РФ, чтобы отличить смертность от СПИДа от материнского сепсиса (подход «один против одного»).

Изображение в полном размере

Однако, в отличие от экспертных алгоритмов, деревья решений в случайном лесу Бреймана генерируются автоматически из помеченных примеров (набор данных для обучения) без руководства от экспертов-людей. Вместо этого случайная повторная выборка обучающего набора данных генерируется путем рисования примеров с заменой из обучающего набора данных, и затем из этого последовательно строится дерево решений, начиная с корня. В каждом узле алгоритм выбирает случайное подмножество признаков и симптомов, чтобы рассмотреть возможность его разветвления, а затем разветвляется на тот, который лучше всего различает метки для примеров, относящихся к этому узлу, и останавливается, когда все соответствующие примеры имеют одинаковую метку. Из-за случайности в этом процессе, многократное выполнение подхода на одном и том же наборе обучающих данных дает разные деревья, и два таких дерева изображены на рисунке 1b.

Первоначальная формулировка RF Бреймана предполагала генерировать сотни или тысячи деревьев решений таким образом, а затем использовать их для прогнозирования, вычисляя прогноз каждого дерева и делая выбор между их прогнозами. Однако из-за большой длины списка причин при словесном вскрытии мы следовали подходу «парной связи», разработанному Хасти (11). Мы рассмотрели каждую пару причин в списке причин и сгенерировали 100 деревьев решений, чтобы различать каждую пару. Это привело к появлению таблицы случайных лесов, схематически изображенной на рисунке 2. Таким образом, размер леса зависел от длины списка причин; например, для дочернего модуля VA 21 причина породила случайный лес

деревья.

фигура 2
фигура 2

Схематическое изображение РФ.

Изображение в полном размере

Чтобы объединить прогнозы всех этих деревьев, мы подсчитали оценки по конкретным причинам, подсчитав количество деревьев, которые предсказали каждую причину. Затем мы нормализовали оценку для каждой причины, используя новую процедуру ранжирования. Полный процесс сопоставления оценок от рангов до предсказаний показан на рисунке 3, где, например, тест C, как ожидается, будет вызван Причиной 1, которая не является причиной с наибольшим количеством баллов для данного примера, но является причиной с самым высоким ранжированием, Полный процесс выглядит следующим образом: Матрица баллов теста преобразуется в Матрицу ранга теста для каждой записи путем нахождения ранга каждой записи среди соответствующего столбца в Матрице баллов за поезд. Например, тест А, причина 3, имеет 20 баллов, что является вторым по величине баллом по сравнению со столбцом причины 3 в матрице баллов поездов, поэтому он имеет ранг 2 в матрице тестовых рангов. После того, как Тест А имел Причины 1 и Причины 2, ранжированные аналогично, процедура предсказывала, что Тест А был вызван Причиной 3, потому что это причина, которая получила наивысший рейтинг для А. Это непараметрическая форма отбеливания, которая дает оценки по различным причинам. прямо сопоставимы. Этот подход имеет естественное обобщение для прогнозирования нескольких причин одной смерти, где вторая по рангу причина предсказывается как вторая наиболее вероятная и т. Д.

Рисунок 3
Рисунок 3

Схематическое представление метода «ранжирования» для прогнозирования причин по случайным оценкам леса.

Изображение в полном размере

Валидация с использованием наборов данных испытаний / поездов золотого стандарта PHMRC

Исследование по валидации аутопсии Золотого стандарта Консорциума по метрике здоровья населения (PHMRC) предоставляет большой набор данных для оценки эффективности новых или существующих методов вербальной аутопсии. Исследование PHMRC идентифицировало смертельные случаи, которые соответствовали определенным клиническим диагностическим критериям для причины смерти. Затем интервьюеры посетили домохозяйства покойного, чтобы провести полное словесное вскрытие. Таким образом, золотая норма причины смерти сочетается с ответами от словесного вскрытия. Номера записей с каждого сайта представлены в таблице 1. В рамках исследования PHMRC все переменные, включая свободный текст, были преобразованы в ряд дихотомических элементов. Все аспекты исследования описаны в другом месте более подробно (12). В дополнительных файлах 1, 2 и 3 перечислены 40 наиболее информативных переменных для каждой причины в модулях для взрослых, детей и новорожденных после завершения этой фазы подготовки данных.

Таблица 1 Количество VA, собранных по участкам и уровню золотого стандарта

Таблица в натуральную величину

Мюррей и соавт. показали, что многие традиционные метрики производительности, такие как специфичность или относительная и абсолютная ошибка в CSMF, чувствительны к составу CSMF набора тестовых данных (13) и рекомендуют проводить надежную оценку производительности для ряда тестовых наборов данных с различные композиции CSMF. Кроме того, показатели индивидуальной согласованности должны быть скорректированы для возможности адекватно отразить, насколько хорошо метод справляется со случайным или равным распределением по причинам.

PHMRC разработал набор из 500 тестовых / обучающих групп данных, которые мы проанализировали. Расщепления были созданы случайным образом, стратифицированы по причине. У каждого есть случайные 75% примеров каждой причины в тренировочном наборе и 25% в тестовом наборе. Для каждого разделения мы использовали данные обучения для генерации случайных лесов для каждой пары причин, а затем применили эти леса к тестовому набору данных. Мы никогда не допускали загрязнения между данными обучения и данными испытаний - они были строго разделены на всех этапах анализа. Кроме того, состав причин тестового набора данных основан на случайном извлечении из неинформативного распределения Дирихле. Распределение Дирихле определяет случайные дроби, которые составляют 1. Каждое тестовое разбиение пересчитывается с заменой, чтобы соответствовать фракциям-причинам, указанным в наборе Дирихле. Следовательно, каждое разделение теста имеет различное распределение причинных долей, и состав причин данных обучения и данных испытаний всегда различен.

Мы оценили эффективность RF при назначении отдельных причин смерти, используя медианную скорректированную вероятность совпадения по причине по 500 тестовым наборам данных и среднюю среднюю вероятность скорректированной согласованности по причинам в 500 тестовых наборах данных, следуя рекомендациям Murray et al (13). Для оценки эффективности RF при оценке CSMF мы вычислили среднюю точность CSMF, а также наклон, пересечение и среднеквадратичную ошибку (RMSE) линейной регрессии для каждой причины в качестве сводной информации о соотношении между оцененными CSMF для причины. и истинный CSMF в конкретном наборе тестовых данных (13). Мы сравниваем RF с PCVA на том же наборе данных, используя результаты, представленные Lozano et al (14).

Мюррей и соавт. проанализировали данные в Китае двумя способами: включая все предметы и исключая предметы, которые отражали опыт медицинской помощи умершего (HCE) (15). Цель исключения элементов HCE состоит в том, чтобы оценить, как RF будет работать на VA для сообществ, не имеющих доступа к медицинской помощи. Например, они обнаружили, что значительный компонент работы PCVA был связан с отзывом домашнего хозяйства о стационаре или наличием свидетельства о смерти или других записей из больницы. Мы оценили эффективность РФ у взрослых, детей и новорожденных как с элементами свободного ответа, так и без них, а также структурированные вопросы, для ответа на которые необходимо обратиться в медицинское обслуживание (отмечено в Дополнительных файлах 1, 2 и 3).

Существует много возможных вариантов реализации RF. В частности:

  • Непрерывные и категориальные переменные могут быть включены как есть или могут быть дихотомированы для уменьшения шума
  • Тренировочные данные можно пересмотреть, чтобы все причины были представлены одинаково или оставлены как есть.
  • Деревья решений могут сравнивать причину j со всеми другими причинами одновременно или сравнивать причину j друг с другом, чтобы получить «голоса»
  • Отношение сигнал / шум можно улучшить, удалив элементы с низким уровнем информации с использованием метода тарифов (16), или можно использовать все элементы
  • В каждом узле принятия решения можно использовать различное количество признаков и симптомов
  • Различное количество деревьев может быть использовано в лесу
  • Назначение причины может быть основано на самой высокой причине оценки для каждой смерти или на ранжировании оценок и назначении причине с самым высоким рангом

Мы провели обширный анализ чувствительности, чтобы понять важность решений между уровнями сокращения элементов на основе тарифов, выбора количества признаков и симптомов в каждом узле принятия решений (m), выбора количества деревьев (n) в каждом из них. классификация причин против одной, а также разница между назначением причин с максимальным баллом и назначением максимального ранга. Чтобы избежать наложения данных при выборе между вариантами модели, мы провели анализ чувствительности с использованием разбиений 1-100 и повторили анализ с использованием разбиений 101-200 и случайного подмножества из 50 разбиений. Результаты анализа чувствительности включены в Дополнительный файл 4 и показывают, что назначение причин по рангу превосходит присвоение по баллам, но другие параметры не влияют на согласование с поправкой на шанс или точность CSMF. Все результаты, показанные в следующем разделе, относятся к модели «один против одного», с дихотомизированными переменными, с данными обучения, пересчитанными так, чтобы иметь равные размеры классов, используя 40 наиболее важных Тарифных симптомов для каждой причины, m = 5, n = 100, и назначение причины максимального ранга, которое дало наивысшую точность CSMF для семи из первых 200 разбиений данных дочернего VA с HCE и согласование с наивысшим исправлением вероятности для 14.

Результаты

Индивидуальное назначение причин по сравнению с PCVA

Таблица 2 показывает, что для RF более 500 сплитов медианное значение средней скорректированной вероятности конкорданса для взрослых VA без HCE было 37, 7% (интервал неопределенности 95% (UI): 37, 6%, 38%), а для взрослых VA с HCE это было 48% (47, 8%, 48, 2%); для детских ВА без ГЦЭ - 46, 5% (46, 1%, 47%), а для детских ВА с ГЦЕ - 51, 1% (50, 7%, 51, 6%). Для неонатальных ВА без ГЦЭ медиана средней скорректированной вероятности составила 33, 5% (33%, 33, 9%), а для неонатальных ВА с ГЦЕ - 34, 9% (34, 5%, 35, 4%). Обратите внимание, что результаты VA новорожденных, представленные в таблицах для PCVA, предназначены для более короткого списка причин, который включает только шесть причин, где все причины преждевременных родов сгруппированы вместе. Это связано с тем, что PCVA работал очень плохо в списке причин с 11 причинами.

Таблица 2 Медианное скорректированное совпадение (%) для RF и PCVA, по возрастной группе с и без HCE

Таблица в натуральную величину

Дифференциальная величина HCE к RF у взрослых VA более значительна, чем у детских или новорожденных VA. Включение ответов HCE приводит к значительному относительному увеличению на 10, 3% согласованной медианной вероятности конкорданса для взрослого VA. Это может быть связано с тем, что взрослые имеют более значительный опыт в сфере здравоохранения, и, следовательно, генерируется более релевантная информация, которая помогает в анализе ВА, или это может быть спутано из-за различий между списками причин для взрослых, детей и новорожденных. В PCVA, однако, включение ответов HCE приводит к значительному увеличению медианного скорректированного на случайность согласования для всех модулей. Во всех шести из этих параметров медиана согласованного с шансами согласования значительно выше для RF, чем для PCVA.

На рисунке 4 показано, что назначение частичной причины увеличивает согласованность с частичной коррекцией вероятности для всех возрастных групп с HCE и без него. Увеличение согласованности по частичной причине с поправкой на шанс как функция от числа причин показывает, что RF содержит дополнительную информацию по второй, третьей и т. Д. Наиболее вероятным причинам. Однако по мере продолжения назначения частичной причины добавленная стоимость от нового назначения причины уменьшается из-за элемента, исправляющего вероятность, в формуле согласования с частичной поправкой, что демонстрирует уменьшение наклона.

figure4
figure4

Назначение по частичной причине увеличивает частичное скорректированное с учетом вероятности согласие для взрослых, детей и новорожденных с и без HCE. Наклон увеличения выше между одной и двумя причинами.

Изображение в полном размере

На рисунках 5, 6 и 7 показана скорректированная на вероятность конкордантность RF для каждой отдельной причины для взрослых, детей и новорожденных VA с и без HCE (также см. Дополнительный файл 5). Рисунок 8 показывает, что в каждом отдельном случае RF лучше, чем PCVA с HCE, по крайней мере, на 10 процентных пунктов скорректированного на случайность согласования для 13 причин смерти взрослых (рак легких, пожары, почечная недостаточность, пневмония, убийство, утопление, цирроз, лейкоз / лимфомы, рак молочной железы, рак простаты, эпилепсия, рак шейки матки и отравления). С другой стороны, PCVA показала значительно лучшие результаты в выявлении самоубийств, острого инфаркта миокарда, рака желудка, других неинфекционных заболеваний и СПИДа. Кроме того, как показано на рисунке 9, в пяти причинах детской смертности РЧ-согласие по меньшей мере на 10 процентных пунктов выше при ГЦК (падения, сепсис, пожары, другие сердечно-сосудистые заболевания и корь). Среди причин детской смертности PCVA показала лучшие результаты при выявлении других видов рака, утопления, энцефалита, насильственной смерти, диареи / дизентерии и других определенных причин детской смертности. Непосредственное сравнение неонатальных показателей между PCVA и RF невозможно, так как PCVA использовал более короткий список причин.

figure5
figure5

Среднее согласование с поправкой на шанс (%) для RF через 500 разделений, по причине, для взрослого VA, с HCE и без него.

Изображение в полном размере

figure6
figure6

Среднее согласование с поправкой на шанс (%) для RF через 500 разбиений, по причине, для детской VA, с HCE и без него.

Изображение в полном размере

figure7
figure7

Среднее согласование с поправкой на шанс (%) для RF через 500 сплитов, по причине, для неонатального VA, с и без HCE.

Изображение в полном размере

figure8
figure8

Разброс медианного случайно скорректированного соответствия RF и PCVA для взрослого модуля.

Изображение в полном размере

figure9
figure9

Разброс среднечастотно скорректированного соответствия RF и PCVA для дочернего модуля.

Изображение в полном размере

Другим преимуществом RF по сравнению с PCVA является его относительно стабильная производительность при наличии и отсутствии переменных HCE. Соответствия PCVA значительно различаются при отсутствии переменных HCE (например, для 22 причин смерти взрослых, без HCE, соответствие уменьшилось более чем на 10 процентных пунктов). С другой стороны, РЧ-согласие существенно снижается только у 15 взрослых. Кроме того, РФ показывает большую согласованность среди всех причин. Например, его минимальное медианное скорректированное совпадение по взрослым причинам составляет 7, 9% (без ГЦК) и 10, 7% (с ГЦК), в то время как минимальное медианно-скорректированное согласование для PCVA без ГЦЕ является отрицательным по двум причинам (то есть PCVA работал хуже, чем шанс). Тем не менее, радиочастотный эффект существенно выигрывает от переменных HCE для определенных важных причин. Например, для смертей среди взрослых в результате туберкулеза, СПИДа, диабета и астмы согласованное с шансами согласие увеличилось более чем на 20 процентных пунктов, когда были включены переменные HCE.

Оценка CSMF по сравнению с PCVA

Таблица 3 сравнивает медианную точность CSMF для RF и PCVA. После 500 разделений медианное значение точности CSMF для RF для взрослых VA с HCE было 0, 772 (0, 769, 0, 776), а для взрослых VA без HCE оно было 0, 726 (0, 721, 0, 730); для детских ВА с ГЦЭ это было 0, 779 (0, 775, 0, 785), а для детских ВА без ГЦЭ оно было 0, 763 (0, 755, 0, 769); для неонатальных ВА с ГЦЭ оно составляло 0, 726 (0, 717, 0, 734), а для неонатальных ВА без ГЦЭ оно составляло 0, 720 (0, 71, 0, 732). Модели для этой метрики качества оценки на уровне населения качественно такие же, как наблюдаемые в метрике индивидуального уровня выше. Значение информации HCE является более существенным для взрослого VA, хотя оно дало меньшее увеличение, изменяя медианную точность CSMF на 0, 046. Для детского VA значение является небольшим, где оно дает увеличение на 0, 016, а для новорожденного значение HCE не является значимым (увеличение на 0, 006). Во всех этих параметрах, за исключением новорожденных с HCE, медианная точность CSMF была значительно выше для RF, чем для PCVA. Для новорожденных с HCE разница не была статистически значимой, и сравнение проводилось для списка из шести причин для PCVA и для более сложного списка из 11 причин для RF.

Таблица 3 Медианная точность CSMF для RF и PCVA, по возрастной группе с и без HCE

Таблица в натуральную величину

На рисунке 10 показаны графики разброса оценочных и истинных значений CSMF для четырех выбранных причин смерти взрослых (каждое из 500 разделений вносит одну точку в разброс). На рисунке показано, как качество оценки RF имеет тенденцию быть различным для разных причин. Как изображено, оценки RF для СПИДа, материнской и ишемической болезни сердца (ИБС) тесно связаны с истинными CSMF. Однако для колоректального рака оценки являются более шумными, и независимо от истинного CSMF, RF назначает аналогичные CSMF во всех 500 разделениях. Чтобы суммировать качество оценки RF для каждой причины для всех возрастных групп, в дополнительном файле 6 показаны наклон, пересечение и среднеквадратическое отклонение от линейной регрессии оценочных и истинных CSMF. Эта метрика качества анализа на уровне населения давала результаты, качественно сходные с метрикой индивидуального уровня в зависимости от причины. Крутизна RF CSMF колеблется от 0, 097 до 0, 904 для взрослых VA, от 0, 105 до 0, 912 для детских VA и от 0, 079 до 0, 845 для VA для новорожденных. PCVA имеет аналогичные диапазоны для трех возрастных групп. Однако в каждом отдельном случае PCVA и RF показывают разные характеристики. Сравнение показало, что по тем же причинам, по которым методы имеют высокую скорректированную вероятность соответствия, наклон регрессии CSMF выше для RF. Это показывает, что в результате более точной классификации в РФ достигаются более высокие согласования вероятностей с поправкой на случайность, а не просто путем отнесения более высокой доли смертей к некоторым причинам.

figure10
figure10

Оценки по сравнению с истинными CSMF для 500 расщеплений Дирихле, показывающие, что для отдельных причин смертности среди взрослых (СПИД, колоректальный рак, материнский и ИБС) показатели RF варьируются. В отношении СПИДа и ИБС РФ имеет тенденцию переоценивать долю причины, когда истинный CSMF невелик, и недооценивать в противном случае. Для колоректального рака RF обычно назначает один и тот же CSMF независимо от истинного CSMF, а для материнских причин RF является более точным.

Изображение в полном размере

Результаты выполнения RF с большим количеством деревьев в каждом классификаторе причин "один против одного" показали, что метод стабилен, используя только 100 деревьев на один классификатор. Следует отметить, что, хотя в литературе предполагается, что увеличение количества деревьев повышает точность классификации, поскольку наш общий метод RF включает в себя ансамбль классификаторов «один против одного» (например, для взрослых VA, RF имеет

Классификаторы «один против одного», каждый из которых включает 100 деревьев), общее количество деревьев высокое, что обеспечивает стабильную производительность.

обсуждение

Мы обнаружили, что метод RF превосходит PCVA по всем показателям и настройкам, за исключением немного более низкой точности CSMF у новорожденных, когда был доступен HCE. Даже в этом единственном сценарии различие в точности CSMF не является статистически значимым, и, кроме того, анализ PCVA для новорожденных был ограничен списком из шести причин, тогда как РЧ-анализ был выполнен в полном списке из 11 причин. Степень улучшения варьируется в зависимости от метрики, возрастных модулей, а также от наличия или отсутствия переменных HCE. Когда анализ проводится без переменных HCE, RF является особенно доминирующим.

Превосходная производительность RF по сравнению с PCVA по всем нашим показателям качества превосходна, поскольку этот метод также снижает затраты, ускоряет процесс анализа и повышает надежность. В то время как команде врачей может потребоваться несколько дней, чтобы выполнить анализ обследования VA, компьютерный подход требует только нескольких секунд обработки на оборудовании, которое в настоящее время доступно по цене. Кроме того, использование машинного обучения ведет к повышению надежности, поскольку одни и те же ответы на собеседование каждый раз приводят к одному и тому же назначению причины. Это является важным преимуществом по сравнению с PCVA, который может давать результаты различного качества среди разных врачей в зависимости от их подготовки и опыта (14).

Несмотря на эти сильные стороны RF, метод имеет недостатки в индивидуальном уровне прогнозирования определенных причин. Например, скорректированные на случайность конкордансы по малярии и пневмонии у взрослых составляют около 25% даже при ГЦЭ. Шанс скорректированных соответствий для энцефалита, сепсиса и менингита у детей находятся в диапазоне от 15% до 25%. Однако во многих приложениях наиболее важными являются оценки на уровне популяции, и линейная регрессия истинной и расчетной доли причин показывает, что для этих причин среднеквадратическое отклонение имеет среднеквадратическую среднюю величину не более 0, 009 для причин для взрослых и 0, 02 для ребенок вызывает. Может быть возможно использовать эти RMSE вместе с уклонами и перехватами для получения скорректированного CSMF с неопределенностью.

В то время как метод ANN, используемый Boulle et al. 10 лет назад (3) показали потенциал использования методов ML, а метод RF, который мы здесь утвердили, доказал, что ML готов к применению в качестве метода анализа VA. ML - активно развивающаяся отрасль компьютерных наук, поэтому мы ожидаем, что будущие достижения в классификации ML будут изобретены в ближайшие годы, и методы анализа VA будут продолжать извлекать выгоду из этой инновации. При разработке нашего подхода мы рассмотрели много вариантов РФ. Тем не менее, возможности безграничны, и даже некоторые другие варианты RF могут улучшить метод, представленный здесь. Например, неравномерное увеличение количества деревьев в лесу, чтобы пропорционально увеличить количество выбранных причин (в духе «Повышения» (17)), является потенциальным направлением для будущих исследований.

Чтобы любой классификатор ML был успешным, необходимо выполнить несколько требований. Как обсуждалось ранее, точность классификации в значительной степени зависит от качества данных обучения (случаи смерти с золотым стандартом, которые, как известно, соответствуют клиническим диагностическим критериям). В то время как план исследования PHMRC собирал интервью с VA, распределенные по широкому кругу причин из различных условий, некоторые причины были настолько редкими, что произошло слишком мало случаев, чтобы обучить любой классификатор ML распознаванию их. Будущие исследования могут быть направлены на сбор дополнительных золотых стандартов VA для приоритетных заболеваний в дополнение к набору данных PHMRC. Эти дополнительные данные могут повысить точность моделей RF и других моделей ML по определенным выбранным причинам. Будущие исследования должны также сосредоточиться на оценке производительности VA в различных условиях. Например, пользователи в Индии могут быть особенно заинтересованы в том, как RF работает в Индии, а не на всех сайтах PHRMC, особенно если можно обучить модель только на смертях из-за валидации из Индии.

Все валидационные исследования VA в значительной степени зависят от качества данных валидации, и эта валидация RF не является исключением. Уникальная особенность набора данных проверки PHMRC, клинические диагностические критерии, гарантирует, что данные проверки очень точны относительно основной причины смерти. Однако этот клинический диагноз также требует, чтобы умерший имел некоторый контакт с системой здравоохранения. Поэтому валидность метода в решающей степени зависит от предположения о том, что признаки и симптомы, наблюдаемые в случаях смерти, которые происходят в больницах по определенной причине, существенно не отличаются от случаев смерти от этой причины, которые происходят в общинах, не имеющих доступа к больницам. Мы исследовали это предположение, проведя наш анализ с элементами HCE и без них, что дает некоторое представление о возможных различиях.

Техника машинного обучения, описанная в этой статье, будет выпущена в виде бесплатного программного обеспечения с открытым исходным кодом, как автономного программного обеспечения для запуска на ПК, так и в качестве приложения для телефонов и планшетов Android, интегрированного в электронную версию инструмента VA.

Выводы

Мы представили методику ML для определения причины смерти в исследованиях VA. Представлены шаги по оптимизации, предпринятые для повышения точности РЧ-классификаторов в приложении ВА. Мы обнаружили, что наш метод RF превзошел PCVA по скорректированной на случайность конкордантности и точности CSMF для взрослых и детей ВА с HCE и без него и для новорожденных VA без HCE. Кроме того, предпочтительнее PCVA с точки зрения как стоимости, так и времени. Поэтому мы рекомендуем его в качестве метода выбора для анализа прошлых и текущих словесных вскрытий.

Сокращения

ЭНН:
искусственная нейронная сеть
CCVA:
компьютерное словесное вскрытие
CSMF:
доля смертности от конкретных причин
VA:
словесное вскрытие
ML:
машинное обучение
PCVA:
подтвержденное врачом устное вскрытие
PHRMC:
Консорциум исследований показателей здоровья населения
RF:
Случайный Лес
RMSE:
среднеквадратичная ошибка
HCE:
опыт здравоохранения
ИБС:
ишемическая болезнь сердца.