Травмы среди детей амишей: возможности для профилактики

Травмы среди детей амишей: возможности для профилактики
Травмы среди детей амишей: возможности для профилактики

Цели

Целью данного исследования было изучение структуры риска травмирования среди детей амишей, многие из которых могут подвергаться необычным травмам и ограниченному доступу к медицинской помощи из-за их аграрного образа жизни и отдаленных сообществ.

дизайн

Ретроспективный обзор карт.

методы

С одобрения IRB мы выполнили ретроспективный обзор пациентов-амишей в возрасте ≤ 12 лет, поступивших в детский травматологический центр уровня I в период с 1 января 2005 года по 31 декабря 2015 года. Данные, извлеченные из институционального реестра травм и электронной медицинской карты, были проанализированы с использованием описательная статистика и одномерный / многомерный анализ.

Результаты

Сто восемьдесят три амишских ребенка были приняты, а двое умерли от травм. Пациенты были 72, 1% мужчин; средний возраст составлял 5 лет (IQR 3-8); средний балл тяжести травмы (ISS) составил 9 (IQR 4-14). Большинство травм было результатом травмы тупым предметом (91, 8%). Наиболее частыми механизмами были падения (42, 6%), за которыми следовали животные (15, 3%) и глючные (12, 5%). Большинство травм произошло дома (44, 4%) или на ферме (33, 9%). Падения сенокосов были единственным источником травм с высоким МКС (12; IQR 6-17). Общая средняя продолжительность пребывания (LOS) составила 2 дня (IQR 1-3), при этом травмы, связанные с животными, были связаны с самой длинной LOS (3 дня; IQR 1-4, 75).

Выводы

Большинство травм среди амишских детей связано с падениями. Падение сенокоса и травмы, связанные с животными, приводят к самой высокой МКС и самой длинной LOS. Эти данные указывают на то, что ферма является потенциальной мишенью для культурно приемлемых мероприятий по модификации риска.

Вступление

Травма является основной причиной смерти у детей старше 1 года (Центр по контролю и профилактике заболеваний, 2015 г.), а госпитализация детей, перенесших травмы, дает более 6 миллиардов долларов на медицинские расходы в Соединенных Штатах («Отчет Сети безопасности детей по профилактике травматизма среди подростков»: Роль планов здравоохранения. ») (Джонс, 1990). В настоящее время в литературе имеются ограниченные данные об этиологии и влиянии травм в педиатрическом сообществе амишей.

Пенсильвания и Огайо являются домом для самой большой коллекции поселений амишей в Соединенных Штатах, с примерно 97 000 детей и взрослых амишей. В одной только Пенсильвании находятся 3 из 12 крупнейших поселений амишей, а в округе Ланкастер находится самое большое поселение в стране, которое, по оценкам, составляет 36 920 человек (Центр молодых анабаптистов и пиетистов, 2017 год). В то время как в более крупном анабаптистском сообществе Старого Порядка существует ряд культурных проявлений, убеждения амишей часто включают в себя отказ от технологий, консервативную одежду и образ жизни, а также приверженность традиционным методам ведения сельского хозяйства (Rohrer and Dundes 2016). Амиши в основном избегают аллопатического здравоохранения и медицинского страхования, полагая, что последнее подрывает подотчетность сообщества (Kraybill et al. 2013).

Предыдущие исследования изучали механизмы травмирования в сообществе амишей, определяя сельский аграрный образ жизни и использование конных багги как уникальных механизмов травмирования в этой группе населения (Vitale et al. 2006). Предыдущие педиатрические исследования, посвященные травмам на фермах, показали, что дети в аграрных общинах часто берут на себя ответственность за фермерство и животноводство, что ставит их под угрозу потенциальной травмы на работе в молодом возрасте (Tevis 1994). Кроме того, фермы и сараи часто являются местами отдыха и развлечений, что увеличивает риск (Fisher et al. 2001). Однако даже в аграрных общинах дети-амиши демонстрируют уникальный спектр травм, учитывая культурные ограничения на использование технологий и ведения сельского хозяйства, а также ограниченный доступ к уходу и медицинскому страхованию (Hubler, Hubcey, 2002).

В одном исследовании, сфокусированном на педиатрическом сообществе амишей, было определено, что он является основной причиной травм, особенно через сенокосы (Vitale et al. 2006), что побуждает к дальнейшим исследованиям (Engbrecht et al. 2016) и вмешательствам (Batra et al. 2018), Сенокосы - это хранилища на втором ярусе в сараях, в которых хранится сено, а отверстия для сена - это отверстия в полу лофтов, которые используются для сбрасывания сена на животных внизу.

Как отдельная детская больница, Детская больница UPMC в Питтсбурге имеет большую зону охвата, охватывающую большие популяции амишей (рис. 1.), мы рассмотрели наш опыт с травмой у детей в популяции амишей, сосредоточив внимание на механизме и результатах травмы.,

фигура 1
фигура 1

Географическое распределение пациентов с травмами амишей

Изображение в полном размере

методы

После одобрения Институциональным контрольным советом Медицинского факультета Университета Питтсбурга (PRO16100577) был проведен ретроспективный обзор медицинской карты стационара и регистрационной записи травмы. Мы выявили всех пациентов-амишей в возрасте 12 лет и младше, поступивших в детскую больницу Питтсбурга с травматическими повреждениями в период с 1 января 2005 года по 31 декабря 2015 года.

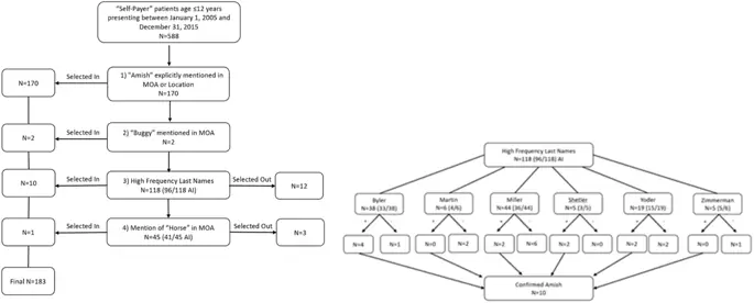
Из исходной когорты 588 пациентов обследовали на предмет включения в исследование с помощью ряда критериев отбора (рис. 2.), включая упоминание «амишей» в механизме травмы или локализации, упоминание «глючного», высокочастотные фамилии и упоминает «лошадь», «ферма» или «пистолет». Диаграммы пациентов затем проверялись на предмет раздела «Информация о пациентах», посвященного религии. Если в нем говорилось об амишах, они принимали участие. Если в нем говорилось о какой-либо другой конкретной религии, они исключались. Если в нем говорилось не указано или было пустым, история и физический экзамен и заметки о ходе работы были проверены на предмет упоминания об амише в социальной истории или оценке.

фигура 2
фигура 2

Критерии выбора: если пациент удовлетворял критериям для шагов 3 или 4, обзор карты был завершен для упоминания «амишей». Пациенты были исключены, если не было упоминания «амишей» или если явно упоминалась альтернативная религия. AI: Уже включен в предыдущий экран. МОА: Механизм действия (травмы)

Изображение в полном размере

Данные, извлеченные из реестра травм и электронной медицинской карты, включали: возраст, пол, прошлую историю болезни / хирургии, дату травмы, время травмы, время от травмы до предъявления для оказания помощи, почтовый индекс, где произошла травма, место, где произошла травма (например, дом, ферма, дорога), место первой медицинской помощи, механизм (падение, MVC, животное, багги, пешеход, велосипед, техника, транспортное средство для отдыха), документированное использование защитного оборудования (если применимо), уровень травмы при активации, травмы, травмы оценка тяжести, начальная GCS, полученные рентгенологические исследования (серия травм, количество КТ, количество МРТ), госпитализация, длительность пребывания, госпитализация в отделении интенсивной терапии, оперативные процедуры, общие больничные расходы, расположение (например, дома, реабилитация) и остаточный инвалидность.

Перед анализом все данные были экспортированы в электронную таблицу для дальнейшей очистки и кодирования данных. Описательная статистика использовалась для описания демографической информации. То есть частоты и пропорции были указаны для категориальных переменных, в то время как средние значения и стандартные отклонения или 95% доверительные интервалы (ДИ) были указаны для непрерывных переменных. Парные t-тесты студентов использовались, чтобы определить, были ли какие-либо существенные различия между наблюдениями. Все статистические анализы были выполнены с использованием SPSS Version 25 (IBM Corp. Released 2017. IBM SPSS Statistics for Windows, Version 25.0. Армонк, Нью-Йорк: IBM Corp.).

Результаты

В период с 1 января 2005 года по 31 декабря 2015 года 183 детей-амиша были обследованы на предмет травматического повреждения. Дети были в возрасте от 1 месяца до 12 лет (среднее значение 5, 43, среднее 5, IQR 3-8). Пациенты составили 72, 1% мужчин и 27, 9% женщин (таблица 1).

Таблица 1 Демографические показатели

Таблица в натуральную величину

В то время как зона охвата для травматологических направлений включает городскую и сельскую среду на всей территории западной Пенсильвании, восточного Огайо, Западной Вирджинии и западного Нью-Йорка, более 50% выявленных пациентов-амишей прибыли только из четырех округов: Мерсер (14, 8%), Джефферсон (14, 2%), Индиана (13, 1%) и Кроуфорд (13, 1%).

Большинство травм произошло дома (44, 2%) или на ферме (31, 6%), а дополнительные 9, 2% - на проезжей части. (Рис. 3.) Наиболее частыми механизмами были падения (42, 6%), за которыми следовали животные (15, 3%), багги (12, 5%) и оружие (3, 3%) (рис. 4).

Рисунок 3
Рисунок 3

Механизм травмы

Изображение в полном размере

figure4
figure4

Количество травм в зависимости от местоположения и механизма

Изображение в полном размере

Четырнадцать процентов пациентов соответствовали критериям наивысшего уровня активации травмы. Из 26 активаций Уровня I 8 были связаны с животными по своей природе, 3 были результатом падения сенокосов и 6 были напрямую связаны с сельскохозяйственным оборудованием. Средний балл тяжести травмы (ISS) составил 9, 58 (IQR 4-14; диапазон от 1 до 35). В то время как у большинства пациентов (85, 8%) был нормальный показатель комы Глазго (GCS), следующей по частоте GCS было 3 (7, 1% пациентов). По-видимому, между ГКС и МКС не было сильной корреляции, поскольку у 3 пациентов с самой высокой МКС (34-35) ГКС составляла от 14 до 15. Интересно, что у 2 пациентов с тяжелыми травмами была МКС 34 и 26, оба с GCS 3.

Средняя продолжительность пребывания в стационаре составила 2 дня (IQR 1-3; максимум 44 дня). Восемьдесят шесть пациентов находились в больнице на 1 день, 20 пациентов находились в больнице более 5 дней, и только 12 пациентов находились в больнице более 10 дней. Пятьдесят один пациент (27%) был помещен в отделение интенсивной терапии, при этом 20, 7% (38 пациентов) находились от 1 до 3 дней. Только 5 пациентов имели реанимацию более 10 дней (максимум 33 дня). Из этих пациентов, поступивших в ОИТ, у 30 (58, 8%) был перелом черепа, а у 39 (76, 5%) - повреждение ЦНС. Из пациентов ОИТ 15 (29%) получили повреждения легких, а 11 (21, 6%) получили осевые ортопедические повреждения. Механизм травмы (МВД) для пациентов ОИТ включал падения (n = 21; 41, 2%), из которых 7 (13, 7%) были связаны с сенной ямой. Следующим наиболее частым MOA для пребывания в ОИТ были травмы, связанные с животными (n = 11; 21, 5%).

Большинство пациентов были выписаны домой (95, 6%), а 6 пациентов (3, 3%) были выписаны в реабилитационный центр. Два пациента скончались от полученных травм: GSW на голову с исходной МКС 26 и тупая травма головы с МКС 34.

Падения сенокосов были единственным источником травм с высоким МКС (12; IQR 6-17) (Таблица 2). Наиболее часто травмированная система органов была неврологической с 14 (87, 5%) повреждениями, из которых 12 (85, 7%) имели связанные переломы черепа. Из этих пациентов 7 (43, 7%) пациентов провели в отделении интенсивной терапии не менее 1 дня. Все пациенты имели ЛОС в стационаре менее 3 дней, при этом большинство (13, 81, 2%) оставались на 2 дня или менее.

Таблица 2 Количество травм в зависимости от местоположения и механизма

Таблица в натуральную величину

Из 28 травм, связанных с животными, большинство (24) были связаны с лошадью, причем 20 были результатом удара ногой. Большинство пациентов (15) были моложе 5 лет. Повреждения, связанные с животными, были связаны с самым длительным LOS (3 дня; IQR 1-4, 75). Одиннадцать (36, 6%) пациентов провели в отделении интенсивной терапии не менее 1 дня. Медиана ISS составила 12 (IQR 5-16), максимальная ISS - 35, это самый высокий показатель среди всех пациентов в исследовании. Из 30 травм, связанных с животными, 15 (50%) привели к неврологическим травмам, 11 из которых были переломами черепа. Ортопедические травмы были вторыми по распространенности, с 10 (33, 3%) травмами.

обсуждение

Результаты нашего исследования, похоже, соответствуют историческим данным, связанным с этиологией травмы у детей. Более конкретно, наши данные подтверждают эпидемиологические данные, касающиеся педиатрической популяции амишей, причем наиболее частыми механизмами травм являются падения, сопровождаемые травмами, связанными с животными, а также травмами с багги / транспортировкой. Скорее всего, из-за их высокого аграрного образа жизни, наше исследование выявило механизмы травматизма, связанные с фермами, распространенные в этой группе населения. Однако по сравнению с неамериканской популяцией, в которой большинство травм происходит из-за оборудования (Cogbill et al. 1985), большое количество травм, связанных с фермой, было связано с падениями или животными. Как и в предыдущем исследовании эпидемиологии детской травмы амишей, наше исследование выявило, что сено падает как значительный и уникальный источник травм с соответствующей высокой МКС.

Наше исследование выделяет потенциальные области для вмешательства и профилактики. Как падения, так и травмы, связанные с животными, составляют большую часть травм в педиатрической популяции амишей. Предыдущие данные из штата Пенсильвания выявили сеноотделение как уникальную область для потенциального вмешательства, и при поддержке Комитета по безопасности амишей Пенсильвании было разработано покрытие сенокосных отверстий, которое было как культурно приемлемым, так и осуществимым для сообщества. Первоначальные данные о разбросе этих покрытий были обнадеживающими, и они были хорошо приняты и использованы анабаптистским сообществом. Наши данные свидетельствуют о том, что, хотя падения сена являются значительным источником травм, травмы, связанные с животными, приводят к увеличению продолжительности пребывания, определяя еще одну потенциальную область для вмешательства. Ранее несколько стратегий были нацелены на травмы, связанные с педиатрическим хозяйством, но было опубликовано мало данных о долгосрочных последствиях такого вмешательства. В одном систематическом обзоре была обнаружена некоторая эффективность в отношении краткосрочных знаний в школьных программах и дневных лагерях по обеспечению безопасности, направленных на вмешательство в острые травмы детей в сельском хозяйстве, но смешанные результаты были получены при вмешательствах на фермах (Hartling et al. 2004). Это исследование также показало, что удержание и приобретение знаний улучшилось, если сопровождалось обучением на стадиях педиатрического развития и / или посещением фермы специальным специалистом по безопасности.

Любая потенциальная стратегия вмешательства потребует партнерства с общинами амишей и анабаптистов. Отделение хирургии травматологии и неотложной помощи в Lancaster General Health провело пилотные мероприятия, такие как Ежегодные дни безопасности на фермах и Комитет по безопасности амишей, на которых лидеры амишей встречаются с участником программы травмы Бенедума из Детской больницы Питтсбурга, которая может стать потенциальной руководства для вмешательств для наших собственных сообществ пациентов амишей.

Ограничения

В нашем исследовании много ограничений. Как травматологический центр 1-го уровня, наша популяция пациентов часто имеет более высокую остроту и, таким образом, может не только недооценивать количество детских травм, но также может не иллюстрировать альтернативные механизмы, не наблюдаемые в нашем учреждении из-за их более низкой остроты. Как четвертичный центр лечения, наша популяция пациентов получает более тяжелые травмы, и, следовательно, может быть не самой полной картиной спектра тяжести травматических повреждений. Тем не менее, вполне вероятно, что наши данные могут быть обобщены для более широкого сообщества амишей, учитывая не только большой процент пациентов-амишей, замеченных в нашем центре, но и тот факт, что наши результаты, как представляется, соответствуют результатам предыдущих учреждений. Тем не менее, многопрофильное исследование или более крупный систематический обзор после проведения дальнейших исследований помогли бы исправить небольшой размер выборки, единый географический район и возможную погрешность выбора.

Методы отбора вводят предвзятость. Поскольку в настоящее время нет надежного способа отбора пациентов-амишей из реестра травм, наше исследование использовало серию методов «выбора в» для построения нашей совокупности данных. Мы используем «Страхование самоплательщика» в качестве основного критерия выбора, однако, учитывая, что ранее было установлено, что община амишей, как правило, не имеет медицинской страховки, а вместо этого платит из своего кармана, поэтому в нашей системе они помечаются как « самостоятельный плательщик».

Вывод

Большинство травм среди амишских детей связано с падениями. Падение сена и травмы, связанные с животными, приводят к самой высокой МКС и самой длинной ЛОС. Эти данные указывают на то, что ферма является потенциальной мишенью для культурно приемлемых мероприятий по модификации риска.

Мы надеемся использовать данные, собранные в этом исследовании, для информирования будущих исследований, включая информационно-пропагандистские и образовательные мероприятия, направленные на снижение частоты травматических травм и смягчение тяжести полученных травм.

Доступность данных и материалов

Данные исследования для исследования находятся в педиатрической программе травм Benedum в отделении детской и торакальной хирургии при детской больнице UPMC Питсбурга, Университет Питтсбурга.

Сокращения

AI:
Уже включены в предыдущие критерии включения
CHP:
Детская больница Питтсбурга
ГКС:
Шкала комы Глазго
ICU:
Отделение интенсивной терапии
МКР:
Межквартирный диапазон
МКС:
Шкала тяжести травмы
MOA:
Механизм действия
MVC:
Столкновение автомобилей